Разделы презентаций


Математическое моделирование

Содержание

СодержаниеПредмет математического моделирования. Основы моделирования.Понятие модели. Принцип моделирования. Моделирование как метод научного познания.Этапы моделирования. Характеристика 1 – 2 этапов.Этапы моделирования. Характеристика 3 – 4 этапов.Классификация моделей. Общий обзор.Классификация экономико-математических моделей.Этапы экономико-математического

Слайды и текст этой презентации

Слайд 1Математическое моделирование

Математическое моделирование

Слайд 2Содержание
Предмет математического моделирования. Основы моделирования.
Понятие модели. Принцип моделирования. Моделирование как

метод научного познания.
Этапы моделирования. Характеристика 1 – 2 этапов.
Этапы моделирования.

Характеристика 3 – 4 этапов.
Классификация моделей. Общий обзор.
Классификация экономико-математических моделей.
Этапы экономико-математического моделирования. Математическая модель.
Линейное программирование.
Постановка задачи линейного программирования.
Геометрическая интерпретация и графическое решение задачи линейного программирования.
Симплексный метод. Построение начального опорного плана. Симплексные таблицы.
Симплексные таблицы. Признак оптимальности опорного плана.
Понятие двойственности. Построение двойственных задач и их свойства.
Транспортная задача. Построение исходного опорного плана.
Транспортная задача. Метод потенциалов.

СодержаниеПредмет математического моделирования. Основы моделирования.Понятие модели. Принцип моделирования. Моделирование как метод научного познания.Этапы моделирования. Характеристика 1 –

Слайд 3Содержание
Основные понятия и определения теории графов.
Упорядочение элементов орграфа. Алгоритм Фалкерсона.
Решение

задач о нахождении кратчайших путей в графе.
Задача о максимальном потоке

и ее приложения.
Транспортная задача в сетевой постановке.
Элементы сетевого планирования.
Принципы динамического программирования, вычислительная процедура метода.
Метод Монте-Карло. Суть метода.
Решение задач методом Монте-Карло.
Элементы теории матричных игр. Парные матричные игры с нулевой суммой.
Методы решения матричных игр.
Игры с природой. Критерии для принятия решения.
Пакет Maple 7.
Общий обзор пакета. Его возможности.
Интерфейс программы, работа с командами. Использование переменных. Работа с таблицами.
 
СодержаниеОсновные понятия и определения теории графов.Упорядочение элементов орграфа. Алгоритм Фалкерсона.Решение задач о нахождении кратчайших путей в графе.Задача

Слайд 4Предмет математического моделирования. Основы моделирования
Математическое моделирование - это исследование явлений,

процессов, систем или объектов путем построения и изучения их моделей

и использования последних для определения или уточнения характеристик и рациональных способов построения вновь конструируемых технологических процессов, систем и объектов.
Математическая модель - это абстракция реального мира, в которой интересующие исследователя отношения между реальными элементами заменены подходящими отношениями между математическими категориями. Эти отношения, как правило, представлены в форме уравнений и (или) неравенств, характеризующих функционирование моделируемой реальной системы. Искусство построения математических моделей состоит в том, чтобы совместить как можно большую лаконичность в ее математическом описании с достаточной точностью модельного воспроизводства именно тех сторон анализируемой реальности, которые интересуют исследователя.
Моделирование - творческий процесс, требующий серьезной подготовки и переработки большого объема информации, сочетающий в себе трудоемкость и эвристические начала и носящий вероятностный характер.

Меню

Предмет математического моделирования. Основы моделированияМатематическое моделирование - это исследование явлений, процессов, систем или объектов путем построения и

Слайд 5Понятие модели. Моделирование как метод научного познания
Модель - это некоторое

упрощенное подобие реального объекта, явления или процесса.
Модель - это

такой материальный или мысленно представляемый объект, который замещает объект-оригинал с целью его исследования, сохраняя некоторые важные для данного исследования типичные черты и свойства оригинала.
Хорошо построенная модель, как правило, доступнее для исследования, чем реальный объект (например, такой, как экономика страны, Солнечная система и т.п.). Другое, не менее важное назначение модели состоит в том, что с ее помощью выявляются наиболее существенные факторы, формирующие те или иные свойства объекта. Модель также позволяет учиться управлять объектом, что важно в тех случаях, когда экспериментировать с объектом бывает неудобно, трудно или невозможно (например, когда эксперимент имеет большую продолжительность или когда существует риск привести объект в нежелательное или необратимое состояние).
Таким образом, можно сделать вывод, что модель необходима для того, чтобы:
понять, как устроен конкретный объект - каковы его структура, основные свойства, законы развития и взаимодействия с окружающим миром;
научиться управлять объектом или процессом и определить наилучшие способы управления при заданных целях и критериях (оптимизация);
прогнозировать прямые и косвенные последствия реализации заданных способов и форм воздействия на объект, процесс.

Меню

Понятие модели. Моделирование как метод научного познанияМодель - это некоторое упрощенное подобие реального объекта, явления или процесса.

Слайд 6Этапы моделирования Характеристика 1 этапа
I этап. Постановка задачи
Под задачей в

самом общем смысле понимается некая проблема, которую надо решить. Главное

- определить объект моделирования и понять, что собой должен представлять результат.
По характеру постановки все задачи можно разделить на две основные группы. К первой группе можно отнести задачи, в которых требуется исследовать, как изменяется характеристика объекта при некотором воздействии на него. Такую постановку задачи принято называть 'что будет, если...'. Вторая группа задач имеет такую обобщенную формулировку: какое надо произвести воздействие на объект, чтобы его параметры удовлетворяли некоторому заданному условию? Такая постановка задачи часто называется 'как сделать, чтобы...'.
Цели моделирования определяются расчетными параметрами модели. Чаще всего это поиск ответа на вопрос, поставленный в формулировке задачи.
Далее переходят к описанию объекта или процесса. На этой стадии выявляются факторы, от которых зависит поведение модели. При моделировании в электронных таблицах учитывать можно только те параметры, которые имеют количественные характеристики.
Иногда задача может быть уже сформулирована в упрощенном виде, и в ней четко поставлены цели и определены параметры модели, которые надо учесть.
При анализе объекта необходимо ответить на следующий вопрос: можно ли исследуемый объект или процесс рассматривать как единое целое или же это система, состоящая из более простых объектов? Если это единое целое, то можно перейти к построению информационной модели. Если система - надо перейти к анализу объектов, ее составляющих, определить связи между ними.
 

Меню

Этапы моделирования Характеристика 1 этапаI этап. Постановка задачи Под задачей в самом общем смысле понимается некая проблема,

Слайд 7Этапы моделирования Характеристика 2 этапа
 
II этап. Разработка модели
По результатам анализа

объекта составляется информационная модель. В ней детально описываются все свойства

объекта, их параметры, действия и взаимосвязи.
Далее информационная модель должна быть выражена в одной из знаковых форм. Учитывая, что мы будем работать в среде электронных таблиц, то информационную модель необходимо преобразовать в математическую. На основе информационной и математической моделей составляется компьютерная модель в форме таблиц, в которой выделяются три области данных: исходные данные, промежуточные расчеты, результаты. Исходные данные вводятся 'вручную'. Расчеты, как промежуточные, так и окончательные, проводятся по формулам, записанным по правилам электронных таблиц.

Меню

Этапы моделирования Характеристика 2 этапа II этап. Разработка модели По результатам анализа объекта составляется информационная модель. В ней

Слайд 8Этапы моделирования Характеристика 3 этапа
 
III этап. Компьютерный эксперимент
 
Чтобы дать жизнь

новым конструкторским разработкам, внедрить новые технические решения в производство или

проверить новые идеи, нужен эксперимент. В недалеком прошлом такой эксперимент можно было провести либо в лабораторных условиях на специально создаваемых для него установках, либо на натуре, т.е. на настоящем образце изделия, подвергая его всяческим испытаниям. Это требует больших материальных затрат и времени. В помощь пришли компьютерные исследования моделей. При проведении компьютерного эксперимента проверяют правильность построения моделей. Изучают поведение модели при различных параметрах объекта. Каждый эксперимент сопровождается осмыслением результатов. Если результаты компьютерного эксперимента противоречат смыслу решаемой задачи, то ошибку надо искать в неправильно выбранной модели или в алгоритме и методе ее решения. После выявления и устранения ошибок компьютерный эксперимент повторяется.

Меню

Этапы моделирования Характеристика 3 этапа III этап. Компьютерный эксперимент  Чтобы дать жизнь новым конструкторским разработкам, внедрить новые технические

Слайд 9Этапы моделирования Характеристика 4 этапа
IV этап. Анализ результатов моделирования
 
Заключительный этап

моделирования - анализ модели. По полученным расчетным данным проверяется, насколько

расчеты отвечают нашему представлению и целям моделирования. На этом этапе определяются рекомендации по совершенствованию принятой модели и, если возможно, объекта или процесса.

Меню

Этапы моделирования Характеристика 4 этапаIV этап. Анализ результатов моделирования  Заключительный этап моделирования - анализ модели. По полученным

Слайд 10Классификация моделей
Классификация по области использования

Учебные: наглядные пособия, различные тренажеры,

обучающие программы.
Опытные: уменьшенные или увеличенные копии исследуемого объекта для

дальнейшего его изучения (модели корабля, автомобиля, самолета, гидростанции).
Научно-технические модели создают для исследования процессов и явлений (стенд для проверки телевизоров; синхротрон - ускоритель электронов и др.).
Игровые: военные, экономические, спортивные, деловые игры.
Имитационные: отражают реальность с той или иной степенью точности (испытание нового лекарственного средства в ряде опытах на мышах; эксперименты по внедрению в производство новой технологии).

Классификация с учетом фактора времени

Статическая модель - модель объекта в данный момент времени.
Динамическая модель позволяет увидеть изменения объекта во времени.

Меню

Классификация моделейКлассификация по области использования Учебные: наглядные пособия, различные тренажеры, обучающие программы. Опытные: уменьшенные или увеличенные копии

Слайд 11Классификация моделей
Классификация по способу представления
Материальная модель -

это физическое подобие объекта. Они воспроизводят геометрические и физические свойства

оригинала (чучела птиц, муляжи животных, внутренних органов человеческого организма, географические и исторические карты, схема солнечной системы).
Информационная модель - это совокупность информации, характеризующая свойства и состояния объекта, процесса, явления, а также взаимосвязь с внешним миром.
Любая информационная модель содержит лишь существенные сведения об объекте с учетом той цели, для которой она создается. Информационные модели одного и того же объекта, предназначенные для разных целей, могут быть совершенно разными.
Вербальная модель - информационная модель в мысленной или разговорной форме.
Знаковая модель - информационная модель, выраженная специальными знаками, т.е. средствами любого формального языка. Знаковые модели - это рисунки, тексты, графики, схемы, таблицы и т.д.
Компьютерная модель - модель, реализованная средствами программной среды.
Прежде чем построить модель объекта (явления, процесса), необходимо выделить составляющие его элементы и связи между ними (провести системный анализ) и 'перевести' полученную структуру в какую-либо заранее определенную форму - формализовать информацию.
Формализация - это процесс выделения и перевода внутренней структуры предмета, явления или процесса в определенную информационную структуру - форму.

Меню

Классификация моделей Классификация по способу представления Материальная модель - это физическое подобие объекта. Они воспроизводят геометрические и

Слайд 12Классификация экономико-математических моделей
Экономико-математические модели – модели управляемых и регулируемых экономических

процессов, использующиеся для преобразования экономической действительности. Адекватность моделей объектам моделирования

определяется по совпадению результатов исследования с наблюдаемыми фактами. Практика в этом случае означает действительность.
По целевому назначению экономико-математические модели бывают
Теоретико-аналитические
Прикладные
Экономико-математические модели делятся на модели всего народного хозяйства и его подсистем (отраслей, регионов и т.д.)
Модели бывают функциональные и структурные.
Модели бывают дескрептивные и нормативные. Дескрептивные модели отвечают на вопрос, как это происходит и как может дальше развиваться? Нормативные модели отвечают на вопрос как это должно быть? То есть предполагают целенаправленную деятельность.
Различают модели жёстко детерминистские и модели, учитывающие случайность и неопределённость.
Модели бывают статически и динамические.
По длительности рассматриваемого периода различают модели краткосрочного (1-5 лет) и долгосрочного (10-15 и более лет) прогнозирования, планирования. Само время в таких моделях может изменяться либо, непрерывно либо дискретно.
Модели могут быть линейные и нелинейные.

Меню

Классификация экономико-математических моделейЭкономико-математические модели – модели управляемых и регулируемых экономических процессов, использующиеся для преобразования экономической действительности. Адекватность

Слайд 13Этапы экономико-математического моделирования.
Постановка экономической проблемы и её анализ.
Главное

– определить сущность проблемы, принимаемые допущения и те вопросы на

которые, требуется получить ответы. Этап включает выделение важнейших черт и свойств объекта, абстрагирование от второстепенных. Формирование гипотез, если требуется, объясняющих поведение и развитие объекта.
Построение математической модели.
Этап формализации экономической проблемы. Неправильно полагать, что чем больше фактов учитывает модель, тем она лучше. Изменение сложности и громоздкости модели затрудняет процесс исследования. Нужно учитывать реальные возможности информационного и математического обеспечения. Нужно сопоставить затраты на моделирование с получаемым эффектом. Одной из важнейших особенностей математической модели является потенциальная возможность их использования для решения разных задач.

Меню

Этапы экономико-математического моделирования. Постановка экономической проблемы и её анализ. Главное – определить сущность проблемы, принимаемые допущения и

Слайд 14Этапы экономико-математического моделирования.
Математический анализ модели.
Целью данного этапа является выяснение

общих свойств модели. Важный момент – доказательство существования решения.
Подготовка исходной

информации
Надо учитывать за какие сроки будет собрана нужная информация, учитывать затраты на подготовку информации. В процессе подготовки широко используются методы теории вероятности, теоретической и математической статистики.
Численное решение.
Разработка алгоритмов для численного решения задачи, составления программ для компьютера и непосредственно проведение расчетов. Трудность на этом этапе создаёт большая размерность экономических задач и необходимость обработки значительных массивов информации.
Анализ численных результатов и их применение.
На этом этапе встаёт вопрос о правильности и полноте результатов моделирования, о степени их практической применимости.

Меню

Этапы экономико-математического моделирования. Математический анализ модели.Целью данного этапа является выяснение общих свойств модели. Важный момент – доказательство

Слайд 15Линейное программирование.
Это раздел математического моделирования, все зависимости которого линейны.
Математическая модель

любой задачи линейного программирования имеет вид

Z=

max(min)








Условия не отрицательности
Xj ≥0

Меню

Линейное программирование.Это раздел математического моделирования, все зависимости которого линейны.Математическая модель любой задачи линейного программирования имеет видZ=

Слайд 16Пример:
При изготовлении изделий u1 и u2 используются токарные и фрезерные

станки, а также сталь и цветные металлы, по технологическим нормам

на производство единице изделия u1 требуется 300 и 200 единиц соответственно токарного и фрезерного оборудования (в часах), и 10 и 20 единиц стали и цветных металлов (в кг.). для производства изделия u2 требуется 400, 100, 70, 50 соответственно единиц тех же ресурсов. Цех располагает 12400 и 6800 часами, 640 и 840 кг. материала. Прибыль от реализации единице изделия u1=6000 ден.ед., u2=16000 ден.ед. Требуется:
Свести исходные данные в таблицу, удобную для построения модели.
Составить математическую модель задачи.
Определить план выпуска изделий, обеспечить max прибыль при условие что, время работы фрезерных станков должно быть использовано полностью.

Пример:При изготовлении изделий u1 и u2 используются токарные и фрезерные станки, а также сталь и цветные металлы,

Слайд 17Решение:
Пусть х1 - число изделий u1, а х2 – число

изделий u2,
z – суммарная прибыль.

Решение:Пусть х1 - число изделий u1, а х2 – число изделий u2, z – суммарная прибыль.

Слайд 20Линейное программирование.
Эта общая или производная форма записи. Переменные Xj, которые

удовлетворяют системе ограничений и условию не отрицательности, называются допустимыми. Допустимые

переменные, которые превращают целевую функцию в max или min, называются оптимальными.
Методы решения таких задач подразделяются на универсальные и специальные. Универсальным методом решают любые ЗЛП. Специальные методы учитывают особенности модели. Особенностью ЗЛП является то, что max (min) целевая функция достигает на границе области допустимых решений.
К ЗЛП относятся:
задача о наилучшем использовании ресурсов;
задача о выборе оптимальных технологий;
задача о смесях ;
задача о раскрое материала;
транспортная задача;
задача о размещении заказа;

Меню

Линейное программирование.Эта общая или производная форма записи. Переменные Xj, которые удовлетворяют системе ограничений и условию не отрицательности,

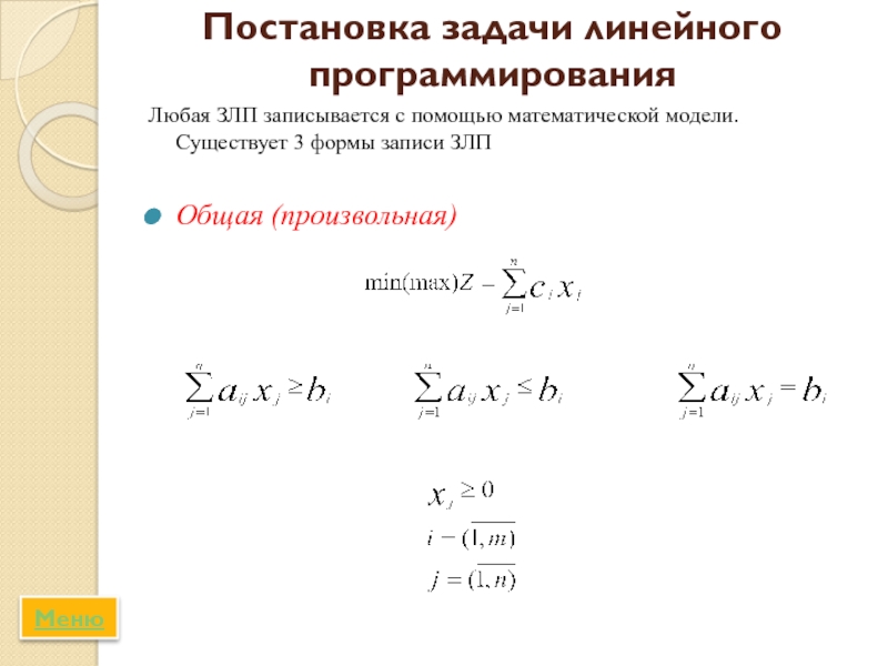
Слайд 21Постановка задачи линейного программирования
Любая ЗЛП записывается с помощью математической модели.

Существует 3 формы записи ЗЛП

Общая (произвольная)




Меню

Постановка задачи линейного программированияЛюбая ЗЛП записывается с помощью математической модели. Существует 3 формы записи ЗЛПОбщая (произвольная)

Слайд 22Постановка задачи линейного программирования

Симметричная (стандартная)







Меню

Постановка задачи линейного программированияСимметричная (стандартная)

Слайд 23Постановка задачи линейного программирования

Каноническая (основная)





Все эти формы эквивалентны.
Чтобы от max

перейти к min (или наоборот) надо поменять знаки у каждого

слагаемого в записи целевой функции.
Чтобы превратить неравенство вида в неравенство вида ( и наоборот) нужно обе части неравенства умножить на -1.
Чтобы неравенство превратить в равенство (и наоборот) нужно добавить или отнять от левой части дополнительную неотрицательную переменную, она называется балансовой. При записи целевой функции она имеет коэффициент =0.







Меню

Постановка задачи линейного программированияКаноническая (основная)Все эти формы эквивалентны.Чтобы от max перейти к min (или наоборот) надо поменять

Слайд 24Постановка задачи линейного программирования

Пример
Привести ЗЛП к каноническому виду












Меню

Постановка задачи линейного программированияПримерПривести ЗЛП к каноническому виду

Обратная связь

Если не удалось найти и скачать доклад-презентацию, Вы можете заказать его на нашем сайте. Мы постараемся найти нужный Вам материал и отправим по электронной почте. Не стесняйтесь обращаться к нам, если у вас возникли вопросы или пожелания:

Email: Нажмите что бы посмотреть 

Что такое TheSlide.ru?

Это сайт презентации, докладов, проектов в PowerPoint. Здесь удобно  хранить и делиться своими презентациями с другими пользователями.


Для правообладателей

Яндекс.Метрика