Разделы презентаций


Ознакомление с задачей в два действия. 1 класс

Долгожданный дан звонок,Начинается урок.Тут затеи и задачи,Игры, шутки – всё для вас!Пожелаю вам удачи!За работу, первый класс!

Слайды и текст этой презентации

Слайд 1


Слайд 2
Долгожданный дан звонок,
Начинается урок.
Тут затеи и задачи,
Игры, шутки – всё

для вас!
Пожелаю вам удачи!
За работу, первый класс!

Долгожданный дан звонок,Начинается урок.Тут затеи и задачи,Игры, шутки – всё для вас!Пожелаю вам удачи!За работу, первый класс!

Слайд 3Открой тетрадь, отступи вниз 4 клетки, вправо 10 клеток, запиши

дату –

9 апреля.
1. Минутка чистописания.
Напиши цифру 8 – одну строчку. Под самой красивой цифрой поставь точку.

Открой тетрадь, отступи вниз 4 клетки, вправо 10 клеток, запиши дату     –

Слайд 41. Математический диктант - пиши только ответы в строчку через

клетку.

Запиши числа от 20 до 10 в порядке уменьшения.
Запиши соседей

числа 13.
Запиши число, в котором 1 десяток и 8 единиц.
Запиши число, которое больше 19 на 1.
Найди сумму чисел 3 и 7.
Найди разность чисел 10 и 8.
На сколько 11 больше 10?
1. 	Математический диктант - пиши только ответы в строчку через клетку.Запиши числа от 20 до 10 в

Слайд 5
Проверь себя:
20, 19, 18, 17, 16, 15, 14, 13, 12,

11, 10,
12, 14, 18, 20, 10, 2, 1.

Проверь себя:20, 19, 18, 17, 16, 15, 14, 13, 12, 11, 10,12, 14, 18, 20, 10, 2,

Слайд 6 Работа по

учебнику.
Открой учебник на странице 62 и прочитай задачу №1.
Запиши ее

кратко.
I — 7 ш. ? ш.
II — ? ш, на 3 ш. больше
-Что нужно знать, чтобы ответить на вопрос задачи? (Сколько шариков на первой проволоке и сколько на второй.)
- Сколько шариков на первой проволоке? (7.)

Работа по учебнику.Открой учебник на странице 62 и прочитай

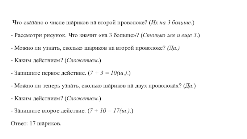
Слайд 7 Что сказано о числе шариков на второй проволоке? (Их

на 3 больше.)
- Рассмотри рисунок. Что значит «на 3 больше»?

(Столько же и еще 3.)
- Можно ли узнать, сколько шариков на второй проволоке? (Да.)
- Каким действием? (Сложением.)
- Запишите первое действие. (7 + 3 = 10(ш.).)
- Можно ли теперь узнать, сколько шариков на двух проволоках? (Да.)
- Каким действием? (Сложением.)
- Запишите второе действие. (7 + 10 = 17(ш.).)
Ответ: 17 шариков.

Что сказано о числе шариков на второй проволоке? (Их на 3 больше.)- Рассмотри рисунок. Что значит

Слайд 8Мы впервые встретились с задачей, решение которой нельзя записать в

одно действие.
Такие задачи называются составными и решаются в два

действия.

Прочитай в учебнике план решения этой задачи еще pаз.

Рассуждая так же, реши задачу №2 (с. 62).


Мы впервые встретились с задачей, решение которой нельзя записать в одно действие. Такие задачи называются составными и

Слайд 9Проверь себя:
I – 8 кг
II - ? кг, на 2

кг > ? кг
1) 8

+ 2 = 10 (кг) – в 1 ящике
2) 8 + 10 = 18 (кг) – всего
Ответ: 18 кг яблок.

Проверь себя:I – 8 кгII - ? кг, на 2 кг >    ? кг1)

Слайд 10Выполни физминутку.

Нажми на ссылку: https://youtu.be/UBBpZ_8LZ7s

Выполни физминутку.Нажми на ссылку: https://youtu.be/UBBpZ_8LZ7s

Слайд 11Работа по учебнику
Выполни задание № 3(с. 62).
№ 4 (с. 62).

– 1 столбик обязательно, остальные по желанию.


Работа в тетради с печатной основой
№ 1 – 4 (с. 30). – по желанию


Работа по учебникуВыполни задание № 3(с. 62).№ 4 (с. 62). – 1 столбик обязательно, остальные по желанию.

Слайд 12Проверь себя:
№ 3
6 + 10= 16

17 – 7 = 10
10 –

9 = 1 18 – 10 = 8
№ 4
8 + 2 + 7 = 17
12 – 2 – 7 = 3
Проверь себя:№ 36 + 10= 16         17 – 7

Слайд 13Оцени свою работу на уроке.
• Я повторил…..

Было интересно….
• Было трудно…..
• У

меня получилось…
Спасибо за старание
Ведь главное – желание.
А навыки и знания
С годами к вам придут!

Оцени свою работу на уроке.•   Я повторил…..•   Было интересно….•   Было трудно…..•

Обратная связь

Если не удалось найти и скачать доклад-презентацию, Вы можете заказать его на нашем сайте. Мы постараемся найти нужный Вам материал и отправим по электронной почте. Не стесняйтесь обращаться к нам, если у вас возникли вопросы или пожелания:

Email: Нажмите что бы посмотреть 

Что такое TheSlide.ru?

Это сайт презентации, докладов, проектов в PowerPoint. Здесь удобно  хранить и делиться своими презентациями с другими пользователями.


Для правообладателей

Яндекс.Метрика