Разделы презентаций


Поліетилен (ПЕ )

Содержание

Термопласты — полимерные материалы, способные обратимо переходить при нагоевании в высокоэластическое либо вязкотекучее состояние.При обычной тем-ре термопласты находятся в твердом состоянии. При повышении температуры они переходят в высокоэластичное и далее — в вязкотекучее

Слайды и текст этой презентации

Слайд 1Поліетилен (ПЕ)
Основні властивості. Поліетилен – термопласт. Густина в эксплуатації

від - 800С до + 600С. При температурах нижче -

800С поліетилен крихкий, а при залежності від методу отримання від 920 до 960 кг/м3. З ростом густини знижується еластичність поліетилену та росте жорсткість. Добре витримує навантаження без руйнування Добрий діелектрик. Температура експлуатації від - 800С до + 600С. При температурах нижче - 800С поліетилен крихкий, а при температурах вище + 600С він розм'якшується. Стійкий до дії води, водяних пар, органічних розчинників, мінеральних кислот і лугів. Розчиняється переважно при нагріванні в хлорованих вуглеводах (дихлоретан, хлороформ), в ароматичних вуглеводах (толуол, бензол). Повільно окиснюється на повітрі.
Поліетилен  (ПЕ)Основні властивості. Поліетилен – термопласт. Густина в эксплуатації від - 800С до + 600С. При

Слайд 3Термопласты — полимерные материалы, способные обратимо переходить при нагоевании в высокоэластическое

либо вязкотекучее состояние.
При обычной тем-ре термопласты находятся в твердом состоянии.

При повышении температуры они переходят в высокоэластичное и далее — в вязкотекучее состояние, что обеспечивает возможность формования их различными методами. Эти переходы обратимы и могут повторяться многократно, что позволяет, в частности, производить переработку бытовых и производственных отходов из термопластов в новые изделия.
Переработка термопластов в изделия не сопровождается необратимой химической реакцией. Пригодны к повторной обработке (формованию).

Полимеры-термопласты могут иметь линейное или разветвлённое строение, быть аморфными (ПС, ПММА) либо кристаллическими (ПЭ, ПП). В отличие от реактопластов для термопластов характерно отсутствие трёхмерной сшитой структуры и переход в текучее состояние, что делает возможным термоформовку, литьё и экструзию изделий из них.
Некоторые линейные полимеры не являются термопластами, так как температура разложения у них ниже температуры текучести (целлюлоза).

Термопласты — полимерные материалы, способные обратимо переходить при нагоевании в высокоэластическое либо вязкотекучее состояние.При обычной тем-ре термопласты находятся

Слайд 4Реактопласты (термореактивные пластмассы) — пластмассы, переработка которых в изделия сопровождается необратимой

химической реакцией, приводящей к образованию неплавкого и нерастворимого материала. Наиболее

распространенные реактопласты на основе фенолформальдегидных, полиэфирных, эпоксидных и карбамидных смол (например, углеволокно). Содержат обычно большие количества наполнителя — стекловолокна, сажи, мела и др.

Основные преимущества реактопластов (РП), по сравнению с термопластами - более широкие возможности регулирования вязкости, смачивающей и пропитывающей способности связующего; недостатки обусловлены экзотермическими эффектами, объемными усадками и выделением летучих веществ при отверждении и связанными с этим дефектностью и нестабильностью формы изделий и их хрупкостью. Процессы формования изделий из РП обычно более длительны и трудоемки, чем из ТП. На предельных стадиях отверждения РП не способны к повторному формованию и сварке. Соединение деталей из РП производят склеиванием и механическими методами. При низких степенях отверждения РП способны к так называемой химической сварке и приформовке одной детали к другой.

Реактопласты (термореактивные пластмассы) — пластмассы, переработка которых в изделия сопровождается необратимой химической реакцией, приводящей к образованию неплавкого и

Слайд 5Для аморфных полимеров в зависимости от температуры (и величины механического

напряжения) возможны три физических (деформационных) состояния: стеклообразное, высокоэластическое и вязкотекучее.

Практическое применение полимеров определяется тем, в каком из этих состояний находится данный полимер при температуре его использования.
Для аморфных полимеров в зависимости от температуры (и величины механического напряжения) возможны три физических (деформационных) состояния: стеклообразное,

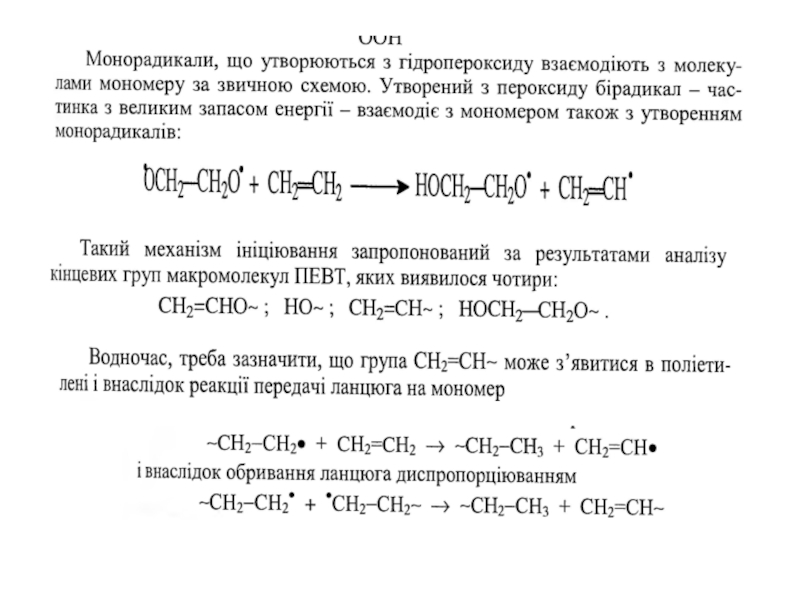
Слайд 6Промисловість випускає два види поліетилену: ПЕ високого тиску (ПЕВТ) (радикальна

полімеризація) та ПЕ низького тиску (ПЕНТ)

Промисловість випускає два види поліетилену:  ПЕ високого тиску (ПЕВТ) (радикальна полімеризація) та ПЕ низького тиску (ПЕНТ)

Слайд 8Будова, властивості, переробка та застосування ПЕВТ
ПЕВТ має розгалужену будову і

низьку густину. Ступінь розгалуження полімеру та його структура разом з

молекулярною масою і полідисперсністю є важливим параметром, що визначає властивості матеріалу. Один з найкращих методів визначення ступеня розгалуження полімеру є дослідження його інфрачервоних спектрів ( ІЧ) і спектрів ядерного магнітного резонансу(ЯМР).
Будова, властивості, переробка та застосування ПЕВТПЕВТ має розгалужену будову і низьку густину. Ступінь розгалуження полімеру та його

Слайд 9Середню кількість розгалужень, яка припадає на 1 000 атомів вуглецю,

можна обчислити за рівнянням(СНз-група може розміщуватись як на кінцях ланцюга,

так і на і на кінцях кожного розгалудження):

У нефракціонованих зразках ПЕВТ міститься 0,2-0,6 метильних груп на 1 000 атомів вуглецю. Поліетилен, як і більшість інших полімерів, має частково кристалічну і частково аморфну будову.

Середню кількість розгалужень, яка припадає на 1 000 атомів вуглецю, можна обчислити за рівнянням(СНз-група може розміщуватись як

Слайд 10ПЕВТ стійкий до дії кислот, основ, водних розчинів солей, але

не є стійким до дії сильних окисників і концентрованих сірчаної,

азотної та хромової кислої. Він не розчиняється при кімнатній температурі в органічних розчинниках, тоді як при 76 °С і вище розчиняється в ароматичних і аліфатичних галогенпохідних вуглеводнях.

ПЕВТ переробляють всіма способами, що використовуються для переробки термопластів: литтям підтиском, вальцюванням, каландруванням, пресуванням, а також механічною обробкою.

Поліетилен широко застосовують в електронній, електромеханічній промисловості, в також у виробництві плівок, волокон, товарів народного вжитку тощо. Крім цього, він слугує матеріалом для покриття, який можна наносити напилюванням. Поліетилен фізіологічно не шкідливий, і тому знайшов застосування у медицині.
Виробництво полімерів та кополімерів етилену випереджає всі інші види синтетичних матеріалів.

ПЕВТ стійкий до дії кислот, основ, водних розчинів солей, але не є стійким до дії сильних окисників

Слайд 12Поліетилен становить третину сучасного виробництва пластичних мас. Половина з цього

припадає на ПЕНТ, який одержують йонною полімеризацією в рідкій або

газовій фазах.
Виробництво ПЕНТ у рідкій фазі ведуть у присутності каталізаторів Циглера-Натта. З них найпоширеніший каталізатор

Поліетилен низького тиску (ПЕНТ)

Виробництво ПЕНТ у газовій фазі ведуть при 100-105 °С і тиску 2,2 МПа з використанням як каталізатора дициклопентадієнілхромату, нанесеного на активований силікагель.

Поліетилен становить третину сучасного виробництва пластичних мас. Половина з цього припадає на ПЕНТ, який одержують йонною полімеризацією

Слайд 13Будова, властивості та застосування ПЕНТ
Молекулярна маса ПЕНТ залежить від співвідношення

алкілалюмінію та тетрахлориду титану. При збільшенні вмісту останнього збільшується швидкість

полімеризації, але зменшується молекулярна маса. При мольному співвідношенні компонентів від 1 : 1 до 1,2 : 1 утворюється поліетилен з молекулярними масами від 60 000 до 200 000;
при співвідношенні 2:1- до 800 000. Регулюють молекулярну масу ПЕНТ також додаванням передавача ланцюга -водню. Середньомасова молекулярна маса ПЕНТ та парціальний тиск водню (Рн) пов'язані емпіричним співвідношенням:
Будова, властивості та застосування ПЕНТМолекулярна маса ПЕНТ залежить від співвідношення алкілалюмінію та тетрахлориду титану. При збільшенні вмісту

Слайд 14На деяких гетерогенних каталізаторах Циглера-Натта можна одержати ПЕНТ з молекулярною

масою до 3 500000, який відрізняється настільки високими ударною в'язкістю,

модулем пружності і стійкістю до розтріскування, що використовується для виготовлення штучних колінних і тазостегнових суглобів.

Властивості поліетиленів ВТ та НТ відрізняються суттєво. Останній застосовують там, де потрібна підвищена жорсткість і теплостійкість, а також мала проникність. Це, насамперед, виготовлення виробів технічного призначення (литтям під тиском), бутилів та інших місткостей (видуванням), труб (екструзією).
На деяких гетерогенних каталізаторах Циглера-Натта можна одержати ПЕНТ з молекулярною масою до 3 500000, який відрізняється настільки

Слайд 15Полістирол
Стирол здатний полімеризуватися за будь-яким механізмом полімеризації, але в промисловості

полістирол одержують тільки радикальною полімеризацією в блоці, емульсії та суспензії.

ПолістиролСтирол здатний полімеризуватися за будь-яким механізмом полімеризації, але в промисловості полістирол одержують тільки радикальною полімеризацією в блоці,

Слайд 17 Будова, властивості, переробка та застосування полістиролу
Полістирол -

полімер лінійної будови з досить високою молекулярною масою. Ступінь полімеризації

промислових сортів полістиролу залежить від способу одержання і становить 500-2 000.
Молекули полістиролу мають 1,3 будову (голова до хвоста)

Полістирол є розчинний в ароматичних і хлорованих вуглеводнях, естерах, кетонах і піридині. Нерозчинний в аліфатичних вуглеводнях, нижчих спиртах, етерах, фенолі, оцтовій кислоті і воді.
Полістирол - це твердий, крихкий і прозорий полімер. Механічні властивості стиролу залежать не тільки від його молекулярної маси, а й від температури і погіршуються при наближенні до точки топлення полістиролу.

Будова, властивості, переробка та застосування полістиролуПолістирол - полімер лінійної будови з досить високою молекулярною

Слайд 19Полістирол - термостійкий продукт, і тому вироби на його основі

можна по декілька разів переробляти без суттєвого погіршення їх властивостей.

Термічна деполімеризація полімеру відбувається при температурі понад 300 °С.

Температура топлення полістиролу залежить від молекулярної маси, полідисперсності продукту, а також від природи пластифікатора і знаходиться в межах 80-120 °С.

Теплопровідність полімеру практично не змінюється в інтервалі температури, нижчої від температури склування. Теплове розширення полістиролу у 8 разів більше від сталі, що потребує особливої обережності при формуванні виробів з нього, які містять впресовані частинки металу.
Полістирол - термостійкий продукт, і тому вироби на його основі можна по декілька разів переробляти без суттєвого

Слайд 20Полістирол відносять до полімерів з високими ізоляційними характеристиками, завдяки чому

його широко застосовують в електротехніці. Він стійкий до дії електричного

струму й електричної дуги. Електрична напруга не спричиняє утворення електропровідної смуги, оскільки при високій температурі не настає обвуглення або деполяризація і виділення мономеру. Поверхня полістиролу здатна нагромаджувати статистичну електрику, утворюючи при цьому як позитивний, так і негативний заряди.

Хімічна стійкість полістиролу висока. Він інертний при кімнатній температурі до основ, розчинів солей і кислот, за винятком концентрованої азотної і льодяної оцтової кислот. Під впливом сонячного світла полістирол жовкне і стає крихким. Полістирол легко забарвлюється. Його переробляють у вироби литтям під тиском і екструзією.


Для покращення властивостей полістиролу його модифікують на стадії одержання кополімеризацією стиролу з каучуком (ударотривкий полістирол), акрилонітрилом, малеїновим ангідридом та бутадієном-1,3 (АБС-пластики).

Полістирол відносять до полімерів з високими ізоляційними характеристиками, завдяки чому його широко застосовують в електротехніці. Він стійкий

Слайд 21Ударотривкий полістирол (УПС)- це сополімер стиролу з бутадієном

Ударотривкий полістирол розчинний

в ароматичних і хлорованих вуглеводнях, етерах і естерах. При нагріванні

до 250 °С і більше відбувається його деполімеризація.
Переробляють ударотривкий полістирол у вироби литтям під тиском, екструзією і вакуум-формуванням.
З ударотривкого полістиролу литтям під тиском та формуванням виготовляють корпуси телерадіоапаратури та комп'ютерів, а також деталі внутрішнього облицювання холодильників і контейнери для зберігання продуктів. Виробництво ударотривкого полістиролу постійно збільшується.
Ударотривкий полістирол (УПС)- це сополімер стиролу з бутадієномУдаротривкий полістирол розчинний в ароматичних і хлорованих вуглеводнях, етерах і

Слайд 22 Бутадіен-стирольний каучук
СКС, що означає "синтетичний каучук стирольний" У

виробництві всіх видів природних та синтетичних каучуків його частка зараз

становить понад 70 %. СКС є кополімером бутадієну зі стиролом у співвідношенні приблизно 2,5:1.
Бутадіен-стирольний каучукСКС, що означає

Слайд 24СКБ (синтетичний каучук бутадієновий).
Полімеризація відбувалася під впливом натрію:
СКС є

найпоширенішим синтетичним каучуком. 70 % його йде

на виготовлення автомобільних шин. Крім цього з нього виготовляють транспортерні стрічки, рукави, шланги, взуття та практично всі побутові гумові вироби.
СКБ (синтетичний каучук бутадієновий). Полімеризація відбувалася під впливом натрію:СКС є найпоширенішим синтетичним каучуком. 70 %  його

Слайд 25Кополімери стиролу з акрилонітрилом
Кополімери стиролу з акрилонітрилом (в Україні відомі

під маркою СН) одержують емульсійним, суспензійним і найсучаснішим безперервним методом

полімеризації в масі.

Його застосовують для виготовлення різних виробів технічного і побутового призначення (касет, запальничок, упакування тощо).

Кополімери стиролу з акрилонітриломКополімери стиролу з акрилонітрилом (в Україні відомі під маркою СН) одержують емульсійним, суспензійним і

Слайд 26Виробництво АБС-пластиків
АБС-пластик - терполімер стиролу з акрилонітрилом і бутадієном-1,3.

Його отримують завдяки прищепленню кополімеру акрилонітрилу зі стиролом на полібутадієн


Виробництво АБС-пластиків АБС-пластик - терполімер стиролу з акрилонітрилом і бутадієном-1,3. Його отримують завдяки прищепленню кополімеру акрилонітрилу зі

Слайд 27АБС-пластики переробляють у вироби всіма відомими для термопластів способами: литтям

під тиском, екструзією, вакуум-формуванням і каландруванням.

АБС-пластики відрізняються від полістиролу високою

ударною в'язкістю і теплостійкістю, підвищеною хімічною стійкістю і здатністю до металізації. Вони як і полістирол водонепроникні і мають високі діелектричні властивості.

АБС-пластики використовують як конструкційні матеріали для виготовлення деталей електротехнічної промисловості (корпуси телевізорів, приймачів тощо), автомобільної та суднобудівної промисловості, товарів народного вжитку.
АБС-пластики переробляють у вироби всіма відомими для термопластів способами: литтям під тиском, екструзією, вакуум-формуванням і каландруванням.АБС-пластики відрізняються

Слайд 28 Виробництво пінополістиролу
Пінополістирол одержують за допомогою двостадійної блоч-носуспензійної полімеризації стиролу.

Пінополістирол (пінопласт), тобто полістирол з осередками, заповненими повітрям) має структуру

застиглої піни, і головним показником оцінки цієї структури є уявна густина, яка відповідає співвідношенню твердої та газоподібної фаз.
Гранична температура експлуатації виробів з пінополістиролу - 60 °С. Значну кількість цього пластику застосовують як ізолятори тепла у судно-, вагоно- та авіабудівництві. Пінопласт має дуже малу густину (~40 – 80 кг/м3) і низьку теплопровідність, тому використовується для тепло- і звукоізоляції будинків, як протиударні прокладки, як добавка до бетону. Пінополістирол розміщений у стінках всіх побутових холодильників, з його допомогою упаковують усю телерадіо-відеоапаратуру.
Виробництво пінополістиролуПінополістирол одержують за допомогою двостадійної блоч-носуспензійної полімеризації стиролу. Пінополістирол (пінопласт), тобто полістирол з осередками, заповненими

Обратная связь

Если не удалось найти и скачать доклад-презентацию, Вы можете заказать его на нашем сайте. Мы постараемся найти нужный Вам материал и отправим по электронной почте. Не стесняйтесь обращаться к нам, если у вас возникли вопросы или пожелания:

Email: Нажмите что бы посмотреть 

Что такое TheSlide.ru?

Это сайт презентации, докладов, проектов в PowerPoint. Здесь удобно  хранить и делиться своими презентациями с другими пользователями.


Для правообладателей

Яндекс.Метрика