Разделы презентаций


ПОЛОЖИТЕЛЬНЫЙ СТОЛБ ТЛЕЮЩЕГО РАЗРЯДА

Рассмотрим основные процессы, характерные для положительного столба (1) тлеющего разряда (рис.1а). Ход потенциала и напряженности электрического поля вдоль оси тлеющего разряда представлен на рис.1 б,в.

Слайды и текст этой презентации

Слайд 1Лекция 6 ПОЛОЖИТЕЛЬНЫЙ СТОЛБ ТЛЕЮЩЕГО РАЗРЯДА


Тлеющий разряд, открытый еще в XIX веке, стал детально исследоваться

с появлением основных соотношений физики плазмы для различных процессов, свойственных газовым разрядам. К наиболее важным областям разряда наряду с катодной областью, где происходит основная ионизация нейтральных частиц, следует также отнести положительный столб, имеющий наибольшую протяженность. При создании тлеющего разряда в стеклянных трубках, положительный столб, как и катодная область, обладает значительным свечением. С помощью различных газов можно получить разнообразную цветовую окраску тлеющего разряда. Положительный столб тлеющего разряда нашел практическое применение не только в ряде осветительных устройств, но и в качестве рабочей (инверсной) среды для газовых лазеров.
Лекция 6 ПОЛОЖИТЕЛЬНЫЙ СТОЛБ ТЛЕЮЩЕГО РАЗРЯДА      Тлеющий разряд, открытый еще в XIX

Слайд 2
Рассмотрим основные процессы, характерные

для положительного столба (1) тлеющего разряда (рис.1а). Ход потенциала и

напряженности электрического поля вдоль оси тлеющего разряда представлен на рис.1 б,в. Для распределения потенциала ϕ в области положительного столба типичен слабый рост, а для напряженности поля E практически постоянное значение. С электротехнической точки зрения положительный столб замыкает катодную область (2) на анод.


а)

ǀEǀ


б) в)


Рис.1

Рассмотрим основные процессы, характерные для положительного столба (1) тлеющего разряда (рис.1а).

Слайд 3

Меньшее значение напряженности электрического

поля в положительном столбе свидетельствует о более слабых процессах ионизации

по сравнению с катодной областью (2), из которой поступает большинство электронов (рис.1а). Ввиду этого, данные заряженные частицы в положительном столбе будут участвовать в дрейфовом движении вдоль оси разряда. Другими процессами в положительном столбе будет являться диффузионное движение заряженных частиц и рекомбинация в объеме разряда и на стенках камеры.

Рассмотрим диффузионное движение в положительном столбе. Предположим, что радиальный диффузионный поток электронов направлен к стеклянной стенке камеры (3) (рис.1а). Тогда произойдет накопление электронов на данной внутренней поверхности камеры и она приобретет отрицательный заряд. Этот процесс вызовет искажение эквипотенциалей электрического поля (рис.2), которые первоначально располагаются почти эквидистантно и перпендикулярно оси разряда.





Меньшее значение напряженности электрического поля в положительном столбе свидетельствует о более

Слайд 4

Данная форма эквипотенциалей вызовет появление радиальной составляющей

электрического поля, и соответственно притяжение ионов к стенкам камеры. В

результате на стенке будет происходить нейтрализация ионов. Данный диффузионный процесс, связанный с движением отрицательных и положительных частиц, является амбиполярной диффузией.



Рис.2
Данные процессы в положительном столбе входят в общее уравнение, которое записывается в виде:


Где n – концентрация плазмы, - коэффициент амбиполярной диффузии, а величина q – характеризует процессы ионизации и объемной рекомбинации.





Данная форма эквипотенциалей вызовет появление радиальной составляющей электрического поля, и соответственно притяжение ионов к

Слайд 5
Для стационарного условия ( ), при

учете радиального диффузионного движения данное уравнение записывается следующим образом:


Где - поперечная часть лапласиана, – коэффициент ионизации электронами, - коэффициент рекомбинации. Ввиду того, что данное уравнение имеет достаточного сложный вид, существуют решения для более простых случаев. Например, рассматривается случай диффузионного движения вдоль оси разряда или вдоль его радиуса. Слагаемым, описывающим рекомбинацию, при этом пренебрегают.
Рассмотрим уравнения для осевого движения. Предположим, что длина свободного пробега электрона значительно меньше радиуса разрядной трубки и средние тепловые скорости электронов и ионов равны ve = vi = v. Запишем уравнения для ионов и электронов:





Для стационарного условия (   ), при учете радиального диффузионного движения данное уравнение записывается

Слайд 6





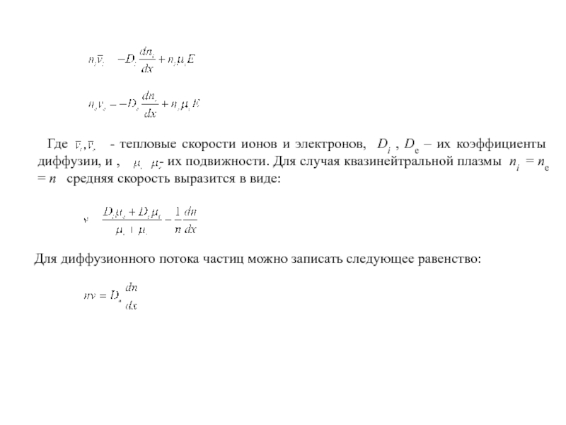
Где - тепловые скорости

ионов и электронов, Di , De – их коэффициенты диффузии,

и , - их подвижности. Для случая квазинейтральной плазмы ni = ne = n средняя скорость выразится в виде:



Для диффузионного потока частиц можно записать следующее равенство:











Где    - тепловые скорости ионов и электронов, Di , De –

Слайд 7
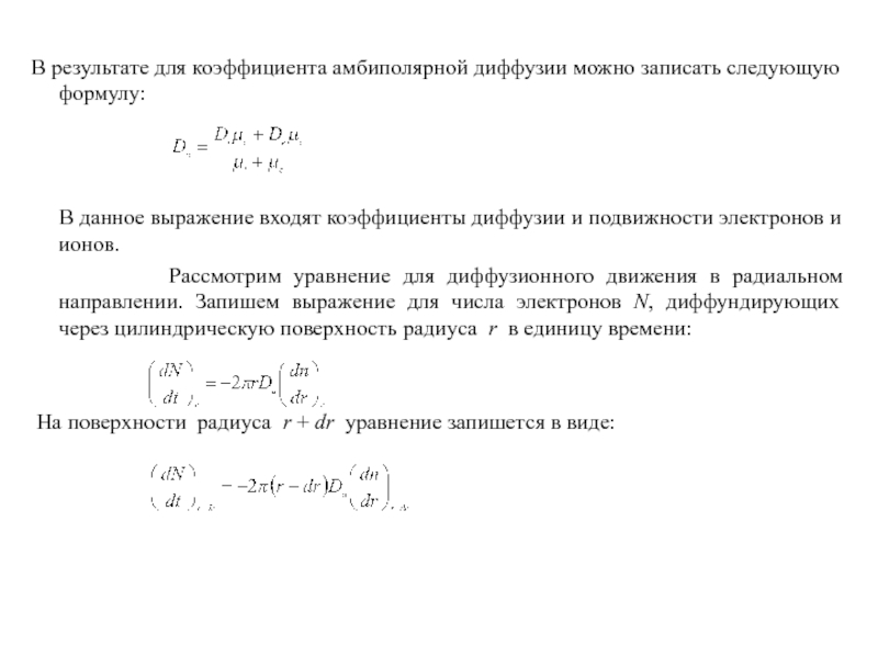
В результате для коэффициента амбиполярной диффузии можно записать следующую

формулу:



В данное выражение входят коэффициенты диффузии и

подвижности электронов и ионов.
Рассмотрим уравнение для диффузионного движения в радиальном направлении. Запишем выражение для числа электронов N, диффундирующих через цилиндрическую поверхность радиуса r в единицу времени:


На поверхности радиуса r + dr уравнение запишется в виде:




В результате для коэффициента амбиполярной диффузии можно записать следующую формулу:   В данное выражение входят

Слайд 8

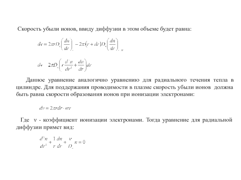
Скорость убыли ионов, ввиду диффузии в

этом объеме будет равна:





Данное уравнение аналогично уравнению

для радиального течения тепла в цилиндре. Для поддержания проводимости в плазме скорость убыли ионов должна быть равна скорости образования ионов при ионизации электронами:


Где ν - коэффициент ионизации электронами. Тогда уравнение для радиальной диффузии примет вид:





Скорость убыли ионов, ввиду диффузии в этом объеме будет равна:   Данное

Слайд 9
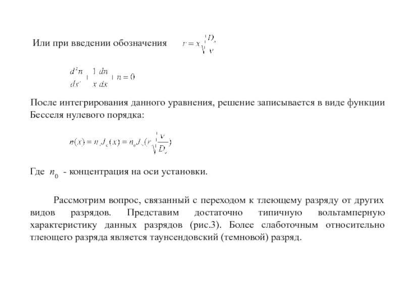
Или при введении обозначения



После интегрирования данного уравнения, решение записывается в виде функции

Бесселя нулевого порядка:



Где n0 - концентрация на оси установки.

Рассмотрим вопрос, связанный с переходом к тлеющему разряду от других видов разрядов. Представим достаточно типичную вольтамперную характеристику данных разрядов (рис.3). Более слаботочным относительно тлеющего разряда является таунсендовский (темновой) разряд.






Или при введении обозначения    После интегрирования данного уравнения, решение записывается

Слайд 10
При увеличении тока разряда (участок АВ) за

счет увеличения э.д.с. источника питания ε или за счет уменьшения

сопротивления нагрузки R напряжение на разряде падает и разряд переходит к нормальному тлеющему разряду (участок BC). Нормальный тлеющий разряд характеризует постоянный участок напряжения при возможности изменения тока через разряд. При этом специфической особенностью разряда является факт, что плотность тока на катоде остается неизменной, а увеличение тока происходит за счет увеличения площади, которую разряд занимает на катоде.



Рис.3

В какой-то момент разряд занимает всю площадь катода (точка С) и тлеющий разряд переходит в аномальную стадию (участок CD). При увеличении тока начинает расти и плотность тока, что постепенно меняет характер процессов на катоде. При разогреве катода на нем начинает преобладать термоэлектронная эмиссия и после максимума зависимости (точка D) начинается переход к дуговому разряду (участок DE).

При увеличении тока разряда (участок АВ) за счет увеличения э.д.с. источника питания ε или

Слайд 11
Дуговой разряд обычно зажигается при тока порядка

I~1 А, что происходит на участке EF.

Нормальная и аномальная стадия тлеющего разрядов представлена на рис.4. Данный разряд был осуществлен в неоне при пониженном давлении и при использовании медных электродов (∅эл = 9,3 см, d=1,6 см).







Рис.4


Можно обратить внимание, что наилучший вид нормального разряда присутствует при давлении p=15 торр, а с уменьшением давления участок нормального разряда уменьшается.

Дуговой разряд обычно зажигается при тока порядка  I~1 А, что происходит на участке

Обратная связь

Если не удалось найти и скачать доклад-презентацию, Вы можете заказать его на нашем сайте. Мы постараемся найти нужный Вам материал и отправим по электронной почте. Не стесняйтесь обращаться к нам, если у вас возникли вопросы или пожелания:

Email: Нажмите что бы посмотреть 

Что такое TheSlide.ru?

Это сайт презентации, докладов, проектов в PowerPoint. Здесь удобно  хранить и делиться своими презентациями с другими пользователями.


Для правообладателей

Яндекс.Метрика