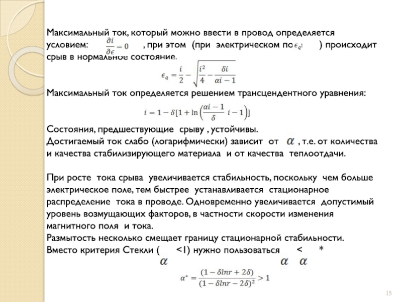
сверхпроводимость из глубочайшего кризиса и открыла путь к сооружению крупных
сверхпроводящих магнитов преимущественно для пузырьковых камер и МГД-генераторов.Идея заключалась в том, что сверхпроводящий провод должен содержать такое количество меди, чтобы при переходе его в нормальное состояние при критическом токе тепло, генерируемое в меди, не превышало возможностей теплоотдачи в окружающую среду. Критерий Стекли был записан для случая достаточно длинного участка нормальной зоны















