Разделы презентаций


Расчёт параметрической надёжности

Систематизация информации о значениях контролируемых параметровnn

Слайды и текст этой презентации

Слайд 1Расчёт параметрической надёжности
Реализации контролируемого параметра:
а) увеличивающегося с увеличением наработки;


б) уменьшающегося с увеличением наработки

Расчёт параметрической надёжностиРеализации контролируемого параметра: а) увеличивающегося с увеличением наработки; б) уменьшающегося с увеличением наработки

Слайд 2Систематизация информации о значениях контролируемых параметров
n
n

Систематизация информации о значениях контролируемых параметровnn

Слайд 3Опеделение закона распределения контролируемого параметра

Опеделение закона распределения контролируемого параметра

Слайд 4Характер реализации контролируемого параметра

Характер реализации контролируемого параметра

Слайд 5Метод «наименьших квадратов»


Метод «наименьших квадратов»

Слайд 7Распределение контролируемого параметра в зависимости от наработки
t,тыс.км
F(t)=Q(t)
m(t)=-0,061t+96,8

Распределение контролируемого параметра в зависимости от наработкиt,тыс.кмF(t)=Q(t)m(t)=-0,061t+96,8

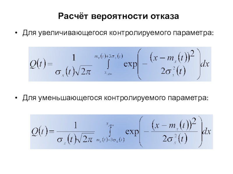
Слайд 8Расчёт вероятности отказа
Для увеличивающегося контролируемого параметра:





Для уменьшающегося контролируемого параметра:

Расчёт вероятности отказаДля увеличивающегося контролируемого параметра:Для уменьшающегося контролируемого параметра:

Слайд 9Определение гамма-процентного ресурса
F(t)- функция распределения ресурса
F(t)
t, тыс. км

Определение гамма-процентного ресурсаF(t)- функция распределения ресурсаF(t)t, тыс. км

Обратная связь

Если не удалось найти и скачать доклад-презентацию, Вы можете заказать его на нашем сайте. Мы постараемся найти нужный Вам материал и отправим по электронной почте. Не стесняйтесь обращаться к нам, если у вас возникли вопросы или пожелания:

Email: Нажмите что бы посмотреть 

Что такое TheSlide.ru?

Это сайт презентации, докладов, проектов в PowerPoint. Здесь удобно  хранить и делиться своими презентациями с другими пользователями.


Для правообладателей

Яндекс.Метрика