Разделы презентаций


Решение заданий № 9 ЛОГАРИФМЫ по материалам открытого банка задач ЕГЭ по

Содержание

Устная работа. Вычислить:

Слайды и текст этой презентации

Слайд 1Решение заданий № 9 ЛОГАРИФМЫ по материалам открытого банка задач ЕГЭ по

математике 2018 года

Решение заданий № 9  ЛОГАРИФМЫ по материалам открытого банка  задач ЕГЭ по математике 2018 года

Слайд 2Устная работа. Вычислить:









Устная работа. Вычислить:

Слайд 3Устная работа. При каких х имеет смысл выражение:



Устная работа. При каких х имеет смысл выражение:

Слайд 4Найдите значение выражения
r
1
1

Найдите значение выраженияr11

Слайд 5
=
r
Найдите значение выражения

=rНайдите значение выражения

Слайд 6

b
Найдите значение выражения
r
a
log
Запомни!
=
1

bНайдите значение выраженияralogЗапомни!=1

Слайд 7
b
Найдите значение выражения
r
a
log
Запомни!

r

bНайдите значение выраженияralogЗапомни! r

Слайд 8Найдите значение выражения

Найдите значение выражения

Слайд 9Найдите значение выражения
1
1

Найдите значение выражения11

Слайд 10Найдите значение выражения
1

b
r
a
log

Найдите значение выражения1 bralog

Слайд 11Найдите значение выражения
1

Найдите значение выражения1

Слайд 12Найдите значение выражения

r
1

Найдите значение выражения r1

Слайд 13Найдите значение выражения

r
1
1

b
r
a
log
1
14

Найдите значение выражения r11 bralog114

Слайд 14Найдите значение выражения
=

Найдите значение выражения=

Слайд 15Найдите значение выражения
1

r

Найдите значение выражения1 r

Слайд 16Найдите значение выражения
1
1

Найдите значение выражения11

Слайд 17Задания открытого банка задач
Решение.
Решение.

Задания открытого банка задачРешение. Решение.

Слайд 18Задания открытого банка задач
3. Найдите значение выражения
Решение.
Решение.

Задания открытого банка задач3. Найдите значение выраженияРешение. Решение.

Слайд 195. Найдите значение выражения


Решение.


Задания открытого банка задач

6. Найдите значение выражения

Решение.

5. Найдите значение выражения

Слайд 20Задания открытого банка задач
Решение.
Решение.
Использованы формулы:

Задания открытого банка задачРешение. Решение. Использованы формулы:

Слайд 21Решение.
Использованы формулы:
Решение.

Решение. Использованы формулы: Решение.

Слайд 22Решение.
Использованы формулы:
Задания открытого банка задач

Решение. Использованы формулы: Задания открытого банка задач

Слайд 23Решение.
Задания открытого банка задач

Решение. Задания открытого банка задач

Слайд 24Решение.
Задания открытого банка задач
Решение.

Решение. Задания открытого банка задачРешение.

Слайд 25Решение.
Задания открытого банка задач

Решение. Задания открытого банка задач

Слайд 26Решение.
Задания открытого банка задач

Решение. Задания открытого банка задач

Слайд 27Решение.
Задания открытого банка задач

Решение. Задания открытого банка задач

Слайд 28Решение.
Задания открытого банка задач
Решение.

Решение. Задания открытого банка задачРешение.

Слайд 29Решение.
Задания открытого банка задач
Решение.

Решение. Задания открытого банка задачРешение.

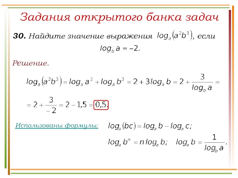
Слайд 30Решение.
Задания открытого банка задач
Решение.

Решение. Задания открытого банка задачРешение.

Слайд 31Решение.
Задания открытого банка задач
Решение.

Решение. Задания открытого банка задачРешение.

Слайд 32Решение.
Задания открытого банка задач
Использованы формулы:
Решение.

Решение. Задания открытого банка задачИспользованы формулы: Решение.

Слайд 33Решение.
Задания открытого банка задач
Использованы формулы:

Решение. Задания открытого банка задачИспользованы формулы:

Слайд 34Решение.
Задания открытого банка задач

Решение. Задания открытого банка задач

Слайд 35Решение.
Задания открытого банка задач

Решение. Задания открытого банка задач

Слайд 36Решение (1 способ).
Задания открытого банка задач
Решение (2 способ).

Решение (1 способ). Задания открытого банка задачРешение (2 способ).

Слайд 37Найдите значение выражения
 
 
 
 

Найдите значение выражения    

Обратная связь

Если не удалось найти и скачать доклад-презентацию, Вы можете заказать его на нашем сайте. Мы постараемся найти нужный Вам материал и отправим по электронной почте. Не стесняйтесь обращаться к нам, если у вас возникли вопросы или пожелания:

Email: Нажмите что бы посмотреть 

Что такое TheSlide.ru?

Это сайт презентации, докладов, проектов в PowerPoint. Здесь удобно  хранить и делиться своими презентациями с другими пользователями.


Для правообладателей

Яндекс.Метрика