Разделы презентаций


Решение заданий В 10 по материалам открытого банка задач ЕГЭ по математике 2014

Содержание

Классическое определение вероятностиТеоремы о вероятностях событий

Слайды и текст этой презентации

Слайд 1Решение заданий В 10 по материалам открытого банка задач ЕГЭ по

математике 2014 года

Решение заданий  В 10 по материалам открытого банка задач ЕГЭ по математике 2014 года

Слайд 2Классическое определение вероятности

Теоремы о вероятностях событий

Классическое определение вероятностиТеоремы о вероятностях событий

Слайд 3Классическое определение вероятности
Вероятностью события А при проведении некоторого

испытания называют отношение числа тех исходов, в результате которых наступает

событие А, к общему числу всех (равновозможных между собой) исходов этого испытания.
Алгоритм нахождения вероятности случайного события:
Для нахождения вероятности случайного события при проведении некоторого испытания следует найти:
1) число N всех возможных исходов данного испытания;
2) количество N(A) тех исходов, в которых наступает событие А;
3) частное N(A)/N, оно и будет равно вероятности события А.
Вероятность события А обозначать Р(А). Значит Р(А)= N(A)/N

Классическое определение вероятности   Вероятностью события А при проведении некоторого испытания называют отношение числа тех исходов,

Слайд 4Решение.
Игральные кости – это кубики с 6 гранями. На первом

кубике может выпасть  1, 2, 3, 4, 5 или  6

очков. Каждому варианту выпадения очков соответствует 6 вариантов выпадения очков на втором кубике.
Т.е. всего различных вариантов 6×6 = 36.
Варианты (исходы эксперимента) будут такие:
1; 1  1; 2  1; 3  1; 4  1; 5  1; 6
2; 1  2; 2  2; 3  2; 4  2; 5  2; 6
и т.д. ..............................
6; 1  6; 2  6; 3  6; 4  6; 5  6; 6
Подсчитаем количество исходов (вариантов), в которых сумма очков двух кубиков равна 8.
2; 6   3; 5;  4; 4   5; 3   6; 2.  
Всего 5 вариантов.
Найдем вероятность:   5/36 = 0,138 ≈ 0,14.

В случайном эксперименте бросают две игральные кости. Найдите вероятность того, что в сумме выпадет 8 очков. Результат округлите до сотых.

Ответ: 0,14.

282853

Решение.Игральные кости – это кубики с 6 гранями. На первом кубике может выпасть  1, 2, 3, 4,

Слайд 5В случайном эксперименте симметричную монету бросают дважды. Найдите вероятность того,

что орел выпадет ровно один раз.
Решение.
Всего 4 варианта:  о; о

   о; р    р; р    р; о.    
Благоприятных 2:   о; р  и р; о.  
Вероятность равна 2/4 = 1/2 = 0,5.

282854

Ответ: 0,5.

В случайном эксперименте симметричную монету бросают дважды. Найдите вероятность того, что орел выпадет ровно один раз.Решение.Всего 4

Слайд 6В чемпионате по гимнастике участвуют 20 спортсменок: 8 из России,

7 из США, остальные − из Китая. Порядок, в котором

выступают гимнастки, определяется жребием. Найдите вероятность того, что спортсменка, выступающая первой, окажется из Китая.

Решение.
Всего участвует 20 спортсменок,
из которых 20 – 8 – 7 = 5 спортсменок из Китая.
Вероятность того, что спортсменка, выступающая первой, окажется из Китая, равна 5/20 = 1/4 = 0,25.

Ответ: 0,25.

282855

В чемпионате по гимнастике участвуют 20 спортсменок: 8 из России, 7 из США, остальные − из Китая.

Слайд 7В среднем из 1000 садовых насосов, поступивших в продажу, 5

подтекают. Найдите вероятность того, что один случайно выбранный для контроля

насос не подтекает.

Решение:
1000 – 5 = 995 – насосов не подтекают.
Вероятность того, что один случайно выбранный для контроля насос не подтекает, равна
995/1000 = 0,995.

Ответ: 0,995.

282856

В среднем из 1000 садовых насосов, поступивших в продажу, 5 подтекают. Найдите вероятность того, что один случайно

Слайд 8Решение:
100 + 8 = 108 – сумок всего (качественных

и со скрытыми дефектами).
Вероятность того, что купленная сумка окажется качественной,

равна 100/108 = 0,(925) ≈ 0,93.

Фабрика выпускает сумки. В среднем на 100 качественных сумок приходится восемь сумок со скрытыми дефектами. Найдите вероятность того, что купленная сумка окажется качественной. Результат округлите до сотых.

Ответ: 0,93.

282857

Решение: 100 + 8 = 108 – сумок всего (качественных и со скрытыми дефектами).Вероятность того, что купленная

Слайд 9В соревнованиях по толканию ядра участвуют 4 спортсмена из Финляндии,

7 спортсменов из Дании, 9 спортсменов из Швеции и 5

− из Норвегии. Порядок, в котором выступают спортсмены, определяется жребием. Найдите вероятность того, что спортсмен, который выступает последним, окажется из Швеции.

Ответ: 0,36.

282858

Решение:
Всего участвует 4 + 7 + 9 + 5 = 25 спортсменов. Вероятность того, что спортсмен, который выступает последним, окажется из Швеции, равна
9/25 = 36/100 = 0,36.

В соревнованиях по толканию ядра участвуют 4 спортсмена из Финляндии, 7 спортсменов из Дании, 9 спортсменов из

Слайд 10Научная конференция проводится в 5 дней. Всего запланировано 75 докладов −

первые три дня по 17 докладов, остальные распределены поровну между четвертым

и пятым днями. Порядок докладов определяется жеребьёвкой. Какова вероятность, что доклад профессора М. окажется запланированным на последний день конференции?

Ответ: 0,16.

285922

Решение:
В последний день конференции запланировано
(75 – 17 × 3) : 2 = 12 докладов.
Вероятность того, что доклад профессора М. окажется запланированным на последний день конференции, равна 12/75 = 4/25 = 0,16.

Научная конференция проводится в 5 дней. Всего запланировано 75 докладов − первые три дня по 17 докладов, остальные распределены

Слайд 11Конкурс исполнителей проводится в 5 дней. Всего заявлено 80 выступлений − по

одному от каждой страны. В первый день 8 выступлений, остальные

распределены поровну между оставшимися днями. Порядок выступлений определяется жеребьёвкой. Какова вероятность, что выступление представителя России состоится в третий день конкурса?

Ответ: 0,225.

285923

Решение:
В третий день конкурса запланировано
(80 – 8) : 4 = 18 выступлений.
Вероятность того, что выступление представителя России состоится в третий день конкурса, равна
18/80 = 9/40 = 225/1000 = 0,225.

Конкурс исполнителей проводится в 5 дней. Всего заявлено 80 выступлений − по одному от каждой страны. В первый день

Слайд 12На семинар приехали 3 ученых из Норвегии, 3 из России

и 4 из Испании. Порядок докладов определяется жеребьёвкой. Найдите вероятность

того, что восьмым окажется доклад ученого из России.

Ответ: 0,3.

285924

Решение:
Всего участвует 3 + 3 + 4 = 10 ученых.
Вероятность того, что восьмым окажется доклад ученого из России, равна 3/10 = 0,3.

На семинар приехали 3 ученых из Норвегии, 3 из России и 4 из Испании. Порядок докладов определяется

Слайд 13Перед началом первого тура чемпионата по бадминтону участников разбивают на

игровые пары случайным образом с помощью жребия. Всего в чемпионате

участвует 26 бадминтонистов, среди которых 10 участников из России, в том числе Руслан Орлов. Найдите вероятность того, что в первом туре Руслан Орлов будет играть с каким-либо бадминтонистом из России?

Ответ: 0,36.

285925

Решение:
Нужно учесть, что Руслан Орлов должен играть с каким-либо бадминтонистом из России. И сам Руслан Орлов тоже из России.
Вероятность того, что в первом туре Руслан Орлов будет играть с каким-либо бадминтонистом из России, равна 9/25 = 36/100 = 0,36.

Перед началом первого тура чемпионата по бадминтону участников разбивают на игровые пары случайным образом с помощью жребия.

Слайд 14В сборнике билетов по биологии всего 55 билетов, в 11

из них встречается вопрос по ботанике. Найдите вероятность того, что

в случайно выбранном на экзамене билете школьнику достанется вопрос по ботанике.

Ответ: 0,2.

285926

Решение:
Вероятность того, что в случайно выбранном на экзамене билете школьнику достанется вопрос по ботанике, равна 11/55 =1/5 = 0,2.

В сборнике билетов по биологии всего 55 билетов, в 11 из них встречается вопрос по ботанике. Найдите

Слайд 15В сборнике билетов по математике всего 25 билетов, в 10

из них встречается вопрос по неравенствам. Найдите вероятность того, что

в случайно выбранном на экзамене билете школьнику не достанется вопроса по неравенствам.

Ответ: 0,6.

285927

Решение:
25 – 10 = 15 – билетов не содержат вопрос по неравенствам.
Вероятность того, что в случайно выбранном на экзамене билете школьнику не достанется вопроса по неравенствам, равна
15/25 = 3/5 = 0,6.

В сборнике билетов по математике всего 25 билетов, в 10 из них встречается вопрос по неравенствам. Найдите

Слайд 16На чемпионате по прыжкам в воду выступают 25 спортсменов, среди

них 8 прыгунов из России и 9 прыгунов из Парагвая.

Порядок выступлений определяется жеребьёвкой. Найдите вероятность того, что шестым будет выступать прыгун из Парагвая.

Ответ: 0,36.

285928

Решение:
Всего участвует 25 спортсменов.
Вероятность того, что шестым будет выступать прыгун из Парагвая, равна 9/25 = 36/100 = 0,36.

На чемпионате по прыжкам в воду выступают 25 спортсменов, среди них 8 прыгунов из России и 9

Слайд 17Решение:
Элементарное событие в этом эксперименте – участник, который выиграл

жребий.
Перечислим их: (Вася), (Петя), (Коля) и (Леша). Общее число элементарных

событий N равно 4. Событию А ={жребий пал на Петю} благоприятствует только одно элементарное событие (Петя). Поэтому N(A) = 1. Тогда Р(А) = N(A)/N = ¼ = 0,25

Вася, Петя, Коля и Леша бросили жребий – кому начинать игру. Найдите вероятность того, что начинать игру должен будет Петя.

Ответ: 0,25.

320169

Решение: Элементарное событие в этом эксперименте – участник, который выиграл жребий. Перечислим их: (Вася), (Петя), (Коля) и

Слайд 18В чемпионате мира участвует 16 команд. С помощью жребия их

нужно разделить на четыре группы по четыре команды в каждой.

В ящике вперемешку лежат карточки с номерами групп:     1, 1, 1, 1, 2, 2, 2, 2, 3, 3, 3, 3, 4, 4, 4, 4.
Капитаны команд тянут по одной карточке. Какова вероятность того, что команда России окажется во второй группе.   

Ответ: 0,25.

320170

Решение:
Пусть элементарный исход — это карточка, выбранная капитаном российской команды.
Поскольку карточек 16, то N = 16 .
Событию A = {команда России во второй группе} благоприятствуют четыре карточки с номером 2,
то есть N(A) = 4. Тогда P(A) =4/16 =0,25. 

В чемпионате мира участвует 16 команд. С помощью жребия их нужно разделить на четыре группы по четыре

Слайд 19Решение:
На клавиатуре телефона 10 цифр, из них 5 четных: 0,

2, 4, 6, 8. Поэтому вероятность того, что случайно будет

нажата четная цифра равна 5/10 = 0,5. 

На клавиатуре телефона 10 цифр, от 0 до 9. Какова вероятность того, что случайно нажатая цифра будет чётной?

Ответ: 0,5.

320178

Решение:На клавиатуре телефона 10 цифр, из них 5 четных: 0, 2, 4, 6, 8. Поэтому вероятность того,

Слайд 20Решение:
Натуральных чисел от 10 до 19 десять,

из них на три делятся три числа: 12, 15, 18. Следовательно, искомая вероятность равна 3/10 = 0,3. 

Какова вероятность того, что случайно выбранное натуральное число от 10 до 19 делится на три?

Ответ: 0,3.

320179

Решение:Натуральных чисел от 10 до 19 десять,

Слайд 21Решение:
Всего туристов пять, случайным образом из них выбирают двоих. Вероятность

быть выбранным равна 2/5 = 0,4.
В группе туристов 5 человек. С помощью

жребия они выбирают двух человек, которые должны идти в село за продуктами. Турист А. хотел бы сходить в магазин, но он подчиняется жребию. Какова вероятность того, что А. пойдёт в магазин?

Ответ: 0,4.

320181

Решение:Всего туристов пять, случайным образом из них выбирают двоих. Вероятность быть выбранным равна 2/5 = 0,4.В группе туристов 5

Слайд 22Решение:
Обозначим «1» ту сторону монеты, которая отвечает за выигрыш жребия

«Физиком», другую сторону монеты обозначим «0».
Тогда благоприятных комбинаций три: 110,

101, 011, N(A)=3
а всего комбинаций: 000, 001, 010, 011, 100, 101, 110, 111, N=23=8
Тем самым, искомая вероятность равна: Р(А) = 3/8=0,375

Перед началом футбольного матча судья бросает монетку, чтобы определить, какая из команд начнёт игру с мячом. Команда «Физик» играет три матча с разными командами. Найдите вероятность того, что в этих играх «Физик» выиграет жребий ровно два раза.

Ответ: 0,375.

320183

Решение:Обозначим «1» ту сторону монеты, которая отвечает за выигрыш жребия «Физиком», другую сторону монеты обозначим «0». Тогда благоприятных

Слайд 23Решение:
Сумма очков может быть равна 5 в четырех случаях:
«3

+ 2», «2 + 3», «1 + 4», «4 +

1». 

Игральный кубик бросают дважды. Сколько элементарных исходов опыта благоприятствуют событию «А = сумма очков равна 5»?

Ответ: 4.

320184

Решение:Сумма очков может быть равна 5 в четырех случаях: «3 + 2», «2 + 3», «1 +

Слайд 24Решение:
Всего возможных исходов — четыре: ОО, ОР, РО, РР. Благоприятным

является один: ОР.

Следовательно, искомая вероятность равна 1/4 = 0,25.

В случайном эксперименте симметричную монету бросают дважды. Найдите вероятность того, что наступит исход ОР (в первый раз выпадает орёл,
а во второй — решка). 

Ответ: 0,25.

320185

Решение:Всего возможных исходов — четыре: ОО, ОР, РО, РР. Благоприятным является один: ОР.

Слайд 25На рок-фестивале выступают группы — по одной от каждой из

заявленных стран. Порядок выступления определяется жребием. Какова вероятность того, что

группа из Дании будет выступать после группы из Швеции и после группы из Норвегии? Результат округлите до сотых.

Ответ: 0,33.

320186

На рок-фестивале выступают группы — по одной от каждой из заявленных стран. Порядок выступления определяется жребием. Какова

Слайд 26В некотором городе из 5000 появившихся на свет младенцев 2512

мальчиков. Найдите частоту рождения девочек в этом городе. Результат округлите

до тысячных.

Ответ: 0,498.

320189

В некотором городе из 5000 появившихся на свет младенцев 2512 мальчиков. Найдите частоту рождения девочек в этом

Слайд 27Решение:
В самолете 12 + 18 = 30 мест удобны пассажиру В., т.е. N(A)=30.
Всего

в самолете 300 мест, т.е. N=300.
Поэтому вероятность того, что

пассажиру В. достанется удобное место равна Р(А)=30/300 = 0,1. 

На борту самолёта 12 мест рядом с запасными выходами и 18 мест за перегородками, разделяющими салоны. Остальные места неудобны для пассажира высокого роста. Пассажир В. высокого роста. Найдите вероятность того, что на регистрации при случайном выборе места пассажиру В. достанется удобное место, если всего в самолёте 300 мест.

Ответ: 0,1.

320190

Решение:В самолете 12 + 18 = 30 мест удобны пассажиру В., т.е. N(A)=30. Всего в самолете 300 мест, т.е. N=300. Поэтому

Слайд 28Решение:
Всего участников 250, т.е. N=250.
В запасную аудиторию направили 250 − 120 − 120 = 10

человек, N(A)=10. Поэтому вероятность того, что случайно выбранный участник писал

олимпиаду в запасной аудитории, равна P(A)=10/250 =1/25= 4/100= 0,04. 

На олимпиаде в вузе участников рассаживают по трём аудиториям. В первых двух по 120 человек, оставшихся проводят в запасную аудиторию в другом корпусе. При подсчёте выяснилось, что всего было 250 участников. Найдите вероятность того, что случайно выбранный участник писал олимпиаду в запасной аудитории.

Ответ: 0,04.

320191

Решение:Всего участников 250, т.е. N=250.В запасную аудиторию направили 250 − 120 − 120 = 10 человек, N(A)=10. Поэтому вероятность того, что случайно

Слайд 29В классе 26 человек, среди них два близнеца — Андрей

и Сергей. Класс случайным образом делят на две группы по

13 человек в каждой. Найдите вероятность того, что Андрей и Сергей окажутся в одной группе.

Ответ: 0,48.

320192

В классе 26 человек, среди них два близнеца — Андрей и Сергей. Класс случайным образом делят на

Слайд 30В фирме такси в наличии 50 легковых автомобилей:

27 из них чёрные с жёлтыми надписями на

бортах, остальные — жёлтые с чёрными надписями. Найдите вероятность того, что на случайный вызов приедет машина жёлтого цвета с чёрными надписями.

Ответ: 0,46.

320193

В фирме такси в наличии 50 легковых автомобилей:     27 из них чёрные с

Слайд 31В группе туристов 30 человек. Их вертолётом в несколько приёмов

забрасывают в труднодоступный район по 6 человек за рейс. Порядок,

в котором вертолёт перевозит туристов, случаен. Найдите вероятность того, что турист П. полетит первым рейсом вертолёта.

Ответ: 0,2.

320194

В группе туристов 30 человек. Их вертолётом в несколько приёмов забрасывают в труднодоступный район по 6 человек

Слайд 32Решение:
Частота события «гарантийный ремонт» равна 51 : 1000  = 0,051. Она отличается от предсказанной

вероятности на
0,051 - 0,045 = 0,006. 

Вероятность того, что новый

DVD-проигрыватель в течение года поступит в гарантийный ремонт, равна 0,045. В некотором городе из 1000 проданных DVD-проигрывателей в течение года в гарантийную мастерскую поступила 51 штука. На сколько отличается частота события «гарантийный ремонт» от его вероятности в этом городе?

Ответ: 0,006.

320195

Решение:Частота события «гарантийный ремонт» равна 51 : 1000  = 0,051. Она отличается от предсказанной вероятности на 0,051 - 0,045 = 0,006. Вероятность

Слайд 33Решение:
В кармане было 4 конфета, а выпала одна конфета. Поэтому

вероятность этого события равна одной четвертой. 
В кармане у Миши было

четыре конфеты — «Грильяж», «Белочка», «Коровка» и «Ласточка», а так же ключи от квартиры. Вынимая ключи, Миша случайно выронил из кармана одну конфету. Найдите вероятность того, что потерялась конфета «Грильяж».

Ответ: 0,25.

320208

Решение:В кармане было 4 конфета, а выпала одна конфета. Поэтому вероятность этого события равна одной четвертой. В кармане

Слайд 34Механические часы с двенадцатичасовым циферблатом в какой-то момент сломались и

перестали ходить. Найдите вероятность того, что часовая стрелка застыла, достигнув

отметки 10, но не дойдя до отметки 1 час.

Ответ: 0,25.

320209

Механические часы с двенадцатичасовым циферблатом в какой-то момент сломались и перестали ходить. Найдите вероятность того, что часовая

Слайд 35 Два события, называются совместными,
если они

могут произойти одновременно,
при одном исходе эксперимента и

несовместными,
если они не могут происходить одновременно.
Пример: Брошена монета. Появление «герба» исключает появление надписи. События «появился герб» и «появилась надпись» - несовместные.

События А и В называются противоположными,
если всякое наступление события А означает
ненаступление события В, а ненаступление события А – наступление события В.
Событие, противоположное событию А, обозначают
символом Ᾱ.
Сумма вероятностей противоположных событий равна 1. P(A)+P(Ᾱ)=1.

Два события, называются совместными,  если они могут произойти одновременно,  при одном исходе эксперимента

Слайд 36 Суммой двух случайных событий А и В называется

случайное событие А+В, которое происходит, если происходит либо событие А,

либо событие В, либо события А и В одновременно.
Вероятность суммы двух несовместных событий равна сумме вероятностей этих событий: Р(А+В) =Р(А)+Р(В)
Вероятность суммы двух совместных
событий равна сумме вероятностей этих
событий, уменьшенной на вероятность их
произведения:  P(A + B) = P(A) + P(B) − P(A·B)


Суммой двух случайных событий А и В называется случайное событие А+В, которое происходит, если происходит

Слайд 37 Произведением событий А и В называют

событие, которое наступает тогда и только тогда, когда одновременно происходят

и событие А, и событие В.
Произведение двух событий А и В обозначается А·В
Два события А и В, являются независимыми, если вероятность каждого из них (Р(А) и Р(В)) не зависит от наступления или не наступления второго.
Если события А и В независимые, то вероятность их произведения равна произведению вероятностей этих событий:
Р(А·В) =Р(А)·Р(В)

Произведением событий А и В называют  событие, которое наступает тогда и только тогда, когда

Слайд 38Решение:
Введем обозначения для событий: А1 = {стекло выпущено на первой фабрике}, А2 = {стекло

выпущено на второй фабрике}, В = {стекло окажется бракованным},
  = {стекло не

окажется бракованным}. По условию задачи составим дерево
и найдём необходимые вероятности.

Две фабрики выпускают одинаковые стекла для автомобильных фар. Первая фабрика выпускает 45% этих стекол, вторая –– 55%. Первая фабрика выпускает 3% бракованных стекол, а вторая –– 1%. Найдите вероятность того, что случайно купленное в магазине стекло окажется бракованным.

Ответ: 0,019.


А2

В

В

А1

0,03

0,55

0,45

0,97

0,99

0,01

319353

Решение:Введем обозначения для событий: А1 = {стекло выпущено на первой фабрике}, А2 = {стекло выпущено на второй фабрике}, В =

Слайд 39Решение:
Возможность выиграть первую и вторую партию не зависят друг от

друга. Вероятность произведения независимых событий равна произведению их вероятностей: 0,52 · 0,3 = 0,156.

Если

гроссмейстер А. играет белыми, то он выигрывает у гроссмейстера Б. с вероятностью 0,52. Если А. играет черными, то А. выигрывает у Б. с вероятностью 0,3. Гроссмейстеры А. и Б. играют две партии, причем во второй партии меняют цвет фигур. Найдите вероятность того, что А. выиграет оба раза.

Ответ: 0,156.

319355

Решение:Возможность выиграть первую и вторую партию не зависят друг от друга. Вероятность произведения независимых событий равна произведению

Слайд 40Решение:
Определим события:  А = {вопрос на тему «Вписанная окружность»}, Р(А)=0,2.  В = {вопрос на

тему «Параллелограмм»}, Р(В)=0,15. События А и В несовместны, так как по условию в списке нет

вопросов, относящихся к этим двум темам одновременно. Вероятность суммы двух несовместных событий равна сумме вероятностей этих событий: Р(А)+Р(В)=0,2 + 0,15 = 0,35.

На экзамене по геометрии школьнику достается один вопрос из списка экзаменационных вопросов. Вероятность того, что это вопрос на тему «Вписанная окружность», равна 0,2. Вероятность того, что это вопрос на тему «Параллелограмм», равна 0,15. Вопросов, которые одновременно относятся к этим двум темам, нет. Найдите вероятность того, что на экзамене школьнику достанется вопрос по одной из этих двух тем.

Ответ: 0,35.

320171

Решение:Определим события:  А = {вопрос на тему «Вписанная окружность»}, Р(А)=0,2.  В = {вопрос на тему «Параллелограмм»}, Р(В)=0,15. События А и В несовместны, так

Слайд 41Решение:
Определим события  А = {кофе закончится в первом автомате},  В = {кофе

закончится во втором автомате},
А ∙ В = {кофе закончится в

обоих автоматах},
А + В = {кофе закончится хотя бы в одном автомате}.
По условию задачи P(A)=P(B)=0,3 и P(A  B)=0,12 События A и B совместные, вероятность суммы двух совместных событий равна сумме вероятностей этих событий, уменьшенной на вероятность их произведения: 
P(A + B) = P(A) + P(B) − P(A·B) = 0,3 + 0,3 − 0,12 = 0,48. 
Следовательно, вероятность противоположного события, состоящего в том, что кофе останется в обоих автоматах, равна 1 − 0,48 = 0,52.

В торговом центре два одинаковых автомата продают кофе. Вероятность того, что к концу дня в автомате закончится кофе, равна 0,3. Вероятность того, что кофе закончится в обоих автоматах, равна 0,12. Найдите вероятность того, что к концу дня кофе останется в обоих автоматах.

Ответ: 0,52.

320172

Решение:Определим события  А = {кофе закончится в первом автомате},  В = {кофе закончится во втором автомате},А ∙

Слайд 42Решение:
Результат каждого следующего выстрела не зависит от предыдущих. Поэтому

события «попал при первом выстреле», «попал при втором выстреле» и

т.д. независимы.
Вероятность каждого попадания равна 0,8. Значит, вероятность промаха равна 1 – 0,8 = 0,2.
1 выстрел: 0,8
2 выстрел : 0,8
3 выстрел : 0,8
4 выстрел : 0,2
5 выстрел : 0,2
По формуле умножения вероятностей независимых событий, получаем, что искомая вероятность равна:
0,8 ∙ 0,8 ∙ 0,8 ∙ 0,2 ∙ 0,2 = 0,02048 ≈ 0,02.

Биатлонист пять раз стреляет по мишеням. Вероятность попадания в мишень при одном выстреле равна 0,8. Найдите вероятность того, что биатлонист первые три раза попал в мишени, а последние два раза промахнулся. Результат округлите до сотых.

Ответ: 0,02.

320173

Решение: Результат каждого следующего выстрела не зависит от предыдущих. Поэтому события «попал при первом выстреле», «попал при

Слайд 43В магазине стоят два платежных автомата. Каждый из них может

быть неисправен с вероятностью 0,05 независимо от другого автомата. Найдите

вероятность того, что хотя бы один автомат исправен.

Ответ: 0,9975.

320174

В магазине стоят два платежных автомата. Каждый из них может быть неисправен с вероятностью 0,05 независимо от

Слайд 44Помещение освещается фонарём с двумя лампами. Вероятность перегорания одной лампы

в течение года равна 0,3. Найдите вероятность того, что в

течение года хотя бы одна лампа не перегорит.

Ответ: 0,91.

320175

А

В

В

0,3

0,3

0,3

0,7

0,7

0,7

Помещение освещается фонарём с двумя лампами. Вероятность перегорания одной лампы в течение года равна 0,3. Найдите вероятность

Слайд 45Решение:
Введем обозначения для событий:
A = «чайник прослужит больше года, но меньше двух

лет»,
В = «чайник прослужит больше двух лет», тогда
A + B = «чайник прослужит больше

года».  События A и В совместные, вероятность их суммы равна сумме вероятностей этих событий, уменьшенной на вероятность их произведения.
Вероятность произведения этих событий, состоящего в том, что чайник выйдет из строя ровно через два года — строго в тот же день, час и секунду — равна нулю. Тогда: P(A + B) = P(A) + P(B) − P(A·B) = P(A) + P(B), откуда, используя данные из условия, получаем  0,97 = P(A) + 0,89. Тогда: P(A) = 0,97 − 0,89 = 0,08.

Вероятность того, что новый электрический чайник прослужит больше года, равна 0,97. Вероятность того, что он прослужит больше двух лет, равна 0,89. Найдите вероятность того, что он прослужит меньше двух лет, но больше года.

Ответ: 0,08.

320176

Решение:Введем обозначения для событий:A = «чайник прослужит больше года, но меньше двух лет», В = «чайник прослужит больше двух лет», тогда

Слайд 46Решение: (другой способ)
Будем рассматривать как геометрическую вероятность.
Срок службы -

100%.
          3%        

                              97%
0__________1год______________________________100%
 
             11%                                         89%
0____________________2года___________________100%
Нас интересует промежуток от года до двух лет.            
11% - 3% = 8%
8%= 0,08

Вероятность того, что новый электрический чайник прослужит больше года, равна 0,97. Вероятность того, что он прослужит больше двух лет, равна 0,89. Найдите вероятность того, что он прослужит меньше двух лет, но больше года.

Ответ: 0,08.

320176

Решение: (другой способ)Будем рассматривать как геометрическую вероятность. Срок службы - 100%.          3%  

Слайд 47Решение:
Введем обозначения для событий: А1 = {яйцо поступило из первого хозяйства}, А2 = {яйцо

поступило из второго хозяйства}, H = {яйцо имеет высшую категорию}. Обозначим буквой p искомую вероятность


события  А1 и нарисуем дерево. 
По условию величина P(H) равна 0,35. 



Агрофирма закупает куриные яйца в двух домашних хозяйствах. 40% яиц из первого хозяйства — яйца высшей категории, а из второго хозяйства — 20% яиц высшей категории. Всего высшую категорию получает 35% яиц из этих двух хозяйств. Найдите вероятность того, что яйцо, купленное у этой агрофирмы, окажется из первого хозяйства.

Ответ: 0,75.

320177

Решение:Введем обозначения для событий: А1 = {яйцо поступило из первого хозяйства}, А2 = {яйцо поступило из второго хозяйства}, H =

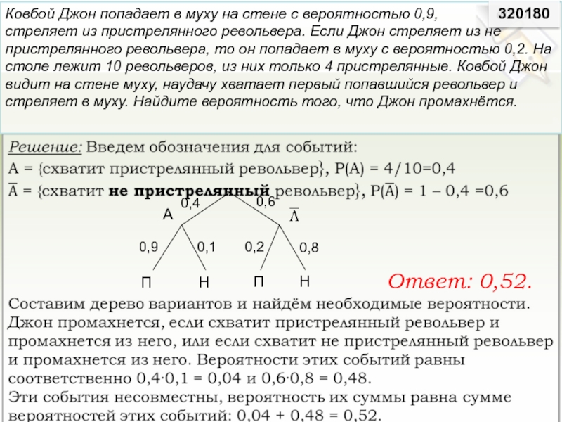
Слайд 48Ковбой Джон попадает в муху на стене с вероятностью 0,9,

если стреляет из пристрелянного

револьвера. Если Джон стреляет из не пристрелянного револьвера, то он попадает в муху с вероятностью 0,2. На столе лежит 10 револьверов, из них только 4 пристрелянные. Ковбой Джон видит на стене муху, наудачу хватает первый попавшийся револьвер и стреляет в муху. Найдите вероятность того, что Джон промахнётся.

Ответ: 0,52.

320180

А

П

П

Н

Н

0,4

0,9

0,2

0,6

0,1

0,8

Ковбой Джон попадает в муху на стене с вероятностью 0,9,       если

Слайд 49При артиллерийской стрельбе автоматическая система делает выстрел

по цели. Если цель не уничтожена, то система делает повторный

выстрел. Выстрелы повторяются до тех пор, пока цель не будет уничтожена. Вероятность уничтожения некоторой цели при первом выстреле равна 0,4, а при каждом последующем — 0,6. Сколько выстрелов потребуется для того, чтобы вероятность уничтожения цели была не менее 0,98?

Ответ: 5.

320187

При артиллерийской стрельбе автоматическая система    делает выстрел по цели. Если цель не уничтожена, то

Слайд 50Чтобы пройти в следующий круг соревнований, футбольной команде нужно набрать

хотя бы 4 очка в двух играх. Если команда выигрывает,

она получает 3 очка, в случае ничьей — 1 очко, если проигрывает — 0 очков. Найдите вероятность того, что команде удастся выйти в следующий круг соревнований. Считайте, что в каждой игре вероятности выигрыша и проигрыша одинаковы и равны 0,4.

Ответ: 0,32.

320188

Чтобы пройти в следующий круг соревнований, футбольной команде нужно набрать хотя бы 4 очка в двух играх.

Слайд 51При изготовлении подшипников диаметром 67 мм вероятность того, что диаметр

будет отличаться от заданного меньше, чем на 0,01 мм, равна

0,965. Найдите вероятность того, что случайный подшипник будет иметь диаметр меньше чем 66,99 мм или больше чем 67,01 мм.

Ответ: 0,035.

320196

При изготовлении подшипников диаметром 67 мм вероятность того, что диаметр будет отличаться от заданного меньше, чем на

Слайд 52Решение:
Рассмотрим события:
A = «учащийся решит 11 задач» и
В =

«учащийся решит больше 11 задач».
Их сумма — событие A + B = «учащийся решит

больше 10 задач». События A и В несовместные, вероятность их суммы равна сумме вероятностей этих событий: P(A + B) = P(A) + P(B). 
Тогда, используя данные задачи, получаем: 0,74 = P(A) + 0,67, откуда P(A) = 0,74 − 0,67 = 0,07. 

Вероятность того, что на тесте по биологии учащийся О. верно решит больше 11 задач, равна 0,67. Вероятность того, что О. верно решит больше 10 задач, равна 0,74. Найдите вероятность того, что О. верно решит ровно 11 задач.

Ответ: 0,07.

320198

Решение:Рассмотрим события:A = «учащийся решит 11 задач» и В = «учащийся решит больше 11 задач». Их сумма —

Слайд 53Решение:
Для того, чтобы поступить хоть куда-нибудь, З. нужно сдать и

русский, и математику как минимум на 70 баллов, а помимо

этого еще сдать иностранный язык или обществознание не менее, чем на 70 баллов. Пусть М, Р, И и О — это события, в которых З. сдает соответственно математику, русский, иностранный и обществознание не менее, чем на 70 баллов. Поступление произойдет, если одновременно произойдут события М, Р и (И+О):
Р(МР(И+О))=Р(М)Р(Р)Р(И+О). Т.к. события И и О совместные, то Р(И+О)=Р(И)+Р(О)-Р(ИО)=0,7+0,5 - 0,70,5=0,85.
Р(МР(И+О))=Р(М)Р(Р)Р(И+О)=0,60,80,85=0,408.

Чтобы поступить в институт на специальность «Лингвистика», абитуриент должен набрать на ЕГЭ не менее 70 баллов по каждому из трёх предметов — математика, русский язык и иностранный язык. Чтобы поступить на специальность «Коммерция», нужно набрать не менее 70 баллов по каждому из трёх предметов — математика, русский язык и обществознание.  Вероятность того, что абитуриент З. получит не менее 70 баллов по математике, равна 0,6, по русскому языку — 0,8, по иностранному языку — 0,7 и по обществознанию — 0,5. 
Найдите вероятность того, что З. сможет поступить хотя бы на одну из двух упомянутых специальностей.

Ответ: 0,408.

320199

Решение:Для того, чтобы поступить хоть куда-нибудь, З. нужно сдать и русский, и математику как минимум на 70

Слайд 54На фабрике керамической посуды 10% произведённых тарелок имеют дефект. При

контроле качества продукции выявляется 80% дефектных тарелок. Остальные тарелки поступают

в продажу. Найдите вероятность того, что случайно выбранная при покупке тарелка не имеет дефектов. Результат округлите до тысячных.

Ответ: 0,978.

320200

На фабрике керамической посуды 10% произведённых тарелок имеют дефект. При контроле качества продукции выявляется 80% дефектных тарелок.

Слайд 55На фабрике керамической посуды 20% произведённых тарелок имеют дефект. При

контроле качества продукции выявляется 90% дефектных тарелок. Остальные тарелки поступают

в продажу. Найдите вероятность того, что случайно выбранная при покупке тарелка не имеет дефектов. Результат округлите до тысячных.

Ответ: 0,978.

320200

На фабрике керамической посуды 20% произведённых тарелок имеют дефект. При контроле качества продукции выявляется 90% дефектных тарелок.

Слайд 56В магазине три продавца. Каждый из них занят с клиентом

с вероятностью 0,3. Найдите вероятность того, что в случайный момент

времени все три продавца заняты одновременно (считайте, что клиенты заходят независимо друг от друга).

Ответ: 0,027.

320201

В магазине три продавца. Каждый из них занят с клиентом с вероятностью 0,3. Найдите вероятность того, что

Слайд 57Решение:
Вероятность того, что первый магазин не доставит товар равна 1 − 0,9 = 0,1.


Вероятность того, что второй магазин не доставит товар равна 1 − 0,8 = 0,2.


Поскольку эти события независимы, вероятность их произведения (оба магазина не доставят товар) равна произведению вероятностей этих событий: 0,1 · 0,2 = 0,02. 

По отзывам покупателей Иван Иванович оценил
надёжность двух интернет-магазинов. Вероятность того, что нужный товар доставят из магазина А, равна 0,8. Вероятность того, что этот товар доставят из магазина Б, равна 0,9. Иван Иванович заказал товар сразу в обоих магазинах. Считая, что интернет-магазины работают независимо друг от друга, найдите вероятность того, что ни один магазин не доставит товар.

Ответ: 0,02.

320202

Решение:Вероятность того, что первый магазин не доставит товар равна 1 − 0,9 = 0,1. Вероятность того, что второй магазин не доставит

Слайд 58Решение:
Рассмотрим события
A = «в автобусе меньше 15 пассажиров» и


В = «в автобусе от 15 до 19 пассажиров».
Их

сумма — событие A + B = «в автобусе меньше 20 пассажиров». События A и В несовместные, вероятность их суммы равна сумме вероятностей этих событий: 
P(A + B) = P(A) + P(B). 
Тогда, используя данные задачи, получаем: 0,94 = 0,56 + P(В), откуда P(В) = 0,94 − 0,56 = 0,38. 

Из районного центра в деревню ежедневно ходит автобус. Вероятность того, что в понедельник в автобусе окажется меньше 20 пассажиров, равна 0,94. Вероятность того, что окажется меньше 15 пассажиров, равна 0,56. Найдите вероятность того, что число пассажиров будет от 15 до 19.

Ответ: 0,38.

320203

Решение:Рассмотрим события A = «в автобусе меньше 15 пассажиров» и В = «в автобусе от 15 до

Слайд 59Решение:
1) Команда «Статор» начинает игру с мячом обозначим «+»,
начинает игру

другая команда обозначим «-».
«Статор» играет с тремя командами. Возможные комбинации:


(+++); (++-); (+-+); (-++); (+--); (--+); (-+-); (---)
Всего 8 вариантов. Благоприятных - 1.
Р(А)=1/8= 0,125
2) Требуется найти вероятность произведения трех событий: «Статор» начинает первую игру, не начинает вторую игру, начинает третью игру. Вероятность произведения независимых событий равна произведению вероятностей этих событий. Вероятность каждого из них равна 0,5, откуда находим: 0,5·0,5·0,5 = 0,125. 

Перед началом волейбольного матча капитаны команд тянут честный жребий, чтобы определить, какая из команд начнёт игру с мячом. Команда «Статор» по очереди играет с командами «Ротор», «Мотор» и «Стартер». Найдите вероятность того, что «Статор» будет начинать только первую и последнюю игры.

Ответ: 0,125.

320205

Решение:1) Команда «Статор» начинает игру с мячом обозначим «+»,начинает игру другая команда обозначим «-».«Статор» играет с тремя

Слайд 60Решение:
Для погоды на 4, 5 и 6 июля есть 4

варианта: ХХО, ХОО, ОХО, ООО (здесь Х — хорошая, О

— отличная погода). Найдем вероятности наступления такой погоды: 
P(XXO) = 0,8·0,8·0,2 = 0,128;  P(XOO) = 0,8·0,2·0,8 = 0,128;  P(OXO) = 0,2·0,2·0,2 = 0,008;  P(OOO) = 0,2·0,8·0,8 = 0,128. 
Указанные события несовместные, вероятность их сумы равна сумме вероятностей этих событий: 
P(ХХО) + P(ХОО) + P(ОХО) + P(ООО) = 0,128 + 0,128 + 0,008 + 0,128 = 0,392. 

В Волшебной стране бывает два типа погоды: хорошая и отличная, причём погода, установившись утром, держится неизменной весь день. Известно, что с вероятностью 0,8 погода завтра будет такой же, как и сегодня. Сегодня 3 июля, погода в Волшебной стране хорошая. Найдите вероятность того, что 6 июля в Волшебной стране будет отличная погода.

Ответ: 0,392.

320206

Решение:Для погоды на 4, 5 и 6 июля есть 4 варианта: ХХО, ХОО, ОХО, ООО (здесь Х

Слайд 61Решение:
Анализ пациента может быть положительным по двум причинам: А)

пациент болеет гепатитом, его анализ верен;

B) пациент не болеет гепатитом, его анализ ложен. Это несовместные события, вероятность их суммы равна сумме вероятностей этих событий. Имеем: 
Р(А)=0,9  0,05=0,045
Р(В)=0,01  0,95=0,0095
Р(А+В)=Р(А)+Р(В)=0,045+0,0095=0,0545.

Всем пациентам с подозрением на гепатит делают анализ крови. Если анализ выявляет гепатит, то результат анализа называется положительным. У больных гепатитом пациентов анализ даёт положительный результат с вероятностью 0,9. Если пациент не болен гепатитом, то анализ может дать ложный положительный результат с вероятностью 0,01. Известно, что 5% пациентов, поступающих с подозрением на гепатит, действительно больны гепатитом. Найдите вероятность того, что результат анализа у пациента, поступившего в клинику с подозрением на гепатит, будет положительным.

Ответ: 0,0545.

320207

Решение:Анализ пациента может быть положительным по двум причинам:  А) пациент болеет гепатитом, его анализ верен;

Слайд 62Вероятность того, что батарейка бракованная, равна 0,06. Покупатель в магазине

выбирает случайную упаковку, в которой две таких батарейки. Найдите вероятность

того, что обе батарейки окажутся исправными.

Ответ: 0,8836.

320210

А

А

А

0,06

0,06

0,06

0,94

0,94

0,94

Вероятность того, что батарейка бракованная, равна 0,06. Покупатель в магазине выбирает случайную упаковку, в которой две таких

Слайд 63Решение:
Ситуация, при которой батарейка будет забракована, может сложиться в результате

событий:
A = «батарейка действительно неисправна и забракована справедливо» или


В = «батарейка исправна, но по ошибке забракована».
Это несовместные события, вероятность их суммы равна сумме вероятностей эти событий. Имеем: 
Р(А+В)=Р(А)+Р(В)=0,020,99+0,980,01=0,0198+0,098=0,0296.

Автоматическая линия изготавливает батарейки. Вероятность того, что готовая батарейка неисправна, равна 0,02. Перед упаковкой каждая батарейка проходит систему контроля. Вероятность того, что система забракует неисправную батарейку, равна 0,99. Вероятность того, что система по ошибке забракует исправную батарейку, равна 0,01. Найдите вероятность того, что случайно выбранная из упаковки батарейка будет забракована.

Ответ: 0,0296.

320211

Решение:Ситуация, при которой батарейка будет забракована, может сложиться в результате событий: A = «батарейка действительно неисправна и

Слайд 64На рисунке изображён лабиринт. Паук заползает в лабиринт в точке

«Вход». Развернуться и ползти назад паук не может, поэтому на

каждом разветвлении паук выбирает один из путей, по которому ещё не полз. Считая, что выбор дальнейшего пути чисто случайный, определите, с какой вероятностью паук придёт к выходу D.

Ответ: 0,0625.

320212

На рисунке изображён лабиринт. Паук заползает в лабиринт в точке «Вход». Развернуться и ползти назад паук не

Слайд 65В классе учится 21 человек. Среди них две подруги: Аня

и Нина. Класс случайным образом делят на 7 групп, по

3 человека в каждой. Найти вероятность того, что Аня и Нина окажутся в одной группе.

Ответ: 0,1.

500997

В классе учится 21 человек. Среди них две подруги: Аня и Нина. Класс случайным образом делят на

Слайд 66Решение:
Чтобы пятирублевые монеты оказались в разных карманах, Петя должен взять

из кармана одну пятирублевую и две десятирублевые монеты. Это можно

сделать тремя способами: 5, 10, 10; 10, 5, 10 или 10, 10, 5. Эти события несовместные, вероятность их суммы равна сумме вероятностей этих событий: 
Другое рассуждение.  Вероятность того, что Петя взял пятирублевую монету, затем десятирублевую, и затем еще одну десятирублевую (в указанном порядке) равна 
Поскольку Петя мог достать пятирублевую монету не только первой, но и второй или третьей, вероятность достать набор из одной пятирублевой и двух десятирублевых монет в 3 раза больше. Тем самым, она равна 0,6. 

В кармане у Пети было 2 монеты по 5 рублей и 4 монеты по 10 рублей. Петя, не глядя, переложил какие-то 3 монеты в другой карман. Найдите вероятность того, что пятирублевые монеты лежат теперь в разных карманах.

Ответ: 0,6.

500998

Решение:Чтобы пятирублевые монеты оказались в разных карманах, Петя должен взять из кармана одну пятирублевую и две десятирублевые

Слайд 67Решение:
Двухрублевые монеты могут лежать в одном кармане, если Петя переложил

в другой карман три из четырех рублевых монет (а двухрублевые

не перекладывал), или если переложил в другой карман обе двухрублевые монеты и одну рублевую одним из трех способов: 1, 2, 2; 2, 1, 2; 2, 2, 1. Эти события несовместные, вероятность их суммы равна сумме вероятностей этих событий: 
 

В кармане у Пети было 4 монеты по рублю и 2 монеты по два рубля. Петя, не глядя, переложил какие-то 3 монеты в другой карман. Найдите вероятность того, что обе двухрублёвые монеты лежат в одном кармане.

Ответ: 0,4.

500999

Решение:Двухрублевые монеты могут лежать в одном кармане, если Петя переложил в другой карман три из четырех рублевых

Слайд 68Используемые материалы
ЕГЭ 2013. Математика. Задача В10. Теория вероятностей. Рабочая тетрадь

/ Под ред. А.Л. Семенова и И.В. Ященко.− М.: МЦНМО,

2013. − 48 с.

ЕГЭ: 3000 задач с ответами по математике. Все задания группы В / под ред. А.Л. Семенова, И.В. Ященко. – 3-е изд., перераб. и доп. – М.: Издательство «Экзамен», 2012. – 543 с.

http://mathege.ru/or/ege/Main.html − Материалы открытого банка заданий по математике 2013 года


Используемые материалыЕГЭ 2013. Математика. Задача В10. Теория вероятностей. Рабочая тетрадь / Под ред. А.Л. Семенова и И.В.

Обратная связь

Если не удалось найти и скачать доклад-презентацию, Вы можете заказать его на нашем сайте. Мы постараемся найти нужный Вам материал и отправим по электронной почте. Не стесняйтесь обращаться к нам, если у вас возникли вопросы или пожелания:

Email: Нажмите что бы посмотреть 

Что такое TheSlide.ru?

Это сайт презентации, докладов, проектов в PowerPoint. Здесь удобно  хранить и делиться своими презентациями с другими пользователями.


Для правообладателей

Яндекс.Метрика