Разделы презентаций


Средства баллистических измерений

Содержание

ЭЛЕКТРОННЫЙ ИЗМЕРИТЕЛЬ СКОРОСТИ ПУЛЬ И ДРОБИ «ПОЛЕТ ИС - 01»

Слайды и текст этой презентации

Слайд 1СРЕДСТВА БАЛЛИСТИЧЕСКИХ ИЗМЕРЕНИЙ:
1. Приборы для измерения давления пороховых

газов:
крешерные приборы
электрические преобразователи
автономный регистратор давления

2.

Средства измерения начальной скорости
снаряда:
рамы - мишени,
соленоидная блокировка,
фотоэлектронная блокировка,
радиолокационная блокировка.
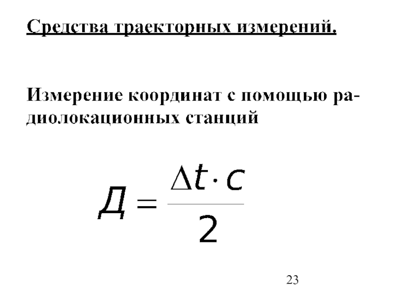
3. Средства траекторных измерений.
СРЕДСТВА БАЛЛИСТИЧЕСКИХ ИЗМЕРЕНИЙ:1. Приборы для измерения давления пороховых    газов: крешерные приборы электрические преобразователи автономный

Слайд 13ЭЛЕКТРОННЫЙ ИЗМЕРИТЕЛЬ СКОРОСТИ ПУЛЬ И ДРОБИ
«ПОЛЕТ ИС - 01»

ЭЛЕКТРОННЫЙ ИЗМЕРИТЕЛЬ СКОРОСТИ ПУЛЬ И ДРОБИ «ПОЛЕТ ИС - 01»

Слайд 16Артиллерийская баллистическая станция АБС-1М.
Рабочая частота, ГГц 11.1 ±0.005

Время пролета снарядом измерительной

базы фиксированной длинны L=200см при длине волны передающего устройства λ

= 2.7см соответствует в станции времени 148 периодов доплеровской частоты:
Артиллерийская баллистическая станция АБС-1М.Рабочая частота, ГГц	11.1 ±0.005Время пролета снарядом измерительной базы фиксированной длинны L=200см при длине волны

Слайд 17РАДИОЛОКАЦИОННАЯ БАЛЛИСТИЧЕСКАЯ
СТАНЦИЯ использует принцип гетеродинного приема

[A1 cos(2πf0 t) +

A2 cos(2π(f0 – fД)t)]2 = [A1 cos(2πf0 t)]2 +

+[A2

cos(2π(f0 – fД)t)]2 + 2A1 A2 cos(2πf0 t) cos(2π(f0 – fД)t)
Выводы: Слабый сигнал усиливается, Выделяется
низкочастотный сигнал с частотой Допплера.
СМЕСИТЕЛЬ (ПЕРЕМНОЖЕНИЕ ИЗЛУЧАЕМОГО
И ПРИНИМАЕМОГО СИГНАЛОВ) ДЛЯ
ВЫДЕЛЕНИЯ ДОППЛЕРОВСКОЙ ЧАСТОТЫ
РАДИОЛОКАЦИОННАЯ БАЛЛИСТИЧЕСКАЯ СТАНЦИЯ использует принцип гетеродинного приема[A1 cos(2πf0 t) + A2 cos(2π(f0 – fД)t)]2 = [A1 cos(2πf0

Слайд 18Станция АБС – 1М использует принцип супергетеродинного приема, который позволяет

уменьшить частоту принятого сигнала, что позволяет эффективно обрабатывать его. Для

этого вводится генератор-гетеродин с частотой fg , после чего этот сигнал смешивается с принимаемым на нелинейном (квадратичном) элементе. Как результат, приходим к формулам супергетеродинного приема:

[A1 cos(2πfg t) + A2 cos(2π(f0 – fД)t)]2 = [A1 cos(2πfg t)]2 +

+[A2 cos(2π(f0 – fД)t)]2 + 2A1 A2 cos(2πfg t) cos(2π(f0 – fД)t)

Последний член позволяет выделить составляющие с низкой промежуточной частотой fпч = f0 - fg :

cos(2πfg t) cos(2π(f0 – fД)t) = cos(2π(fg +f0 –fД))+cos(2π(fпч –fД))

Выводы:
Слабый сигнал усиливается посредством гетеродина.
Выделяется сигнал с разностной частотой ( fпч –fД ).
Станция АБС – 1М использует принцип супергетеродинного приема, который позволяет уменьшить частоту принятого сигнала, что позволяет эффективно

Слайд 19Устройство и работа составных частей станции АБС 1М
Приемо-передающее устройство
Приемное

устройство выполнено по супергетеродинной схеме с двойным преобразованием частоты и

имеет промежуточные частоты (fПЧ1±fД) и
(fПЧ2 ± fД). Таким образом, происходит преобразование частоты f0→fПЧ1→fПЧ2 →fД (демодулятор). В формирователе формируется прямоугольный сигнал с длительностью, пропорциональной частоте Допплера.
Устройство и работа составных частей станции АБС 1М Приемо-передающее устройствоПриемное устройство выполнено по супергетеродинной схеме с двойным

Слайд 20В РАДИОИНТЕРФЕРОМЕТРАХ используется интер-
ференция излучаемого и принимаемого сигналов

В РАДИОИНТЕРФЕРОМЕТРАХ используется интер-ференция излучаемого и принимаемого сигналов

Слайд 215.3. Баллистическая станция "Луч-83".

5.3. Баллистическая станция

Слайд 28БАМ - А

БАМ - А

Слайд 29Телевизионные следящие системы

Телевизионные следящие системы

Слайд 31 Формирование сигнала рассогласования.
Телевизионные следящие системы

Формирование сигнала рассогласования.Телевизионные следящие системы

Слайд 32Телевизионный следящий теодолит «ТРАССА»

Телевизионный следящий теодолит «ТРАССА»

Слайд 34Квантовый артиллерийский дальномер
ДАК-2М.
Артиллерийские квантовые дальномеры предназначены для:

определения дальности до

подвижных и неподвижных целей,
местных предметов и разрывов снарядов
для

ведения разведки,
для корректировки стрельбы
Квантовый артиллерийский дальномер ДАК-2М.Артиллерийские квантовые дальномеры предназначены для:определения дальности до подвижных и неподвижных целей, местных предметов и

Слайд 35Основным элементом дальномера является оптический квантовый генератор (лазер).
Принцип действия лазера

Основным элементом дальномера является оптический квантовый генератор (лазер).Принцип действия лазера

Обратная связь

Если не удалось найти и скачать доклад-презентацию, Вы можете заказать его на нашем сайте. Мы постараемся найти нужный Вам материал и отправим по электронной почте. Не стесняйтесь обращаться к нам, если у вас возникли вопросы или пожелания:

Email: Нажмите что бы посмотреть 

Что такое TheSlide.ru?

Это сайт презентации, докладов, проектов в PowerPoint. Здесь удобно  хранить и делиться своими презентациями с другими пользователями.


Для правообладателей

Яндекс.Метрика