Разделы презентаций


Свойства элементов III - й группы ПСЭ

Содержание

Структура группыIII-я группа ПСЭГлавная подгруппаПобочные подгруппыp – элементы: B, Al, Ga, In, Tld – элементы: Sc, Y, La, Acf – элементы: Ln

Слайды и текст этой презентации

Слайд 1Свойства элементов III-й группы ПСЭ

Свойства элементов III-й группы ПСЭ

Слайд 2Структура группы
III-я группа ПСЭ
Главная подгруппа
Побочные подгруппы
p – элементы:

B, Al, Ga, In, Tl
d – элементы:

Sc, Y, La, Ac


f – элементы:
Ln :Ce – Lu
An : Th - Lr

Э […] ns2 np1

Э […] (n-1)d1ns2

Ln […]4f1-14[5s25p6 ]5d0(1)6s2

An […] 5fn6d17s2

Структура группыIII-я группа ПСЭГлавная подгруппаПобочные подгруппыp – элементы:     B, Al, Ga, In, Tld

Слайд 3 Свойства элементов III группы
Общие свойства:
Все элементы имеют общую валентность

III и общий состав химических соединений.
Элементы характеризуются металлическими свойствами ,за

исключением бора.
Для оксидов и гидроксидов характерны основные свойства ,кроме Al, Ga, Sc.
Элементы имеют подобные растворимые и нерастворимые соединения.

Свойства элементов III группы  Общие свойства:Все элементы имеют общую валентность III и общий состав химических

Слайд 4 Различные свойства
Элементы главной подгруппы имеют иное электронное строение.

Являются
p-элементами (менее активные металлы).
d- и f-

элементы имеют на внешнем уровне ns- два электрона, поэтому являются типичными металлами
Различие в свойствах элементов побочных подгрупп определяется электронным строением предшествующих электронных слоев.

Различные свойства Элементы главной подгруппы имеют иное электронное строение.   Являются   p-элементами (менее

Слайд 5Электронные конфигурации атомов

Электронные конфигурации атомов

Слайд 6Характеристика РЗЭ
Лантаноиды – элементы, следующие за лантаном и имеющие сходные

с ним свойства.
Лантаноиды относятся к f-элементам и имеют общее

электронное строение:
Ln […]4f1-14[5s25p6 ]5d0(1) 6s2
Лантан, гадолиний и лютеций склонны проявлять только валентность равную III
Церий, празеодим, тербий могут проявлять как валентность III, так и валентность IV
Самарий, Европий, иттербий могут проявлять валентность II
Радиусы атомов и ионов РЗЭ уменьшаются от La к Lu - эффект «лантаноидного сжатия»
Характеристика РЗЭЛантаноиды – элементы, следующие за лантаном и имеющие сходные с ним свойства. Лантаноиды относятся к f-элементам

Слайд 9Основные Химические свойства РЗЭ
На воздухе легкиеLnокисляются при комнатной t,остальные-при t=180-200

°С:
4Ln0+3O20 t2Ln2+3O3-2
Ln0-3еLn+3
O02+4е 2O-2
Се и богатые Се сплавы пирофорны.
Се0+О20Се+4О2-2
Се0-4еСе+4
O02+4е 2O-2
С

галогенами взаимодействуют при сравнительно невысокой температуре

2РЗЭ+3Cl2 t 2РЗЭCl3
РЗЭ0-3е РЗЭ+3
Cl02+2е 2Cl-


интенсивность взаимодействия уменьшается от фтора к йоду.

Основные Химические свойства РЗЭНа воздухе легкиеLnокисляются при комнатной t,остальные-при t=180-200 °С:4Ln0+3O20 t2Ln2+3O3-2Ln0-3еLn+3O02+4е 2O-2Се и богатые Се сплавы

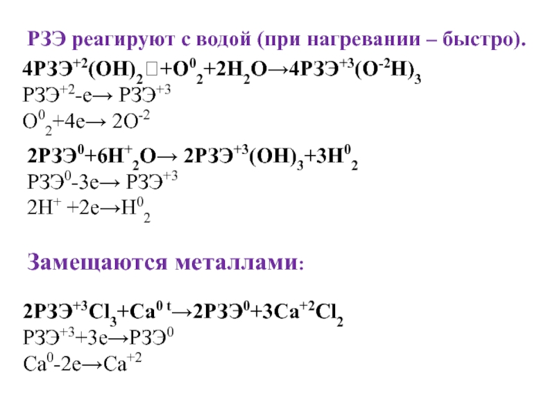
Слайд 104РЗЭ+2(OH)2+O02+2H2O4РЗЭ+3(O-2H)3
РЗЭ+2-е РЗЭ+3
O02+4е 2O-2
РЗЭ реагируют с водой (при нагревании – быстро).
2РЗЭ0+6H+2O

2РЗЭ+3(OH)3+3H02
РЗЭ0-3е РЗЭ+3
2H+ +2еH02
Замещаются металлами:
2РЗЭ+3Cl3+Ca0 t2РЗЭ0+3Ca+2Cl2
РЗЭ+3+3еРЗЭ0
Ca0-2еCa+2

4РЗЭ+2(OH)2+O02+2H2O4РЗЭ+3(O-2H)3РЗЭ+2-е РЗЭ+3O02+4е 2O-2РЗЭ реагируют с водой (при нагревании – быстро).2РЗЭ0+6H+2O 2РЗЭ+3(OH)3+3H02РЗЭ0-3е РЗЭ+32H+ +2еH02Замещаются металлами:2РЗЭ+3Cl3+Ca0 t2РЗЭ0+3Ca+2Cl2РЗЭ+3+3еРЗЭ0Ca0-2еCa+2

Слайд 11При плавлении с серой, теллуром, селеном образуют сульфиды, теллуриды, хлориды.
2РЗЭ0+3S0+6O02

tРЗЭ+32(S-2O-24)3
С углеродом и углеродсодержащими газами образуют карбиды

РЗЭ2О3+7С t2РЗЭС2+3СО



РЗЭ2(CO3)3 t РЗЭ2O3+ 3CO2
РЗЭ2(C2O4)4 t РЗЭ2O3+ 5 CO+ 3CO2

с Н2(медленно- при комнатной температуре,
быстро–при надревании) образуют гидриды LnH3 и LnH2

2 Ln0+3H202Ln+3H3-
Ln0+H20LnH2- нестехиометрический гидрид

При нагревании до температуры красного каления реагируют с азотом, образуя нитриды LnN

2Ln0+3N20 +9О20 2Ln(NО3)3

При плавлении с серой, теллуром, селеном образуют сульфиды, теллуриды, хлориды.2РЗЭ0+3S0+6O02 tРЗЭ+32(S-2O-24)3С углеродом и углеродсодержащими газами образуют карбиды

Слайд 12РЗЭ реагируют с кислотами: соляной, серной, азотной.
2РЗЭ+3H2SO4РЗЭ2(SO4)3+3H2
РЗЭ0-3е РЗЭ+3
2H+ +2еH02
8РЗЭ0+30HN+5O33N-3H4NO3+8РЗЭ(NO3)3+9H2O
РЗЭ0-3е РЗЭ+3
N+5+8е

N-3

Реагируют с солями:
РЗЭ2(SO4)3 +3Na2CO3РЗЭ2(CO3)3  +3Na2 SO4

РЗЭ+3+3NH4FРЗЭ F3+3NH4+
Щелочи на них

не действуют даже при нагревании.

РЗЭ+NaOH tне идет

РЗЭ реагируют с кислотами: соляной, серной, азотной.2РЗЭ+3H2SO4РЗЭ2(SO4)3+3H2РЗЭ0-3е РЗЭ+32H+ +2еH028РЗЭ0+30HN+5O33N-3H4NO3+8РЗЭ(NO3)3+9H2OРЗЭ0-3е РЗЭ+3N+5+8е N-3Реагируют с солями:РЗЭ2(SO4)3 +3Na2CO3РЗЭ2(CO3)3  +3Na2 SO4РЗЭ+3+3NH4FРЗЭ

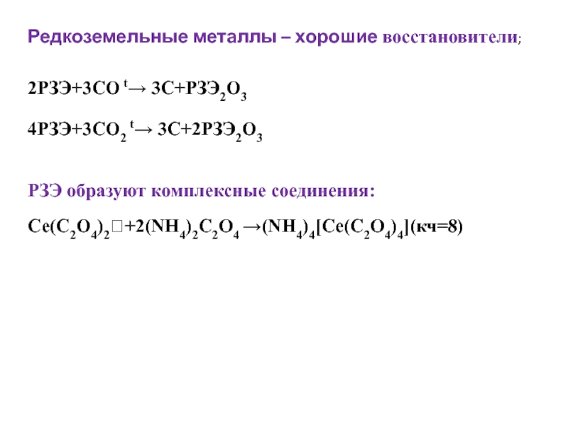
Слайд 13Редкоземельные металлы – хорошие восстановители;

2РЗЭ+3СО t 3C+РЗЭ2O3

4РЗЭ+3СО2 t 3C+2РЗЭ2O3
РЗЭ

образуют комплексные соединения:
Се(С2О4)2+2(NH4)2С2O4 (NH4)4[Се(С2О4)4](кч=8)

Редкоземельные металлы – хорошие восстановители; 2РЗЭ+3СО t 3C+РЗЭ2O34РЗЭ+3СО2 t 3C+2РЗЭ2O3РЗЭ образуют комплексные соединения:Се(С2О4)2+2(NH4)2С2O4 (NH4)4[Се(С2О4)4](кч=8)

Слайд 14Cвойства церия и его соединений

Cвойства церия и его соединений

Слайд 15Cвойства церия

Электронная конфигурация атома церия
58Се [ ] 4f

2[5s25p6]5d06s2
Церий активный металл.  
Церий взаимодействует при нагревании

с большинством неметаллов (O2, H2, N2, Cl2, C, S, P и т.д.) с образованием соответствующих бинарных соединений.
2Ce + N2 2CeN
Бурно взаимодействует с кислородом
Ce + O2 → CeO2

Cвойства церияЭлектронная конфигурация атома церия 58Се [  ] 4f 2[5s25p6]5d06s2   Церий активный металл.  Церий

Слайд 16Хим. свойства церия

Реагирует с водой с выделением Н2.
В

ряду активности Церий и др. лантаноиды можно расположить между Са

и Mg.

Се +3Н2ОCe (OН)3+3H2

Карбонаты Церия горят на воздухе:


Ce+32(CO3)3 + O02 t Ce+4O2 + 6CO2.

Се+3-еСе+4 4 восстановитель Eвос=1.61 В;
O02 +4е2O-2 1 окислитель Еок=1.23 В;
E = Eок-Eвос =-0.38

Хим. свойства церия Реагирует с водой с выделением Н2. В ряду активности Церий и др. лантаноиды можно

Слайд 17Свойства соединений церия Ce3+.
Кислотно-основные свойства
Гидроксид в водных растворах проявляет

основной характер.
2Ce(OH)3+3H2SO4Ce2(SO4)3 + 3H2O
Ce(OH)3+NaOH;
Ce(NO3)3+3NaOH  Ce(OH)3(бел.)+3NaNO3;
Получение малорастворимых солей

Церия(III)

2Ce(NO3)3+3(NH4)C2O4Ce2(C2O4)3(бел)+6NH4NO3;
2Ce(NO3)3+3Na2CO3 Ce2(CO3)3(бел)+6NaNO3;
Ce(NO3)3+Na3PO4 CePO4(бел)+3NaNO3;
Ce(NO3)3+3NaFCeF3(бел)+3NaNO3;

Свойства соединений церия Ce3+. Кислотно-основные свойстваГидроксид в водных растворах проявляет основной характер.2Ce(OH)3+3H2SO4Ce2(SO4)3 + 3H2O Ce(OH)3+NaOH;Ce(NO3)3+3NaOH  Ce(OH)3(бел.)+3NaNO3;

Слайд 18
Окислтельно-восстановительнык свойства
Ce3+ восстановитель
Переход Ce3+ + окислитель  Ce4+


достаточно легко осуществим в водных растворах.
3Ce+3(OH)3 + KMn+7O4 + 2H2O

 3Ce+4(OH)4 + Mn+4O2 + KOH(pН > 7)

Се+3-еСе+4 восстановитель Eвос=1.61 В; 3
Mn+7+3е Mn+4 окислитель Eок=0.6 В; 1
E = Eок-Eвос =1,01 В.

2Ce (NO3)3+NaBi+5O3+6HNO3 2Ce(NO3)4(ж.)+Bi+3(NO3)3+NaNO3+3H2O(pH<7)

Bi+5+2eBi+3 окислитель Eок=1.86 В; 1
Ce+3-eCe+4 восстановитель Eвос=1.61В; 2
E = Eок-Eвос = 0,25В.

Окислтельно-восстановительнык свойстваCe3+   восстановительПереход Ce3+ + окислитель  Ce4+ достаточно легко осуществим в водных растворах.3Ce+3(OH)3 +

Слайд 19Свойства Ce4+.
Кислотно - основные:
Слабые амфотерные свойства реализуются

Ce(OH)4 только при высоких температурах( при спекании с щелочью):



Ce(SO4)2(жёлт.)+4NaOHCe(OH)4(бел.)+2Na2SO4;
Ce(OH)4+NaOHводный

р-р;

Ce(OH)4 + 2NaOН t Na2CeO3 + 3H2O ;

Ce(OH)4 +2H2SO4 Ce(SO4)2 + 4H2O;
Свойства Ce4+. Кислотно - основные: Слабые амфотерные свойства реализуются Ce(OH)4 только при высоких температурах( при спекании с

Слайд 20Окислительно-восстановительные свойстваCe(IV)
2Ce(SO4)2+2KI I2+K2SO4+Ce2(SO4)3 (pH

2
В 2I--2eI2 восстановитель Eвост=-0.54 В;

1
Ер=Еок-Евост=1.07 В;

2Ce(SO4)2+H2O2Ce2(SO4)3+O2+H2SO4

Ce+4+eCe+3 окислитель Еок=1.61 В; 2
2O-1-2eO20 восстановитель Евост=1.23 В; 1

Ер=Еок-Евост=0. 38 В.

Ионы Ce4+ сильные окислители в кислых средах:

2Ce+4(OH)4+8HCl-12Ce+3Cl3+Cl2+8H2O

Ce+4+eCe+3 окислитель Еок=1.61В; 2
2Cl-1-2eCl20 восстановитель Евост=1.36 В; 1
Ер=Еок-Евост=0,25 В;

Окислительно-восстановительные свойстваCe(IV)2Ce(SO4)2+2KI I2+K2SO4+Ce2(SO4)3 (pH

Слайд 21Комплексообразование
Ce(C2O4)2 + 2(NH4)2C2O4  (NH4)4[Ce(C2O4)4]4-.
Ce2(C2O4)3 + (NH4)C2O4 не идёт.
ОтделениеCe

от других РЗЭ.
В основе — способность церия проявлять степень

окисления +4.

Ce(OH)3 + 3HCl  CeCl3 + 3H2O.
РЗЭ(OH)3 + HCl  РЗЭCl3 + 3H2O. (pH = 6,5)

2H2O+CeCl3+KMnO4+8NaOHCe(OH)4 +MnO2 +KCl+8NaCl

КомплексообразованиеCe(C2O4)2 + 2(NH4)2C2O4  (NH4)4[Ce(C2O4)4]4-. Ce2(C2O4)3 + (NH4)C2O4 не идёт.ОтделениеCe от других РЗЭ. В основе — способность

Слайд 22Качественные реакции на ионы церия.
Ce(NO3)3+3NH4OH Ce(OH)3(бел.)+3NH4NO3;
2Ce(OH)3+H2O22Ce(OH)4(желт.) (pH > 7);


Се+3-еСе+4 восстановитель Eвос=1.61 В;

1
H2O2+2е+2Н+НО-2+ОН-окислитель Еок=1.77 В; 1
Ер=Еок-Евост=0.16 В.

Ce(OH)4+H2O2Ce(OH)3(OOH)(оранж.)+H2O(pH > 7);

Качественные реакции на ионы церия. Ce(NO3)3+3NH4OH Ce(OH)3(бел.)+3NH4NO3;2Ce(OH)3+H2O22Ce(OH)4(желт.) (pH > 7); Се+3-еСе+4 восстановитель Eвос=1.61 В;

Слайд 23актиноиды

актиноиды

Слайд 24электронное строение
[Rn] 5f k 6d m 7s2,
где k изменяется

от 2 до 14,
а m равно 0 или 1
Различие

в энергиях 5f- и 6d-орбиталей меньше, чем 4f- и 5d-орбиталей
электронное строение[Rn] 5f k 6d m 7s2, где k изменяется от 2 до 14, а m равно

Слайд 26Радиусы атомов и ионов актиноидов уменьшаются с ростом порядкового номера.

По аналогии с лантаноидным, эффект называется

"актиноидное сжатие".
Радиусы атомов и ионов актиноидов уменьшаются с ростом порядкового номера. По аналогии с лантаноидным, эффект

Слайд 27Химические свойства актиноидов
Обладают большой склонностью к комплексообразованию, особенно с

кислородсодержащими лигандами ;

В ряду легких актиноидов (от актиния до америция)

свойства элементов сильно различаются,

В ряду тяжелых актиноидов (от кюрия до лоуренсия) они в значительной степени аналогичны и похожи на свойства лантаноидов;

Химические свойства актиноидов Обладают большой склонностью к комплексообразованию, особенно с кислородсодержащими лигандами ;В ряду легких актиноидов (от

Слайд 28Склонность к гидролизу для каждого типа ионов M3+, M4+, MO2+

и MO22+ повышается с ростом атомного номера элемента;
В водных растворах

актиноиды образуют разнообразные ацидокомплексы, в которых часто проявляет координационное число, равное 8,
Na4[U(C2O4)4] и Na4[Th(CO3)4].
Для катионов склонность к комплексообразованию снижается в ряду
M4+ > MO22+ ≥ M3+ > MO2+,
а при замене лиганда - в рядах фторид > нитрат > хлорид > перхлорат и карбонат > оксалат > сульфат;

Склонность к гидролизу для каждого типа ионов M3+, M4+, MO2+ и MO22+ повышается с ростом атомного номера

Слайд 29Свойства тория
Природный торий содержит практически один изотоп 232Th,
период полураспада

равен 1,4·1010 лет
Электронная формула 6d 2 7s2

Основная степень

окисления +4,
Свойства торияПриродный торий содержит практически один изотоп 232Th, период полураспада равен 1,4·1010 летЭлектронная формула   6d

Слайд 30Свойства тория
Торий — активный металл, по реакционной способности близкий к

лантаноидам, но отличается от них степенью окисления

При нагревании торий реагирует

со многими неметаллами:
O2.. Н2, С, Cl2, Br2, S, N2.


Свойства торияТорий — активный металл, по реакционной способности близкий к лантаноидам, но отличается от них степенью окисленияПри

Слайд 31Торий взаимодействует с азотом при 800 °C с образованием нитрида

тория ThN,
2Th + N2 2ThN
Взаимодействия тория

с углеродом
Th + C ThC
Th + 2C ThC2
карбиды разлагаются водой с образованием углеводородов.
ThC + H2O Th(OH)4 + CH4↑
ThC2 + H2O Th(OH)4 + C2H4↑

Торий взаимодействует с азотом при 800 °C с образованием нитрида тория ThN, 2Th + N2

Слайд 32Взаимодействие тория с водой, кислотами
Торий - ативный восстановитель (Е о

= -1,9 В)
Торий вытесняет водород из кипящей воды

Th + 4H2O Th(OH)4 + 2H2↑
медленно растворяется в разбавленных фтороводородной, азотной или серной кислотах
Th +2H2SO4(разб) Th (SO4)2 + 2H2↑
Th + 4HF(разб) ThF4 + 2H2↑
Взаимодействие тория с водой, кислотамиТорий - ативный восстановитель (Е о = -1,9 В)Торий вытесняет водород из кипящей

Слайд 33Соединения тория (IV)
 Th(OH)4 - имеет основной характер
Th (SO4)2 +

4NH4OH → Th (OH)4↓ +2(NH4)2SO4
Th (OH)4↓

ThO2 + 2H2O
Th (OH)4↓ + 4HCl(разб) ThCl4 + 2H2O
Th (OH)4↓ + CO2 → Th OCO3↓ + H2O
 
к растворимым в воде соединениям относятся нитраты, хлориды и сульфаты тория (IV)

Гидролиз солей
Th(NO3)4 + H2O ThO(NO3)2 + 2HNO3

Th(NO3)4 + 2Na2 CO3 + H2O ThO CO3 + H2CO3 + 4NaNO3



Соединения тория (IV) Th(OH)4  - имеет основной характерTh (SO4)2 + 4NH4OH → Th (OH)4↓ +2(NH4)2SO4 Th (OH)4↓

Слайд 34комплексообразование
В водных растворах торий образует комплексные соединения с КЧ=6, 8

и реже 10 или 12. Комплексообразование используют для растворения труднорастворимых

соединений тория (карбонатов, оксалатов).

ThOCO3↓ + 3Na2CO3 + H2O → Na4[Th(CO3)4] + 2NaOH

Th(C2O4)2 ↓ + 2(NH4)2C2O4 → (NH4)4[Th(C2O4)4]

комплексообразованиеВ водных растворах торий образует комплексные соединения с КЧ=6, 8 и реже 10 или 12. Комплексообразование используют

Слайд 35Получение тория
минерал монацит вскрывают сернокислотным или щелочным способом
Th3(PO4)4+12NaOH

→ 3Th(OH)4↓+4Na3PO4
оксид тория ThO2 подвергают металлотермическому восстановлению кальцием в атмосфере

инертного газа:
ThO2+2Ca Th + 2CaO
электролиз расплава галогенида тория
ThF4 или ThCl4.

Получение торияминерал монацит вскрывают сернокислотным или щелочным способом  Th3(PO4)4+12NaOH → 3Th(OH)4↓+4Na3PO4оксид тория ThO2 подвергают металлотермическому восстановлению

Слайд 36Уран и его свойства

Уран и его свойства

Слайд 37Уран
Уран — самый тяжелый из встречающихся в природе элементов
Его содержание

в земной коре составляет 3·10-4 % по массе
Он имеет три

изотопа: 99,28% природного урана составляет изотоп 238U, период полураспада которого равен 4,5·109 лет;
0,715 % – изотоп 235U с периодом полураспада 7,1·108 лет;
0,005 % – изотоп 234U с периодом полураспада 2,47·105 лет.
Изотоп 233U получен в результате ядерных реакций.

Уран Уран — самый тяжелый из встречающихся в природе элементовЕго содержание в земной коре составляет 3·10-4 %

Слайд 38Электронное строение и СО урана
U 5f 36d 17s2
степени

окисления от +3 , +4, +5, +6,
наиболее устойчивыми среди

них являются степени окисления +4 и +6
в степени окисления +6 – амфотерные свойства;
Его температура плавления равна 1132 °C
Он химически активен и реагирует со многими элементами периодической системы.
Электронное строение и СО уранаU   5f 36d 17s2степени окисления от +3 , +4, +5, +6,

Слайд 39Свойства урана
Уран имеет очень высокое сродство к кислороду
U + O2

UO2

UO3 U3O8 )
U + N2 2UN
U + C UC
U + 2C UC2
UC + H2O U(OH)4 + CH4↑
UC2 + H2O U(OH)4 + C2H4↑
U + 3F2 UF6
U + 3Cl2 UCl6

Свойства уранаУран имеет очень высокое сродство к кислородуU + O2

Слайд 40Свойства U(IV)
Безводный тетрафторид получают из диоксида урана

UO2+4HF UF4↓+2H2O
восстановлением гексафторида урана различными восстановителями,

например, водородом
UF6+H2 UF4↓+2HF

Свойства U(IV)Безводный тетрафторид получают из диоксида урана     UO2+4HF    UF4↓+2H2Oвосстановлением гексафторида

Слайд 41Свойства U(IV)
U(IV) -аналог Th4+
характерны:
основные свойства
U(SO4)2
Гидролиз
U (NO3)4 +

H2O UOH(NO3)3 + HNO3
Комплексообразование
ОВР

Свойства U(IV)U(IV) -аналог Th4+ характерны:основные свойстваU(SO4)2 ГидролизU (NO3)4  + H2O   UOH(NO3)3  + HNO3КомплексообразованиеОВР

Слайд 42Под действием окислителей уран (IV) переходит в уран (VI)

U(SO4)2 + 2Ce(SO4)2 + 2H2O → UO2SO4 + Ce2(SO4)3

+ 2H2SO4

2U(SO4)2 + 2KMnO4 + 2H2O → 5UO2SO4 + 2MnSO4 + KHSO4 + H2SO4

Под действием восстановителей уран (IV) переходит в уран (I I I)
2U(SO4)2 + Zn + → U2(SO4)3 + ZnSO4
Под действием окислителей уран (IV) переходит в уран (VI)  U(SO4)2 + 2Ce(SO4)2 + 2H2O  →

Слайд 43Свойства U(VI)
Гидролиз солей:
UCl6 + 2H2O →

UO2Cl2 + 4HCl
Амфотерность
при растворении в кислотах образуются соли диоксоурана

UO2(OH)2 + H2SO4 → UO2SO4 + 2H2O
при растворении в концентрированных щелочах – уранаты
UO2(OH)2 +2NaOH → Na2UO4 + 2H2O
или диуранаты
2UO2(OH)2 +2NaOH → Na2U2O7 + 3H2O

Свойства U(VI)Гидролиз солей:  UCl6 +  2H2O →  UO2Cl2 + 4HClАмфотерностьпри растворении в кислотах образуются

Слайд 44комплексообразование
Трикарбонатный комплекс катиона диоксоурана хорошо растворим
UO2SO4 + 3Na2CO3

→ Na4[UO2(CO3)3] + Na2 SO4

(NH4)2U2O7↓ + 6(NH4)2CO3

+ 3H2O → 2(NH4)4[UO2(CO3)3] + 6 NaOH
В карбонатных комплексах иона диоксоурана два координационных места заняты атомами кислорода
комплексообразованиеТрикарбонатный комплекс катиона диоксоурана хорошо растворим  UO2SO4 + 3Na2CO3  → Na4[UO2(CO3)3]  +  Na2

Слайд 45Окислительно-восстановительные свойства
U6+ окислитель
восстановление шестивалентного урана проводят электрохимически или

с использованием таких металлов, как железо или цинк:
UO2SO4 + Zn

+ 2H2SO4 → U(SO4)2 + ZnSO4 + 2H2O

Окислительно-восстановительные свойстваU6+   окислительвосстановление шестивалентного урана проводят электрохимически или с использованием таких металлов, как железо или

Слайд 46Получение и очистка урана
Металлический уран получают восстановлением тетрафторида урана UF4

кальцием или магнием в инертной атмосфере:
UF4+2Ca U+2CaF2


Получение и очистка уранаМеталлический уран получают восстановлением тетрафторида урана UF4 кальцием или магнием в инертной атмосфере:UF4+2Ca

Слайд 47 Получение урана
Для урана

известно около 200 минералов
промышленное значение имеет минерал настуран (урановая

смолка) U3O8
урановую смоляную руду, обрабатывают минеральными кислотами, например азотной или серной кислотой, в присутствии MnO2, для окисления урана(IV):
U3O8 + MnO2 + 4H2SO4 → MnSO4 + 3UO2SO4 + 4H2O

Получение уранаДля урана известно около 200 минераловпромышленное значение имеет минерал

Слайд 48Карбонатная очистка
Трикарбонатный комплекс катиона диоксоурана хорошо растворим и используется в

технологии для отделения урана от металлов, образующих труднорастворимые карбонаты или

гидроксиды
UO2SO4 + 3Na2CO3 → Na4[UO2(CO3)3] + Na2 SO4

Карбонатная очисткаТрикарбонатный комплекс катиона диоксоурана хорошо растворим и используется в технологии для отделения урана от металлов, образующих

Слайд 49применение
расщепляющие материалы, к которым относятся изотопы урана 235U, 233U, плутония

239Pu и 241Pu
в природе встречается только 235U
за один акт деления

урана в расчете на 1 г ядерного топлива выделяется около 180 МэВ, что соответствует 7,4·107 кДж.
применениерасщепляющие материалы, к которым относятся изотопы урана 235U, 233U, плутония 239Pu и 241Puв природе встречается только 235Uза

Слайд 50ядерные реакции

ядерные реакции

Обратная связь

Если не удалось найти и скачать доклад-презентацию, Вы можете заказать его на нашем сайте. Мы постараемся найти нужный Вам материал и отправим по электронной почте. Не стесняйтесь обращаться к нам, если у вас возникли вопросы или пожелания:

Email: Нажмите что бы посмотреть 

Что такое TheSlide.ru?

Это сайт презентации, докладов, проектов в PowerPoint. Здесь удобно  хранить и делиться своими презентациями с другими пользователями.


Для правообладателей

Яндекс.Метрика