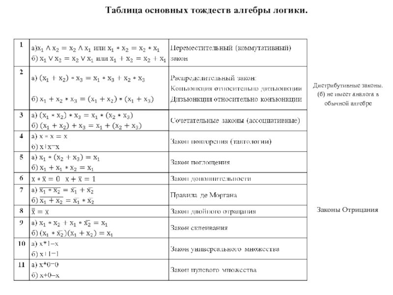
основных тождеств.
Правила «основных тождеств» алгебры логики.
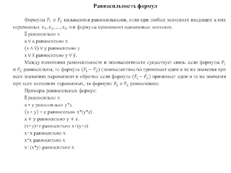
Правила из «основный тожеств».
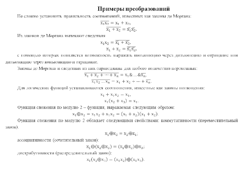
Примеры преобразования
в алгебре логики.Примеры преобразований.
Принципы двойственности.
Краткое содержимое лекции.
