Разделы презентаций


Нелинейная оптика Лекция 5-6 Простейшие модели ангармонизма. Нелинейность

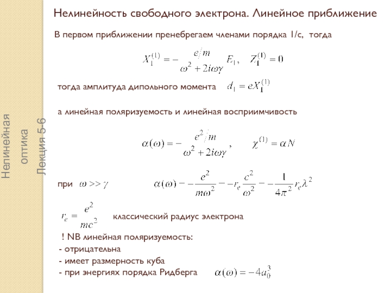
Нелинейность свободного электрона. Линейное приближениеВ первом приближении пренебрегаем членами порядка 1/c, тогда тогда амплитуда дипольного моментаприа линейная поляризуемость и линейная восприимчивостьклассический радиус электрона! NB линейная поляризуемость: отрицательна имеет размерность куба при

Слайды и текст этой презентации

Слайд 1Нелинейная оптика
Лекция 5-6
Простейшие модели ангармонизма.
Нелинейность свободного электрона
Рассмотрим плоскую электромагнитную

волну, поляризованную вдоль оси х и распространяющуюся вдоль оси z:


взаимодействующую со свободным электроном плазмы, находящимся в начале координат.

Уравнения движения электрона с учетом силы Лоренца запишутся в виде:

- константа затухания, учитывающая столкновительную релаксацию и излучательные потери

Решение уравнений движения ищем в виде ряда Фурье методом последовательных приближений по амплитуде поля:

Нелинейная оптикаЛекция 5-6Простейшие модели ангармонизма. Нелинейность свободного электронаРассмотрим плоскую электромагнитную волну, поляризованную вдоль оси х и распространяющуюся

Слайд 2Нелинейность свободного электрона. Линейное приближение
В первом приближении пренебрегаем членами порядка

1/c, тогда
тогда амплитуда дипольного момента
при
а линейная поляризуемость и линейная

восприимчивость

классический радиус электрона

! NB линейная поляризуемость:
отрицательна
имеет размерность куба
при энергиях порядка Ридберга

Нелинейная оптика
Лекция 5-6

Нелинейность свободного электрона. Линейное приближениеВ первом приближении пренебрегаем членами порядка 1/c, тогда тогда амплитуда дипольного моментаприа линейная

Слайд 3Нелинейность свободного электрона. Второе приближение
Во втором порядке, в левую часть

подставляем ,

а в правую -

тогда сила Лоренца

квадратичная поляризуемость связывает амплитуды поля и дипольный момент на удвоенной частоте.

имеет компоненту на удвоенной частоте, а амплитуда колебаний в продольном направлении

где параметр имеет смысл амплитуды поля, при котором

при

Нелинейная оптика
Лекция 5-6

Нелинейность свободного электрона. Второе приближениеВо втором порядке, в левую часть подставляем

Слайд 4Нелинейность связанного электрона
Рассмотрим среду в виде совокупности осцилляторов плотностью N.
Уравнение

движения электрона

Приложенное поле задано на частотах
При малости ангармонического слагаемого

смещение зарядов запишем

Наведенная электрическая поляризация

В приближении первого порядка

Нелинейная оптика
Лекция 5-6

Нелинейность связанного электронаРассмотрим среду в виде совокупности осцилляторов плотностью N.Уравнение движения электронаПриложенное поле задано на частотах При

Слайд 5Нелинейность связанного электрона. Второй порядок
Подставив в уравнение движения вместо

результат первого приближения

Тогда в выражении

для смещения электрона появляются компоненты
на частотах

где

Нелинейная оптика
Лекция 5-6

Нелинейность связанного электрона. Второй порядокПодставив в уравнение движения вместо      результат первого приближения

Слайд 6Нелинейность связанного электрона. Второй порядок
Квадратичная поляризация

а оценка отношения поляризаций
поскольку
то
Нелинейная

оптика
Лекция 5-6

Нелинейность связанного электрона. Второй порядокКвадратичная поляризация а оценка отношения поляризацийпосколькутоНелинейная оптикаЛекция 5-6

Обратная связь

Если не удалось найти и скачать доклад-презентацию, Вы можете заказать его на нашем сайте. Мы постараемся найти нужный Вам материал и отправим по электронной почте. Не стесняйтесь обращаться к нам, если у вас возникли вопросы или пожелания:

Email: Нажмите что бы посмотреть 

Что такое TheSlide.ru?

Это сайт презентации, докладов, проектов в PowerPoint. Здесь удобно  хранить и делиться своими презентациями с другими пользователями.


Для правообладателей

Яндекс.Метрика