Разделы презентаций


Виробнича потужність підприємства

Содержание

ПЛАНСутність та види виробничої потужності підприємстваМетодики розрахунку виробничої потужностіСистема показників виробничої потужностіВисновки

Слайды и текст этой презентации

Слайд 1 Виробнича потужність підприємства
Виконали:
Студенти групи ДФК-31
Когут Тетяна
Килюшик Аліна

Виробнича потужність підприємстваВиконали:Студенти групи ДФК-31Когут ТетянаКилюшик Аліна

Слайд 2ПЛАН
Сутність та види виробничої потужності підприємства
Методики розрахунку виробничої потужності
Система показників

виробничої потужності
Висновки

ПЛАНСутність та види виробничої потужності підприємстваМетодики розрахунку виробничої потужностіСистема показників виробничої потужностіВисновки

Слайд 31. Виробнича потужність підприємства
Виробнича потужність підприємства - це максимально можливий

випуск продукції необхідної якості в передбаченій номенклатурі за певний час

(зміну, добу, місяць, рік) при повному завантаженні обладнання та виробничих площ у прийнятому режимі роботи з урахуванням застосування передової технології, організації виробництва і праці.
1. Виробнича потужність підприємстваВиробнича потужність підприємства - це максимально можливий випуск продукції необхідної якості в передбаченій номенклатурі

Слайд 41. Визначення максимального обсягу випуску виробів, який повинен бути забезпечений

наявною виробничою потужністю підприємства.
2. Обчислення необхідної кількості введення в дію

нових (додаткових) потужностей за рахунок технічного переозброєння або розширення підприємства.

Обґрунтування виробничої програми виробничою потужністю проходить два етапи:

1. Визначення максимального обсягу випуску виробів, який повинен бути забезпечений наявною виробничою потужністю підприємства.2. Обчислення необхідної кількості

Слайд 5Виявлення виробничих потужностей, які будуть функціонувати в плановому періоді, -

є найважливішим моментом техніко-економічного обґрунтування плану випуску продукції.

Виявлення виробничих потужностей, які будуть функціонувати в плановому періоді, - є найважливішим моментом техніко-економічного обґрунтування плану випуску

Слайд 6Вибуття потужності відбувається з наступних причин:
знос та вибуття обладнання;
збільшення

трудомісткості виготовлення виробів;
зміна номенклатури і асортименту продукції, що випускається;

зменшення фонду робочого часу;

закінчення терміну лізингу обладнання.

Вибуття потужності відбувається з наступних причин:знос та вибуття обладнання; збільшення трудомісткості виготовлення виробів; зміна номенклатури і асортименту

Слайд 7Види потужності підприємства
Перспективна
Проектна
Діюча
відбиває очікувані зміни номенклатури продукції, технології й організації

виробництва, закладені в плановому періоді.
являє собою величину можливого випуску продукції

умовної номенклатури в одиницю часу, задану при проектуванні чи реконструкції виробничої одиниці.

відбиває його потенційну здатність виробити протягом календарного періоду максимально можливу кількість продукції, передбаченої планом.

Види потужності підприємстваПерспективнаПроектнаДіючавідбиває очікувані зміни номенклатури продукції, технології й організації виробництва, закладені в плановому періоді.являє собою величину

Слайд 8Вихідна виробнича потужність у вартісному виразі, тобто потужність на кінець

розрахункового періоду (року) (Впвих, грн), обчислюється за формулою:
де Впвх -

виробнича потужність на початок періоду, грн.;
Впвв - введена в плановому періоді виробнича потужність, грн.;
Впвив - виведена за плановий період виробнича потужність, грн.
Вихідна виробнича потужність у вартісному виразі, тобто потужність на кінець розрахункового періоду (року) (Впвих, грн), обчислюється за

Слайд 9Середньорічна виробнича потужність (Впсер.р) підприємства, цеху, обчислюється за формулою:
де к

- кількість місяців експлуатації обладнання з певною потужністю протягом року.

Середньорічна виробнича потужність (Впсер.р) підприємства, цеху, обчислюється за формулою:де к - кількість місяців експлуатації обладнання з певною

Слайд 102. Методики розрахунку

виробничої потужності
При розрахунку

потужності беруть до уваги наступні фактори:
структура і величина основних засобів;
якісний склад обладнання, рівень фізичного і морального зносу;
передові технічні нормативи продуктивності обладнання, використання площ, трудомісткість виробів, вихід продукції із сировини;
прогресивність технологічних процесів;
режим роботи підприємства;
ступінь спеціалізації;
рівень організації виробництва та праці;
якість сировини і ритмічність поставок;
фонд робочого часу обладнання

2. Методики розрахунку

Слайд 11

Календарний фонд часу (Фк) виробничого обладнання є базою для розрахунку

інших видів фонду робочого часу в плануванні і визначається як

добуток числа днів у даному календарному періоді (Дк) на число годин на добу (Т):


Фк =Дк * Т
Календарний фонд часу (Фк) виробничого обладнання є базою для розрахунку інших видів фонду робочого часу в плануванні

Слайд 13 Режимний або номінальний фонд робочого часу (Фр) машини (агрегату)

залежить від числа календарних днів (Дк) і числа неробочих днів

(Дн) на рік, а також від прийнятого на підприємстві режиму змінності роботи на добу :

Фр=(Дк – Дн)* t
Режимний або номінальний фонд робочого часу (Фр) машини (агрегату) залежить від числа календарних днів (Дк) і

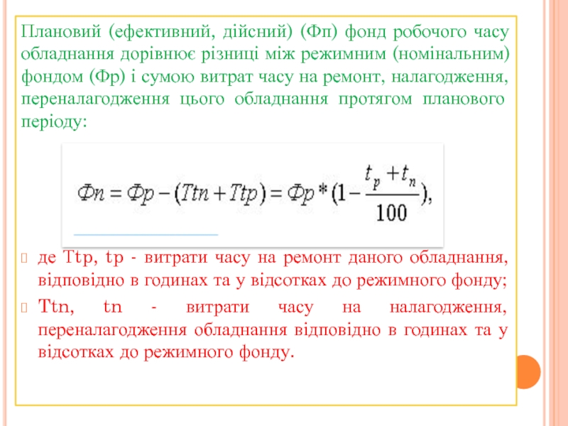
Слайд 14Плановий (ефективний, дійсний) (Фп) фонд робочого часу обладнання дорівнює різниці

між режимним (номінальним) фондом (Фр) і сумою витрат часу на

ремонт, налагодження, переналагодження цього обладнання протягом планового періоду:




де Тtp, tp - витрати часу на ремонт даного обладнання, відповідно в годинах та у відсотках до режимного фонду;
Ttn, tn - витрати часу на налагодження, переналагодження обладнання відповідно в годинах та у відсотках до режимного фонду.
Плановий (ефективний, дійсний) (Фп) фонд робочого часу обладнання дорівнює різниці між режимним (номінальним) фондом (Фр) і сумою

Слайд 153. Система показників виробничої потужності
Найоб’єктивнішу аналітичну інформацію про рівень використання

виробничих потужностей дає система показників, яка розділяється на три групи:
1)

показники, які характеризують рівень освоєння проектної та використання середньорічної виробничої потужності підприємства;

2) показники, які характеризують використання устаткування в часі та в потужності (коефіцієнти екстенсивної та інтенсивної завантаженості);

3) показники використання устаткування та площ у вартісних і натуральних вимірниках.

3. Система показників виробничої потужностіНайоб’єктивнішу аналітичну інформацію про рівень використання виробничих потужностей дає система показників, яка розділяється

Слайд 16Показники першої групи:
коефіцієнт освоєння проектної потужності (Кп), який характеризує

рівень використання введеної в дію нової потужності з метою досягнення

стабільного випуску продукції не нижче передбаченого проектом. Цей коефіцієнт розраховують за формулою:


коефіцієнт використання середньорічної виробничої потужності (Кв), який характеризує рівень використання діючої виробничої потужності, обчислюють так:
Показники першої групи: коефіцієнт освоєння проектної потужності (Кп), який характеризує рівень використання введеної в дію нової потужності

Слайд 17Показники другої групи:
коефіцієнт екстенсивного навантаження (Ке) визначають за формулою



коефіцієнт інтенсивного

завантаження (Кі) визначають за формулою:

Показники другої групи:коефіцієнт екстенсивного навантаження (Ке) визначають за формулоюкоефіцієнт інтенсивного завантаження (Кі) визначають за формулою:

Слайд 18Показники третьої групи:
інтегральний коефіцієнт завантаження (Кінт) устаткування дає сумарну

характеристику рівня використання устаткування як за продуктивністю, так і за

часом, і визначається так:
Показники третьої групи: інтегральний коефіцієнт завантаження (Кінт) устаткування дає сумарну характеристику рівня використання устаткування як за продуктивністю,

Слайд 19ВИСНОВКИ
Виробничу потужність мають підприємства і їх підрозділи, яка характеризує їх

потенційні можливості виготовляти максимальну кількість продукції на певний момент часу

при досягнутому рівні освоєння техніки і технології працюючими.
Наведені фактори, які впливають на величину і використання виробничих потужностей є важливим інструментом організації їх нарощування і використання з метою забезпечення вирішення поточних і ефективних завдань, пов'язаних з випуском продукції, яка користується попитом у споживачів.

Ефективне використання виробничих потужностей діючих підприємств може бути досягнуто шляхом використання наявних резервів, пов'язаних з регулюванням пропорцій величини їх пропускної спроможності. Використання цих резервів дає змогу домогтися значного збільшення випуску продукції діючими підприємствами при значній економії матеріальних і фінансових ресурсів

ВИСНОВКИВиробничу потужність мають підприємства і їх підрозділи, яка характеризує їх потенційні можливості виготовляти максимальну кількість продукції на

Обратная связь

Если не удалось найти и скачать доклад-презентацию, Вы можете заказать его на нашем сайте. Мы постараемся найти нужный Вам материал и отправим по электронной почте. Не стесняйтесь обращаться к нам, если у вас возникли вопросы или пожелания:

Email: Нажмите что бы посмотреть 

Что такое TheSlide.ru?

Это сайт презентации, докладов, проектов в PowerPoint. Здесь удобно  хранить и делиться своими презентациями с другими пользователями.


Для правообладателей

Яндекс.Метрика