Разделы презентаций


Молекулы

Содержание

Механическая модель молекулы

Слайды и текст этой презентации

Слайд 1МОЛЕКУЛЫ
ХМ — фрагмент вещества
Свойства ХМ определяются косвенно — через свойства

вещества (функциональные группы, структурная формула и др.)
ФМ — изолированная

механическая частица.
Свойства ФМ могут быть измерены приборами
(масса, заряд, моменты, поляризуемость и др.)


Квантовая химия

МОЛЕКУЛЫХМ — фрагмент веществаСвойства ХМ определяются косвенно — через свойства вещества (функциональные группы, структурная формула и др.)

Слайд 2Механическая модель молекулы

Механическая модель молекулы

Слайд 3Волновая функция стационарного состояния

Волновая функция стационарного состояния

Слайд 4Пренебрежение магнитными взаимодействиями
Пространственный множитель

Пренебрежение магнитными взаимодействиямиПространственный множитель

Слайд 5Адиабатическое приближение

Адиабатическое приближение

Слайд 6Ψядерн(Xi, Yi, Zi) = ψ1(ξ1) ⋅ ψ2(ξ2) ⋅ …. ⋅

ψ3N–6(ξ3N–6)
Гармоническое приближение
Ψэлектр(xj, yj, zj) = ???

Ψядерн(Xi, Yi, Zi) = ψ1(ξ1) ⋅ ψ2(ξ2) ⋅ …. ⋅ ψ3N–6(ξ3N–6)Гармоническое приближениеΨэлектр(xj, yj, zj) = ???

Слайд 7Методы построения Ψэлектр.
I. Метод ВС (валентных схем)
Ψ = С1

⋅ Ψ1 + С2 ⋅ Ψ2 + … + Сn

⋅ Ψn
Методы построения Ψэлектр. I. Метод ВС (валентных схем)Ψ = С1 ⋅ Ψ1 + С2 ⋅ Ψ2 +

Слайд 8К какому «атому» принадлежит каждый из 10 электронов?

К какому «атому» принадлежит каждый из 10 электронов?

Слайд 9Ψ = С1 ⋅ Ψ1 + С2 ⋅ Ψ2 +

… + Сn ⋅ Ψn

Ψ = С1 ⋅ Ψ1 + С2 ⋅ Ψ2 + … + Сn ⋅ Ψn

Слайд 10Построение волновой функции молекулы в методе ВС
1) определение набора РФ

(всех возможных способов распределения электронов молекулы по «атомам»);
2) составление для

каждого «атома» атомной волновой функции и ее оптимизация, например, методом самосогласованного поля Хартри-Фока;
3) построение волновых функций РФ в виде произведений атомных волновых функций;
4) составление линейной комбинации общего вида из волновых функций РФ;
5) оптимизация набора коэффициентов (С1, С2, ..., Cn) построенной линейной комбинации.
Построение волновой функции молекулы в методе ВС1) определение набора РФ (всех возможных способов распределения электронов молекулы по

Слайд 11Проблема оптимизации коэффициентов
1) Волновая функция молекулы должна удовлетворять требованиям симметрии.


а) перестановочная симметрия (принцип Паули) — волновая функция должна быть

антисимметричной, относительно перестановки местами двух любых электронов:
Ф(1, 2, …, i, j, …, n) = – Ф(1, 2, …, j, i, …, n)
В частности, все слагаемые, входящие в волновую функцию должны быть либо антисимметричными, либо образовывать с другими слагаемыми антисимметричные комбинации.
б) пространственная симметрия — волновая функция должна принадлежать одному из неприводимых представлений (типов симметрии) ТГС, т.е. быть собственной для операторов симметрии, входящих в ТГС.
Ф ∈ НП ТГС или F Ф = (±1)Ф
Проблема оптимизации коэффициентов1) Волновая функция молекулы должна удовлетворять требованиям симметрии. а) перестановочная симметрия (принцип Паули) — волновая

Слайд 122) Абсолютная величина коэффициентов при базисных волновых функциях конкретных РФ

зависит от их энергий:
чем выше энергия РФ, тем меньший

вклад в молекулярную волновую функцию она вносит. Например, энергии РФ, составленных из «ионов», существенно выше энергии РФ, составленных из нейтральных «атомов». Это обстоятельство, в большинстве случаев, позволяет не рассматривать полный набор РФ, а ограничиться небольшим их числом, т.е. включать в линейную комбинацию только те РФ, энергии которых заметно ниже остальных.
3) Волновая функция должна быть нормированной.
2) Абсолютная величина коэффициентов при базисных волновых функциях конкретных РФ зависит от их энергий: чем выше энергия

Слайд 13Молекула водорода

Ψ = ???
Ψ = Ψ1 ⋅ Ψ2

Молекула водородаΨ = ???Ψ = Ψ1 ⋅ Ψ2

Слайд 14

«Атомные» волновые функции

«Атомные» волновые функции

Слайд 15Резонансные формы


Ионные формы
Ковалентные формы

Резонансные формыИонные формыКовалентные формы

Слайд 16Волновые функции резонансных форм

Ψ1 = Aα ⋅ Bβ = AB

⋅ αβ

Ψ9 = Aα ⋅ Aβ – Aβ ⋅

Aα = AA[αβ – βα]

Ψ10 = Bα ⋅ Bβ – Bβ ⋅ Bα = BB[αβ – βα]

Ψ = С1 ⋅ Ψ1 + С2 ⋅ Ψ2 + … + С10 ⋅ Ψ10

Волновые функции резонансных формΨ1 = Aα ⋅ Bβ = AB ⋅ αβ Ψ9 = Aα ⋅ Aβ

Слайд 17Φ = С1 ⋅ Ψ1 + С2 ⋅ Ψ2 +

… + С10 ⋅ Ψ10
1) требование антисимметричности: Φ(ij) =

– Φ(ji)
2) требование пространственной симметрии: Φ ⊂ НП
Φ = С1 ⋅ Ψ1 + С2 ⋅ Ψ2 + … + С10 ⋅ Ψ10 1) требование

Слайд 18Энергия молекулы в методе ВС

Энергия молекулы в методе ВС

Слайд 19 Еk — полная энергия изолированного атома с номером k


Е = ∑ Еk + ½ ∑∑ ( Jμν ±

Kμν )

Одноатомные энергии ( Еk )
Еk = ∑Hi + ∑∑(Jij ± Kij) ( i < j )
Hi — остовные интегралы,
Jij и Kij — внутриатомные межэлектронные кулоновские и обменные интегралы.

Еk — полная энергия изолированного атома с номером k Е = ∑ Еk + ½ ∑∑

Слайд 20Kμν — межатомные обменные интегралы (поправки к энергии за счет

интерференции атомных волновых функций)
Jμν — межатомные кулоновские интегралы

(энергии остаточных кулоновских взаимодействий атомов)

В молекуле электронная плотность существенно перераспределена

Вычисляются на основе волновых функций изолированных атомов

Kμν — межатомные обменные интегралы (поправки к энергии за счет интерференции атомных волновых функций) Jμν  —

Слайд 21Молекула водорода
( s — интеграл перекрывания )

Молекула водорода( s — интеграл перекрывания )

Слайд 22
Влияние межъядерного расстояния

Влияние межъядерного расстояния

Слайд 23Энергетическая диаграмма

Энергетическая диаграмма

Слайд 24ВЫВОД
В основе метода ВС лежит структурная модель, заимствованная из классической

теории химического строения, согласно которой молекула представляет собой результат химического

взаимодействия атомов, смысл которого состоит в обобществлении электронов.
Поэтому метод ВС позволяет сопоставить вводимые в его рамках поправки на межатомное взаимодействие (Jμν — межатомные кулоновские интегралы и Kμν — межатомные обменные интегралы) химическим связям. Это позволяет получать в квантовой химии некоторые количественные оценки таких характеристик химических связей, как длины, энергии диссоциации и др.
ВЫВОДВ основе метода ВС лежит структурная модель, заимствованная из классической теории химического строения, согласно которой молекула представляет

Слайд 25Теория резонанса
В отличие от полного метода ВС, в теории

резонанса учитывают не все базисные функции (резонансные формы), а только

их небольшое число.

Ψмолекулы = С1Ψ1 + С2Ψ2 + ... + СnΨn

Теория резонанса В отличие от полного метода ВС, в теории резонанса учитывают не все базисные функции (резонансные

Слайд 26Н—О—Н
Ψмолекулы = С1Ψ1 + С2Ψ2
Реальная молекула — это «резонансный

гибрид» или «мезомерная (т.е. промежуточная) структура», в которой:
а) на атомах

водорода будет наблюдаться избыточный положительный заряд (пропорциональный квадрату коэффициента С2);
б) на атоме кислорода будет наблюдаться избыточный отрицательный заряд (пропорциональный удвоенному квадрату коэффициента С2);
в) порядки ковалентных связей О—Н будут иметь величину между 1 и 0 (пропорционально квадрату коэффициента С1).
Н—О—НΨмолекулы = С1Ψ1 + С2Ψ2 Реальная молекула — это «резонансный гибрид» или «мезомерная (т.е. промежуточная) структура», в

Слайд 28Равновесное положение

Равновесное положение

Слайд 29II. Метод МО (молекулярных орбиталей)
Молекула — деформированный атом

II. Метод МО (молекулярных орбиталей)Молекула — деформированный атом

Слайд 31Электронная оболочка молекулы в методе МО

Электронная оболочка молекулы в методе МО

Слайд 32Одноэлектронное приближение

Каждому электрону приписывается:
индивидуальная функция — «молекулярная орбиталь» (МО)
φi

(xi, yi, zi, ηi)
набор одноэлектронных наблюдаемых
εi ji

i si

φi (xi, yi, zi, ηi) = ψi (xi, yi, zi) ⋅ χi (ηi)

Одноэлектронное приближениеКаждому электрону приписывается:индивидуальная функция — «молекулярная орбиталь» (МО) φi (xi, yi, zi, ηi)набор одноэлектронных наблюдаемыхεi

Слайд 33Глобальная волновая функция молекулы
Каков явный вид МО?

Глобальная волновая функция молекулыКаков явный вид МО?

Слайд 34МО
АО

МОАО

Слайд 35φ = С1 ⋅ ψ1 + С2 ⋅ ψ2 +

С3 ⋅ ψ3
φ — МО

φ = С1 ⋅ ψ1 + С2 ⋅ ψ2 + С3 ⋅ ψ3 φ — МО

Слайд 36Определение коэффициентов разложения Сij
(матричных элементов атомно-молекулярного оператора С )

Определение коэффициентов разложения Сij (матричных элементов атомно-молекулярного оператора С )

Слайд 37Оставшеся после учета симметрии молекулы коэффициенты Сij определяются посредством процедуры

самосогласования:
Е = min
Для этого:
1) выбирают электронную конфигурацию,
2) выражают каждую занятую

МО в виде ЛКАО,
выражают полную энергию через молекулярные орбитали, в результате чего она получается в виде функции от коэффициентов
Е = f (Сij)

Оставшеся после учета симметрии молекулы коэффициенты Сij определяются посредством процедуры самосогласования:Е = minДля этого:1) выбирают электронную конфигурацию,2)

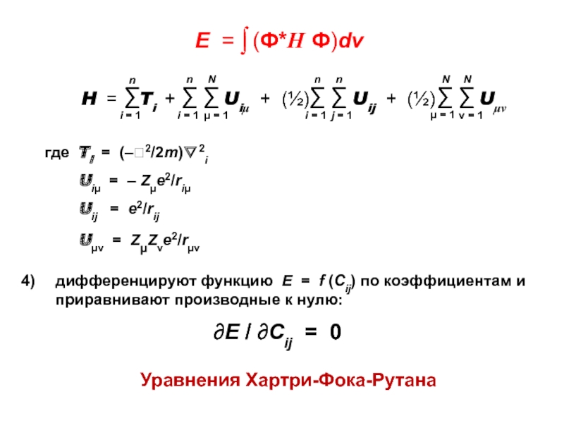
Слайд 38дифференцируют функцию Е = f (Сij) по коэффициентам и приравнивают

производные к нулю:
∂Е / ∂Сij = 0

Уравнения Хартри-Фока-Рутана

дифференцируют функцию Е = f (Сij) по коэффициентам и приравнивают производные к нулю:∂Е / ∂Сij = 0Уравнения

Слайд 39Уравнения Хартри-Фока-Рутана
Fμν — матричные элементы оператора Фока, характеризующие либо

энергию электрона в изолированном атоме с номером μ (при μ

= ν), либо изменение энергии электрона при его обобществлении двумя атомами с номерами μ и ν (при μ ≠ ν),
Sμν — интегралы перекрывания для базисных АО с номерами μ и ν,
ε — энергия МО с коэффициентами {Сα Сβ … Сn }.
Уравнения Хартри-Фока-Рутана Fμν — матричные элементы оператора Фока, характеризующие либо энергию электрона в изолированном атоме с номером

Слайд 40{ ε1, ε2, … , εn }

{ ε1, ε2, … , εn }

Слайд 41 { Cij }о → { Fμν, Sμν

}о → ХФР → { εi }o →

{ Cij }1 → { Fμν, Sμν }1 → ХФР → { εi }1 →
→ { Cij }2 → { Fμν, Sμν }2 → ХФР → { εi }2 →
→ . . . . . . . . . . . . . . . . . . . . . . . . . . . . . . . . . . →
→ { Cij }m → { Fμν, Sμν }m → ХФР → { εi }m →
→ { Cij }* → { Fμν, Sμν }* → ХФР → { εi }*

Итерационная процедура

{ Cij }о → { Fμν, Sμν }о → ХФР →  { εi

Слайд 42Варианты метода
МО ЛКАО
Оптимизируются все коэффициенты
{ Fμν, Sμν }
Часть

коэффициентов
{ Fμν, Sμν }
не вычисляется


(им заранее приписываются постоянные числовые значения на основе эмпрических данных)

Только один вариант

Много вариантов

Варианты метода МО ЛКАООптимизируются все коэффициенты{ Fμν, Sμν } Часть коэффициентов{ Fμν, Sμν } не вычисляется

Слайд 43Полная энергия молекулы
Остовный интеграл — это энергия одноэлектронной молекулы, содержащего

i-й электрон в состоянии φi
(такую энергию имел бы

i-й электрон при отсутствии межэлектронного отталкивания)
Полная энергия молекулыОстовный интеграл — это энергия одноэлектронной молекулы, содержащего i-й электрон в состоянии φi  (такую

Слайд 45εi* = Hi + ∑ Jij ± ∑ Kij
Орбитальные

энергии

εi* = Hi + ∑ Jij  ± ∑ KijОрбитальные энергии

Слайд 46Энергетические диаграммы
Молекулярные термы
Молекулярная спектроскопия
ГЛОБАЛЬНАЯ

Энергетические диаграммыМолекулярные термыМолекулярная спектроскопияГЛОБАЛЬНАЯ

Слайд 47Корреляционная диаграмма
энергия связи
или
энергия атомизации
± (ΔЕ = Емол –

Еат)

Корреляционная диаграммаэнергия связи или энергия атомизации± (ΔЕ = Емол – Еат)

Слайд 48Молекула водорода в методе МО
φ1 = С11ψ1 + С12ψ2
φ2

= С21ψ1 + С22ψ2

Молекула водорода в методе МОφ1 = С11ψ1 + С12ψ2 φ2 = С21ψ1 + С22ψ2

Слайд 49Атомный базис
φ1 = С11ψ1 + С12ψ2
Ψ1 = 1s(a) =

A
ψ2 = 1s(b) = B

Атомный базисφ1 = С11ψ1 + С12ψ2 Ψ1 = 1s(a) = Aψ2 = 1s(b) = B

Слайд 50Пространственная симметрия МО
С11 = + С12

С21 = – С22
φ1 = С11(ψ1

+ ψ2)
φ2 = С21(ψ1 – ψ2)

G = Сg (А + В)
U = Сu (А – В)

четная
нечетная

Пространственная симметрия МОС11 = + С12         С21 = –

Слайд 51Молекулярные спин-орбитали

Молекулярные спин-орбитали

Слайд 52Глобальные волновые функции
Gα Gβ
Фg = GG [αβ – βα]
Фu

= { GU – UG } [C1(αβ) + C2(αβ +

βα) + C3(βα)]

Ф'u = { GU + UG } [ αβ – βα ]

Ф'g = UU [αβ – βα]

Глобальные волновые функцииGα GβФg = GG [αβ – βα] Фu = { GU – UG } [C1(αβ)

Слайд 53Энергетическая диаграмма

Энергетическая диаграмма

Слайд 54Полученный результат можно улучшить, если использовать МНОГОДЕТЕРМИНАНТНЫЕ волновые функции, каждая

из которых соответствует своей электронной конфигурации:
метод «конфигурационного взаимодействия» —

МО-КВ
Полученный результат можно улучшить, если использовать МНОГОДЕТЕРМИНАНТНЫЕ волновые функции, каждая из которых соответствует своей электронной конфигурации: метод

Слайд 55
Остовные энергии МО
εG = ∫ G*Н1G dv = (CG)2 ∫

(A + B)*Н1(A + B) dv =
=

(CG)2 ∫ A*Н1A dv + ∫ A*Н1B dv +
+ ∫ B*Н1A dv + ∫ B*Н1B dv =
= (CG)2 ( α + β + β + α )

α < 0
β < 0

Остовные энергии МОεG = ∫ G*Н1G dv = (CG)2 ∫ (A + B)*Н1(A + B) dv =

Слайд 56Атомный ( α ) и резонансный ( β ) интегралы

Атомный ( α ) и резонансный ( β ) интегралы

Слайд 57Корреляционная диаграмма
ΔЕ = 2β = 4,48 эв = 432

кДж/моль

Корреляционная диаграммаΔЕ  = 2β = 4,48 эв = 432 кДж/моль

Слайд 58Конфигурационное взаимодействие
(перемешивание функций с одинаковой симметрией)
|C1|2 = 0,75
|C2|2 =

0,25

Конфигурационное взаимодействие(перемешивание функций с одинаковой симметрией) |C1|2 = 0,75|C2|2 = 0,25

Слайд 59
G = A + B

U = A

– B

G = (1s)a + (1s)b U = (1s)a – (1s)b

G = (1s*)a + (1s*)b U = (1s*)a – (1s*)b

МО:

МО-КВ

G = A + B

Слайд 60Уравнения ХФР «Канонические

МО» (КМО)
Каждая КМО распространяется на всю молекулу в целом,

что отражает тот факт, что любой электрон молекулы может быть найден в любой точке внутри молекулярного объема.


Узловая структура — совокупность узловых поверхностей, разделяющих объем молекулы на части.
Пространственная симметрия — неприводимое представление (тип симметрии) точечной группы молекулы (например, все КМО молекулы воды должны иметь один из четырех типов симметрии группы С2v)

Уравнения ХФР        «Канонические МО» (КМО) Каждая КМО распространяется на всю

Слайд 61Пример: бутадиен H2C=CH–CH=CH2
πi = Ci1 (2pz)1 + Ci2 (2pz)2

+ Ci3 (2pz)3 + Ci4 (2pz)4

Пример: бутадиен H2C=CH–CH=CH2 πi = Ci1 (2pz)1 + Ci2 (2pz)2 + Ci3 (2pz)3 + Ci4 (2pz)4

Слайд 63B2
B2
A2
A2

B2B2A2A2

Слайд 64
Локальные характеристики молекул

Локальные характеристики молекул

Слайд 65(Сik)2 = Рik
( вероятность нахождения электрона с номером i

в окрестности атома с номером k, или, другими словами, электронная

плотность на атоме с номером k, создаваемая электроном с номером i )

iΣ(Сik)2 = Nk
(электронная плотность на атоме с номером k, создаваемая всеми электронами молекулы или среднее число электронов, принадлежащих этому атому )

Nk = –Qk
(электрический заряд той доли электронной оболочки, которая входит в состав атома с номером k )

(Сik)2 = Рik ( вероятность нахождения электрона с номером i в окрестности атома с номером k, или,

Слайд 68
Атомно-молекулярная матрица
Cia ⋅ Cib = ???

Атомно-молекулярная матрицаCia ⋅ Cib = ???

Слайд 69i∑ Cia ⋅ Cib = Pab
— «порядок химической связи»

между атомами a и b

i∑ Cia ⋅ Cib = Pab— «порядок химической связи»    между атомами a и b

Слайд 70Индекс свободной валентности
P* = Pk1 + Pk2 + … +

Pkn
I = Po – P*
Po — характеристика типа атома (химического

элемента)

Для атома С
Ро = 3 + 31/2 ≈ 4,73

Индекс свободной валентностиP* = Pk1 + Pk2 + … + PknI = Po – P*Po — характеристика

Слайд 71Молекулярная диаграмма

Молекулярная диаграмма

Слайд 72PQ-матрицы
Матрица Коулсона
Суммирование следует проводить по всем заселенным спин-орбиталям
(Xi — собственные

значения "топологической" матрицы)

PQ-матрицыМатрица КоулсонаСуммирование следует проводить по всем заселенным спин-орбиталям(Xi — собственные значения

Слайд 73Поляризуемости
МОЛЕКУЛА
Атомные остовные
интегралы
( αnm )
Резонансные интегралы
( βnm )
Электронные плотности

атомов ( Nm )
Порядки
связей
( Рnm

)

Nm = f (αnm, βnm)

Рnm = f (αnm, βnm)

ПоляризуемостиМОЛЕКУЛААтомные остовные интегралы( αnm )Резонансные интегралы ( βnm )Электронные плотности атомов    ( Nm )Порядки

Слайд 74Внешние возмущения

Внешние возмущения

Слайд 75Возмущения атомов
αr → αr + δα r
πs,

r — поляризуемость «атом – атом» (показывает, насколько электронная плотность

на атоме s чувствительна к возмущениям остовного интеграла атома r.
πst, r — поляризуемость «связь – атом» (показывает, насколько электронная плотность между атомами s и t (т.е. порядок связи Pst) чувствительна к возмущениям остовного интеграла атома r.
Возмущения атомов αr  →  αr + δα rπs, r — поляризуемость «атом – атом» (показывает,

Слайд 76Возмущения связей
πt, rs — поляризуемость «атом – связь» (показывает,

насколько электронная плотность на атоме s чувствительна к возмущениям резонансного

интеграла пары атомов r и s.
πtu, rs — поляризуемость «связь – связь» (показывает, насколько электронная плотность между атомами t и u (т.е. порядок связи Ptu) чувствительна к возмущениям резонансного интеграла пары атомов r и s.

βrs → βrs + δβrs

Возмущения связей πt, rs — поляризуемость «атом – связь» (показывает, насколько электронная плотность на атоме s чувствительна

Слайд 77Зная величины поляризуемостей, можно легко и надежно решать ряд химических

задач:
1) предсказывать результат внешнего возмущения в виде изменений в зарядах

атомов и порядках связей, а, следовательно, и в реакционной способности молекулы:
2) анализировать закономерности в изменения свойств в рядах аналогичных по строению молекул.

Все поляризуемости могут быть вычислены через коэффициенты МО:
π = f (Cij)

Зная величины поляризуемостей, можно легко и надежно решать ряд химических задач:1) предсказывать результат внешнего возмущения в виде

Слайд 78Индексы реакционной способности (ИРС)
Ni Pij

Ik π

Индексы реакционной способности (ИРС) Ni    Pij    Ik    π

Обратная связь

Если не удалось найти и скачать доклад-презентацию, Вы можете заказать его на нашем сайте. Мы постараемся найти нужный Вам материал и отправим по электронной почте. Не стесняйтесь обращаться к нам, если у вас возникли вопросы или пожелания:

Email: Нажмите что бы посмотреть 

Что такое TheSlide.ru?

Это сайт презентации, докладов, проектов в PowerPoint. Здесь удобно  хранить и делиться своими презентациями с другими пользователями.


Для правообладателей

Яндекс.Метрика