Разделы презентаций


Дифференциальный усилитель

Дифференциальный усилитель

Слайды и текст этой презентации

Слайд 1ДИФФЕРЕНЦИАЛЬНЫЙ УСИЛИТЕЛЬ

ДИФФЕРЕНЦИАЛЬНЫЙ УСИЛИТЕЛЬ

Слайд 2Дифференциальный усилитель

Дифференциальный усилитель

Слайд 3Общие сведения о дифференциальных усилителях постоянного тока:
Сигнал, равный разности напряжений на

входах ДУ, называется дифференциальным ( Uвхд =Uвх1 −Uвх2 ).
Сигнал, являющийся

общим для первого и второго входов ДУ, называется синфазным входным сигналом Uвхсф .
Функционально ДУ состоит из двух симметричных усилительных плеч
(УП1 и УП2) и генератора стабильного тока (ГСТ).











Упрощенная схема ДУ с подключенными источниками дифференциального синфазного сигнала
Общие сведения о дифференциальных усилителях постоянного тока: Сигнал, равный разности напряжений на входах ДУ, называется дифференциальным (

Слайд 4Принципиальная схема ДУ с транзисторным токопитающим каскадом Усилитель состоит из дифференциального

каскада на транзисторах TI, Т2 с нагрузочными резисторами R1, R2

и токопитающего каскада на транзисторе ТЗ, выполняющего роль источника тока для эмиттерной цепи транзисторов Т1 и Т2.
Принципиальная схема ДУ с транзисторным токопитающим каскадом Усилитель состоит из дифференциального каскада на транзисторах TI, Т2 с

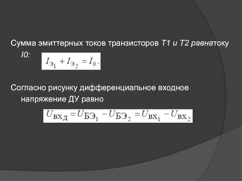
Слайд 5Сумма эмиттерных токов транзисторов Т1 и Т2 равнатоку I0:


Согласно рисунку

дифференциальное входное напряжение ДУ равно



Сумма эмиттерных токов транзисторов Т1 и Т2 равнатоку I0:Согласно рисунку дифференциальное входное напряжение ДУ равно

Слайд 6коллекторные токи Iк1 и Iк2 равны:




где

- коэффициент передачи эмиттерного тока в цепь коллектора;

-температурный потенциал.
Эти выражения определяют передаточные характеристики ДУ,
графики приведены в относительных координатах


коллекторные токи Iк1 и Iк2 равны:где     - коэффициент передачи эмиттерного тока в цепь

Слайд 7Передаточные характеристики ДУ Графики приведены в относительных координатах

Передаточные характеристики ДУ  Графики приведены в относительных координатах

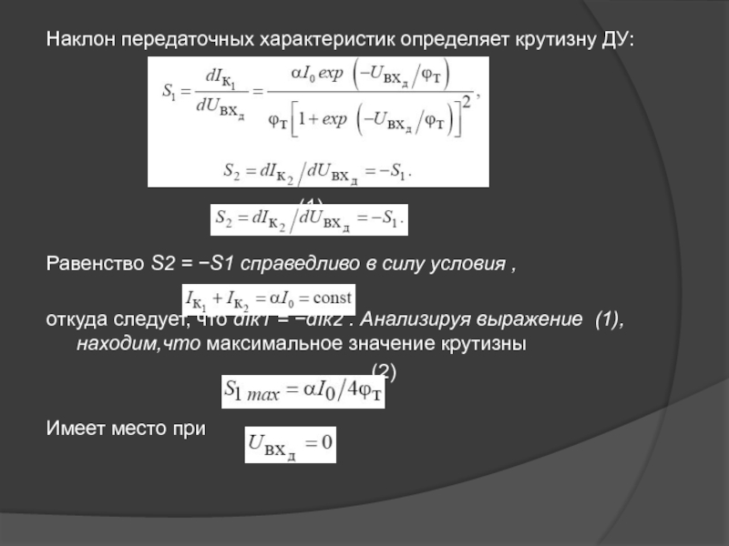
Слайд 8Наклон передаточных характеристик определяет крутизну ДУ:





(1)

Равенство

S2 = −S1 справедливо в силу условия ,

откуда следует,

что dIк1 = −dIк2 . Анализируя выражение (1), находим,что максимальное значение крутизны
(2)

Имеет место при


Наклон передаточных характеристик определяет крутизну ДУ:   					 	(1)Равенство S2 = −S1 справедливо в силу условия

Слайд 9 На рисунке приведен график зависимости относительной крутизны от относительной величины дифференциального

входного напряжения.

На рисунке приведен график зависимости относительной крутизны от относительной величины дифференциального входного напряжения.

Слайд 10В симметричном ДУ с идеальным ГСТ при отсутствии входного дифференциального

сигнала (Uвхд =0 ) напряжение между его выходами


что способствует

режиму баланса. Можно считать коллекторные токи тоже одинаковые
(3)


Эти токи, протекая по резисторам создают синфазный
уровень напряжения баланса Uвых1 =Uвых2 , который можно рассчитать по
Формуле
(4)

Если на входе ДУ появится дифференциальный сигнал Uвхд , то коллекторные токи БТ Т1 и Т2 начнут перераспределяться: ток Iк1 будет увеличиваться, а ток Iк2 - уменьшаться с сохранением равенства , которое гарантируется идеальным ГСТ.

(5)





В симметричном ДУ с идеальным ГСТ при отсутствии входного дифференциального сигнала (Uвхд =0 ) напряжение между его

Слайд 11Напряжение инвертируется по

фазе, а напряжение



не инвертируется

по фазе относительно входного сигнала. В связи с этим первый вход ДУ называют инвертирующим, второй – неинвертирующим.
Выходной дифференциальный сигнал ДУ равен



Способность обнаружения малых дифференциальных сигналов на фоне
больших синфазных ЭДС является одной из важнейших характеристик качества исполнения ДУ.




Напряжение		        инвертируется по фазе, а напряжение

Слайд 12Основные свойства ДУ
1. При транзисторы Т1

и Т2 сбалансированы по току,

т.е. через каждый транзистор протекает половина

тока I0. Если сопротивления
коллекторных нагрузок одинаковы то потенциалы коллекто-
ров равны и симметричное выходное напряжение постоянного тока равно ну-
лю.В окрестности этой точки передаточные характеристики
практически линейны, причем протяженность линейного участка не зависит от
величины тока I0.
2. Крутизна передаточных характеристик зависит от величины питающего
тока I0. Максимальная крутизна при любом значении I0 соответствует напряже-
нию Регулируя ток I0 , можно управлять усилением ДУ.

3. Приращения одноименных токов транзисторов дифференциального
каскада равны по абсолютной величине и противоположны по знаку в любой
точке передаточных характеристик. Переменные напряжения на коллекторных
нагрузках дифференциального каскада противофазны. Крутизна ДУ при сим-
метричном выходе в два раза больше, чем при несимметричном.




Основные свойства ДУ1. При    	 транзисторы Т1 и Т2 сбалансированы по току,т.е. через каждый

Слайд 134. Выходные токи ДУ зависят от входного напряжения и крутизны,
определяемой величиной

питающего тока I0, которым легко управлять. Отсюда следует, что ДУ

может использоваться как множительное устройство и, следовательно, применяться для смешивания и умножения частоты, модуляции и детектирования
5. Собственные выходные сопротивления коллекторных цепей транзисто-
ров Т1 и Т2 в зависимости от способа подключения источника входного
сигнала соответствуют выходным сопротивлениям схем с ОЭ или ОБ, т. е. являются сравнительно большими, достигая сотен килоом на низких частотах. Поэтому транзисторы Т1 и Т2 могут использоваться в качестве генераторов тока. Токи этих генераторов, в свою очередь, определяются током I0 и его распределением между транзисторами Т1 и Т2, зависящим от разностного входного напряжения.
6. Параметры передаточных характеристик зависят также от коэффициен-
та передачи тока α транзисторов, температуры окружающей среды и не зависят
от напряжения источника питания Еп



4. Выходные токи ДУ зависят от входного напряжения		и крутизны,определяемой величиной питающего тока I0, которым легко управлять. Отсюда

Обратная связь

Если не удалось найти и скачать доклад-презентацию, Вы можете заказать его на нашем сайте. Мы постараемся найти нужный Вам материал и отправим по электронной почте. Не стесняйтесь обращаться к нам, если у вас возникли вопросы или пожелания:

Email: Нажмите что бы посмотреть 

Что такое TheSlide.ru?

Это сайт презентации, докладов, проектов в PowerPoint. Здесь удобно  хранить и делиться своими презентациями с другими пользователями.


Для правообладателей

Яндекс.Метрика