Разделы презентаций


ФБОУ ВПО Астраханский Государственный Технический Университет

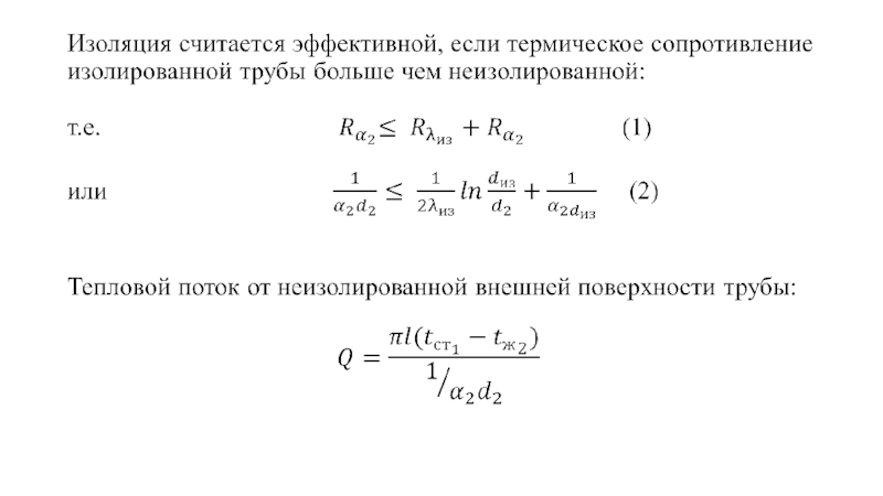
Тепловая изоляция – это покрытие из теплоизоляционного материала, которое способствует снижению потерь Q в окружающую среду.Рассмотрим случай, когда цилиндрическая стенка покрыта однослойной тепловой изоляцией. Величины α1, α2, λ1 и λиз заданы(рис.

Слайды и текст этой презентации

Слайд 1ФБОУ ВПО Астраханский Государственный Технический Университет
Кафедра «Теплоэнергетика»

Лекция №4
На тему:
«Критический диаметр

изоляции.
Передача теплоты через шаровую стенку.»
Астрахань 2015 г.

ФБОУ ВПО  Астраханский Государственный Технический УниверситетКафедра «Теплоэнергетика»Лекция №4На тему:«Критический диаметр изоляции. Передача теплоты через шаровую стенку.»Астрахань

Слайд 2Тепловая изоляция – это покрытие из теплоизоляционного материала, которое способствует

снижению потерь Q в окружающую среду.

Рассмотрим случай, когда цилиндрическая стенка

покрыта однослойной тепловой изоляцией. Величины α1, α2, λ1 и λиз заданы(рис. 1)

Вопрос: как будет уменьшаться полное линейное термическое сопротивление теплопередачи при изменении δизоляции за счет изменения её диаметра?
Тепловая изоляция – это покрытие из теплоизоляционного материала, которое способствует снижению потерь Q в окружающую среду.Рассмотрим случай,

Слайд 3 Рис. 1

Рис. 1

Слайд 5Рис. 2

Рис. 2

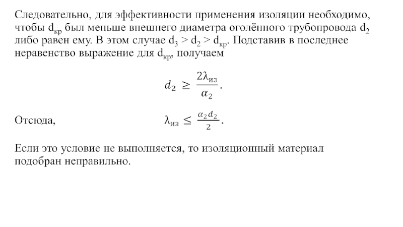
Слайд 6Уравнение (1) показывает, что увеличение d3 (диаметра изоляции) в области

d2 < d3 < dкр сопровождается увеличением тепловых потерь за

счёт повышения теплоотдающей поверхности изоляции; при d3 = dкр эти потери достигают максимального значения и только при d3 > dкр тепловая изоляция оправдывает своё назначение; т.е. увеличение d3 приводит к уменьшению ql.
Уравнение (1) показывает, что увеличение d3 (диаметра изоляции) в области d2 < d3 < dкр сопровождается увеличением

Слайд 10Передача теплоты через шаровую стенку.

Передача теплоты через шаровую стенку.

Обратная связь

Если не удалось найти и скачать доклад-презентацию, Вы можете заказать его на нашем сайте. Мы постараемся найти нужный Вам материал и отправим по электронной почте. Не стесняйтесь обращаться к нам, если у вас возникли вопросы или пожелания:

Email: Нажмите что бы посмотреть 

Что такое TheSlide.ru?

Это сайт презентации, докладов, проектов в PowerPoint. Здесь удобно  хранить и делиться своими презентациями с другими пользователями.


Для правообладателей

Яндекс.Метрика