Разделы презентаций


Гипотезы в инженерном эксперименте – основа правильной интерпретации

Содержание

Определение характеристик упругости и прочности в направлении, перпендикулярном плоскости армирования и под углом 45О к ней (углерод-углеродный КМ) на коротких образцах (длина 55 – 65 мм)Перпендикулярно ткани

Слайды и текст этой презентации

Слайд 1Гипотезы в инженерном эксперименте – основа правильной интерпретации результатов эксперимента Принцип

Сен-Венана
Затухание возмущений в изотропном (а) и анизотропном (б) материале (Н

– характерный размер источника возмущения - для стержней – больший из размеров поперечного сечения)

Растяжение

Изгиб

Гипотезы в инженерном эксперименте –  основа правильной интерпретации результатов эксперимента Принцип Сен-Венана Затухание возмущений в изотропном

Слайд 2Определение характеристик упругости и прочности в направлении, перпендикулярном плоскости армирования

и под углом 45О к ней (углерод-углеродный КМ) на коротких образцах

(длина 55 – 65 мм)

Перпендикулярно ткани Под углом 45О к ткани

max ~ 2,5 МПа

max ~ 170 МПа

max ~ 40 МПа

Определяемые хар-ки поперек плоск. армир.: модуль упругости, модуль сдвига, прочность при сжатии и растяжении, по прочности на сжат. под углом 45О к ткани – прочность при сдвиге

Определение характеристик упругости и прочности в направлении, перпендикулярном плоскости армирования и под углом 45О к ней (углерод-углеродный

Слайд 3Определение модуля сдвига в направлении поперек плоскости армирования при изгибе

Кинематические гипотезы при изгибе
u – перемещения в направлении оси х,

w – перемещения в направлении оси z.

Соотношения для максимального прогиба – для трехточечного изгиба стержня

Определение модуля сдвига в направлении  поперек плоскости армирования при изгибе  Кинематические гипотезы при изгибеu –

Слайд 4Пример 1. Трехточечный изгиб стержня Влияние размеров стержня на точность

определения модуля сдвига по прогибу

Пример 1. Трехточечный изгиб стержня  Влияние размеров стержня на точность определения модуля сдвига по прогибу

Слайд 5Размеростабильная несущая конструкция из углепластика для размещения оптической аппаратуры -

пример использования углепластиковых стержней толщиной 20 мм и 40 мм

[габаритные размеры конструкции примерно (0,7х 1,2 х 0,25) м]

Верхняя панель (толщина 40 мм)

Боковые панели (толщина 20 мм)

Размеростабильная несущая конструкция из углепластика  для размещения оптической аппаратуры - пример использования углепластиковых стержней толщиной 20

Слайд 6Эксперимент – трехточечный изгиб (испытательная машина EU-40)
Типичные экспериментальные зависимости прогиба от

приложенной нагрузки, измеренные двумя измерителями перемещений

Эксперимент – трехточечный изгиб (испытательная машина EU-40)Типичные  экспериментальные зависимости прогиба от приложенной нагрузки, измеренные двумя измерителями

Слайд 7Экспериментальные данные по определению прогибов при поперечном изгибе
Каждая точка – результат

линейной аппроксимации P(w)  T

Экспериментальные данные по определению прогибов при поперечном изгибеКаждая точка – результат линейной аппроксимации P(w)  T

Слайд 8Вид образцов высотой 40 мм из углепластика для испытаний на

трехточечный изгиб

Вид образцов высотой 40 мм из углепластика  для испытаний на трехточечный изгиб

Слайд 9Вид образцов высотой 25 мм из углерод-углеродного КМ при испытаниях

на трехточечный изгиб
Перед началом нагружения,
испытательная машина Instron-8801
Измерение деформаций с помощью

тензорозетки (2 датчика под углами ±45 к оси ортотропии). Характер разрушения – в зоне максимальных касательных напряжений.
Вид образцов высотой 25 мм из углерод-углеродного КМ  при испытаниях на трехточечный изгибПеред началом нагружения,испытательная машина

Слайд 10Расчеты методом конечных элементов (трехмерная модель)
При расчете использовано 25280 элементов,

размер элемента 0.5х0.5х0.5 мм.
Еz = 9,6 ГПа, Еy =

Еx = 60 ГПа, Gxy = 20 ГПа, Gxz = Gyz = 4,6 ГПа.
Величина приложенной нагрузки – 10 кН (разрушающая нагрузка  24 кН), размеры стержня L = 300 мм, H = 40 мм.

Сжимающие напряжения в направлении оси z

~ 0

(z)max = 170 МПа (F-z  550 МПа)

Расчеты методом конечных элементов (трехмерная модель) При расчете использовано 25280 элементов, размер элемента 0.5х0.5х0.5 мм. Еz =

Слайд 11Деформации сдвига (L = 300 мм, H = 40 мм),

макс. деф. в сечении А-А: 0,127%
Изгибные деформации (L = 300

мм, H = 40 мм), макс. деф. под опорой -0,44%

Расчет 1/2 образца в плоскости X0Z

Изгибные деформации (L = 150 мм, H = 40 мм), макс. деф. опорой -0,24%

Деформации сдвига (L = 150 мм, H = 40 мм), макс. деф. в сечении А-А: 0,148%

А

А

~ 0

~ 0

Распределение изгибных деформаций немного несимметрично относительно нейтральной плоскости

Деформации сдвига (L = 300 мм, H = 40 мм),  макс. деф. в сечении А-А: 0,127%Изгибные

Слайд 12Результаты определения модуля поперечного сдвига по прогибу желательно использовать только

для сравнительных оценок этой характеристики при использовании одинаково изготовленных образцов

и одинаковых методик испытаний; чем меньше диаметр опор, тем больше концентрация деформаций и напряжений вблизи опор; для увеличения надежности полученных результатов необходимо испытать стержни с двумя – тремя значениями отношения высоты к длине стержня.

Пример диаграмм деформирования (углепластик), построенных по показаниям датчиков, расположенных под углами 45О к осям ортотропии образца

Результаты определения модуля поперечного сдвига по прогибу желательно использовать только для сравнительных оценок этой характеристики при использовании

Слайд 13Вопросы для самоконтроля
Роль гипотез в инженерном эксперименте 1. Каковы

основные причины несовпадения данных расчета и эксперимента для

какого-либо объекта? 2. Сформулируйте принцип Сен-Венана. 3. От каких характеристик материала зависит область возмущения напряжений в соответствии с принципом Сен-Венана? Определение характеристик поперек плоскости армирования 1. Каковы основные трудности при определении характеристик упругости и прочности поперек плоскости армирования? 2. Какие образцы можно испытывать, чтобы дать оценку характеристик сдвига поперек плоскости армирования? 3. Какие кинематические гипотезы могут использоваться при оценке испытаний образцов на трехточечный изгиб? 4. Каким должно быть отношение длины к высоте стержня при определении модуля поперечного сдвига по прогибу при испытаниях на трехточечный изгиб? 5. Почему при определении модуля поперечного сдвига по прогибу при трехточечном изгибе желательно испытывать стержни с различным отношением длины к высоте? 6. Как можно определить модуль поперечного сдвига при трехточечном изгибе с помощью тензодатчиков? В чем преимущества этого метода? 7. Сколько тензодатчиков надо приклеить на образце при определении модуля поперечного сдвига при трехточечном изгибе?
Вопросы для самоконтроля 		Роль гипотез в инженерном эксперименте  1. Каковы основные причины несовпадения данных расчета и

Слайд 14Идентификация характеристик упругости однонаправленного слоя (монослоя) по характеристикам пакетов
Особенности рассматриваемых

обратных задач:
математическая формулировка – задача оптимизации; - неединственность решения (зависит

от вида функции цели); - при идентификации характеристик монослоя – количество заданных характеристик больше, чем количество искомых (переопределенная задача); - результаты решения задачи идентификации зависят от типа характеристик пакетов, используемых в качестве исходных данных.
Идентификация характеристик упругости однонаправленного слоя (монослоя) по характеристикам пакетовОсобенности рассматриваемых обратных задач: математическая формулировка – задача оптимизации;

Слайд 15Идентификация элементов матрицы жесткости монослоя (плоское напряженное состояние)
Прямая задача
[A0] – прямоугольная

матрица N x 4, элементы которой зависят только от схем

армирования испытанных образцов
Идентификация элементов матрицы жесткости монослоя (плоское напряженное состояние)Прямая задача[A0] – прямоугольная матрица N x 4, элементы которой

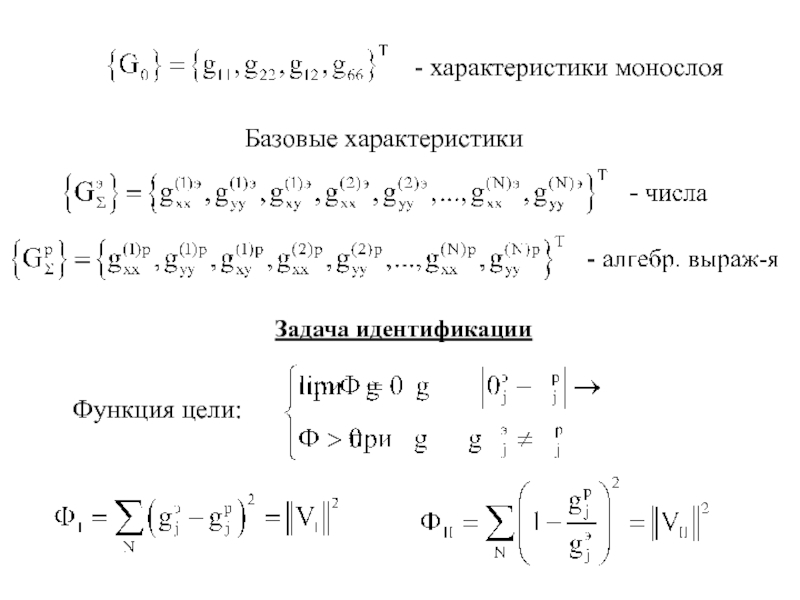
Слайд 16- характеристики монослоя
Задача идентификации
Функция цели:
Базовые характеристики

- характеристики монослояЗадача идентификацииФункция цели:Базовые характеристики

Слайд 17Решение задачи идентификации:
Идентификация абсолютных невязок
Идентификация относительных невязок

Предпочтительный численный метод вычисления матриц [R]

– через сингулярное разложение

{Е}

Решение задачи идентификации:Идентификация абсолютных невязокИдентификация относительных невязок        Предпочтительный численный метод

Слайд 18Идентификация технических характеристик упругости монослоя
Для ортотропного пакета:
Прямая задача

Идентификация  технических характеристик упругости монослояДля ортотропного пакета:Прямая задача

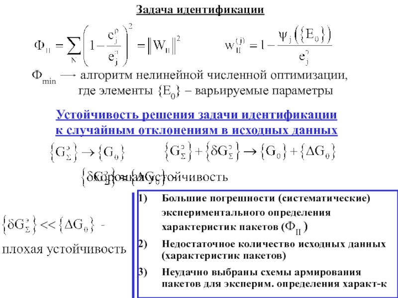
Слайд 19Задача идентификации
Фmin алгоритм нелинейной численной

оптимизации, где элементы

{E0} – варьируемые параметры

Устойчивость решения задачи идентификации к случайным отклонениям в исходных данных

Большие погрешности (систематические) экспериментального определения характеристик пакетов (ФII )
Недостаточное количество исходных данных (характеристик пакетов)
Неудачно выбраны схемы армирования пакетов для эксперим. определения характ-к

Задача идентификацииФmin      алгоритм нелинейной численной оптимизации,

Слайд 20Численный эксперимент при оценке устойчивости решения задачи идентификации характеристик слоя

Численный эксперимент при оценке устойчивости решения задачи идентификации характеристик слоя

Слайд 21Главные преимущества определения характеристик однонаправленного слоя с использованием идентификации
Определение таких

характеристик слоя, которые наилучшим образом отражают особенности поведения слоя внутри

многослойного пакета (отражают технологию формирования пакета с несколькими направлениями укладки волокон).
Определение всего комплекса характеристик слоя без использования технически сложных испытаний (например, без испытаний плоских образцов на сдвиг).
Использование всей известной (избыточной) экспериментальной информации о композите для уточнения характеристик слоя.

Схемы армирования, обеспечивающие наибольшую устойчивость к случайным отклонениям в базовых характеристиках при идентификации характеристик упругости слоя (для каждой структуры должны быть экспериментально определены модуль упругости и коэффициент Пуассона): 0, 20, 40, 50, 70, 90

Главные преимущества определения характеристик однонаправленного слоя с использованием идентификацииОпределение таких характеристик слоя, которые наилучшим образом отражают особенности

Слайд 22Примеры решения задач идентификации ЭМЖ
gxx(0)=177, gxy(0)=2,88, gxx(± 20)=138, gxy(± 20)=20,

gxx(± 50)=39,1, gxy(± 50)=41,4, gxx(90)=9,3
Обозначим: сi = cos(i ),

si = sin(i ), i-номер сх. армир.: 1→=0; 2 → =20; 4 → =50; 6 → =90,

Вар. 1 – минимизация абсолютных невязок (МАН). Базовые характеристики (углепластик) в гигапаскалях, схемы армирования ±:

Примеры решения задач идентификации ЭМЖgxx(0)=177, gxy(0)=2,88, gxx(± 20)=138, gxy(± 20)=20, gxx(± 50)=39,1, gxy(± 50)=41,4, gxx(90)=9,3 Обозначим: сi

Слайд 23gxx(0)=177, gxy(0)=2,88, gxx(20)=138, gxy(20)=20, gxx(50)=39,1, gxy(50)=41,4, gxx(90)=9,3 Обозначим: сi =

cos(i ), si = sin(i )
Вар. 2 – минимизация относительных

невязок (МОН). Базовые характеристики (углепластик) в гигапаскалях:

Вариант 1 (МАН)

Вариант 2 (МОН)

Вывод: при удачно выбранных базовых характеристиках различия между минимизацией относительн. и абсолютн. невязок невелики, хотя для существенно анизотропных материалов предпочтительна минимизация относительных невязок

kv=[1,7 2,6 2,9 10,5]

kv=[0,3 8,6 16,6 9,5]

kv – коэфф. вариации в числ. эксп-те (%) по 10 расчетам

gxx(0)=177, gxy(0)=2,88, gxx(20)=138, gxy(20)=20, gxx(50)=39,1, gxy(50)=41,4, gxx(90)=9,3  Обозначим: сi = cos(i ), si = sin(i )Вар.

Слайд 24Вар. 3 – минимизация абсолютных невязок. Базовые характеристики (углепластик) в

гигапаскалях:
gxx(0)=177, gxy(0)=2,88, gxx(20)=138, gxx(40)=65,6, gxy(40)=40,7, gxx(70)=12,2, gxy(70)=17,5;

Вар. 3 – минимизация абсолютных невязок.  Базовые характеристики (углепластик) в гигапаскалях:gxx(0)=177, gxy(0)=2,88, gxx(20)=138, gxx(40)=65,6, gxy(40)=40,7, gxx(70)=12,2,

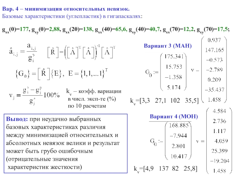
Слайд 25Вар. 4 – минимизация относительных невязок. Базовые характеристики (углепластик) в

гигапаскалях:
gxx(0)=177, gxy(0)=2,88, gxx(20)=138, gxx(40)=65,6, gxy(40)=40,7, gxx(70)=12,2, gxy(70)=17,5;
Вывод: при неудачно

выбранных базовых характеристиках различия между минимизацией относительных и абсолютных невязок велики и результат может быть грубо ошибочным (отрицательные значения характеристик жесткости)

kv=[3,3 27,1 102 35,5]

Вариант 3 (МАН)

Вариант 4 (МОН)

kv=[4,9 137 82 25,8]

kv – коэфф. вариации в числ. эксп-те (%) по 10 расчетам

Вар. 4 – минимизация относительных невязок.  Базовые характеристики (углепластик) в гигапаскалях:gxx(0)=177, gxy(0)=2,88, gxx(20)=138, gxx(40)=65,6, gxy(40)=40,7, gxx(70)=12,2,

Слайд 26Вопросы для самоконтроля

Идентификация характеристик упругости 1.

Какая задача является прямой, а какая обратной при определении характеристик упругости многослойного пакета? 2. Какие величины являются исходными данными при идентификации характеристик упругости слоя многослойного пакета? 3. Как формируется функция цели при решенении задачи идентификации характеристик упругости слоя? 4. Что такое – абсолютные невязки характеристик пакетов и что такое относительные невязки характеристик пакетов? 5. Для каких материалов минимизация относительных невязок при определении элементов матриц жесткости предпочтительна и почему? 6. Чем отличается идентификация элементов матрицы жесткости слоя от идентификации технических постоянных слоя? 7. Какая матрица называется сингулярной? 8. Почему важно знать устойчивость решения задачи идентификации к случайным отклонениям в исходных данных? 9. Сравнение каких величин в численном эксперименте позволяет судить о хорошей или плохой устойчивости решения задачи идентификации к случайным отклонениям в исходных данных? 10. Что надо сделать, если устойчивость определения какой-то характеристики слоя к случайным отклонениям в исходных данных плохая? 11. Каковы главные преимущества определения характеристик слоя с использованием метода идентификации?
Вопросы для самоконтроля             	 Идентификация

Слайд 27Задания для самостоятельного решения задачи идентификации ЭМЖ (ГПа), вар. 1, 3,

5, 7, 9, 11, 13, 15, 17 –мин. абс. невязок,

остальн – мин. отн. невязок

gxx(0)=177, gxy(0)=2,88, gxx(20)=138, gxy(20)=20, gxx(50)=39,1, gxy(50)=41,4, gxx(90)=9,3;

gxx(0)=175, gxy(0)=2,78, gxx(20)=135, gxx(40)=65,6, gxy(40)=40,7, gxx(70)=12,2, gxy(70)=17,5;

gxx(0)=177, gxy(0)=2,88, gxx(20)=138, gxy(20)=20, gxx(40)=65,6, gxy(40)=40,7, gxx(90)=9,3;

gxx(0)=175, gxy(0)=2,78, gxx(20)=135, gxx(50)=38,1, gxy(50)=41,4, gxx(90)=9,3;

gxx(0)=177, gxx(20)=138, gxy(20)=20, gxx(50)=39,1, gxy(50)=41,4, gxx(70)=12,2;

Вар. 1, 2:

Вар. 3, 4:

Вар. 5, 6:

Вар. 7, 8:

Вар. 9, 10:

gxx(20)=138, gxy(20)=20, gxx(50)=39,1, gxy(50)=41,4, gxx(40)=65,6, gxx(70)=12,2, gxy(70)=17,5;

Вар. 11, 12:

gxx(20)=138, gxy(20)=20, gxx(40)=65,6, gxy(40)=40,7, gxx(70)=12,2, gxy(70)=17,5, gxx(90)=9,3;

Вар. 13, 14:

gxx(0)=175, gxx(20)=135, gxy(20)=20, gxx(40)=65,6, gxx(50)=38,1, gxx(70)=12,2, gxy(70)=17,5,;

Вар. 15, 16:

Задания для самостоятельного решения задачи идентификации ЭМЖ (ГПа), вар. 1, 3, 5, 7, 9, 11, 13, 15,

Слайд 28Задания для самостоятельного решения задачи идентификации ЭМЖ (ГПа), вар. 1, 3,

5, 7, 9, 11, 13, 15, 17 –мин. абс. невязок,

остальн – мин. отн. невязок

gxx(0)=175, gxy(0)=2,88, gxx(20)=135, gxx(40)=65,6, gxx(70)=12,2, gxч(90)=9,3,;

Вар. 17, 18:

gxx(0)=175, gxx(20)=135, gxy(20)=20, gxx(40)=65,6, gxx(50)=38,1, gxч(90)=9,3,;

Вар. 19, 20:

Задания для самостоятельного решения задачи идентификации ЭМЖ (ГПа), вар. 1, 3, 5, 7, 9, 11, 13, 15,

Обратная связь

Если не удалось найти и скачать доклад-презентацию, Вы можете заказать его на нашем сайте. Мы постараемся найти нужный Вам материал и отправим по электронной почте. Не стесняйтесь обращаться к нам, если у вас возникли вопросы или пожелания:

Email: Нажмите что бы посмотреть 

Что такое TheSlide.ru?

Это сайт презентации, докладов, проектов в PowerPoint. Здесь удобно  хранить и делиться своими презентациями с другими пользователями.


Для правообладателей

Яндекс.Метрика