Разделы презентаций


Лекция 18. ФАРМАКОЛОГИЧЕСКАЯ РЕГУЛЯЦИЯ гемостаза

Содержание

Гемостаз – это процесс, направленный на сохранение крови в сосудах в жидком состоянии, предотвращение кровоточивости и восстановление кровотока при окклюзии сосуда тромбом.Компоненты гемостаза Форменные элементы трц и эрц плазменные

Слайды и текст этой презентации

Слайд 1Лекция 18. ФАРМАКОЛОГИЧЕСКАЯ РЕГУЛЯЦИЯ гемостаза

Лекция 18.  ФАРМАКОЛОГИЧЕСКАЯ РЕГУЛЯЦИЯ гемостаза

Слайд 2 Гемостаз – это процесс, направленный на
сохранение крови

в сосудах в жидком состоянии,
предотвращение кровоточивости и
восстановление кровотока

при окклюзии сосуда тромбом.
Компоненты гемостаза
Форменные элементы трц и эрц
плазменные белки, синтезируемые в печени;
сосудистая стенка.

Системы гемостаза
Свертывающая система
Противосвертывающая система
Фибринолитическая система
Гемостаз – это процесс, направленный на сохранение крови в сосудах в жидком состоянии, предотвращение кровоточивости

Слайд 4




Процесс гемостаза делят на 4 этапа:

Локальная

вазоконстрикция.
Адгезия, агрегация ТЦ и образование ТЦ тромба.
Активация ССК и образование фибрина, который укрепляет тромбоцитарный тромб.
Повреждение сосуда → ↑ ТП

ПТР → ТР

ФГ → ФН.
4. Удаление тромбов из просвета сосудов (фибринолиз) и восстановление кровотока.

Процесс гемостаза делят на 4

Слайд 5Схема образования тромба

Схема образования тромба

Слайд 6Нарушения системы гемостаза делят на 3 группы

1. Геморрагии, для лечения

и профилактики применяют гемостатические средства

2. Тромбозы, для лечения

и профилактики применяют антитромботические средства

3.Тромбогеморрагии-ДВС-синдром





Нарушения системы гемостаза делят на 3 группы1. Геморрагии, для лечения и профилактики применяют гемостатические средства  2.

Слайд 7
АНТИТРОМБОТИЧЕСКИЕ


1. АНТИКОАГУЛЯНТЫ


Средства, понижающие свёртываемость крови

2. АНТИАГРЕГАНТЫ
Средства, уменьшающие агрегацию тромбоцитов

3. ФИБРИНОЛИТИКИ = ТРОМБОЛИТИКИ
Средства, усиливающие фибринолиз



ГЕМОСТАТИЧЕСКИЕ
1.КОАГУЛЯНТЫ
Средства, повышающие свёртываемость крови

2.АГРЕГАНТЫ
Средства, увеличивающие агрегацию тромбоцитов

3.АНТИФИБРИНОЛИТИКИ=ИНГИБИТОРЫ ФИБРИНОЛИЗА
Средства, угнетающие Фибринолиз


Классификация средств,
РЕГУЛИРУЮЩИХ ГЕМОСТАЗ И ФИБРИНОЛИЗ

АНТИТРОМБОТИЧЕСКИЕ

Слайд 8Классификация антитромботических средств

Классификация антитромботических средств

Слайд 9Антикоагулянты - средства, понижающие свертывание крови


Антикоагулянты - средства, понижающие свертывание крови

Слайд 10АНТИКОАГУЛЯНТЫ ПРЯМОГО ДЕЙСТВИЯ
Групповые признаки:
1.действуют на различные компоненты ССК
2.эффективны как in

vivo, так и in vitro
3.действуют быстро

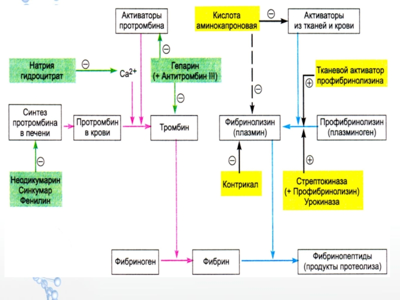
Гидроцитрат натрия- 4 – 5%

раствор, связывает Са2+, 1 мл на 10-20 мл крови. нарушает образование тромбина, применяют только для консервирования крови, в организме нарушает процесс сокращения, изменяет РН.
Гирудин - фермент слюнных желез пиявок, одноцепочечный пептид (66-66 аминокислот);
Механизм действия: прямо связывается с активным центром тромбина

избирательно и обратимо инактивирует тромбин

нарушает ФГ → ФН, агрегацию ТР;
обладает антикоагулянтным и противовоспалительным действием.
Применяют местно для профилактики тромбозов Рекомбинантный гирудин –лепирудин получают из культуры дрожжевых клеток, применяют как дополнительное средство тромболитической терапии острого инфаркта миокарда, травматологии
АНТИКОАГУЛЯНТЫ ПРЯМОГО ДЕЙСТВИЯГрупповые признаки:1.действуют на различные компоненты ССК2.эффективны как in vivo, так и in vitro3.действуют быстроГидроцитрат натрия-

Слайд 12Гепарины- кислые полимукосахариды,
отличаются молекулярной массой: высокомолекулярные=нефракционные (Мм от

2000 до 30000Д) низкомолекулярные = фракционные (Мм от 4000 до

6000Д)
числом остатков серной кислоты;
депонируется в тучных клетках, откуда поступают в кровь.
получают из легких и печени свиней (Са соль- кальципарин) и крупнорогатого скота Na соль)
1 МЕ – количество гепарина, которое препятствует коагуляции 4 мл крови в течение 24 час

1 МЕ соответствует 0,0077 мг чистого гепарина.
на поверхности клеток и внеклеточном матриксе находятся гепариноиды - гепаран и дерматан - входят в состав сулодексида и данапароида.
Гепарины- кислые полимукосахариды,  отличаются молекулярной массой: высокомолекулярные=нефракционные (Мм от 2000 до 30000Д) низкомолекулярные = фракционные (Мм

Слайд 13Механизм протвисвертывающего действия гепарина

За счет групп SO4- Г. имеют отрицательный

заряд и связываются с гепаритиновыми рецепторами эндотелия сосудов и адсорбируется

на поверхности ТРЦ, электростатически соединяются с положительно заряженными аминогруппами белков свертывающей системы.

+

+

+

+

+

+

Механизм протвисвертывающего действия гепаринаЗа счет групп SO4- Г. имеют отрицательный заряд и связываются с гепаритиновыми рецепторами эндотелия

Слайд 14NB!!!
Противосвертывающий эффект Г. опосредован антитромбином III.
1. Инактивация тромбина.


Гепарин взаимодействует с катионным участком АТ- III,
комплекс АТ

III + Г связывается с активным центром тромбина инактивирует его, ускоряет протеолиз тромбина в 1000-2000 раз;

Медленная инактивация быстрая инактивация
Антитромбин III → ↓тромбин ← Гепарин +антитромбин III

ФГ → ФН
после завершения реакции торможения тромбина гепарин высвобождается из комплекса гепарин - АТ III и может снова использоваться организмом, а остающиеся комплексы удаляются эндотелиальной системой





Х

NB!!! Противосвертывающий эффект Г. опосредован антитромбином III. 1. Инактивация тромбина. Гепарин взаимодействует с катионным участком АТ- III,

Слайд 152. Г. необратимо связывается и ингибирует сериновые протеазы IХа, Ха,

ХIа, ХIIа факторы свертывания крови,
т.о. тормозят коагуляцию крови и

уменьшают образование фибринных тромбов;

3.уменьшает вязкость крови и стаз;

4.сорбируется на мембранах эндотелия сосудов и форменных элементов крови и препятствует агрегации и адгезии эритроцитов, тромбоцитов и высвобождению из них агрегирующих факторов;

5. активирует фибринолитическую систему крови, образовывая комплекс с антиплазмином (в высоких дозах).





Гепарин оказывает
антикоагулянтное,
антиагрегантное,
фибринолитическое действие

2. Г. необратимо связывается и ингибирует сериновые протеазы IХа, Ха, ХIа, ХIIа факторы свертывания крови, т.о. тормозят

Слайд 16Фармакологические эффекты гепарина

1.Антиатерогенный (индуцирует липопротеиновуювую липазу, которая катализирует гидролиз ЛПОНП,

тормозит пролиферацию эндотелиальных и гладкомышечных клеток сосудов);
2. противоаллергический, иммунодепрессивный (уменьшает

кооперацию Т- и В – Лф и образование Ig, ингибирует систему комплимента, связывает гистамин);
3. связывает сурфактант, представляет опасность для новорожденных;
4. увеличивает диурез=мочегонное, калийсберегающее, подавляет чрезмерную активность альдостерона;
5.изменяет активность гормонов (усиливает действие паратгормона, уменьшает – адреналина =гипотензивное) и
ферментов (увеличивает активность пепсиногена, ДНК- полимеразы, снижает – гиалуронидазы, миозиновой АТФ-азы, пепсина, РНК – полимеразы);
6.способствует поддержанию N структуры клубочков почек, препятствует пролиферации мезангиальных клеток;
7. обезболивающее, противовоспалительное, коронаролитическое, гипогликемическое
Фармакологические эффекты гепарина1.Антиатерогенный (индуцирует липопротеиновуювую липазу, которая катализирует гидролиз ЛПОНП, тормозит пролиферацию эндотелиальных и гладкомышечных клеток сосудов);2.

Слайд 17Фармакокинетика гепарина (5000, 10000 и 20000 МЕ/мл)
Начало и

продолжительность действия зависят от пути введения
*При ингаляционном пути введения Г.

захватывается макрофагами альвеол, накапливается и постепенно попадает в общий кровоток, что исключает геморрагии (применяется для лечения гломерулонефрита).
Инактивируется в печени гепариназой
Выводится в виде метаболитов почками
Фармакокинетика гепарина (5000, 10000 и 20000 МЕ/мл)  Начало и продолжительность действия зависят от пути введения*При ингаляционном

Слайд 18Нежелательные эффекты и осложнения

геморрагии (при повышенной чувствительности или передозировке)
Контроль

осуществляют по времени свертывания крови (допустимо увеличение до 11-14 мин),

исследованию мочи и кала на эритроциты и скрытую кровь, тромбоэластограмме.
головокружения (связывание аминов – Серотонина, Адреналина),
гипотензия
анорексия, тошнота, рвота
временная алопеция или поседение при длительном назначении
остеопороз и кальцификация мягких тканей (связывание Са2+, увеличение активности паратгормона, при длительном применении-6 м.
тромбоцитопения
1 типа на 2- 4 день - транзиторная, исчезает без отмены препарата;
2 типа на 6 - 12 день, связана с образованием антител, вызывающих агрегацию тромбоцитов.
Контролировать число тромбоцитов! На НМГ редко вырабатываются АТ, они значительно реже вызывают тромбоцитопению 2 типа
гепарининдуцированный тромбоз и эмболия, начинается с появления болей в спине, животе)
синдром отмены (усиление тромбообразования).
Отменять постепенно «под прикрытием» непрямых антикоагулянтов
Нежелательные эффекты и осложнения геморрагии (при повышенной чувствительности или передозировке)Контроль осуществляют по времени свертывания крови (допустимо увеличение

Слайд 19
Антагонисты гепарина
Протамина сульфат - низкомолекулярный белок с (+) зарядом взаимодействует

с гепарином, имеющим (-) заряд, образуя малодиссоциирующее соединение.
Вводится в/венно медленно

в виде 1%-го раствора.
Обычно вводят 150 мг протамин-сульфата в течение 10 мин.
1 мг протамин-сульфата нейтрализует в циркулирующей крови 85-100 МЕ гепарина.
Малотоксичен, при быстром и избыточном введении
аллергические реакции,
снижение АД,
брадикардия.

Полибрен – полимер, образует с гепарином малодиссоциирующий комплекс.
1 мг полибрена блокирует действие 150-170 МЕ гепарина.
Больше побочных эффектов

Антагонисты гепаринаПротамина сульфат - низкомолекулярный белок с (+) зарядом взаимодействует с гепарином, имеющим (-) заряд, образуя малодиссоциирующее

Слайд 20Показания
к применению

профилактика (п/к) и
лечение (в/в) тромбозов при
ДВС

– синдроме,
Инфаркте миокарда,
мерцательной аритмии, эндокардите, после операции по протезированию

клапанов,
ТЭЛА
Тромбозе глубоких вен нижних конечностей
Проведении экстракорпорального гемодиализа, гемосорбции
лечении нефритов, ожогов
ревматизма и бронхиальной астмы, в комплексной терапии гломерулонефрита.


Противопоказания
к применению гепарина

кровотечения не связанные с ДВС-синдромом;
повышенная проницаемость сосудов
тяжелая патология почек и печени (уменьшение элиминации Г.)
тромбоцитопения, лейкоз
ЯБЖ
поздние сроки беременности
операции
АГ (АД выше 180/120)

Показания к применению профилактика (п/к) и лечение (в/в) тромбозов приДВС – синдроме,Инфаркте миокарда, мерцательной аритмии, эндокардите, после

Слайд 22Низкомолекулярные гепарины

не влияют на инактивацию тромбина, ингибируют

Ха и нарушают переход ПТР в ТР, не влияя на

сам ТР;
более эффективны (связывание 1 ед. Ха предотвращает образование 50 ед. Тромбина);
не снижают агрегацию Тр;
имеют больший терапевтический эффект, т.к. интенсивнее захватываются эндотелиальными клетками;
продолжительное действие (при подкожном введении назначают 1-2 раза в сутки) Т1/2 для НФГ=90 мин, НМГ- в 2-4 раза выше;
имеют большую биодоступность (до 90%), по сравнению с НФГ (15-20%);
низкую степень связывания с белками крови;
дают постоянный эффект без проведения лабораторного мониторинга,
применяют для длительной терапии с меньшим риском осложнений (геморрагии и тромбоцитопения)
Выпускаются в виде шприцев по 0,2 –1,2 мл раствора. Вводятся подкожно.
Дозируются в МЕ «антиХа» активности (аХа МЕ).
Низкомолекулярные гепарины  не влияют на инактивацию тромбина, ингибируют Ха и нарушают переход ПТР в ТР, не

Слайд 23
Ривароксабан (Ксарелто®)

высокоселективный прямой ингибитор Ха фактора
с высокой биодоступностью

при приеме внутрь



Фармакологическое действие - ингибирующее фактор Ха, антикоагулянтное.
Фактор Ха является компонентом формирующегося протромбиназного комплекса, который приводит к превращению протромбина в тромбин, формированию фибринового тромба и активации тромбоцитов тромбином.

Одна молекула фактора Ха катализирует образование более 1000 молекул тромбина - «тромбиновый взрыв». Скорость реакции связанного в протромбиназе фактора Ха увеличивается в 300000 раз по сравнению с таковой свободного фактора Ха, что обеспечивает резкий скачок в уровне тромбина.

Селективные ингибиторы фактора Ха могут остановить «тромбиновый взрыв», Ривароксабан оказывает дозозависимое ингибирование активности фактора Ха.
Ривароксабан (Ксарелто®)           высокоселективный прямой ингибитор Ха фактора

Слайд 24


Фармакокинетика


Ривароксабан быстро всасывается; 
Cmax достигается через 2–4 ч после приема таблетки,
биодоступность при приеме таблеток 2,5 и 10 мг высокая (80–100%) вне зависимости от приема пищи.
Распределение - ривароксабан на 92–95% связывается с белками плазмы
Метаболизм и выведение. При приеме внутрь 2/3 от дозы подвергается метаболизму и выводится равными частями с мочой и калом. Оставшаяся треть дозы выводится посредством прямой почечной экскреции в неизмененном виде за счет активной почечной секреции.
Метаболизируется изоферментами  CYP3A4, CYP2J2 и независимыми от цитохромов механизмами.
Основными участками биотрансформации являются окисление морфолиновой группы и гидролиз амидных связей.

Показания к применению
- профилактика инсульта и системной тромбоэмболии у пациентов с фибрилляцией предсердий неклапанного происхождения;
- лечение тромбоза глубоких вен и тромбоэмболии легочной артерии и профилактика их рецидивов.

Слайд 25Побочные действия
тахикардия,

снижение АД, головокружение, головная боль,еобморок, А
Д, гематома.

кровоизлияние в глаз, кровоточивость десен, желудочно-кишечное кровотечение, кровоизлияние в мышцу, гемартроз,

внутримозговые и внутричерепные кровоизлияния,  кровотечение из урогенитального тракта, носовое кровотечение, кровохарканье, кожные и подкожные кровоизлияния

боли в области ЖКТ и в животе, диспепсия, сухость во рту, нарушение функции печени, желтуха, 

аллергическая реакция, кожный зуд, сыпь, крапивница, лихорадка, периферический отек,

снижение общей мышечной силы и тонуса, ухудшение общего самочувствия, боли в конечностях
Побочные действия тахикардия, снижение АД, головокружение, головная боль,еобморок, АД, гематома. кровоизлияние в глаз, кровоточивость десен, желудочно-кишечное кровотечение, кровоизлияние

Слайд 26АНТИКОАГУЛЯНТЫ непрямого действия
В 1924 году канадский ветеринар Шефильд установил связь

между кровотечением у коров и и кормлением их заплесневелым клевером.
1939

год - К. Линк выделил дикумарин и доказал, что он служил причиной болезни «сладкого клевера».
1941 год – дикумарин начал применяться в медицинской практике.
1947 год - варфарин применен для лечения ОИМ (занимает 11 место по выписываемым средствам в мире)

Групповые признаки и Фармакокинетика:
действуют in vivo, не действуют in vitro
имеют латентный период (действуют через 12-24-78ч) эффект наступает постепенно, т.к. действуют факторы, синтезированные ранее;
кумулируют, связываются с альбуминами, из связи их могут вытеснять СА, ННА и тогда эффект НАК возрастает.
продолжительность действия после отмены 24 –72 ч
вводят как внутрь, в ЖКТ всасывается быстро,
так и парентерально - Nа соли;
АНТИКОАГУЛЯНТЫ непрямого действияВ 1924 году канадский ветеринар Шефильд установил связь между кровотечением у коров и и кормлением

Слайд 27витамин К
(гидрохиноновая форма)
витамин К (эпоксидная форма)
эпоксидредуктаза
- АКНД
О2
декарбоксипротромбин

протромбин

СО2 карбоксилирование

НАДФ Н

НАД


Механизм действия антикоагулянтов непрямого действия

АКНД – конкурентные антагонисты витамина К, его стереоструктурные аналоги.
Блокируют НАДФ Н зависимую эпоксидредуктазу, восстанавливающую эпоксидную форму вит.К в активную гидрохиноновую формы и циклическое превращение Вит К .
Ограничивается перенос карбоксильных групп и нарушается витамин К-зависимая активация белков свертывающей системы крови (протромбина – II фактор, проконвенртина- VII, антигемофильного глобулина- IХ и тромботропина -Х) в печени, и противосвертывающих протеинов С и S.

печень

_

витамин К (гидрохиноновая форма)витамин К (эпоксидная форма)эпоксидредуктаза-   АКНДО2декарбоксипротромбин протромбин

Слайд 29Побочные эффекты:
геморрагии (также повышают проницаемость сосудов),
при кровотечениях:

- отменить препарат,
- назначить витамины К, С, РР,


- переливание 75-150 мл свежей крови.
Кумариновые некрозы мягких тканей (щек, ягодиц, грудных желез), возникает на 4-10 день лечения.
Для профилактики вводят свежезамороженную кровь, богатую протеинами С и S.
При внезапной отмене ретромбозы, отменять постепенно уменьшая дозу, назначая через день.
Диспепсические расстройства, боли в животе
аллергическая сыпь, алопеция,
токсическое поражение печени и почек.
Критерии безопасности применения АКН
Терапия НАК проводится под контролем протромбинового времени, которое увеличивается с 12-22 с. до 35–40 с. (в 1,5-2,5р), протромбинового индекса ПВ до лечения Х 100% = 30 %
ПВ после лечения
При увеличении ПИ›60% - повышается
кровоточивость через неповрежденную стенку сосудов.
Побочные эффекты: геморрагии (также повышают проницаемость сосудов), при кровотечениях: - отменить препарат,  - назначить витамины К,

Слайд 30
Показания к применению АКНД

профилактика тромбообразования
- при тромбофлебите,
-

тромбоэмболии,
- инфаркте миокарда,
- ревматических пороках сердца, часто

одновременно с гепарином

Противопоказания к применению АКНД

НА не назначают
- новорожденным, т.к. у них низок уровень витамина К,
- беременным т.к. проникают через плаценту, у плода могут привести к опасным порокам развития скелета и геморрагиям,
- при ЯБЖ и ДПК
- геморрагических диатезах.

Показания к применению АКНДпрофилактика тромбообразования - при тромбофлебите, - тромбоэмболии, - инфаркте миокарда, - ревматических пороках сердца,

Слайд 31
Варфарин – 100% биодоступность.
Максимальный эффект – через 36-72 часа.

Этилбискумацетат=Неодикумарин
Быстрое, непродолжительное

действие.
Максимальный эффект через 18-30 часов.
Продолжительность действия 2-3 дня.

Фепромарон
Длительность действия

– до 7-14 дней.
Максимальная выраженность эффекта – на 2-3 сутки.
Это препарат выбора для продолжительной терапии.

Аценокумарол=Синкумар
Наибольший эффект через 36-48 часов.
Умеренное мочегонное действие.

Фениндион=Фенилин
Максимальный эффект – через 24-48 часов.
Длительность действия 1-3 дня.

Омефин
Наибольший эффект через 12-20 часов,
длится 4-5 дней.
Варфарин – 100% биодоступность.Максимальный эффект – через 36-72 часа.Этилбискумацетат=НеодикумаринБыстрое, непродолжительное действие.Максимальный эффект через 18-30 часов.Продолжительность действия 2-3

Слайд 32Фибринолитическая система
ФИБРИНОЛИТИЧЕСКАЯ активность крови зависит от:

1. Содержания плазминогена и

его активаторов
2. Содержания игибиторов фибринолиза

Тканевые активаторы плазминогена:
-ТАП 1 - протеазы

(85% фибринолитической активности)

-ТАП 2 - урокиназа (15% фибринолитической активности)

ТАП активирует те молекулы плазминогена, которые адсорбированы на нитях фибрина. Образовавшийся плазмин лизирует фибрин.

Ингибиторы активаторов плазминогена - протеазы:
1 Тип связывает ТАП, образование повышено при воспалительных процессах, при ИМ.
2 Тип угнетает урокиназную активность, продуцируется клетками злокачественных опухолей

Антиплазмины
- инактивируют плазмин
- находятся в плазме в избытке (альфа2-гликопротеид с Мм 65000 –70000 Д)

В течение 0,1 с
-необратимо нейтрализует циркулирующий плазмин
-препятствует связыванию плазмина с фибрином
Фибринолитическая системаФИБРИНОЛИТИЧЕСКАЯ  активность крови зависит от:1. Содержания плазминогена и его активаторов2. Содержания игибиторов фибринолизаТканевые активаторы плазминогена:-ТАП

Слайд 33Фибринолитическая система
↑тканевой активатор плазминогена
Плазминоген
↑Плазмин
Фибрин
Продукты деградации фибрина

ск, сд,


ук, ап
ингибитор тканевого активатора
плазминогена
проявляют
- антитромбиновое действие
-

тормозят полимеризацию фибринмономера
- тормозят агрегацию тромбоцитов

Фибринолитическая система ↑тканевой активатор плазминогенаПлазминоген↑ПлазминФибринПродукты деградации фибрина ск, сд, ук, апингибитор тканевого активатора плазминогена проявляют - антитромбиновое

Слайд 34ФИБРИНОЛИТИЧЕСКИЕ СРЕДСТВА –
способствуют растворению фибринных тромбов.

Прямого действия
Фибринолизин -

Активированный in vitro плазминоген

Непрямого действия (Активаторы эндогенного плазминогена)
I поколение
Стрептолиаза
Стрептодеказа
Урокиназа

I I

поколение
Алтеплаза
Тенектеплаза
Рекомбинантные проурокиназа и стафилокиназа

ФИБРИНОЛИТИЧЕСКИЕ СРЕДСТВА – способствуют растворению фибринных тромбов. Прямого действияФибринолизин - Активированный in vitro плазминогенНепрямого действия (Активаторы эндогенного

Слайд 35


Фибринолизин

- прямой фибринолитик.
получают из донорской крови, путем активации

трипсином профибринолизина;
протеолитический фермент расщепляет фибрин и фибриноген и ликвидирует свежие тромбы,
Действует преимущественно в венах и
на поверхности тромба;
Растворимые продукты тромба – антикоагулянты, т.к. ингибируют полимеризацию фибрина – мономера и снижают образование тромбопластина.
! Может вызвать активацию свертывающей антифибринолитической системы крови
(вводят вместе с гепарином)
Фибринолизин - прямой фибринолитик. получают из донорской крови, путем

Слайд 36Показания к применению и способ введения

свежие тромбозы вен и

артерий
- при ИБС,
- ишемических инсультах (лучше в

течение 1-х суток, эффективен в течение 5-7 дн)
Вводят в/в капельно в 5% растворе глюкозы или изотоническом растворе хлорида натрия (100-160 ЕД ф. на 1 мл) с гепарином 10-15 кап/мин
Продолжительность курса до 10-14 дн.

Нежелательные эффекты

- геморрагии (для лечения вводят АКК, плазму, свежую кровь, протамина сульфат),
- аллергические реакции (гиперемия лица, боль по ходу вен, боли за грудиной и в животе, озноб, повышение температуры, крапивница. Для профилактики вводят гистаминолитики).
Противопоказания
- геморрагии,
- ЯБЖ и ДПК.

Показания к применению и способ введения свежие тромбозы вен и артерий - при ИБС, - ишемических инсультах

Слайд 37Стрептолиаза (-киназа, авелизин) – непрямой ФЛ
продукт гемолитических стрептококков;


активируется взаимодействуя с профибринолизином;
стимулирует проактиватор и ускоряет образование

активатора и переход профибринолизина в фибринолизин (непрямое действие);
действует медленнее, чем фибринолизин.
проникает вглубь тромба, выгодно отличаясь от ФЛ

Показания к применению
лечение свежих тромбозов, до 5 дн, тромбоэмболии

Побочные эффекты и осложнения
геморрагии (применение с гепарином опасно)
аллергические реакции (является антигенном)
Может вызывать гемолиз!
Нефротоксическое действие
Стрептолиаза (-киназа, авелизин) – непрямой ФЛ  продукт гемолитических стрептококков; активируется взаимодействуя с профибринолизином; стимулирует проактиватор и

Слайд 38Стрептодеказа, иммобилизированная на водораствормой полисахаридной матрице СК. Защищена от естественных

ингибиторов, ниже токсичность и антигенность (меньше побочных эффектов).
Постепенная биодеградация молекулы

полисахарида обеспечивает равномерное и пролонгированное высвобождение.

препарат СК пролонгированного действия
(при однократном введении обеспечивает повышение фибринолитической активности
на 48-72 часа),
вводят в/в струйно.


Урокиназа
получают из культур клеток почек человека или методом генной инженерии,
активирует плазминоген, переводя его в плазмин,
эффект наступает быстрее, чем от СК,
активирует фибринолиз внутри тромба;
Т1/2 20 минут.
Антигеннные свойства менее выражены, чем у СК, поэтому меньше аллергических реакций.

Стрептодеказа, иммобилизированная на водораствормой полисахаридной матрице СК. Защищена от естественных ингибиторов, ниже токсичность и антигенность (меньше побочных

Слайд 39Фибринолитическая система
↑тканевой активатор плазминогена
Плазминоген
↑Плазмин=фибринолизин
Фибрин
Продукты деградации фибрина

ск, сд,


ук, ап
ингибитор тканевого активатора
плазминогена

Фибринолитическая система ↑тканевой активатор плазминогенаПлазминоген↑Плазмин=фибринолизинФибринПродукты деградации фибрина ск, сд, ук, апингибитор тканевого активатора плазминогена

Слайд 40Рекомбинантный тканевой активатор плазминогена (актилизе, алтеплаза) - фибринспецифический тромболитик
-

получают методом генной инженерии, аналог вещества, вырабатываемого эндотелием, человеческого тканевого

активатора плазминогена
NB!!! уникальное свойство – высокая избирательность в отношении плазминогена, связанного с фибрином;
до момента связывания с фибрином находится в неактивной форме, после активации переводит плазминоген в плазмин и растворяет тромб, действует в тромбе.
- системное действие не выражено,
- низкие антигенные свойства
- вводят в/в,
- высокая тромболитическая активность,
- высокий риск реокклюзии, сложный режим введения.

Рекомбинантный тканевой активатор плазминогена (актилизе, алтеплаза) - фибринспецифический тромболитик - получают методом генной инженерии, аналог вещества, вырабатываемого

Слайд 41Тенектеплаза (Метализе® Metalyse®) — рекомбинантный фибринспецифический активатор плазминогена,
- производное

естественного тканевого активатора плазминогена, модифицированного в трех участках.

Связывается с фибриновым

компонентом тромба и избирательно катализирует превращение связанного с тромбом плазминогена в плазмин, который разрушает фибриновую основу тромба.

В сравнении с естественным тканевым активатором плазминогена тенектеплаза обладает более высоким сродством к фибрину и устойчивостью к инактивирующему действию эндогенного ингибитора активатора плазминогена I.
Тенектеплаза (Метализе® Metalyse®) — рекомбинантный фибринспецифический активатор плазминогена, - производное естественного тканевого активатора плазминогена, модифицированного в трех

Слайд 42Нежелательные эффекты

Наиболее часто встречающимся побочным эффектом ФЛ является кровотечение:
-

наружное из мест пункций кровеносных сосудов - очень часто (>1/10)


- внутренние: часто (>1/100, но <1/10) — экхимозы, носовое кровотечение, желудочно-кишечное кровотечение, тошнота, рвота, кровотечение из мочеполовых путей, повышение температуры тела, необходимость в переливании крови
Нечасто (>1/1000, но <1/100) — внутричерепное кровоизлияние, тромбоэмболии, легочное кровотечение, кровоизлияние в забрюшинное пространство,
- анафилактоидные реакции (сыпь, крапивница, бронхоспазм, отек гортани).
Диспепсия
аллергические реакции

Фибринолитики имеют высокую стоимость!
Нежелательные эффектыНаиболее часто встречающимся побочным эффектом ФЛ является кровотечение: - наружное из мест пункций кровеносных сосудов -

Слайд 43 Механизм действия
тканевой активатор плазминогена до момента связывания с

фибрином неактивен
после активации способствует переводу плазминогена в плазмин и

растворению тромба, действует в тромбе.
Механизм действия тканевой активатор плазминогена до момента связывания с фибрином неактивен после активации способствует переводу плазминогена

Слайд 44СРЕДСТВА, ПРЕПЯТСТВУЮЩИЕ АГРЕГАЦИИ ТРЦ (АНТИАГРЕГАНТЫ)
На ТР имеются Р-рц, 5-НТ, GPIb,

GPIIb/IIIa и др.
При повреждении эндотелия происходит активация ТР, которые приобретают

сферическую форму с псевдоподиями, синтезируют ТхА2, ФАТ, выделяют из депо Са2+, АДФ, серотонин.
На мембране ТР увеличивается количество фосфолипидов, происходит экспрессия GPIIb/IIIa и абсорбция плазменных факторов свертывания крови.
Активированные ТР объединяются в агрегат нитями фибрина, который взаимодействует с GPIIb/IIIa соседних ТР .
Механизм функционирования GPIIb/IIIa -
узнавание 2-х последовательностей АК:
арг-гли-асп и лиз-гли-алн-гли-асп-вал.


СРЕДСТВА, ПРЕПЯТСТВУЮЩИЕ АГРЕГАЦИИ ТРЦ (АНТИАГРЕГАНТЫ)На ТР имеются Р-рц, 5-НТ, GPIb, GPIIb/IIIa и др.	При повреждении эндотелия происходит активация

Слайд 45Активаторами тромбоцитарных рецепторов являются
коллаген, АДФ, тромбин, система Тх-А2 , СТ,

ПГ Е2, КА.



АКТИВАТОРЫ + ТР рецептор

активация фосфолипазы С

↑инозитол 1,4,5-трифосфата диацилглицерола

высвобождение Са2+

активация фосфолипазы А2

разрушение фосфолипидов

арахидоновая кислота
Активаторами тромбоцитарных рецепторов являютсяколлаген, АДФ, тромбин, система Тх-А2 , СТ, ПГ Е2, КА.

Слайд 46МЕТАБОЛИТЫ АРАХИДОНОВОЙ КИСЛОТЫ
и ИХ ОСНОВНЫЕ ЭФФЕКТЫ
ТР-А2 синтезируется в ТР

из АК при участии ЦОГ и ТС-азы, повышает их агрегацию

и суживает сосуды
ПЦ синтезируется в сосудистой стенке при участии ПС,↓ агрегацию ТР и расширят сосуды
МЕТАБОЛИТЫ АРАХИДОНОВОЙ КИСЛОТЫ и ИХ ОСНОВНЫЕ ЭФФЕКТЫТР-А2 синтезируется в ТР из АК при участии ЦОГ и ТС-азы,

Слайд 47Активаторы
ПГ системы

Дипиридамол
(курантил)
Пентоксифиллин
(трентал)
АНТИАГРЕГАНТЫ

Ингибиторы тромбоксановой
системы
- Ингибиторы
ЦОГ



- Ингибитор
Тр-азы

- Ингибитор
Тр-азы и Тр-рец

- Блокаторы ТР

рецепторов

-Блокаторы 5-НТ
рецепторов ТР

- Блокаторы АДФ-рецепторов ТР

- Блокаторы GP IIb/IIIa
рецепторов ТР

- Модуляторы системы
АД-азы/цАМФ

Разные
Гепарин,
антуран

дальтробан

Активаторы ПГ системыДипиридамол (курантил)Пентоксифиллин (трентал)АНТИАГРЕГАНТЫИнгибиторы тромбоксановой системы- Ингибиторы ЦОГ - Ингибитор Тр-азы - Ингибитор Тр-азы и Тр-рец-

Слайд 481. Ингибиторы тромбоксановой системы
АСК (аспирин)
необратимо ингибирует ЦОГ-1 ТЦ

(ввиду отсутствия ядра в ТР воспроизведение этого фермента не происходит)


↓ образование Тх А2
(мощный агрегант сосудосуживающего действия).
В системном кровотоке циркулирует недолго, концентрация уменьшается быстро, поэтому на ЦОГ в сосудистой стенке действует мало и там продолжается синтез ПЦ, который предотвращает агрегацию ТР и вызывает расширение сосудов.
NB!!! АСК – действует на ЦОГ ТЦ в микродозах (находится в системе воротной вены и стенке кишечника). Антиагрегантный эффект наступает при введении 20–40 мг в сутки.
Повышение дозы подавляет синтез ПЦ в стенке сосудов и усиливает тромбообразование.
АСК- антагонист витамина К, нарушает образование факторов свертывания крови в печени.


1. Ингибиторы тромбоксановой системы АСК (аспирин) необратимо ингибирует ЦОГ-1 ТЦ (ввиду отсутствия ядра в ТР воспроизведение этого

Слайд 49Средства угнетающие связывание фибриногена с гликопротеиновыми рецепторами ( GPIIb/IIIa )

ТРЦ-тов
Абциксимаб (реопро) - фрагмент моноклональных антител,
неконкурентный блокатор

GP-рц, препятствует связыванию с ними фибриногена. Вызывает конформационные изменения связывающего аргинин-глицин-аспарагинат-участка рецептора и препятствует фиксации фибриногена, фактора Виллебранда и других адгезивных молекул с активированным гликопротеиновым комплексом GPIIb/IIIa на тромбоцитах, нарушая конечный этап их агрегации
оказывает антиагрегантное и антикоагулянтное действие.
Макс. эффект - через 2 часа, сохраняется до 1 суток, остаточные явления до 10 дней.
Применение:
аортокоронарное шунтирование,ИБС
Нежелательное действие:
тромбоцитопения, кровоточивость,
аллергические реакции,
гипотензия,
диспепсия.
Средства угнетающие связывание фибриногена с гликопротеиновыми рецепторами ( GPIIb/IIIa ) ТРЦ-тов Абциксимаб (реопро) - фрагмент моноклональных антител,

Слайд 50Эптифибатид (интегрилин) - синтетический циклический гептапептид, содержащий 6 аминокислот и

меркаптопропиониловый остаток — дезаминоцистеинил
тирофибан (агростат) - синтетический непептид, вводят внутривенно,

действуют быстрее и короче, 2-8 часов).
Предупреждают связывание фибриногена, фактора Виллебранда и других адгезивных лигандов с гликопротеиновыми IIb/IIIa рецепторами тромбоцитов, обратимо подавляет агрегацию тромбоцитов.
Побочные эффекты:
- малые кровотечения, с понижением уровня гемоглобина более чем на 40 г/л, в т.ч. макрогематурия;
- большие кровотечения, с понижением уровня гемоглобина более чем на 50 г/л, включая угрожающие жизни желудочно-кишечные и легочные;
- тромбоцитопения (100·109 /л или понижение числа тромбоцитов на 50% и более от исходного уровня).
Противопоказания:
- гиперчувствительность,
- геморрагический диатез,
- выраженная артериальная гипертензия (сАД более 200 мм рт.ст. или дАД более 110 мм рт.ст.) на фоне гипотензивной терапии;
- хирургические вмешательства в течение предыдущих 6 нед,
- инсульт в предшествующие 30 дней или геморрагический инсульт в анамнезе,
- применение другого парентерального ингибитора рецепторов IIb/IIIa
- проведение гемодиализа при почечной недостаточностью.

Эптифибатид (интегрилин) - синтетический циклический гептапептид, содержащий 6 аминокислот и меркаптопропиониловый остаток — дезаминоцистеинил тирофибан (агростат) - синтетический

Слайд 51Блокаторы пуриновых рецепторов тромбоцитов
Тиклопидин, Клопидогрель (плавикс) в 6 раз

сильнее тиклопидина - селективно и необратимо блокирует Р-рц,
ингибируют

агрегацию ТЦ, вызванную АДФ. Уменьшает количество функционирующих АДФ-рецепторов (без повреждения), препятствует сорбции фибриногена и ингибирует агрегацию тромбоцитов.
↓тормозящее действие АДФ на АД-циклазу и ↓выделение Са2+
препятствуют стимулирующему действию АДФ на пуриновые рецепторы, в результате GP рц не активируются и не происходит взаимодействия с фибриногеном.
↓ Р-рецепторы и ↓ АДФ=> ↑ Аденилатциклазу = > ↑цАМФ = > ↓высвобождение Са2+ => ↓экспрессия GP рецепторов и взаимодействие с ФГ
Применение: вторичная профилактика инфаркта и инсульта,
диабетическая ангиопатия, облитерирующий эндартериит
Нежелательное действие: тромбоцитопения, кровоточивость, аллергические реакции, гипотензия, диспепсия.
Блокаторы пуриновых рецепторов тромбоцитов Тиклопидин, Клопидогрель (плавикс) в 6 раз сильнее тиклопидина - селективно и необратимо блокирует

Слайд 52 Клопидогрел Clopidogrelum
При приеме внутрь быстро всасывается, высокая биодоступность,
Cmax -

около 1ч.
Является пролекарством, биотрансформируется в печени с образованием активного

метаболита. Т1/2 составляет около 8 ч.
Выводится с мочой и фекалиями.
Ингибирование агрегации начинается спустя 2ч после приема (40% ингибирования), регистрируется при начальной дозе 400 мг.
Максимальный эффект (60% подавления агрегации) наблюдается через 4–7 дней постоянного приема в дозе 50–100 мг/сут.
Антиагрегантный эффект сохраняется весь период жизни тромбоцитов (7–10 дн.).
При наличии атеросклеротического поражения сосуда препятствует развитию атеротромбоза, независимо от характера сосудистого процесса
При лечении клопидогрелом в сравнении с аспирином относительный суммарный риск ишемического инсульта, инфаркта миокарда и сосудистой смерти снижается на 8,7%.
Клопидогрел  ClopidogrelumПри приеме внутрь быстро всасывается, высокая биодоступность,Cmax - около 1ч. Является пролекарством, биотрансформируется в печени

Слайд 53Дазоксибен – избирательно блокирует тромбоксансинтетазу и уменьшает синтез тромбоксана Малоэффективен

в связи с накоплением циклических эндопероксидов проагрегантного действия.
Применяют с

АСК.

Дальтробан – блокирует Т-рецепторы.

Ридогрел - ингибиторует тромбоксансинтетазу и блокирует тромбоксановые рецепторы

Дазоксибен – избирательно блокирует тромбоксансинтетазу и уменьшает синтез тромбоксана Малоэффективен в связи с накоплением циклических эндопероксидов проагрегантного

Слайд 542.Активаторы простациклиновой системы.
Стимуляторы простациклиновых рецепторов:
Эпопростенол (Т1/2 =3 мин);

препятствует агрегации, в больших дозах - адгезию Тр
вызывает

вазодилатацию.
↑ ПЦ-рецепторы = ↑ Аденилатциклазу = ↑цАМФ

↓ высвобождение Са2+
Показания к применению
облитерирующий эндартериит,
проведение гемодиализа, гемосорбции вместо гепарина, уменьшает адгезию Тр на диализной мембране и не вызывает кровотечений.
Легочная гипертензия, благодаря сосудорасширяющему действию.

2.Активаторы простациклиновой системы. Стимуляторы простациклиновых рецепторов:Эпопростенол (Т1/2 =3 мин);  препятствует агрегации, в больших дозах - адгезию

Слайд 56Дипиридамол (курантил)
Потенцирует активность аденозина усиливаются сосудорасширяющий и антиагрегантный эффект.

Ингибирует фосфодиэстеразу – увеличивает концентрацию цАМФ, удерживает кальций в связанном

состоянии в ТЦ.
В результате из ТЦ снижается высвобождение активаторов агрегации: Тх А2, серотонина
увеличивается синтез ПЦ эндотелием сосудистой стенки, что уменьшает агрегацию и адгезию ТЦ
Применяется
для предупреждения тромбозов
мозговых сосудов,
в послеоперационном периоде,
при инфаркте миокарда,
с целью профилактики ДВС – синдрома.
Нежелательные эффекты:
головная боль,
гипотензия,
аллергия,
покраснение лица,
местнораздражающее действие
Дипиридамол (курантил) Потенцирует активность аденозина усиливаются сосудорасширяющий и антиагрегантный эффект. Ингибирует фосфодиэстеразу – увеличивает концентрацию цАМФ, удерживает

Слайд 57Пентоксифиллин (трентал)
уменьшает агрегацию ТЦ и ЭР
облегчает изгибаемость

ЭР (деформируемость) и проходимость по капиллярам
увеличивает синтез и

выброс ПЦ,
уменьшает синтез и выброс Тх А2,
блокирует ФДЭ, увеличивая концентрацию ц АМФ, уменьшает высвобождение Са+
временно уменьшает уровень фибриногена
Дает стойкий эффект через 2-4 недели.
Применяется для профилактики тромбозов
при болезни Рейно,
диабетической ангиопатии,
нарушениях мозгового и коронарного кровообращения.

Побочные эффекты.
Диспепсия,
головокружение, покраснение лица, снижение АД,
аллергия.
Пентоксифиллин (трентал) уменьшает агрегацию ТЦ и ЭР облегчает изгибаемость ЭР (деформируемость) и проходимость по капиллярам увеличивает синтез

Слайд 58Классификация ГЕМОСТАТИЧЕСКИХ СРЕДСТВ –
используют для остановки или профилактики кровотечений.

Классификация ГЕМОСТАТИЧЕСКИХ СРЕДСТВ –используют для остановки или профилактики кровотечений.

Слайд 59Средство, повышающее вязкость крови
Желатин – продукт гидролиза коллагена хрящей

и костей животных, повышает вязкость и замедляет ток крови, способствует

образованию тромбов.

Растения, обладающие гемостатическим действием: зайцегуб опьяняющий, крапива, тысячелистник, водяной перец, кора калины, трава горца почечуйного, цветы арники.

Для остановки кровотечений используют гемостатические губки с различными наполнителями:
Губка гемостатическая: нативная плазма + тромбопластин
Губка коллагеновая: масса коллагеновая, р-р коллагена, борная кислота, левомицетин
Губка желатиновая: обработанный желатин + фурациллин
Средство, повышающее вязкость крови Желатин – продукт гидролиза коллагена хрящей и костей животных, повышает вязкость и замедляет

Слайд 60Прямые коагулянты
Тромбин – протеолитический фермент, получаемый из плазмы доноров.

отщепляет от фибриногена боковые пептиды, превращая его в фибрин-мономер на

поврежденной поверхности сосуда, а затем в фибрин-полимер
активирует ХIII фактор, превращающий полимер фибрина в стабильный фибриновый тромб
Активирует агрегацию ТЦ.
Применяют для
остановки кровотечения местно при поверхностных, паренхиматозных геморрагиях,
внутрь при желудочных кровотечениях,
ингаляционно при кровотечении из дыхательных путей.
! NB Исключить попадание в системный кровоток (распространенный тромбоз).
Хорошо сочетается с АКК и адроксоном.
Прямые коагулянтыТромбин – протеолитический фермент, получаемый из плазмы доноров. отщепляет от фибриногена боковые пептиды, превращая его в

Слайд 61Фибриноген – белок свертывающей системы, получают из донорской крови.
Под дейсивем

тромбина превращается в фибрин (составляет основу тромба)
Применяют
местно в виде

пленки
вводят в системный кровоток (в/в) для остановки! кровотечения при гипо- и афибриногенемии,
во II-III стадию ДВС-синдрома
для остановки кровотечения в хирургической, гинекологической практике
профилактически подготовки больных с гипофибриногенемией к операции
Противопоказан при тромбозах, увеличении свертываемости крови,
инфаркте миокарда.
Местно – на гнойных ранах и глубоких ожогах.
Фибриноген – белок свертывающей системы, получают из донорской крови.Под дейсивем тромбина превращается в фибрин (составляет основу тромба)Применяют

Слайд 62Коагулянты непрямого действия

Витамин К – объединенное название для группы производных

нафтохинона.

Витамин К1- филлохинон
содержится в зеленых частях растений (шпинат, цветная

капуста, плоды шиповника, хвоя, корки апельсинов, зеленые томаты).

Витамин К2 - менахинон,
содержится в животной пище, синтезируется кишечной микрофлорой.

В качестве лекарственных средств применяют:
бисульфитное производное синтетического витамина К3 – викасол (менадион),
!!!NB растворим в воде
в печени из него образуются витамины К1 и К2.

Фитоменадион –синтетический аналог витамина К1
Коагулянты непрямого действияВитамин К – объединенное название для группы производных нафтохинона.Витамин К1- филлохинон содержится в зеленых частях

Слайд 63 витамин К
(гидрохиноновая форма)
эпоксидредуктаза
О2
декарбоксипротромбин
протромбин

карбоксилирование
СО2

НАДФ Н

НАД


печень

Механизм действия викасола

витамин К
(эпоксидная форма)

витамин К (гидрохиноновая форма)эпоксидредуктазаО2 декарбоксипротромбин протромбин

Слайд 64эпоксидредуктаза
НАДФ Н
НАД

Витамин К вызывает эффект только в организме,

существует в виде переходящих гидрохинона, эпоксида и хинона,
активирует

карбоксилазу и карбоксилирует остатки глутаминовой кислоты прокоагулянтов: II (протромбина), VII (проконвертина), IХ, Х факторов СК в гепатоцитах, после чего белки начинают функционировать.
γ-карбоксиглутаминовая кислота, является Са-связывающей и необходима для функционирования кальцийсвязывающих белков: II,VII, IХ,Х факторов, протеина С и S для Са-индуцированного взаимодействия с клеткой;
На N-конце зрелого протромбина и других К-зависимых белков содержится 10-12 остатков γ- карбоксиглутаминовой кислоты. Домены с такими участками высоко структурированы и заключают в себе линейно расположенные ионы кальция.
Без витамина К синтезируются неактивные белки, т.н. акарбокси факторы (акарбокси II является антагонистом активного протромбина).

печень

эпоксидредуктазаНАДФ ННАД  Витамин К вызывает эффект только в организме, существует в виде переходящих гидрохинона, эпоксида и

Слайд 65Фармакологические эффекты препаратов
витамина К
антигеморрагическое
антигипоксантное

действие,
облегчает синтез АТФ в митохондриях,
стимулирует синтез альбуминов,

фактора эластичности сосудов, миофибриллярных белков.

Фармакокинетика.
викасол водорастворим, жир для всасывания не нужен.
всасывается медленно, эффект оказывают образующиеся из викасола витамины К1 и К2,
имеют латентный период действия: викасол действует через 24ч, фитоменадион - через 10 ч.
Викасол вводят внутрь, в/в, в/м.
Фитоменадион назначают внутрь 3-4 р. в день, всасывается быстро, необходимы жиры, желчь.
Фармакологические эффекты препаратов витамина К   антигеморрагическое  антигипоксантное действие, облегчает синтез АТФ в митохондриях, стимулирует

Слайд 66Показания к применению.
Геморрагический синдром при дефиците вит. К (обструкция желчных

путей, нарушение всасывания витамина К, диарея, применением АСК, химиотерапевтических средств,

угнетающих микрофлору в кишечнике, непрямых антикоагулянтов)
ВОЗ рекомендует назначать всем новорожденным для профилактики ГБН (уменьшает количество неврологических осложнений, связанных с геморрагическими явлениями и дефицитом вит. К)
Заменное переливание консервированной крови.
псевдогемофилия (врожденный дефицит II и VII ф.
мышечная слабость, атония кишечника, СН, вызванные применением антагонистов вит. К;рахит.

Нежелательные эффекты:
гемолиз эритроцитов (производные нафтохинона являются сильными окислителями)
образование метгемоглобина (викасол новорожденным вводят не более 3-х дней).
дисфункция тромбоцитов
NB!!! У Фитоменадиона этих осложнений нет


Противопоказания
гемолитическая желтуха
тромбоцитопении

Показания к применению.Геморрагический синдром при дефиците вит. К (обструкция желчных путей, нарушение всасывания витамина К, диарея, применением

Слайд 67Ингибиторы фибринолиза
έ- (Эпсилон)-аминокапроновая кислота (АКК),
транексамовая кислота (циклокапрон, трансамча)
Кислота n-аминометилбензойная

(амбен, памба).

В молекуле фибриногена и фибрина содержится, лизин с

ним взаимодействует плазминоген и плазмин, подвергая их гидролизу.
Ингибиторы фибринолизаέ- (Эпсилон)-аминокапроновая кислота (АКК), транексамовая кислота (циклокапрон, трансамча)Кислота n-аминометилбензойная (амбен, памба). В молекуле фибриногена и фибрина

Слайд 68АКК - производное аминокислоты лизин, по конкурентному типу взаимодействует с

активными центрами
плазмина и плазминогена, устраняя их действие;
блокирует активатор

профибринолизина и нарушает его превращение в фибринолизин, препятствуя деградации фибрина.
способствует сохранению фибринных тромбов, экономии белков ССК и остановке кровотечения, особенно при повышении активности системы фибринолиза, в условиях дефицита ССК.
Стимулирует тромбоцитопоэз, повышает чувствительность их рецепторов к агрегантам. В высоких дозах дезагрегация.
АКК обладает противошоковым действием (↓ протеолитические ферменты, ↑ обезвреживающую функцию печени)
ингибирует систему комплимента, применяется при заболеваниях, связанных с образованием иммунных комплексов-гломерулонефрит
противоаллергическое, противовоспалительное, противовирусное действия.
АКК - производное аминокислоты лизин, по конкурентному типу взаимодействует с активными центрами плазмина и плазминогена, устраняя их

Слайд 69АКК - производное аминокислоты лизин, по конкурентному типу взаимодействует с

активными центрами
плазмина и плазминогена, устраняя их действие;
блокирует активатор

профибринолизина и нарушает его превращение в фибринолизин, препятствуя деградации фибрина.
способствует сохранению фибринных тромбов, экономии белков ССК и остановке кровотечения, особенно при повышении активности системы фибринолиза, в условиях дефицита ССК.
Стимулирует тромбоцитопоэз, повышает чувствительность их рецепторов к агрегантам. В высоких дозах дезагрегация.
АКК обладает противошоковым действием (↓ протеолитические ферменты, ↑ обезвреживающую функцию печени)
ингибирует систему комплимента, применяется при заболеваниях, связанных с образованием иммунных комплексов-гломерулонефрит
противоаллергическое, противовоспалительное, противовирусное действия.
АКК - производное аминокислоты лизин, по конкурентному типу взаимодействует с активными центрами плазмина и плазминогена, устраняя их

Слайд 70Кислота транексамовая (циклокапрон)

Эффективнее кислоты аминокапроновой
действует более продолжительно.
Вводят энтерально

и внутривенно.
При введении внутрь биодоступность соответствует 30-50%.
Незначительно связывается

с белками плазмы (около 3%).
При внутривенном введении t1/2 ~ 2 ч.
Выводится почками.
Кислота транексамовая (циклокапрон) Эффективнее кислоты аминокапроновойдействует более продолжительно. Вводят энтерально и внутривенно. При введении внутрь биодоступность соответствует

Слайд 71 Система фибринолиза


Плазминоген


Х АКК: ингибирует активатор плазминогена
Плазмин ингибирует активный центр плазмина
Х
Фибрин
Х
фибринопептиды

Фармакокинетика:
Хорошо всасывается в ЖКТ, вводят внутрь, растворив в сладкой воде, а также
в/в капельно, в/м, 4 раза в сутки.
Действие на фибринолиз сохраняется 1-3 дня.
Амбен по ФД похож на АКК, активнее в 3-7 раз.
Хорошо сочетаются с тромбином и адроксоном, фибриногеном.

Система фибринолизаПлазминоген

Слайд 72Показания:
применяется для остановки кровотечения
при операционных вмешательствах,
усилении активности фибринолитической системы после

операций на легких, предстательной, поджелудочной, щитовидной железах, преждевременном отслоении плаценты,

заболеваниях печени, панкреатитах, переливании крови,
внутрь при желудочных кровотечениях.

Нежелательные эффекты АКК:
аллергические реакции (першение в горле, заложенность носа, кожная сыпь)
Головокружение при быстром введении, ортостатическая гипотония, аритмия
Тошнота, понос
тромбозы, эмболии
Миопатии
Противопоказания АКК:
Склонность к тромбозам,
заболевания почек

Показания:применяется для остановки кровотеченияпри операционных вмешательствах,усилении активности фибринолитической системы после операций на легких, предстательной, поджелудочной, щитовидной железах,

Слайд 73Ингибиторы протеаз природного происхождения
Контрикал, пантрипин, ингитрил, гордокс
антиферментные препараты полипептидной

природы,
получают из поджелудочной, околоушной желез,
легких убойного скота.
содержат

апротинин, ингибирует активность плазмина, трипсина, химотрипсина, калликреина и других протеаз, в т.ч. гепарин.
Поливалентная антипротеазная активность позволяет применять эти препараты
при панкреатите, панкреонекрозе,
для профилактики фибринолитических ж/кишечных кровотечений
Вводят в/в капельно или струйно
Нежелательные эффекты:
Аллергические реакции (снижение АД, бронхоспазм, нарушения МК).
Ингибиторы протеаз природного происхожденияКонтрикал, пантрипин, ингитрил, гордокс антиферментные препараты полипептидной природы, получают из поджелудочной, околоушной желез, легких

Слайд 75ЛС, стимулирующие агрегацию и адгезию ТР

Этамзилат (дицинон)– производное диоксибензола,
ингибирует

эффекты ПЦ и увеличивает агрегацию ТР
уменьшает проницаемость сосудов, транссудацию

и экссудацию жидкой части плазмы;
уплотняет базальные мембраны, способствует полимерации гиалуроновой кислоты;
увеличивают образование тромбопластина

Применяют
при капиллярном кровотечении,
понижает опасность внутричерепного кровотечения, способствуя сохранению целостности сосуда.
!!! При повреждении сосудов неэффективен.
ЛС, стимулирующие агрегацию и адгезию ТРЭтамзилат (дицинон)– производное диоксибензола, ингибирует эффекты ПЦ и увеличивает агрегацию ТР уменьшает

Слайд 76Адроксон
метаболит адреналина, не стимулирует АР и не повышает

АД
повышает плотность сосудистой стенки
стимулирует агрегацию ТРЦ, взаимодействует с

АР на их поверхности, увеличивает концентрацию Са2+, активирует сократительный аппарат ТР и способствует выделению агрегантов.
Вводят местно, внутрь, п/к,
Применяют при Тр-цитопенической пурпуре, паренхиматозных и капиллярных кровотечениях, кишечных, кожных геморрагиях.

Серотонин
стимулирует серотониновые рецепторы на ТРЦ
увеличивает приток Са, стимулирует агрегацию Тр
способствует набуханию тканей вокруг сосуда и его сдавление
повышает реакции ТРЦ на другие агреганты.
Показан при геморрагиях, связанных с тромбоцитопенией
Нежелательные эффекты:
Бронхоспазм, боли в животе, понос
головная боль, повышение АД
Адроксон метаболит адреналина, не стимулирует АР и не повышает АД повышает плотность сосудистой стенки стимулирует агрегацию ТРЦ,

Слайд 77БЛАГОДАРЮ за ВНИМАНИЕ!

БЛАГОДАРЮ за ВНИМАНИЕ!

Обратная связь

Если не удалось найти и скачать доклад-презентацию, Вы можете заказать его на нашем сайте. Мы постараемся найти нужный Вам материал и отправим по электронной почте. Не стесняйтесь обращаться к нам, если у вас возникли вопросы или пожелания:

Email: Нажмите что бы посмотреть 

Что такое TheSlide.ru?

Это сайт презентации, докладов, проектов в PowerPoint. Здесь удобно  хранить и делиться своими презентациями с другими пользователями.


Для правообладателей

Яндекс.Метрика