Разделы презентаций


Математические модели физических процессов и объектов Объекты на микро..макро и

Содержание

Математические объекты на микроуровне. В большинстве случаев это распределенные модели (объекты с распределенными параметрами) и они представляют собой системы дифференциальных уравнений в частных производных. При создании математических моделей целесообразно исходить из

Слайды и текст этой презентации

Слайд 1Математические модели
физических процессов
и объектов
Объекты на микро..макро и мета уровнях
Электрические, механические

и гидравлические системы

Математические моделифизических процессови объектовОбъекты на микро..макро и мета уровняхЭлектрические, механические и гидравлические системы

Слайд 2Математические объекты на микроуровне
. В большинстве случаев это распределенные модели

(объекты с распределенными параметрами) и они представляют собой системы дифференциальных

уравнений в частных производных.
При создании математических моделей целесообразно исходить из основных физических законов в их наиболее «чистом», фундаментальном виде. Такой подход обеспечивает наиболее адекватное описание объектов, протекания процессов и явлений окружающего нас мира.
Эти законы можно сформулировать в одном общем виде: изменение во времени некоторой субстанции в элементарном объеме равно сумме притока-стока этой субстанции через поверхность элементарного объема.
Субстанцией служат масса, количество движения, энергия.
Эта формулировка остается справедливой и для некоторых других субстанций, например, количества теплоты, количества зарядов, количества элементарных частиц и др.
Математические объекты на микроуровне.	 В большинстве случаев это распределенные модели (объекты с распределенными параметрами) и они представляют

Слайд 3В этом случае общий вид уравнений, составляющих основу большинства распределенных

моделей, будет следующим:
где φ – некоторая фазовая переменная, выражающая субстанцию

(плотность, энергию и т. п.);
J – поток фазовой переменной;
G – скорость генерации субстанции;
t – время.

div F -дивергенция (расходимость) — скалярный дифференциальный оператор векторного поля, который показывает, насколько поле имеет тенденцию расходиться из данной точки
С точки зрения физики, дивергенция векторного поля является показателем того, в какой степени данная точка пространства является источником или потребителем потока поля. То есть, альтернативное определение дивергенции выглядит:
точка поля является источником точка поля является стоком стоков и источников нет, либо они компенсируют друг друга

КР

В этом случае общий вид уравнений, составляющих основу большинства распределенных моделей, будет следующим:где φ – некоторая фазовая

Слайд 4Уравнение непрерывности гидродинамики (микроуровень)
В течении жидкости или газа имеем в

любой точке M определенное значение скорости движущейся частицы, т. е. векторное

поле скорости.
Обозначим через ρ плотность жидкости в данной точке. Понятие дивергенции позволяет описать поведение этой плотности в отдельной точке:

Это уравнение описывает закон сохранения массы и называется уравнением непрерывности.
При одномерном исполнении

КР

Уравнение непрерывности гидродинамики (микроуровень)	В течении жидкости или газа имеем в любой точке M определенное значение скорости движущейся

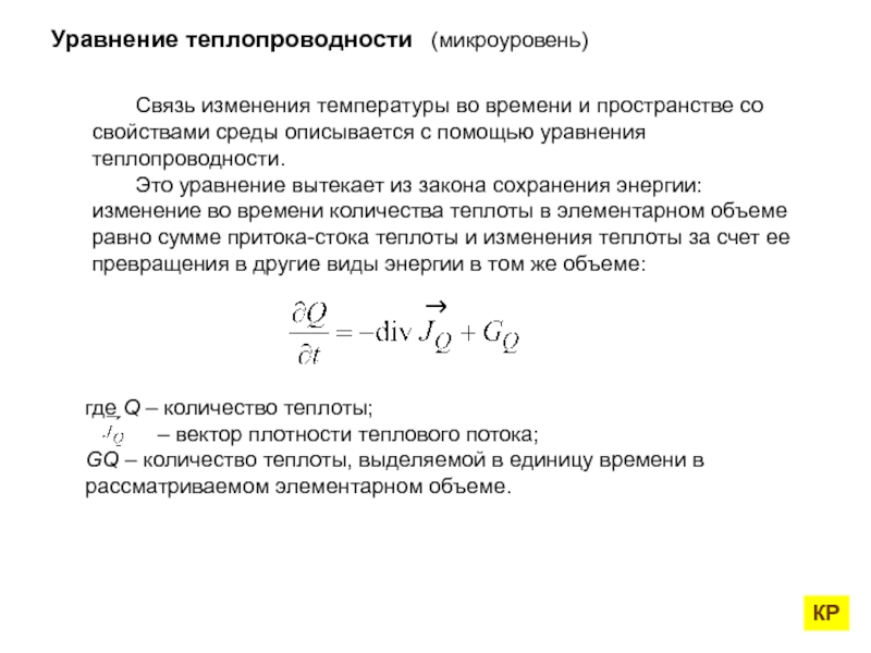
Слайд 5Уравнение теплопроводности (микроуровень)
Связь изменения температуры во времени и пространстве

со свойствами среды описывается с помощью уравнения теплопроводности.
Это уравнение

вытекает из закона сохранения энергии: изменение во времени количества теплоты в элементарном объеме равно сумме притока-стока теплоты и изменения теплоты за счет ее превращения в другие виды энергии в том же объеме:

где Q – количество теплоты;
– вектор плотности теплового потока;
GQ – количество теплоты, выделяемой в единицу времени в рассматриваемом элементарном объеме.

КР

Уравнение теплопроводности  (микроуровень)	Связь изменения температуры во времени и пространстве со свойствами среды описывается с помощью уравнения

Слайд 6Уравнение непрерывности электрического тока (микроуровень)
Движение электрических зарядов через поверхность элементарного

объема записывается в виде
где ρ – объемная плотность электрических зарядов;

– вектор плотности тока проводимости и смещения.

КР

Уравнение непрерывности электрического тока (микроуровень)Движение электрических зарядов через поверхность элементарного объема записывается в видегде ρ – объемная

Слайд 7Моделирование на макроуровне
Модели макроуровня получаются, когда происходит переход от

распределенных параметров к сосредоточенным – выделяются крупные элементы объектов и

их параметры сосредоточиваются в одной точке: масса балки оказывается сосредоточенной в центре тяжести, поле потенциалов характеризуется величиной одного напряжения, поток электронов моделируется электрическим током и т. п.

Поведение (состояние) моделируемых объектов, состоящих из физически однородных элементов, в которых описываются процессы определенной физической природы (механические, электрические, гидравлические, тепловые), можно характеризовать с помощью фазовых переменных двух типов – типа потенциала и типа потока.

Моделирование на макроуровне Модели макроуровня получаются, когда происходит переход от распределенных параметров к сосредоточенным – выделяются крупные

Слайд 8Фазовые переменные для различных физических систем

Фазовые переменные для различных физических систем

Слайд 9 В большинстве технических объектов можно выделить три типа пассивных простейших

элементов:
типа R – элемент рассеивания (диссипации) энергии (как правило, преобразования

энергии в тепловую и ее рассеивания);
типа C и типа L – элементы накопления потенциальной и кинетической энергии.
Кроме пассивных элементов, существуют два активных элемента – источник напряжения и источник тока.

Уравнения, описывающие свойства элементов объекта, называют компонентными. В них входят переменные типа потенциала и типа потока.
Способ связи элементов отражается с помощью других уравнений, которые называют топологическими. В них входят переменные одного типа: либо потенциала, либо потока.
Топологические уравнения могут выражать законы сохранения, условия непрерывности, равновесия, баланса и т. п.
Математические модели объектов есть совокупность компонентных и топологических уравнений.

КР

В большинстве технических объектов можно выделить три типа пассивных простейших элементов:типа R – элемент рассеивания (диссипации) энергии

Слайд 10Электрические системы (макроуровень)
Основными фазовыми переменными электрических систем являются напряжения и

токи в различных элементах систем. Компонентные уравнения элементов имеют вид


где U – напряжение;
I – ток;
R – сопротивление;
C – емкость;
L – индуктивность.

При соединении резисторов, емкостей, индуктивностей между собой образуется схема, соединение элементов в которой отражается топологическими уравнениями. Ими являются законы Кирхгофа

КР

U

Электрические системы (макроуровень)Основными фазовыми переменными электрических систем являются напряжения и токи в различных элементах систем. Компонентные уравнения

Слайд 11Пример модели электрической системы (макроуровень)
Компонентные уравнения
Топологические уравнения

Пример модели электрической системы (макроуровень)Компонентные уравненияТопологические уравнения

Слайд 12Для первого контура
Для второго контура
(дифференцируем 2 уравнение)
Преобразовав оба

уравнения получим систему дифуравнений-
математическую модель

Для первого контура Для второго контура (дифференцируем 2 уравнение)Преобразовав оба уравнения получим систему дифуравнений-математическую модель

Слайд 13Механическая система (макроуровень)
Элементами механических поступательных систем являются:
элементы механического сопротивления, отражающие

потери механической энергии на разные виды трения;
элементы масс, отражающие свойства

инерционности;
элементы гибкости, отражающие свойства упругости.
Роль фазовых переменных в механических системах выполняют либо силы и скорости, либо силы и перемещения.
Компонентные уравнения имеют вид

где V – скорость;
F – сила;
R – коэффициент, учитывающий зависимость силы трения от скорости;
m – масса-аналог электрической емкости;
Lm – гибкость – параметр, являющийся аналогом электрической индуктивности.

Механическая система (макроуровень)	Элементами механических поступательных систем являются:элементы механического сопротивления, отражающие потери механической энергии на разные виды трения;элементы

Слайд 14Первое выражение указывает на связь скорости и силы через коэффициент

вязкого трения .



Второе выражение является вторым законом Ньютона.




Третье

выражение получено из уравнения перемещения пружины x под действием силы F = kx, где k – коэффициент жесткости пружины.

Топологические уравнения механической системы выражают уравнение равновесия сил, являющееся аналогом первого закона Кирхгофа, и уравнение сложения скоростей, в соответствии с которым сумма абсолютной, относительной и переносной скоростей равна нулю (аналог второго закона Кирхгофа).

КР

Первое выражение указывает на связь скорости и силы через коэффициент вязкого трения . Второе выражение является вторым

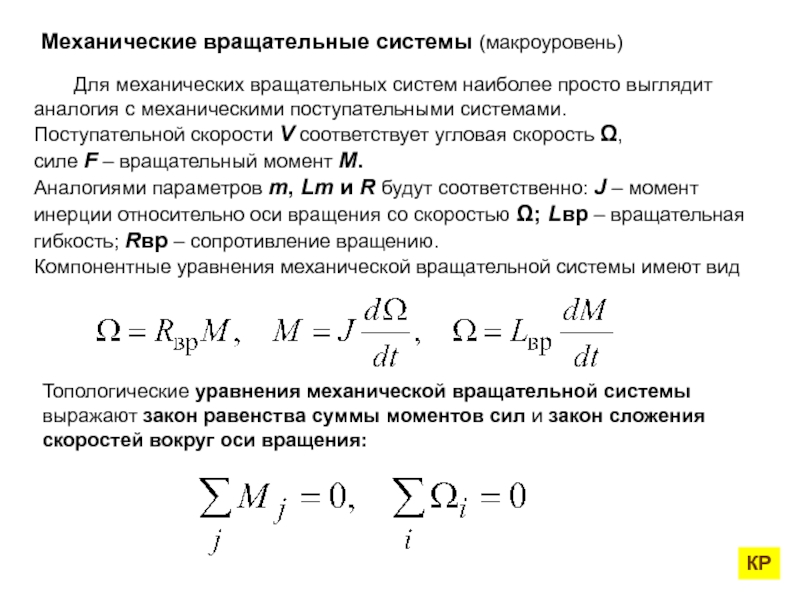
Слайд 15Механические вращательные системы (макроуровень)
Для механических вращательных систем наиболее просто выглядит

аналогия с механическими поступательными системами.
Поступательной скорости V соответствует угловая

скорость Ω,
силе F – вращательный момент M.
Аналогиями параметров m, Lm и R будут соответственно: J – момент инерции относительно оси вращения со скоростью Ω; Lвр – вращательная гибкость; Rвр – сопротивление вращению.
Компонентные уравнения механической вращательной системы имеют вид

Топологические уравнения механической вращательной системы выражают закон равенства суммы моментов сил и закон сложения скоростей вокруг оси вращения:

КР

Механические вращательные системы (макроуровень)	Для механических вращательных систем наиболее просто выглядит аналогия с механическими поступательными системами. Поступательной скорости

Слайд 16Гидравлические и пневматические системы (макроуровень)
Фазовыми переменными гидравлических систем являются

поток жидкости (расход) q и давление p – аналоги электрического

тока и напряжения соответственно.
Компонентные уравнения участков трубопровода и резервуаров гидросистемы связывают фазовые переменные при ламинарном и турбулентном движении жидкости.
Топологические уравнения гидравлической системы близки по своему смыслу и идентичны по форме топологическим уравнениям электрических систем, а именно сумма потоков в любом узле системы и сумма давлений вдоль любого контура системы равны нулю.
Фазовые переменные пневматических систем – потоки газа и давления – аналогичны по смыслу фазовым переменным гидравлических систем. Также одинаковы в гидравлических и пневматических системах компонентные и топологические уравнения.

КР

Гидравлические и пневматические системы (макроуровень) 	Фазовыми переменными гидравлических систем являются поток жидкости (расход) q и давление p

Слайд 17Тепловые системы (макроуровень)
Для этих систем основные фазовые переменные – температура

T и тепловой поток gт.
Одно компонентное уравнение тепловой системы связывает

разность температур на участке элемента и тепловой поток через тепловое сопротивление Rт, которое определяется теплоотдачей посредством теплопроводности, конвекции и лучеиспускания, другое уравнение через теплоемкость Cт связывает тепловой поток и температуру элемента системы.
Уравнения с понятием «тепловой гибкости» в тепловых системах нет.
Топологические уравнения для сумм тепловых потоков и разностей температур тепловых систем также аналогичны законам Кирхгофа в электрических системах.

Уравнение теплообмена - Q = m1c1(t'1 - t"1)η = m2c2(t"2 - t'2),
где m1, m2  - расходы горячего и холодного теплоносителей, кг/с;
c1, c2 - их средние, массовые, изобарные теплоемкости, кДж/(кгК);
h - КПД теплообменника; индексы: 1, 2 -  горячий и холодный теплоносители;
’ , ” – индексы входной и выходной температур  теплоносителей.

КР

Тепловые системы (макроуровень)	Для этих систем основные фазовые переменные – температура T и тепловой поток gт.	Одно компонентное уравнение

Слайд 18Моделирование на метауровне
Математические модели на микроуровне учитывают распределенностью параметров

объекта в пространстве. Переход на макроуровень характеризуется дискретизацией пространства –

параметры объекта считаются сосредоточенными в отдельных точках пространства

Существует несколько способов построения математических моделей на метауровне, к ним относятся:

1) дискретизация времени, т. е. наряду с введением сосредоточенных параметров переменные и параметры модели считаются независящими непрерывно от времени;
2) потери энергии в объекте не учитываются;
3) переход к факторным моделям;
4) переход к функциональным моделям, в которых используется только один вид фазовой переменной – сигнал;
5) эквивалентирование – замена больших систем их упрощенными моделями – эквивалентами, созданными на основе специальных критериев, и др.
Моделирование на метауровне 	Математические модели на микроуровне учитывают распределенностью параметров объекта в пространстве. Переход на макроуровень характеризуется

Слайд 19Пример: решение задачи регулирования частоты и обменной мощности в Единой

энергосистеме (ЕЭС) России можно с помощью модели, которая может обозримо

представить все составные части этого большого и сложного объекта с учетом пропускной способности межу объединениями энергосистем (ОЭС). На рис.показаны связи между отдельными ОЭС, входящими в ЕЭС России. Параметрами такой модели могут служить значения пропускной способности связей, мощности отдельных ОЭС и «коэффициенты жесткости» (отношения предела статической устойчивости связи к меньшей мощности из соединяемых частей ОЭС). В такой модели параметры и переменные могут считаться неизменными на длительных интервалах времени и потери электрической энергии не учитываются.
Пример: решение задачи регулирования частоты и обменной мощности в Единой энергосистеме (ЕЭС) России можно с помощью модели,

Слайд 20Конец

Конец

Обратная связь

Если не удалось найти и скачать доклад-презентацию, Вы можете заказать его на нашем сайте. Мы постараемся найти нужный Вам материал и отправим по электронной почте. Не стесняйтесь обращаться к нам, если у вас возникли вопросы или пожелания:

Email: Нажмите что бы посмотреть 

Что такое TheSlide.ru?

Это сайт презентации, докладов, проектов в PowerPoint. Здесь удобно  хранить и делиться своими презентациями с другими пользователями.


Для правообладателей

Яндекс.Метрика