Разделы презентаций


НАВЧАЛЬНА ДИСЦИПЛІНА: “Безпека життєдіяльності” КНЕУ Регіональної економіки

Содержание

Лекція 1. Безпека життєдіяльності – галузь науково-практичної діяльності.

Слайды и текст этой презентации

Слайд 1НАВЧАЛЬНА ДИСЦИПЛІНА:
“Безпека життєдіяльності”


НАВЧАЛЬНА ДИСЦИПЛІНА: “Безпека життєдіяльності”

Слайд 2Лекція 1.
Безпека життєдіяльності – галузь
науково-практичної діяльності.

Лекція 1. Безпека життєдіяльності – галузь науково-практичної діяльності.

Слайд 3Безпека життєдіяльності це галузь наукових знань, що охоплюють теорію і

практику запобігання та захисту людини від шкідливих, небезпечних й уражаючих

факторів в усіх сферах людської діяльності:



у побутовій сфері, що охоплює суму факторів, які впливають на людину в побуті;

у виробничому середовищі, де існує сукупність факторів, що оточують працівника в процесі трудової діяльності;

у природному середовищі – в процесі взаємодії організму людини із складовими довкілля.

Безпека життєдіяльності  це галузь наукових знань, що охоплюють теорію і практику запобігання та захисту людини від

Слайд 4 Дисципліна вирішує такі основні завдання:


вивчає методи і способи ідентифікації (розпізнавання

і кількісну оцінку) небезпек;

знайомить студентів з принципами попередження впливу негативних

факторів на людину та захисту її від реалізацій небезпек;

розкриває сутність ліквідації негативних наслідків впливу шкідливих, небезпечних і уражаючих факторів;

пропонує шляхи створення комфортного стану середовища життя і діяльності людини.

Дисципліна вирішує такі основні завдання: вивчає методи і способи ідентифікації (розпізнавання і кількісну оцінку) небезпек;знайомить

Слайд 5КАФЕДРА РЕГІОНАЛЬНОЇ ЕКОНОМІКИ СЕКЦІЯ - БЕЗПЕКИ ЖИТТЄДІЯЛЬНОСТІ

Корпус – 5;

Аудиторія – 218;

Тел.

483 54 98;

Викладач: Панкратов Олег Михайлович





КАФЕДРА РЕГІОНАЛЬНОЇ ЕКОНОМІКИ  СЕКЦІЯ - БЕЗПЕКИ ЖИТТЄДІЯЛЬНОСТІКорпус – 5;Аудиторія – 218;Тел. 483 54 98;Викладач:

Слайд 6Повідомлення відправника

Адреса: kaf_re _bgd@ukr.net


Тема: план-конспект, індивідуальне розрахункове завдання.

Заочна форма навчання

– 2-ій курс
Спеціальність – 6401/1, гр. № 1,
Петренко Н.П.

Повідомлення відправникаАдреса: kaf_re _bgd@ukr.netТема: план-конспект, індивідуальне розрахункове завдання.Заочна форма навчання – 2-ій курсСпеціальність – 6401/1, гр. №

Слайд 7Розподіл часу
54 г.
8 г.
– заняття під керівництвом викладача
46 г.

САМОСТІЙНА РОБОТА
ДИФЕРЕНЦІЙОВАНИЙ ЗАЛІК

Розподіл часу54 г.8 г.– заняття під керівництвом викладача46 г. САМОСТІЙНА РОБОТАДИФЕРЕНЦІЙОВАНИЙ ЗАЛІК

Слайд 9формування системи теоретичних і прикладних знань із правових, економічних й

організаційних питань захисту людини від впливу негативних факторів середовища мешкання

й праці.

ЛІТЕРАТУРА



Про захист населення і територій від надзвичайних ситуацій техногенного та природного характеру: Закон України. - К.: 2000.
Панкратов О.М., Міляєв О.К. Безпека життєдіяльності у надзвичайних ситуаціях, Навч. посібник. - К.: КНЕУ, 2005. - 286 с.
Стеблюк М.І. Цивільна оборона. - Київ.: “Знання-прес”, 2003, - 570 с.
Шоботов В.М. Цивільна оборона. - Київ.: “Знання-прес”, 2004, - 430 с.

1 навчальне питання

Категорійно-понятійний апарат з безпеки життєдіяльності, таксономія небезпек.

3 навчальне питання

Техногенні небезпеки та їх реалізації.

В с т у п

Завершальна частина

МЕТА ЗАНЯТТЯ

2 навчальне питання

Природні небезпеки, їх реалізації та дія на людей, тварин, рослини та об’єкти економіки.

формування системи теоретичних і прикладних знань із правових, економічних й організаційних питань захисту людини від впливу негативних

Слайд 10
1 навчальне питання
Категорійно-понятійний апарат з безпеки життєдіяльності,
таксономія небезпек.

1 навчальне питанняКатегорійно-понятійний апарат з безпеки життєдіяльності, таксономія небезпек.

Слайд 11Головні пріоритети якості життя
зберегти життя і здоров’я;
забезпечити сите існування;
захиститись від

агресії;
створити комфорт;
зберегти довкілля.
Прагнення людини
Галузь безпеки
Безпека – найважливіша складова якості життя

Головні пріоритети якості життязберегти життя і здоров’я;забезпечити сите існування;захиститись від агресії;створити комфорт;зберегти довкілля.Прагнення людиниГалузь безпекиБезпека – найважливіша

Слайд 12Н Е Б Е З П Е К А:

потенційна можливість

задати шкоду;
можливий результат дії негативного чинника;
стан довкілля, який через різки

зміни може завдати шкоду

Потенційна можливість, але не сам негатив

Небезпеки реалізуються через стихійні лиха, аварії, катастрофа, інфекційні хвороби, застосування засобів ураження ...

Джерела надзвичайних ситуацій

Н Е Б Е З П Е К А:потенційна можливість задати шкоду;можливий результат дії негативного чинника;стан довкілля,

Слайд 13Складові небезпеки
Суб'єкт – джерело, носії небезпек
Об'єкт – потерпіла сторона
природні явища;
техногенні

процеси;
антропогенна діяльність.
люди;
тварини;
матеріальні об'єкти.

Складові небезпекиСуб'єкт – джерело, носії небезпекОб'єкт – потерпіла сторонаприродні явища;техногенні процеси;антропогенна діяльність.люди;тварини;матеріальні об'єкти.

Слайд 14Ступінь негативності небезпеки
Визначається
1. Вірогідністю її реалізації;
2. Енергетичною потужністю
3. Інтенсивністю дії;
4.

Уразливості та захищеності об'єктів.

Ступінь негативності небезпекиВизначається1. Вірогідністю її реалізації;		2. Енергетичною потужністю			3. Інтенсивністю дії;				4. Уразливості та захищеності об'єктів.

Слайд 15Форми небезпек
Виклик
Загроза
Сума обставин, що породжують гіпотетичну небезпеку
Нагромадження обставин, що стимулюють

надзвичайну подію природного та (або) антропогенного характеру
Найпоширеніша форма

Форми небезпекВикликЗагрозаСума обставин, що породжують гіпотетичну небезпекуНагромадження обставин, що стимулюють надзвичайну подію природного та (або) антропогенного характеруНайпоширеніша

Слайд 16Безпека
Небезпека
Стан суспільства і довкілля, де немає небезпек

?

БезпекаНебезпекаСтан суспільства і довкілля, де немає небезпек?

Слайд 17МЕТА ЗНИЖЕННЯ РІВНЯ НЕБЕЗПЕКИ
зниження рівня викликів і загроз;
захист

з метою зменшення втрат і збитків;
прагнення забезпечити стійкість, стабільність,

живучість об'єктів господарювання.
МЕТА ЗНИЖЕННЯ РІВНЯ НЕБЕЗПЕКИ зниження рівня викликів і загроз; захист з метою зменшення втрат і збитків; прагнення

Слайд 18НАДЗВИЧАЙНА СИТУАЦІЯ
Стан суспільства та довкілля, що сформований під впливом подій

природного та (або) антропогенного характеру
на певній території (об'єкті) – зоні

надзвичайній ситуації

Що спричинило

людські жертви;
погіршення стану здоров’я;
погіршення стану довкілля;
спровокували матеріальні збитки;
порушення умов життя і діяльності.

НАДЗВИЧАЙНА СИТУАЦІЯСтан суспільства та довкілля, що сформований під впливом подій природного та (або) антропогенного характеруна певній території

Слайд 19НЕГАТИВНО ДІЮЧИЙ ФАКТОР
Складова явища, процесу природи, антропогенної діяльності
За принципом дії:
Фізичні;
Хімічні;
Біологічні;
Соціально-політичні
За

характером дії:
Механічні;
Теплові;
Біологічні;
Хімічні;
Радіоактивні;
Акустичні;
Інформаційні;
Економічні, ...
За часом утворення:
Первинні;
Вторинні.

НЕГАТИВНО ДІЮЧИЙ ФАКТОРСкладова явища, процесу природи, антропогенної діяльностіЗа принципом дії:Фізичні;Хімічні;Біологічні;Соціально-політичніЗа характером дії:Механічні;Теплові;Біологічні;Хімічні;Радіоактивні;Акустичні;Інформаційні;Економічні, ...За часом утворення:Первинні;Вторинні.

Слайд 202 навчальне питання

Природні небезпеки, їх реалізації та дія на людей,

тварин, рослини та об’єкти економіки.

2 навчальне питанняПриродні небезпеки, їх реалізації та дія на людей, тварин, рослини та об’єкти економіки.

Слайд 21Біосфера (від грец. "bios" – життя, "spharia" – куля, сфера)

– оболонка нашої планети, в якій розвивається життя різноманітних організмів

Біосфера (від грец.

Слайд 22Склад атмосфери

Склад атмосфери

Слайд 23Жива речовина має специфічний хімічний склад. В ній перебільшує:
Водню -

10%
Вуглецю - 1-10%
Кальцію - 1-10%
Хлору - 0,1 - 1%
Калію -

0,1 - 1%

Сірки - 0,1 - 1%

Інших елементів - до 10%

Кисню – 60 – 70%

Жива речовина має специфічний хімічний склад.  В ній перебільшує: Водню - 10%Вуглецю - 1-10%Кальцію - 1-10%Хлору

Слайд 24БІОГЕОЦЕНОЗ
БІОЦЕНОЗ (біотична частина)
ЕКОТОП (абіотична частина)
Аутотрофи
Організми, співтовариства
Гетеротрофи

Організми, співтовариства
Детритоядні
Організми, співтовариства
Органічна речовина

БІОГЕОЦЕНОЗБІОЦЕНОЗ (біотична частина)ЕКОТОП (абіотична частина)АутотрофиОрганізми, співтоваристваГетеротрофиОрганізми, співтоваристваДетритоядніОрганізми, співтоваристваОрганічна речовина

Слайд 25Біоакумуляція
0,1
1000
10 000…100 000
100

Біоакумуляція 0,1100010 000…100 000100

Слайд 26 За ступенем й характером дії на організм усі негативно впливаючи

фактори умовно поділяють на шкідливі, небезпечні та уражаючі

Шкідливими - є

фактори, що стають причиною захворювань або зниження працездатності. Симптоми ураження, як правило, зникають після відпочинку чи перерви в їх дії.

Небезпечними називають такі фактори, які сприяють, у визначених умовах, травматичним ушкодженням або раптовому і різкому збудженню організму.

Під уражаючими факторами розуміють такі, що обов'язково викликають важкі порушення життєдіяльності організму аж до летального наслідку.

За ступенем й характером дії на організм усі негативно впливаючи фактори умовно поділяють на шкідливі,

Слайд 27Фізично діючі шкідливі, небезпечні та уражаючі фактори
Рухомі машини і механізми
Гострі

і падаючи предмети
Підвищений рівень шуму, інфразвуку, ультразвуку, вібрації
Іонізуюче випромінювання
Електромагнітні хвилі,

...

Електромережа

Фізично діючі шкідливі, небезпечні та уражаючі факториРухомі машини і механізмиГострі і падаючи предметиПідвищений рівень шуму, інфразвуку, ультразвуку,

Слайд 28Хімічно діючі шкідливі, небезпечні та уражаючі фактори
НЕБЕЗПЕЧНІ ХІМІЧНІ РЕЧОВИНИ ТА

СПОЛУКИ
Утворені
Абіотичного походження
Рослинами
Тваринами
Мікроорганізмами
Важки метали, отруйні гази …
Токсини
Отрути
Токсичні речовини

Хімічно діючі шкідливі, небезпечні та уражаючі факториНЕБЕЗПЕЧНІ ХІМІЧНІ РЕЧОВИНИ ТА СПОЛУКИУтвореніАбіотичного походженняРослинамиТваринамиМікроорганізмамиВажки метали, отруйні гази …ТоксиниОтрутиТоксичні речовини

Слайд 29Біологічно діючі шкідливі, небезпечні та уражаючі фактори
Патогенні мікроорганізми
Хворі організми
Продукти життєдіяльності

організмів
Бактерії; ріккетсії; гриби; віруси
Люди, худоба, птахи, риба …

Біологічно діючі шкідливі, небезпечні та уражаючі факториПатогенні мікроорганізмиХворі організмиПродукти життєдіяльності організмівБактерії; ріккетсії; гриби; вірусиЛюди, худоба, птахи, риба

Слайд 30Шляхи інкорпорації речовин
Органи дихання
Шкіра
Ограни травленная

Шляхи інкорпорації речовинОргани диханняШкіраОграни травленная

Слайд 31Реактивність - здатність організму реагувати на впливи факторів навколишнього середовища
Забезпечується
захисно-компенсаторними

системами і механізмами
вирішальна роль належить
Нервовій системі
Її найважливіші функції:
1) здійснює взаємодію

організму з навколишнім середовищем;
2) поєднує органи і системи організму у єдине ціле та погоджує їхню діяльність;
3) на вищому етапі розвитку нервова система здійснює психічну діяльність на основі фізіологічних процесів відчуття, сприйняття і мислення.

Реактивність - здатність організму реагувати на впливи факторів навколишнього середовищаЗабезпечуєтьсязахисно-компенсаторними системами і механізмамивирішальна роль належитьНервовій системіЇї найважливіші

Слайд 32Основними властивостями нервових волокон є:
Збудливість
Провідність
Рецептор
Роздратування
Нерв
Ускладнюється і зникає при:
- розриві;
-

здавлюванні;
припиненні кровопостачання;
сильному охолодженні;
отруєнні ...
Біострум

Основними властивостями нервових волокон є: ЗбудливістьПровідністьРецепторРоздратуванняНервУскладнюється і зникає при:- розриві;- здавлюванні; припиненні кровопостачання; сильному охолодженні; отруєнні ...Біострум

Слайд 33Рецептор
Ефектор
Руховий нерв
Чуттєвий нерв
Ентеро- інтеро- рецептори:
фото-, фоно-, термо-, баро-, хемо-,

...
Рефлекторна дуга

РецепторЕфекторРуховий нервЧуттєвий нервЕнтеро- інтеро- рецептори: фото-, фоно-, термо-, баро-, хемо-, ...Рефлекторна дуга

Слайд 35Нейрон
Дендріти
Синаптична бляшка
L
A - L = 150см,

V = 150 м/с
B - L = 35см,

V = 20…30 м/с
C - L = 0,5 …5,0см, V = 2…5 м/с

Аксон

НейронДендрітиСинаптична бляшкаLA - L = 150см,      V = 150 м/сB - L

Слайд 36Синапс
АХЕ
ХР
ХР
Синаптична бляшка
Везикули з
медіатором
Медіатор - АХ
Постсинаптична мембрана
Пресинаптична
мембрана
Синаптична
щелина
Електричний імпульс
Електричний імпульс

СинапсАХЕХРХРСинаптична бляшкаВезикули з медіаторомМедіатор - АХПостсинаптична мембранаПресинаптичнамембранаСинаптичнащелинаЕлектричний імпульсЕлектричний імпульс

Слайд 37АХ
Емейоцетоз
Рецепція
Дерецепція
АХЕ
АХЕ+АХ
ХР
Na+
Стимулятори
(амінопірідіни)
Блокатори АХ
(ботулотоксин)
Імітатори АХ
(нікотін, мускалін)

Блокатори ХР
(атропін, кураріни)

Пробки К, Nа нас.
(саксітоксин,
Тетродотоксин)

Везикула
Електричний

імпульс

АХЕмейоцетозРецепціяДерецепціяАХЕАХЕ+АХХРNa+Стимулятори(амінопірідіни)Блокатори АХ(ботулотоксин)Імітатори АХ(нікотін, мускалін)Блокатори ХР(атропін, кураріни)Пробки К, Nа нас.(саксітоксин, Тетродотоксин)ВезикулаЕлектричний імпульс

Слайд 38Шум – звукові коливання з частотою 16 ... 20 000

Гц
Частота - Гц
Голосність – Вт/м2
Рівень L = 10* lg(I/I0), дБ
І0

= 10-12 Вт/м2

Необхідний шум для людини – 10 ... 20 дБ
Поріг болючості – 140 дБ

Уражається ЦНС – перевантаження рецепторів,
виснаження клітин головного мозку:

симптоми: безсонниця, стомленість, зниження працездатності,
туговухість.

Характеристика шуму

Шум – звукові коливання з частотою 16 ... 20 000 ГцЧастота - ГцГолосність – Вт/м2Рівень L =

Слайд 39Інфразвук – коливання з частотою менше 16 Гц
Невидимі і нечутливі

хвилі
Особливо небезпечні коливання з частотою 8 Гц за
рахунок виникнення

резонансу з біострумами

Слабкий

Сильний

Вібрація внутрішніх органів

Уражає внутрішнє вухо.
Симптоми “морської хвороби”

110 ... 150 дБ


Розлад органів травлення і мозку:
загальна слабкість;
непритомність ...

Інфразвук – коливання з частотою менше 16 ГцНевидимі і нечутливі хвиліОсобливо небезпечні коливання з частотою 8 Гц

Слайд 40Ультразвук – коливання з частотою понад 16 000 Гц
В організмі

виникають такі процеси:

- коливання часток тканини - мікро масаж;
- утворення

внутрішнього тепла;
- розширення кровоносних судин;
- посилення біохімічних реакцій;
- подразнення нервових закінчень

Уражаюча дія починається при інтенсивності – 120 дБ

Симптоми: пригніченість; непояснений страх;
“морська” хвороба; сліпота

Ультразвук – коливання з частотою понад 16 000 ГцВ організмі виникають такі процеси:	- коливання часток тканини -

Слайд 41
Механізм взаємодії Х і γ - квантів з атомом
Е

< 0,02 МеВ
(Фотоефект)
Е > 1,02 МеВ
(Ефект утворення пари)
Е ~ 0,8

МеВ
(Комптон ефект)

е-

е-

е+

е-

γ

Механізм взаємодії Х і γ - квантів з атомомЕ < 0,02 МеВ(Фотоефект)Е > 1,02 МеВ(Ефект утворення

Слайд 42
Н2О + hν → Н0 (+, - ) + О0

(+, -) → Н2О2 (НО2)

α β γ
Не розчинні

солі органічних сполук
Н2О + hν → Н0 (+, - ) + О0 (+, -) → Н2О2 (НО2)α  β

Слайд 43Які величини характеризують спроможність радіоактивних елементів до роспаду
А – активність,

[Бк], [Ku];

1 Бк = 1 росп. / с;

1 Ku =

3,7 *1010 Бк.

Які величини характеризують спроможність радіоактивних елементів до роспадуА – активність, [Бк], [Ku];1 Бк = 1 росп. /

Слайд 44Які величини характеризують уражаючу дію іонізуючого випромінювання ?
Dекс - енергія,

що викликає іонізацію середовища

[Кл/кг], [P]

Dп - енергія будь-якого випромінювання, що поглинається рецептором [Дж/кг], [Гр], [рад]

Dекв = Dп Кя , [Зв], [бер]

Які величини характеризують уражаючу дію іонізуючого випромінювання ?Dекс - енергія, що викликає іонізацію середовища

Слайд 45Шляхи руху РР до організму людини
РР
Атмосфера
Наземна частина
рослинної їжі
Трава на пасовищах
Поверхня

ґрунту під
рослинною їжею
Підповерхневий
шар ґрунту
Грунт
на пасовищах
Стічні води
Молоко
М’ясо
Джерела
питної води

Шляхи руху РР до організму людиниРРАтмосфераНаземна частинарослинної їжіТрава на пасовищахПоверхня ґрунту підрослинною їжеюПідповерхневий шар ґрунтуГрунт на пасовищахСтічні

Слайд 48

Надзвичайні ситуації природного та техногенного характеру.

Надзвичайні ситуації природного та 	   техногенного характеру.

Слайд 49Причини виникнення надзвичайних ситуацій
Природні явища:
Діяльність людини:
Стихійні лиха
Катаклізми
Явища макросвіту
Явища мікросвіту
Аварії
Катастрофи техногенного

походження
Війни
Революції


Причини виникнення надзвичайних ситуаційПриродні явища:Діяльність людини:Стихійні лихаКатаклізмиЯвища макросвітуЯвища мікросвітуАваріїКатастрофи техногенного походженняВійниРеволюції……

Слайд 53Соціальні

Тероризм

Громадські безпорядки

Алкоголізм

Наркоманія

СоціальніТероризмГромадські безпорядкиАлкоголізмНаркоманія

Слайд 54Зони хімічного зараження
Г2
Г1
Зона розливу НХР
Хімічно небезпечний об'єкт
Зона поширення первинної хмари
Зона

поширення вторинної хмари

Зони хімічного зараженняГ2Г1Зона розливу НХРХімічно небезпечний об'єктЗона поширення первинної хмариЗона поширення вторинної хмари

Слайд 55Осередок землетрусу
1
2
3
4

Осередок землетрусу1234

Слайд 56Аварія на гідротехнічній споруді
h
R
u
tпр = R / u
H
U = 5

…7м/с
В

Аварія на гідротехнічній спорудіhRutпр = R / uHU = 5 …7м/сВ

Слайд 57Вторинні уражаючі фактори при аварії на пожежа- вибухонебезпечному об’єкті
ІІ –

зона дії продуктів вибуху: R2=1,7R1; ΔΡ= 1300(R1/R)3+50 = 300…1350 кПа

ІІІ –

зона дії ПУХ: ΔΡ=700 / [3(1+29,8х3)0,5-1] при (х=0,24R/R1)≤ 2
ΔΡ=22 / [х(lgx+0,158)0,5] при (х=0,24R/R1)≥ 2


1 кПа ≈ 0,01 кгс/см2;
1 атм ≈ 100 кПа.

Вторинні уражаючі фактори при аварії на пожежа- вибухонебезпечному об’єктіІІ – зона дії продуктів вибуху: R2=1,7R1; ΔΡ= 1300(R1/R)3+50

Слайд 58Зони радіоактивного зараження
5 ; 0,014

50; 0,14

500; 1,4

Г

В

Б

А

М

1500; 4,2 5000, 14

де (50; 0,14)
50 – Dn, рад
0,14 – Pn, рад/год

Зони радіоактивного зараження5 ; 0,014       50;  0,14

Слайд 59Ядерний осередок ураження

Ядерний осередок ураження

Слайд 60Лекція 2.
Імовірнісні структурно-логічні моделі виникнення
та розвитку надзвичайних ситуацій.

Лекція 2. Імовірнісні структурно-логічні моделі виникнення та розвитку надзвичайних ситуацій.

Слайд 611. Ризик як кількісна оцінка небезпек.

1. Ризик як кількісна оцінка небезпек.

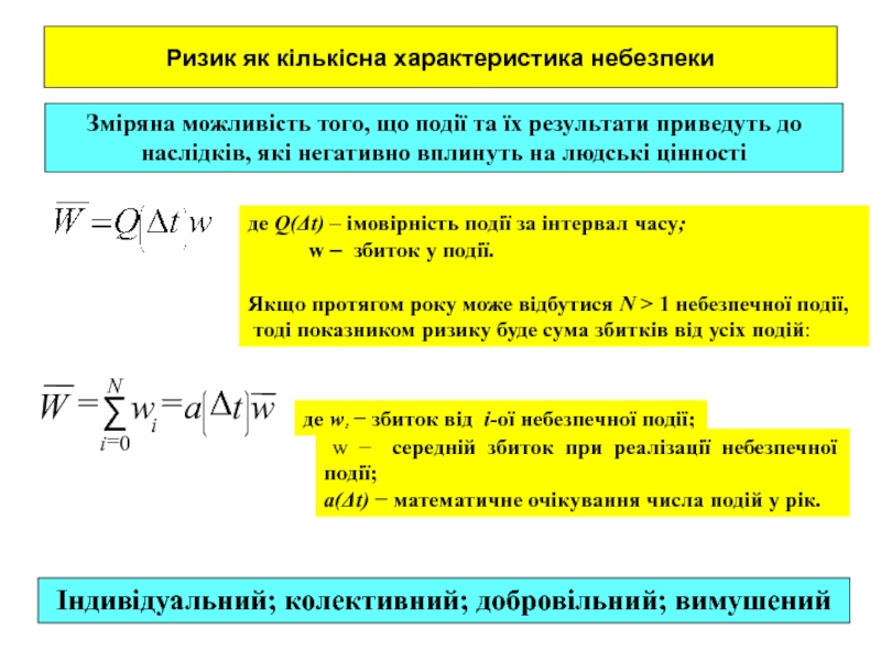
Слайд 62Ризик як кількісна характеристика небезпеки
Зміряна можливість того, що події та

їх результати приведуть до наслідків, які негативно вплинуть на людські

цінності

де Q(Δt) – імовірність події за інтервал часу;
w – збиток у події.

Якщо протягом року може відбутися N > 1 небезпечної події,
тоді показником ризику буде сума збитків від усіх подій:

де wi − збиток від i-ої небезпечної події;

w − середній збиток при реалізації небезпечної події;
а(Δt) − математичне очікування числа подій у рік.

Індивідуальний; колективний; добровільний; вимушений

Ризик як кількісна характеристика небезпекиЗміряна можливість того, що події та їх результати приведуть до наслідків, які негативно

Слайд 63Індивідуальний ризик – це оцінка можливого негативного наслідку для здоров’я

однієї людини через дію на неї та довкілля протягом певного

часу (t) шкідливих, небезпечних та (або) уражаючих факторів
Індивідуальний ризик – це оцінка можливого негативного наслідку для здоров’я однієї людини через дію на неї та

Слайд 64Колективний ризик – це число людей (n), що можуть отримати

певної важкості наслідки для здоров’я через дію на них (N

- людей) та довкілля протягом певного часу (t) негативних чинників
Колективний ризик – це число людей (n), що можуть отримати певної важкості наслідки для здоров’я через дію

Слайд 65Добровільний ризик – це ризик, який людина бере на себе

шляхом вільного вибору способу і місця життя й роду занять

Добровільний ризик – це ризик, який людина бере на себе шляхом вільного вибору способу і місця життя

Слайд 66Вимушений ризик – це ризик професійної діяльності людини та перебування

(вимушене) поруч з небезпечними об'єктами

Вимушений ризик – це ризик професійної діяльності людини та перебування (вимушене) поруч з небезпечними об'єктами

Слайд 67Індивідуальний ризик загибелі людини

Індивідуальний ризик загибелі людини

Слайд 68Управління ризиком
Діяльність щодо реалізації найефективнішого з можливих шляхів зниження ризику

до рівня, який є прийнятним при заданих обмеженнях ресурсів і

часу

Початок управління ризиком

1. Збір даних про небезпеки

2. Аналіз ризику: ідентифікація небезпек ( виявлення, опис
властивостей);
оцінка ризику для людей;
оцінка ризику для груп населення;
оцінка ризику для соціально-політичних структур;
оцінка ризику для елементів довкілля.

3. Оцінка прийнятного ризику

4. Розробка рекомендацій щодо зменшення рівня ризику

Управління ризикомДіяльність щодо реалізації найефективнішого з можливих шляхів зниження ризику до рівня, який є прийнятним при заданих

Слайд 691. Збір даних про небезпеки
6, 2300

1. Збір даних про небезпеки6, 2300

Слайд 70
Оцінка ризику для людей, груп населення, елементів
довкілля.

Оцінка ризику для людей, груп населення, елементів довкілля.

Слайд 713. Оцінка прийнятного ризику

Wпер. Гр. = 1·10-6


Wроб. = 2·10-4

3. Оцінка прийнятного ризикуWпер. Гр. = 1·10-6Wроб. = 2·10-4

Слайд 724. Розробка рекомендацій щодо зменшення рівня ризику

Як змінити величину частоти?


Як

зменшити збиток?

4. Розробка рекомендацій щодо зменшення рівня ризикуЯк змінити величину частоти?Як зменшити збиток?

Слайд 74Пропан – 120 т
Хлор – 50 т
Аміак – 200 т
Хлор

– 40 т
РБМК - 1000
Бельци
Поповка
Хатинкаа
Масштаб: 1: 100 000
Рибне
Гусенці
Хліби
Яблунька
Хутори
Ольшанка
Сади
Атомград
Дачі
Приріччя
ІІІ - зона
ІІ

- зона

Заріччя

Пропан – 120 тХлор – 50 тАміак – 200 тХлор – 40 тРБМК - 1000БельциПоповкаХатинкааМасштаб: 1: 100

Слайд 75

Основи захисту об’єкта господарської діяльності.

Основи захисту об’єкта господарської діяльності.

Слайд 76 ЛІТЕРАТУРА
Про захист

населення і територій від надзвичайних ситуацій техногенного та природного характеру:

Закон України.-К.,2000.
Панкратов О.М., Міляєв О.К. Безпека життєдіяльності у надзвичайних ситуаціях, Навч. посібник.-К.: КНЕУ, 2005.-286 с.
Стеблюк М.І. Цивільна оборона.-Київ.: “Знання-прес”,2003,-570 с.
Шоботов В.М. Цивільна оборона.-Київ.: “Знання-прес”,2004,-430 с.

Законодавство України у сфері захисту населення і територій у надзвичайних ситуаціях. Призначення, мета, основні принципи, завдання та заходи цивільного захисту (ЦЗ) населення.
Єдина державна система запобігання та реагування на надзвичайні ситуації техногенного та природного походження, її структура та режими функціонування.
Сили і засоби цивільного захисту населення та персоналу об’єкту.

ЛІТЕРАТУРА Про захист населення і територій від надзвичайних ситуацій техногенного

Слайд 77Цивільний захист
Система організаційних, інженерно-технічних, санітарно-гігієнічних, протиепідемічних та інших заходів, які

здійснюються центральними і місцевими органами виконавчої влади, органами місцевого самоврядування,

підприємствами, установами та організаціями з метою запобігання та ліквідації надзвичайних ситуацій
Цивільний захистСистема організаційних, інженерно-технічних, санітарно-гігієнічних, протиепідемічних та інших заходів, які здійснюються центральними і місцевими органами виконавчої влади,

Слайд 78Правова основа цивільного захисту
Конституція України;
Закони України: "Про правові засади цивільного

захисту" – 2004 р.;
"Про захист населення і територій від

надзвичайних ситуацій техногенного та природного характеру";
"Про Цивільну оборону України";
"Про правовий режим надзвичайного стану";
"Про правовий режим воєнного часу";
" Про аварійно-рятувальні служби";
"Про об'єкти підвищеної небезпеки"; "Про використання ядерної енергії та радіаційну безпеку";
"Про забезпечення санітарного та епідеміологічного благополуччя населення" та інші.

Правова основа цивільного захистуКонституція України;Закони України:

Слайд 79Мета цивільного захисту

реалізація Державної політики, спрямованої на забезпечення безпеки

та захисту населення і територій, матеріальних і культурних цінностей та

довкілля від негативних наслідків надзвичайних ситуацій у мирний час та особливий період;

подолання наслідків надзвичайних ситуацій
Мета цивільного захисту	 реалізація Державної політики, спрямованої на забезпечення безпеки та захисту населення і територій, матеріальних і

Слайд 80Завдання цивільного захисту
збирання та аналітичне опрацювання інформації про надзвичайну ситуацію

(НС);
прогнозування та оцінка соціально-економічних наслідків НС;
здійснення нагляду і контролю у

сфері цивільного захисту;
розробка та виконання нормативно-правових актів;
розробка і здійснення запобіжних заходів у сфері цивільного захисту;
створення, збереження і раціональне використання матеріальних ресурсів спрямованих на забезпечення ПС;
оповіщення населення про виникнення або загрозу виникнення НС;
організація захисту населення і територій від НС та інші
Завдання цивільного захистузбирання та аналітичне опрацювання інформації про надзвичайну ситуацію (НС);прогнозування та оцінка соціально-економічних наслідків НС;здійснення нагляду

Слайд 81Основні заходи цивільного захисту
оповіщення та інформування;
спостереження і лабораторний контроль;
укриття у

захисних спорудах;
здійснення заходів з евакуації населення;
інженерний захист;
медичний захист;
психологічний захист;
біологічний захист;
екологічний

захист;
радіаційний і хімічний захист;
захист населення від несприятливих побутових або нестандартних ситуацій

Основні заходи цивільного захистуоповіщення та інформування;спостереження і лабораторний контроль;укриття у захисних спорудах;здійснення заходів з евакуації населення;інженерний захист;медичний

Слайд 82Сили цивільного захисту
оперативно-рятувальна служба ЦЗ;
спеціалізовані (воєнізовані) та спеціалізовані аварійно-рятувальні формування;
аварійно-відновлювальні

формування;
формування особливого періоду;
авіаційні та піротехнічні підрозділи;
технічні служби;
підрозділи забезпечення та

матеріальних резервів.
Сили цивільного захистуоперативно-рятувальна служба ЦЗ;спеціалізовані (воєнізовані) та спеціалізовані аварійно-рятувальні формування;аварійно-відновлювальні формування; формування особливого періоду;авіаційні та піротехнічні підрозділи;технічні

Слайд 83Єдина державна система цивільного захисту населення і територій
Органи управління
Сили й

засоби ЦЗ
На які покладається
виконання
Державної політики у сфері цивільного захисту

Єдина державна система цивільного захисту населення і територійОргани управлінняСили й засоби ЦЗНа які покладаєтьсявиконанняДержавної політики у сфері

Слайд 84Режими функціонування ЄСЦЗ


режим повсякденного стану;
режим підвищеної готовності;
режим надзвичайної ситуації;
режим надзвичайного

стану;
режим воєнного стану.

Режими функціонування ЄСЦЗрежим повсякденного стану;режим підвищеної готовності;режим надзвичайної ситуації;режим надзвичайного стану;режим воєнного стану.

Слайд 85Пропан – 120 т
Хлор – 50 т
Аміак – 200 т
Хлор

– 40 т
РБМК - 1000
Бельци
Поповка
Хатинкаа
Масштаб: 1: 100 000
Рибне
Гусенці
Хліби
Яблунька
Хутори
Ольшанка
Сади
Атомград
Дачі
Приріччя
ІІІ - зона
ІІ

- зона

Заріччя

Пропан – 120 тХлор – 50 тАміак – 200 тХлор – 40 тРБМК - 1000БельциПоповкаХатинкааМасштаб: 1: 100

Слайд 86

Пропан – 120 т
Хлор – 50 т
Аміак – 200 т
Хлор

– 40 т
РБМК - 1000
Бельци
Поповка
Хатинка
Масштаб: 1: 100 000
Рибне
Гусенці
Хліби
Яблунька
Хутори
Ольшанка
Сади
Атомград
Дачі
Приріччя
Заріччя
13.00

12.08

5

2

Тг=150С
Тп=130С

інверсія

Зона ІІ

Зона ІІІ

Пропан – 120 тХлор – 50 тАміак – 200 тХлор – 40 тРБМК - 1000БельциПоповкаХатинкаМасштаб: 1:

Слайд 95Розподіл активності у ядерному реакторі
ВВЕР-1000
А = 1010Ku (104

т Ra )
0,1%
оболонка ТВЕЛів +
теплоносій 1-го контуту
99,9%
у ядерному паливі

Розподіл активності у ядерному реакторіВВЕР-1000А = 1010Ku   (104 т Ra )0,1%оболонка ТВЕЛів +теплоносій 1-го контуту99,9%у

Обратная связь

Если не удалось найти и скачать доклад-презентацию, Вы можете заказать его на нашем сайте. Мы постараемся найти нужный Вам материал и отправим по электронной почте. Не стесняйтесь обращаться к нам, если у вас возникли вопросы или пожелания:

Email: Нажмите что бы посмотреть 

Что такое TheSlide.ru?

Это сайт презентации, докладов, проектов в PowerPoint. Здесь удобно  хранить и делиться своими презентациями с другими пользователями.


Для правообладателей

Яндекс.Метрика