Разделы презентаций


Нелинейная оптика Лекция 7-8 Распространение волн в нелинейной среде Общий вид

Содержание

Распространение волн в нелинейной средеВспомнив, чтоисходное волновое уравнениезапишется в виде системы уравненийЗамечания:В общем виде, нелинейная поляризация определяется всеми полями Это

Слайды и текст этой презентации

Слайд 1Нелинейная оптика
Лекция 7-8
Распространение волн в нелинейной среде
Общий вид волнового уравнения

в нелинейной среде:
Предположим, что

можно разложить по плоским волнам:

Амплитуды поля и компонент нелинейной поляризации – не зависят от времени
(проблема описания нестационарных нелинейных процессов вынесена за скобки)

Нелинейная оптикаЛекция 7-8Распространение волн в нелинейной средеОбщий вид волнового уравнения в нелинейной среде:Предположим, что

Слайд 2Распространение волн в нелинейной среде
Вспомнив, что
исходное волновое уравнение
запишется в виде

системы уравнений
Замечания:
В общем виде, нелинейная поляризация

определяется всеми полями
Это означает, что перед нами система связанных уравнений
Связанность уравнений означает перераспределение энергии между различными компонентами поля
Частоты справа и слева 0динаковые, а волновые вектора могут быть разными (закон сохранения энергии в стационарном случае и возможность нарушения закона сохранения импульса)

Нелинейная оптика
Лекция 7-8

Распространение волн в нелинейной средеВспомнив, чтоисходное волновое уравнениезапишется в виде системы уравненийЗамечания:В общем виде, нелинейная поляризация

Слайд 3Связанные волны в нелинейной среде
Система связанных уравнений для трехволнового процесса

примет вид:
Нелинейная оптика
Лекция 7-8

Связанные волны в нелинейной средеСистема связанных уравнений для трехволнового процесса примет вид:Нелинейная оптикаЛекция 7-8

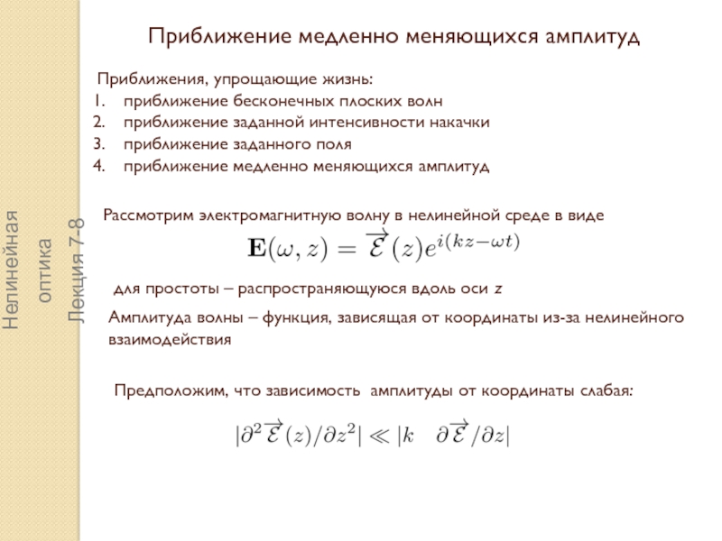
Слайд 4Приближение медленно меняющихся амплитуд
Приближения, упрощающие жизнь:
приближение бесконечных плоских волн
приближение заданной

интенсивности накачки
приближение заданного поля
приближение медленно меняющихся амплитуд
Рассмотрим электромагнитную волну

в нелинейной среде в виде

для простоты – распространяющуюся вдоль оси z

Амплитуда волны – функция, зависящая от координаты из-за нелинейного взаимодействия

Предположим, что зависимость амплитуды от координаты слабая:

Нелинейная оптика
Лекция 7-8

Приближение медленно меняющихся амплитудПриближения, упрощающие жизнь:приближение бесконечных плоских волнприближение заданной интенсивности накачкиприближение заданного поля приближение медленно меняющихся

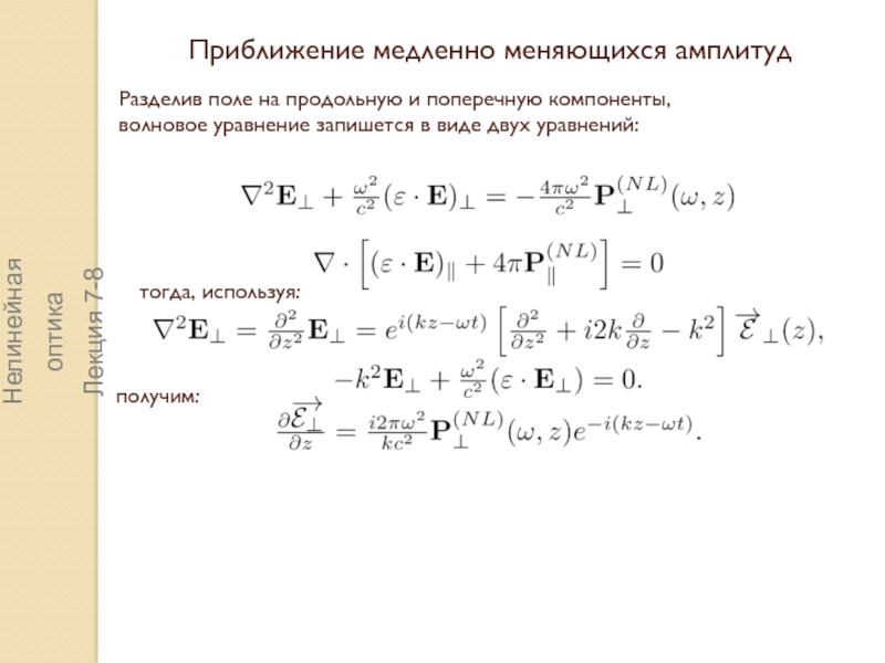
Слайд 5Приближение медленно меняющихся амплитуд
Разделив поле на продольную и поперечную компоненты,


волновое уравнение запишется в виде двух уравнений:
тогда, используя:
получим:
Нелинейная оптика
Лекция 7-8

Приближение медленно меняющихся амплитудРазделив поле на продольную и поперечную компоненты, волновое уравнение запишется в виде двух уравнений:тогда,

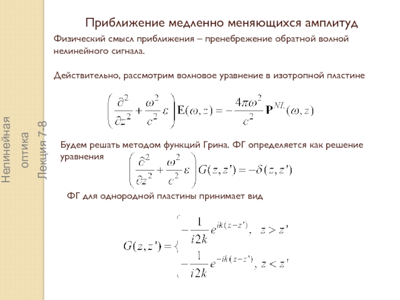
Слайд 6Приближение медленно меняющихся амплитуд
Физический смысл приближения – пренебрежение обратной волной
нелинейного

сигнала.

Действительно, рассмотрим волновое уравнение в изотропной пластине

Будем решать методом функций

Грина. ФГ определяется как решение
уравнения

ФГ для однородной пластины принимает вид

Нелинейная оптика
Лекция 7-8

Приближение медленно меняющихся амплитудФизический смысл приближения – пренебрежение обратной волнойнелинейного сигнала.Действительно, рассмотрим волновое уравнение в изотропной пластинеБудем

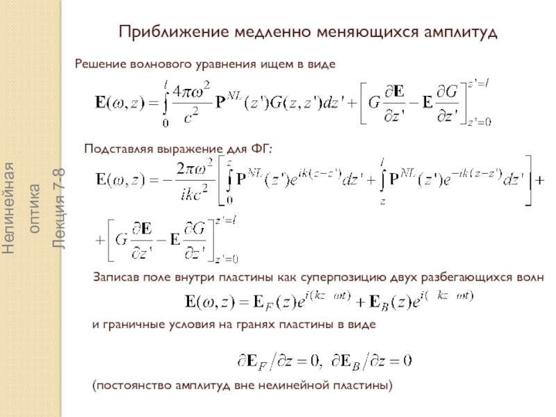
Слайд 7Приближение медленно меняющихся амплитуд
Решение волнового уравнения ищем в виде

Подставляя выражение

для ФГ:
Записав поле внутри пластины как суперпозицию двух разбегающихся волн
и

граничные условия на гранях пластины в виде

(постоянство амплитуд вне нелинейной пластины)

Нелинейная оптика
Лекция 7-8

Приближение медленно меняющихся амплитудРешение волнового уравнения ищем в видеПодставляя выражение для ФГ:Записав поле внутри пластины как суперпозицию

Слайд 8Приближение медленно меняющихся амплитуд
получаем:

Окончательно:
Но это есть решения двух дифференциальных уравнений
что

соответствует уравнениям ММА с
Нелинейная оптика
Лекция 7-8

Приближение медленно меняющихся амплитудполучаем:Окончательно:Но это есть решения двух дифференциальных уравненийчто соответствует уравнениям ММА с Нелинейная оптикаЛекция 7-8

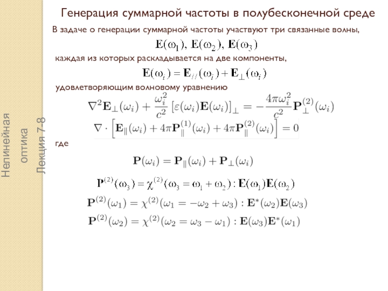
Слайд 9Генерация суммарной частоты в полубесконечной среде
В задаче о генерации суммарной

частоты участвуют три связанные волны,

каждая из которых раскладывается на две

компоненты,

удовлетворяющим волновому уравнению

где

Нелинейная оптика
Лекция 7-8

Генерация суммарной частоты в полубесконечной средеВ задаче о генерации суммарной частоты участвуют три связанные волны,каждая из которых

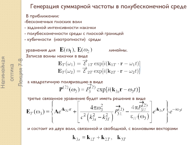
Слайд 10Генерация суммарной частоты в полубесконечной среде
В приближении:
бесконечных плоских волн
заданной

интенсивности накачки
полубесконечности среды с плоской границей
кубичности (изотропности) среды

уравнения

для линейны.
Записав волны накачки в виде

а квадратичную поляризацию в виде

третье связанное уравнение будет иметь решение в виде

и состоит из двух волн, связанной и свободной, с волновыми векторами

Нелинейная оптика
Лекция 7-8

Генерация суммарной частоты в полубесконечной средеВ приближении:бесконечных плоских волн заданной интенсивности накачки полубесконечности среды с плоской границей

Слайд 11Генерация суммарной частоты: граничные условия
для тангенциальных компонент:
- нелинейный закон Снеллиуса
Нелинейная

оптика
Лекция 7-8

Генерация суммарной частоты: граничные условиядля тангенциальных компонент:- нелинейный закон СнеллиусаНелинейная оптикаЛекция 7-8

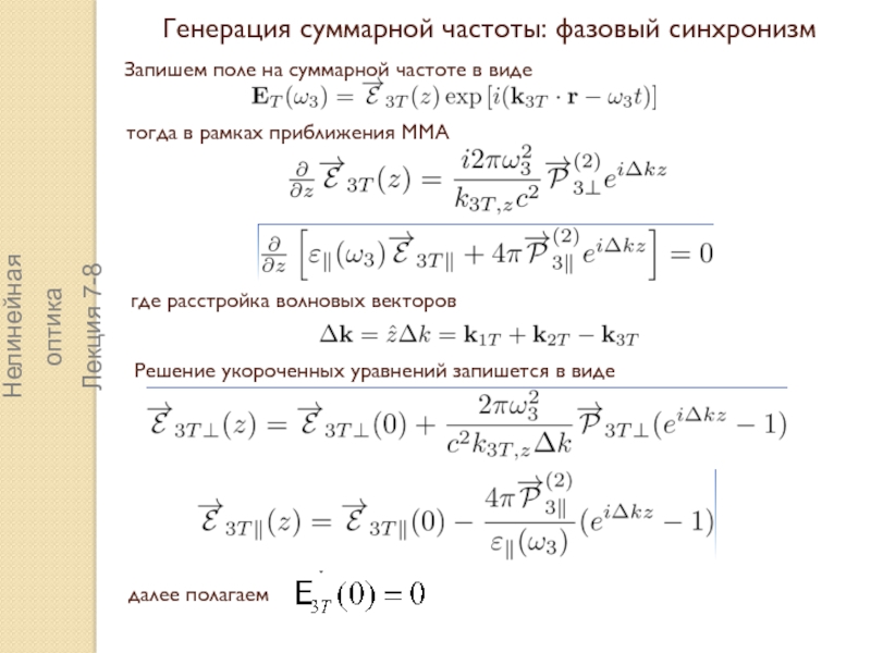
Слайд 12Генерация суммарной частоты: фазовый синхронизм
Запишем поле на суммарной частоте в

виде
тогда в рамках приближения ММА
где расстройка волновых векторов
Решение укороченных

уравнений запишется в виде

Нелинейная оптика
Лекция 7-8

далее полагаем

Генерация суммарной частоты: фазовый синхронизмЗапишем поле на суммарной частоте в видетогда в рамках приближения ММАгде расстройка волновых

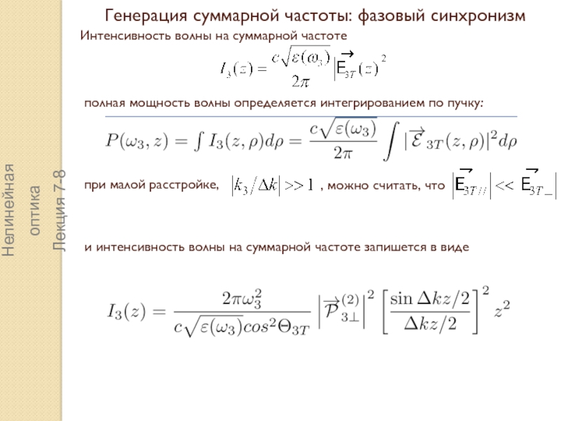
Слайд 13Генерация суммарной частоты: фазовый синхронизм
Интенсивность волны на суммарной частоте
полная мощность

волны определяется интегрированием по пучку:
при малой расстройке,
, можно

считать, что

и интенсивность волны на суммарной частоте запишется в виде

Нелинейная оптика
Лекция 7-8

Генерация суммарной частоты: фазовый синхронизмИнтенсивность волны на суммарной частотеполная мощность волны определяется интегрированием по пучку: при малой

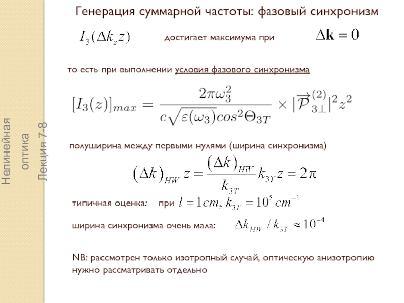
Слайд 14Генерация суммарной частоты: фазовый синхронизм
то есть при выполнении условия фазового

синхронизма
полуширина между первыми нулями (ширина синхронизма)
достигает максимума при
типичная

оценка: при

ширина синхронизма очень мала:

NB: рассмотрен только изотропный случай, оптическую анизотропию
нужно рассматривать отдельно

Нелинейная оптика
Лекция 7-8

Генерация суммарной частоты: фазовый синхронизмто есть при выполнении условия фазового синхронизма полуширина между первыми нулями (ширина синхронизма)достигает

Слайд 15Нелинейная оптика
Лекции 7-8
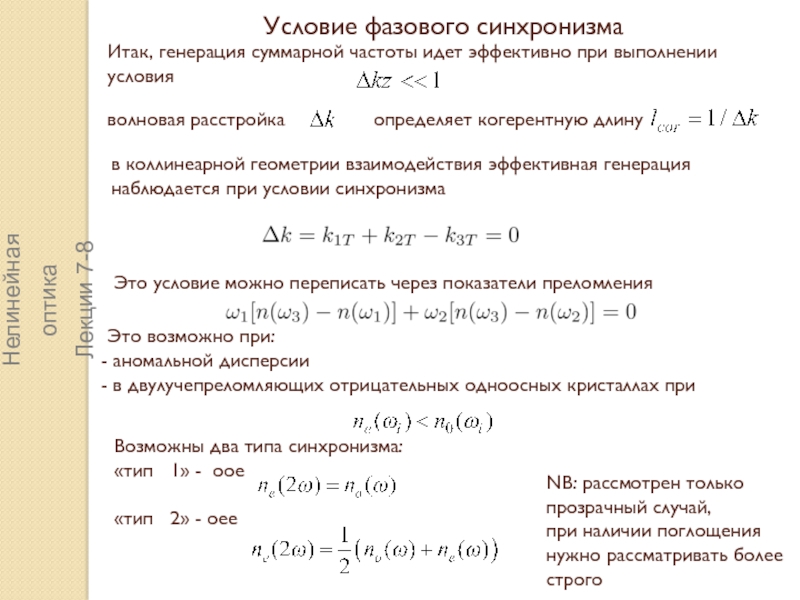
Условие фазового синхронизма
Итак, генерация суммарной частоты идет эффективно

при выполнении
условия
волновая расстройка

определяет когерентную длину

в коллинеарной геометрии взаимодействия эффективная генерация
наблюдается при условии синхронизма

Это условие можно переписать через показатели преломления

Это возможно при:
аномальной дисперсии
в двулучепреломляющих отрицательных одноосных кристаллах при

Возможны два типа синхронизма:
«тип 1» - ooe

«тип 2» - oee

NB: рассмотрен только прозрачный случай,
при наличии поглощения
нужно рассматривать более строго

Нелинейная оптикаЛекции 7-8Условие фазового синхронизмаИтак, генерация суммарной частоты идет эффективно при выполненииусловияволновая расстройка

Обратная связь

Если не удалось найти и скачать доклад-презентацию, Вы можете заказать его на нашем сайте. Мы постараемся найти нужный Вам материал и отправим по электронной почте. Не стесняйтесь обращаться к нам, если у вас возникли вопросы или пожелания:

Email: Нажмите что бы посмотреть 

Что такое TheSlide.ru?

Это сайт презентации, докладов, проектов в PowerPoint. Здесь удобно  хранить и делиться своими презентациями с другими пользователями.


Для правообладателей

Яндекс.Метрика