Разделы презентаций


Показатели рыночной власти

Наиболее удален от рынка совершенной конкуренции рынок монополии, поэтому показатели, характеризующие рыночную власть фирмы, называют показателями монопольной власти. К ним относят:1. коэффициент Бейна (норма экономической прибыли);2. коэффициент Лернера;3. коэффициент Тобина;4. коэффициент

Слайды и текст этой презентации

Слайд 1Показатели рыночной власти
Подготовила: студентка 2 к. группы БУАА-2
Миронова Елена

Показатели рыночной властиПодготовила: студентка 2 к. группы БУАА-2Миронова Елена

Слайд 2Наиболее удален от рынка совершенной конкуренции рынок монополии, поэтому показатели,

характеризующие рыночную власть фирмы, называют показателями монопольной власти. К ним

относят:

1. коэффициент Бейна (норма экономической прибыли);
2. коэффициент Лернера;
3. коэффициент Тобина;
4. коэффициент Папандреу.

Наиболее удален от рынка совершенной конкуренции рынок монополии, поэтому показатели, характеризующие рыночную власть фирмы, называют показателями монопольной

Слайд 3Коэффициент Бейна показывает экономическую прибыль, получаемую на единицу инвестированного капитала




где

Пб– бухгалтерская прибыль;
Пн– нормальная прибыль;
Кс– собственный капитал фирмы.

Коэффициент Бейна показывает экономическую прибыль, получаемую на единицу инвестированного капиталагде Пб– бухгалтерская прибыль;Пн– нормальная прибыль;Кс– собственный капитал

Слайд 4Существует ряд сложностей при исчислении коэффициента Бейна:

весьма проблематично разграничение экономической

и бухгалтерской прибыли. В расчётах часто используют бухгалтерские величины, что

приводит к искажению реальной стоимости капитала и амортизации (в бухгалтерском учёте используются различные принципы начисления амортизации и, соответственно, к различной величине бухгалтерской прибыли).
При проведении расчётов необходимо учитывать расходы на нематериальные активы (реклама, научно-исследовательские работы, опытно-конструкторские разработки). Осуществляются эти расходы, как правило, раз в год, а доход могут приносить в течении нескольких лет. Если в издержки не включается размер амортизации нематериальных активов, то норма доходности искажается.
Для сравнения норм доходности инвестирования капитала необходимо учитывать степень рискованности капиталовложений. В странах с развитым финансовым рынком, если акции той или иной компании котируются на бирже, то оценить рискованность вложений можно, используя ряд соответствующих показателей. Если же компания – не акционерное общество, либо её акции не обращаются на бирже, оценить возможный риск весьма сложно.
Существует ряд сложностей при исчислении коэффициента Бейна:весьма проблематично разграничение экономической и бухгалтерской прибыли. В расчётах часто используют

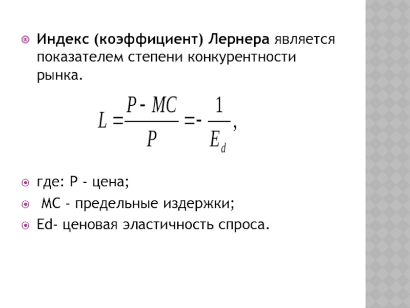
Слайд 5Индекс (коэффициент) Лернера является показателем степени конкурентности рынка.




где: Р - цена;

МС - предельные издержки;
Ed- ценовая эластичность спроса.



Индекс (коэффициент) Лернера является показателем степени конкурентности рынка.где: Р - цена; МС - предельные издержки; Ed- ценовая эластичность

Слайд 6Определить величину предельных издержек можно по формуле:




где AVC – средние переменные издержки;
r –

нормальная норма прибыли;
d – норма амортизации (в долях);
K – величина капитальных активов;
Q –

объём выпуска продукции.


Определить величину предельных издержек можно по формуле:где AVC – средние переменные издержки;r – нормальная норма прибыли;d – норма амортизации (в долях);K –

Слайд 7Коэффициент Тобина основан на сравнении рыночной стоимости активов фирмы (рыночная цена

ее акций) с восстановительной стоимостью активов, равной сумме расходов, необходимых

для приобретения активов в текущий момент времени:



где Ср – рыночная стоимость активов фирмы;
Сn – восстановительная стоимость активов фирмы.

Коэффициент Тобина основан на сравнении рыночной стоимости активов фирмы (рыночная цена ее акций) с восстановительной стоимостью активов, равной

Слайд 8Коэффициент монопольной власти Папандреу (коэффициент проникновения), предложенный автором в 1949

году, показывает в процентном отношении изменение объёма продаж данной фирмы

при изменении цены конкурента на аналогичную продукцию на 1%:



где Qdi – объём спроса на товар фирмы, обладающей монопольной властью;
Pj – цена конкурента;
λj – коэффициент ограниченности мощности конкурентов, который определяется как отношение потенциального увеличения выпуска продукции к росту объёма спроса на товар, вызванного понижением цены (0 ≤ λj ≤ 1).

Коэффициент монопольной власти Папандреу (коэффициент проникновения), предложенный автором в 1949 году, показывает в процентном отношении изменение объёма

Слайд 9Выражение   

определяет перекрестную эластичность спроса на товар фирмы, т.е. показывает

возможность переключения спроса потребителей на товар фирм-конкурентов. Коэффициент    характеризует возможность конкурентов воспользоваться увеличением спроса на их продукцию. Чем выше любой из этих сомножителей, тем ниже монопольная власть фирмы.

Выражение             определяет перекрестную эластичность спроса на товар

Обратная связь

Если не удалось найти и скачать доклад-презентацию, Вы можете заказать его на нашем сайте. Мы постараемся найти нужный Вам материал и отправим по электронной почте. Не стесняйтесь обращаться к нам, если у вас возникли вопросы или пожелания:

Email: Нажмите что бы посмотреть 

Что такое TheSlide.ru?

Это сайт презентации, докладов, проектов в PowerPoint. Здесь удобно  хранить и делиться своими презентациями с другими пользователями.


Для правообладателей

Яндекс.Метрика