Разделы презентаций


Потоки в сетях

Содержание

Пусть дана сеть G=(V,E), пропускная способность которой задаётся функцией с. Потоком в сети G назовём функцию обладающую следующими свойствами:Ограничение, связанное с пропускной способностью:

Слайды и текст этой презентации

Слайд 1 Потоки в сетях
Сетью называется ориентированный граф G=(V,E), каждому

ребру (u,v)E которого поставлено в соответствие число c(u,v)  0,

называемое пропускной способностью ребра. В случае (u,v)E, полагаем c(u,v)=0.
В графе выделены 2 вершины: источник s и сток t.
Граф связен, т.е. .
Потоки в сетях Сетью называется ориентированный граф G=(V,E), каждому ребру (u,v)E которого поставлено в соответствие число

Слайд 2Пусть дана сеть G=(V,E), пропускная способность которой задаётся функцией с.


Потоком в сети G назовём функцию
обладающую следующими свойствами:
Ограничение, связанное с

пропускной способностью: для всех u,v изV;
Косо симметричность: для всех u,v из V;
Сохранение потока: для всех u из V - {s,t}.

Пусть дана сеть G=(V,E), пропускная способность которой задаётся функцией с. Потоком в сети G назовём функцию обладающую

Слайд 3Величина потока определяется как сумма потоков по всем рёбрам выходящим

из истока.
Дан ориентированный граф.
Будем рассматривать его как сеть

труб, по которым некоторое вещество движется от источника к стоку. Веса на рёбрах - пропускная способность трубы.
Величина потока определяется как сумма потоков по всем рёбрам выходящим из истока. Дан ориентированный граф. Будем рассматривать

Слайд 4Задача о максимальном потоке:
Найти максимально возможную скорость производства (и потребления)

вещества, при которой его ещё можно доставить от истока к

стоку при данных пропускных способностях труб.
Или
для данной сети G с истоком s и стоком t найти поток максимальной величины.


Задача о максимальном потоке:Найти максимально возможную скорость производства (и потребления) вещества, при которой его ещё можно доставить

Слайд 5Вершину сети v , для которой deg-(v)>0 (полустепень исхода) и

deg+(v)=0 (полустепень захода) будем называть источником, а вершину w, для

которой deg+(w)>0 и deg–(w)=0 – стоком.

Поток называется максимальным, если он имеет наибольшую величину (среди всех потоков через данную сеть).


Вершину сети v , для которой deg-(v)>0 (полустепень исхода) и deg+(v)=0 (полустепень захода) будем называть источником, а

Слайд 6Поток через даннуюсеть
Сеть

Поток через даннуюсетьСеть

Слайд 7Назовём разрезом сети G=(V, E) разбиение множества V на две

части S и T=V \ S, для которых sS и

tT.

Пропускной способностью разреза (S,T) называют сумму пропускных способностей, пересекающих разрез рёбер.

Для заданного потока f величина потока через разрез (S,T) определяется как сумма f(S,T) по пересекающим разрез рёбрам.

Назовём разрезом сети G=(V, E) разбиение множества V на две части S и T=V \ S, для

Слайд 8Минимальным разрезом называется разрез наименьшей пропускной способности (среди всех разрезов

сети).

S={s, v1, v2} T={v3, v4, t}
При

этом
f(S,T) = 12+(-4)+11=19 – поток через разрез
c(S, T) = 12+14=26 – пропускная способность разреза
поток через разрез в отличие от пропускной способности может включать и отрицательные слагаемые
Минимальным разрезом называется разрез наименьшей пропускной способности (среди всех разрезов сети).S={s, v1, v2}

Слайд 9Теорема Форда-Фалкерсона:
Во всякой сети величина максимального потока равна пропускной способности

любого минимального разреза.
(Доказательство к экзамену найти самостоятельно).

Теорема Форда-Фалкерсона:Во всякой сети величина максимального потока равна пропускной способности любого минимального разреза.(Доказательство к экзамену найти самостоятельно).

Слайд 10Идея алгоритма состоит в нахождении сквозных путей с положительными потоками

от источника к стоку.
Рассмотрим ребро

, с начальной
пропускной способностью .
В процессе выполнения алгоритма части этих пропускных способностей «забираются» потоками, проходящими через данное ребро.
Идея алгоритма состоит в нахождении сквозных путей с положительными потоками от источника к стоку.Рассмотрим ребро

Слайд 11В результате каждое ребро будет иметь остаточную пропускную способность.
(cij, cji)

– остаточная пропускная способность .
Сеть, где все рёбра имеют остаточную

пропускную способность называется остаточной.
Для произвольного узла j, получающего поток от узла i, определим метку [aj, i], где aj – величина потока между узлами.
В результате каждое ребро будет иметь остаточную пропускную способность.(cij, cji) – остаточная пропускная способность .Сеть, где все

Слайд 12Для всех рёбер (i,j) положить остаточную пропускную способность равной первоначальной:


Назначим

a1= и пометим узел 1 меткой [ ,-].
Полагаем i=1.
Алгоритм Форда-Фалкерсона

нахождения максимального потока
Для всех рёбер (i,j) положить остаточную пропускную способность равной первоначальной:Назначим a1= и пометим узел 1 меткой [

Слайд 13Определить множество Si, как множество узлов j, в которые можно

перейти из i по ребру с положительной остаточной пропускной способностью.


Если Si, выполняем шаг 3, иначе шаг 4.

В множестве Si находим узел k, такой, что

Положим ak=cik и пометим узел k меткой [ak,i].
Определить множество Si, как множество узлов j, в которые можно перейти из i по ребру с положительной

Слайд 14Если последней меткой помечен узел стока (k=n), сквозной путь найден,

переходим к шагу 5.
Иначе полагаем i=k и возвращаемся к шагу

2.

(Откат назад). Если i=1, сквозной путь невозможен, переходим к шагу 6.
Если i1, находим помеченный узел r, непосредственно предшествующий узлу i, и удаляем узел i из множества узлов, смежных с узлом r.
Полагаем i=r и возвращаемся к шагу 2.
Если последней меткой помечен узел стока (k=n), сквозной путь найден, переходим к шагу 5.Иначе полагаем i=k и

Слайд 15(Определение остаточной сети).
Обозначим через
множество узлов, через которые проходит

p-й найденный сквозной путь от источника к стоку.
Тогда максимальный поток,

проходящий по этому пути равен:
(Определение остаточной сети). Обозначим через множество узлов, через которые проходит p-й найденный сквозной путь от источника к

Слайд 16Остаточные пропускные способности рёбер, составляющих сквозной путь, уменьшаются на fp

в направлении движения потока и увеличиваются на fp в противоположном

направлении.
Для ребра (i,j), входящего в сквозной путь, текущие остаточные стоимости будут равны:
, если поток ij;
, если поток j i.

Восстанавливаем все узлы, удалённые на шаге 4. Полагаем i=1. Возвращаемся к шагу 2.
Остаточные пропускные способности рёбер, составляющих сквозной путь, уменьшаются на fp в направлении движения потока и увеличиваются на

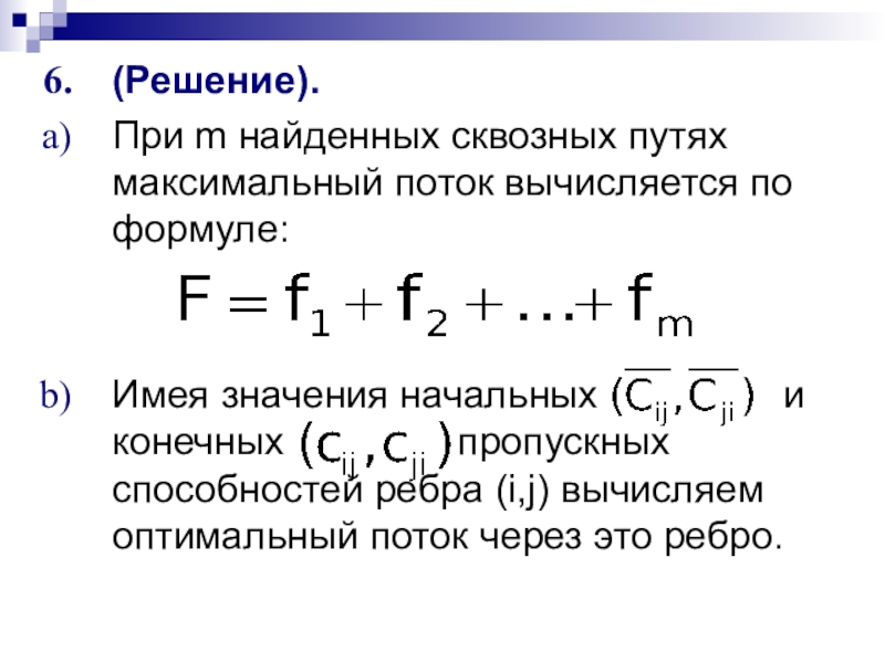
Слайд 17(Решение).
При m найденных сквозных путях максимальный поток вычисляется по формуле:


Имея

значения начальных

и конечных пропускных способностей ребра (i,j) вычисляем оптимальный поток через это ребро.
(Решение).При m найденных сквозных путях максимальный поток вычисляется по формуле:Имея значения начальных

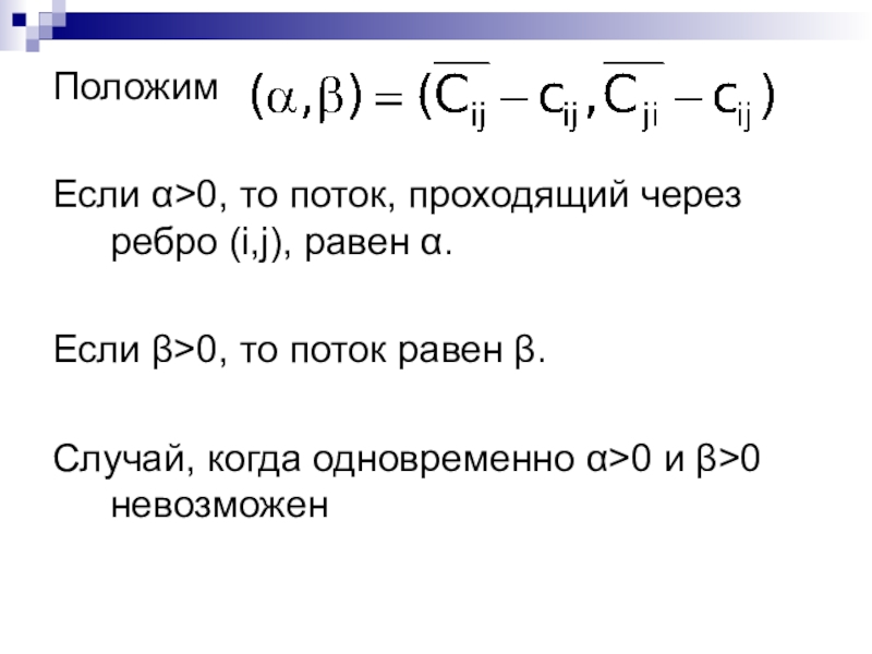
Слайд 18Положим

Если >0, то поток, проходящий через ребро (i,j), равен

.

Если >0, то поток равен .

Случай, когда одновременно >0 и

>0 невозможен

Положим Если >0, то поток, проходящий через ребро (i,j), равен .Если >0, то поток равен .Случай, когда

Обратная связь

Если не удалось найти и скачать доклад-презентацию, Вы можете заказать его на нашем сайте. Мы постараемся найти нужный Вам материал и отправим по электронной почте. Не стесняйтесь обращаться к нам, если у вас возникли вопросы или пожелания:

Email: Нажмите что бы посмотреть 

Что такое TheSlide.ru?

Это сайт презентации, докладов, проектов в PowerPoint. Здесь удобно  хранить и делиться своими презентациями с другими пользователями.


Для правообладателей

Яндекс.Метрика