Разделы презентаций


ТМО Лекция 18 21.Поверхностное (полусферическое) излучение Тело излучает

Содержание

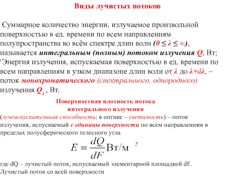
Суммарное количество энергии, излучаемое произвольной поверхностью в ед. времени по всем направлениям полупространства во всём спектре длин волн (0 ≤ λ ≤ ∞), называется интегральным (полным) потоком излучения Q, Вт;

Слайды и текст этой презентации

Слайд 1ТМО Лекция 18
21.Поверхностное (полусферическое) излучение
Тело излучает энергию

в виде непрерывного (сплошного) спектра по длинам волн. Энергия излучения

испускается поверхностью тв.тела или жидкости по всем направлениям полупространства.
ТМО							  Лекция 18 21.Поверхностное (полусферическое) излучение 	Тело излучает энергию в виде непрерывного (сплошного) спектра по длинам

Слайд 2 Суммарное количество энергии, излучаемое произвольной поверхностью в ед. времени

по всем направлениям полупространства во всём спектре длин волн (0

≤ λ ≤ ∞), называется интегральным (полным) потоком излучения Q, Вт;
Энергия излучения, испускаемая поверхностью в ед. времени по всем направлениям в узком диапазоне длин волн от  до +d, – поток монохроматического (спектрального, однородного) излучения Q , Вт.

ТП Лекция 18

Виды лучистых потоков

Поверхностная плотность потока
интегрального излучения
(лучеиспускательная способность; в оптике – светимость) – поток излучения, испускаемый с единицы поверхности по всем направлениям в пределах полусферического телесного угла



где dQ – лучистый поток, испускаемый элементарной площадкой dF.
Лучистый поток со всей поверхности

Суммарное количество энергии, излучаемое произвольной поверхностью в ед. времени по всем направлениям полупространства во всём спектре

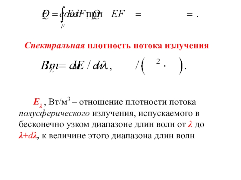
Слайд 3Спектральная плотность потока излучения




Е , Вт/м3 – отношение плотности

потока полусферического излучения, испускаемого в бесконечно узком диапазоне длин волн

от  до +d, к величине этого диапазона длин волн
Спектральная плотность потока излучения Е , Вт/м3 – отношение плотности потока полусферического излучения, испускаемого в бесконечно узком

Слайд 4 Любое тело может одновременно испускать лучистую энергию (собственное

излучение), а также поглощать, пропускать через себя и отражать падающуюю

на него энергию от других тел.
Эффективный поток излучения от тела равен сумме собственного и отражённого лучистых потоков.
Более нагретое тело частично поглощает излучение от менее нагретого тела, но результирующий поток энергии всегда направлен от горячего тела к холодному и равен разности излучаемого и получаемого телом потоков.

ТП Лекция 18

22.Собственное и падающее излучение

Результирующее излучение
разность между получаемым и испускаемым (собственным) потоками излучения
определяет лучистый теплообмен между телами

Любое тело может одновременно испускать лучистую энергию (собственное излучение), а также поглощать, пропускать через себя

Слайд 5= Eрез + E2
ТМО Лекция 18
Собственное, эффективное и результирующее

излучение
Eрез = Eэфф – E2

(Власов)
= Eрез + E2ТМО							  Лекция 18Собственное, эффективное и результирующее излучениеEрез = Eэфф – E2

Слайд 6 Падающий на тело поток лучистой энергии частично поглощается, частично отражается

и частично пропускается через тело.
А, R, D – поглощательная, отражательная

и пропускательная способности тела (безразмерные величины, изменяются от 0 до 1); зависят от температуры и природы тела и спектра падающего излучения.

ТМО Лекция 18

23.Баланс падающей на тело лучистой энергии

А – Absorptivity, поглощательная способность

R – Reflectivity, отражательная способность

D – Diathermicity, пропускательная способность

Падающий на тело поток лучистой энергии частично поглощается, частично отражается и частично пропускается через тело.	А, R, D

Слайд 7 Абсолютно черных , белых и прозрачных тел в

природе нет.
Твердые тела и некоторые жидкости (вода,

спирты) непрозрачны для теплового излучения (D=0, A+R=1).
1, 2-атомные газы (Аr, О2, N2, Н2) прозрачны для тепловых лучей (D=1).
≥ 3-атомные (Н2О, СО2) – полупрозрачны (избирательное/спектральное злучение/поглощение).
Кварц (Si) – непрозрачен для тепловых лучей ( > 4 мкм), но прозрачен для УФ и световых.
Тела с темной, шероховатой поверхностью (сажа)  АЧТ (А = 0.9…0.96); с белой – хорошо отражают лишь световые, но не ИК лучи.

24. Спектры излучения абсолютно черного и серого(реального) тел

Абсолютно черных , белых и прозрачных тел в природе нет.  Твердые тела и некоторые

Слайд 8 а) Полностью поглощает все длины волн падающего на него

излучения, т.е. имеет максимальную поглощающую способность: Ао=1;
б)

Имеет максимальную излучающую способность по сравнению с др. телами с той же температурой: εо = 1.

ТМО Лекция 18

Модель абсолютно черного тела (АЧТ)

а) Полностью поглощает все длины волн падающего на него излучения, т.е. имеет максимальную поглощающую  способность:

Слайд 9ТМО Лекция 18
Собственное, эффективное и результирующее излучение АЧТ

ТМО							  Лекция 18Собственное, эффективное и результирующее излучение АЧТ

Слайд 10Спектры
а) излучения
б) поглощения тел:
1 – АЧТ,

2 – серое тело,
3 – тело с


селективным
излучением (газ)

Серые тела:
обладают сплошным
спектром излучения,
подобным спектру АЧТ (серое излучение);
2) их поглощательная способность во всем диапазоне длин волн в одно и то же количество раз меньше, чем у АЧТ.

ТМО Лекция 18

Спектры излучения реальных (нечёрных) тел

Спектры а) излучения б) поглощения тел:  1 – АЧТ,  2 – серое тело,  3

Слайд 11Уточненное определение серых тел:
они имеют сплошной спектр излучения, подобный спектру

излучения АЧТ (планковскому);
2) их поглощательная способность во всем диапазоне длин

волн в одно и то же количество раз меньше, чем у АЧТ (Ао=1,
А = const;
3) их спектральная степень черноты во всем диапазоне длин волн равна интегральной степени черноты

Уточненное определение серых тел:они имеют сплошной спектр излучения, подобный спектру излучения АЧТ (планковскому);2) их поглощательная способность во

Слайд 12Вид. | ИК-излучение
свет
ТМО Лекция 18
25.Закон Планка


(1900) – описывает изменение спектральной плотности потока излучения АЧТ в

зависимости от длины волны и температуры

Поверхностная плотность потока интегрального излучения, Вт/м2

Вид. |   ИК-излучениесвет ТМО							  Лекция 1825.Закон Планка (1900) – описывает изменение спектральной плотности потока

Слайд 13ТМО Лекция 18
Следствия из закона Планка:
1) з-н Рэлея-Джинса (область

длинных волн)
Спектральная плотность потока излучения АЧТ обратно пропорциональна четвёртой степени

длины волны.
ТМО							  Лекция 18Следствия из закона Планка:1) з-н Рэлея-Джинса (область длинных волн)Спектральная плотность потока излучения АЧТ обратно

Слайд 14С ростом температуры
максимум спектральной
энергии смещается в
сторону коротких волн
ТМО

Лекция 18
26. Закон смещения Вина (максимум спектральной кривой)

С ростом температурымаксимум спектральной энергии смещается в сторону коротких волнТМО							  Лекция 1826. Закон смещения Вина (максимум

Слайд 15ТМО Лекция 18
27.Закон Стефана-Больцмана (1879-1884)
Закон Стефана-Больцмана: Поверхностная плотность

потока полусферического интегрального излучения АЧТ определяется только его абсолютной температурой

в 4-ой степени.
ТМО							  Лекция 1827.Закон Стефана-Больцмана (1879-1884)	 Закон Стефана-Больцмана: Поверхностная плотность потока полусферического интегрального излучения АЧТ определяется только

Слайд 16ТМО Лекция 18
28.Закон Стефана-Больцмана для серых тел
Серое

тело АЧТ
– степень черноты (коэффициент
теплового излучения, к.т.и.) серого тела

ТМО							  Лекция 1828.Закон Стефана-Больцмана для серых тел  Серое тело						АЧТ– степень черноты (коэффициент  теплового излучения,

Слайд 17с = 0…5.67 Вт/(м2 К4) – излучательная способность серого тела,

ε = 0…1 – интегральная степень черноты (к.т.и.) серого тела–

отношение поверхностной плотности потока собственного интегрального излучения к его значению для АЧТ. (εо = 1 = Ао для АЧТ)
Спектральная степень черноты (к.т.и.):

ТМО Лекция 18

Для серых тел ε = ε.

Закон Стефана-Больцмана для серых тел:
Поверхностная плотность потока собственного интегрального излучения серого тела определяется его степенью черноты и абсолютной температурой в 4-ой степени.

с = 0…5.67 Вт/(м2 К4) – излучательная способность серого тела, ε = 0…1 – интегральная степень черноты

Слайд 18
З-н Ламберта учитывает изменение потока излучения АЧТ в зависимости от

направления.
ТМО Лекция 18
29.Закон косинусов Ламберта
З-н Стефана–Больцмана определяет суммарное излучение

энергии поверхностью тела по всем направлениям полупространства.
З-н Ламберта учитывает изменение потока излучения АЧТ в зависимости от направления.ТМО							  Лекция 1829.Закон косинусов ЛамбертаЗ-н Стефана–Больцмана

Слайд 1930.Угловая плотность излучения (у.п.и.)
– количество лучистой энергии, испускаемое в

единицу времени единицей поверхности элементарной площадки dF в направлении, образующем

угол φ с нормалью к поверхности, в пределах элементарного телесного угла dΩ.

Поток излучения (у.п.и.) АЧТ в данном направлении пропорционален потоку излучения по нормали к поверхности и косинусу угла между ними.

где

30.Угловая плотность излучения (у.п.и.) – количество лучистой энергии, испускаемое в единицу времени единицей поверхности элементарной площадки dF

Слайд 20Тепломассообмен Лекция 22
– количество энергии, испускаемое в единицу времени

элементарной площадкой dF в направлении, образующем угол φ с нормалью

к поверхности, в пределах элементарного телесного угла dΩ, отнесенное к проекции dFn этой площадки на плоскость, нормальную к направлению излучения.

Интенсивность (яркость) излучения

С учетом з-на Ламберта получаем

Можно говорить об интенсивности (яркости) собственного, падающего, эффективного, результирующего и других излучениях.

Тепломассообмен				  Лекция 22– количество энергии, испускаемое в единицу времени элементарной площадкой dF в направлении, образующем угол

Слайд 21Замкнутая система серого и АЧ тел с одинаковыми температурами находится

в состоянии равновесия если температуры тел неизменны, т.е. для каждого

тела нет разности между получаемой и мой энергиями.
Баланс энергии для серого тела Е = АЕо;
то же для АЧТ: Ео= Е + (1–А)Ео → Е = АЕо,
отсюда

ТМО Лекция 18

31.Закон Кирхгофа

В состоянии термодинамического равновесия отношение собственного излучения к поглощательной способности для серых тел не зависит от их природы и равно собственному излучению АЧТ при той же температуре.

Замкнутая система серого и АЧ тел с одинаковыми температурами находится в состоянии равновесия если температуры тел неизменны,

Слайд 22Поглощательная способность серых тел при равновесном излучении численно равна степени

черноты (к.т.и.).

З-н Кирхгофа справедлив также для спектральных характеристик (для несерых

тел – только для них)

ТМО Лекция 18

Следствие из з-на Кирхгофа

с другой стороны из з-на Стефана–Больцмана следует, что


отсюда

Поглощательная способность серых тел при равновесном излучении численно равна степени черноты (к.т.и.).	З-н Кирхгофа справедлив также для спектральных

Слайд 23 32. Лучистый теплообмен между двумя телами с плоско-параллельными поверхностями.
Экраны устанавливаются

для уменьшения лучистого теплообмена между телами 1 и 2 перпендикулярно

к направлению потока излучения и изготавливаются из материалов с высокими отражательной способностью
(1–Аэ) и теплопроводностью (тонкие полированные листы меди, алюминия и т.п.). Термическое сопротивление теплопроводности экранов (δ/λ)э пренебрежимо мало.
Постановка задачи: при заданных температурах и свойствах тел 1,2 требуется найти температуру экрана и результирующий поток излучения.
32. Лучистый теплообмен между двумя телами с плоско-параллельными поверхностями.Экраны устанавливаются для уменьшения лучистого теплообмена между телами 1

Слайд 25Тепломассообмен Лекция 20
Рассматриваемая система состоит из двух подсистем 1-э

и э-2, для каждой из которых справедлива полученная ранее зависимость

для расчета результирующего излучения

По условию задачи А1,э = Аэ,2 = А1,2=


для стационарного режима q1,э = qэ,2 = q1,2 , откуда

Тепломассообмен				  Лекция 20	Рассматриваемая система состоит из двух подсистем 1-э и э-2, для каждой из которых справедлива

Слайд 27ТП Лекция 21
F2, Т2, А2 (ε2)  Е2
F1< F2
33.ЛУЧИСТЫЙ

ТЕПЛООБМЕН В ПОЛОСТИ
Рассматривается теплообмен излучением между 2-мя непрозрачными поверхностями с

серыми спектрами излучения,
одна из которых F1 (меньшая , невогнутая) расположена внутри второй F2 –оболочки (бóльшая, вогнутая).
Заданы: F1, Т1, А1 (ε1)  Е1 (Ст.-Больц.)
F2, Т2, А2 (ε2)  Е2

F1< F2

ТП							  Лекция 21F2, Т2, А2 (ε2)  Е2F1< F233.ЛУЧИСТЫЙ ТЕПЛООБМЕН В ПОЛОСТИ	Рассматривается теплообмен излучением между 2-мя

Слайд 28Особенности:
на поверхность внутреннего тела F1 попадает лишь часть энергии, излучаемой

оболочкой F2 , остальная энергия проходит мимо и попадает на

саму оболочку
(самооблучение).

При этом вся энергия, излучаемая внутренним телом F1, попадает на оболочку F2
Особенности:на поверхность внутреннего тела F1 попадает лишь часть энергии, излучаемой оболочкой F2 , остальная энергия проходит мимо

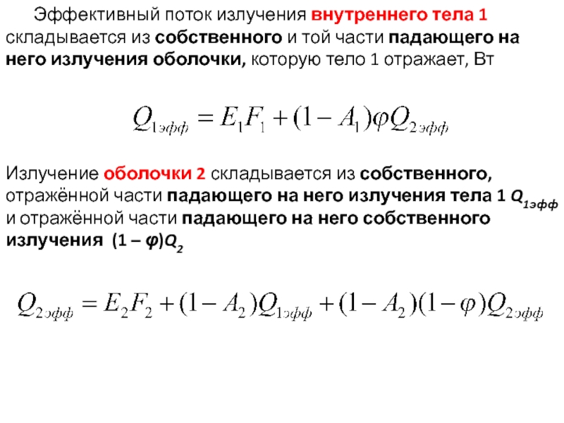
Слайд 29Q1,2 = Q1 эфф – φ2,1Q2 эфф
Результирующий поток излучения внутреннего

тела 1 на оболочку 2
ТП Лекция 21
34.Средний угловой коэффициент

излучения φ2,1
оболочки 2 на поверхность внутреннего тела 1равен доле потока эффективного излучения оболочки, которая попадает на тело 1.
Средний угловой коэффициент излучения внутреннего тела 1на оболочку 2 φ1,2 = 1, т.е. вся энергия, излучаемая телом 1, падает на оболочку 2.
Коэффициент самооблучения внутреннего тела φ1,1 = 0, т.к. тело 1 выпуклое.
Коэффициент самооблучения оболочки
φ2,2 = 1 – φ2,1, что следует из баланса энергии,
излучаемой оболочкой.
Q1,2 = Q1 эфф – φ2,1Q2 эффРезультирующий поток излучения внутреннего тела 1 на оболочку 2ТП							  Лекция

Слайд 30Излучение оболочки 2 складывается из собственного, отражённой части падающего на

него излучения тела 1 Q1эфф и отражённой части падающего на

него собственного излучения (1 – φ)Q2

ТП Лекция 21

Эффективный поток излучения внутреннего тела 1 складывается из собственного и той части падающего на него излучения оболочки, которую тело 1 отражает, Вт

Излучение оболочки 2 складывается из собственного, отражённой части падающего на него излучения тела 1 Q1эфф и отражённой

Слайд 31 Полученные формулы применимы для тел любой формы (длинные

цилиндры; тела, образующие границы полости), лишь бы меньшее из них

не было вогнутым.
В любом случае F1 (меньшая из поверхностей) принимается в качестве расчётной.

ТП Лекция 21

Полный результирующий поток тепла, Вт

Приведённые степень черноты и поглощательная способность системы

Средний угловой коэффициент излучения

Полученные формулы применимы для тел любой формы (длинные цилиндры; тела, образующие границы полости), лишь бы

Слайд 32Частные случаи:

1) F2 >> F1, εпр ≈ ε1.
2) F2

≈ F1, φ2,1 ≈ 1.
ТП Лекция 21

Частные случаи:1) F2 >> F1,  εпр ≈ ε1.2) F2 ≈ F1, φ2,1 ≈ 1.ТП							  Лекция

Слайд 33ТП Лекция 21
35,36.ТЕПЛООБМЕН В ПОЛОСТИ ПРИ НАЛИЧИЕ ЭКРАНОВ

ТП							  Лекция 2135,36.ТЕПЛООБМЕН В ПОЛОСТИ ПРИ НАЛИЧИЕ ЭКРАНОВ

Слайд 34Особенности:
В отличие от системы плоских тел эффективность экранирования в полости


зависит от расположения экранов. Это связано с тем, что изменяются

угловые коэффициенты.

Экранирование наиболее эффективно, если сферический или цилиндрический экраны помещаются вблизи тела с более высокой температурой.

А1,2 определяется для аналогичной системы без экрана (εпр).
2-е слагаемое в знаменателе выражения для (А1,2 )э
характеризует тепловое сопротивление лучистому переносу, обусловленное экранированием. Величина (А1,2 )э уменьшается (т.е. эффективность экрана увеличивается) при Fэ  F1 и уменьшении Аэ (или εэ).

Особенности:В отличие от системы плоских тел эффективность экранирования в полости зависит от расположения экранов. Это связано с

Слайд 35Данные зависимости:
являются обобщениями выражений, полученных для лучистого теплообмена в

полости без экранов и с одним экраном при А =

idem;
при F1=Fэi =F2 переходят в зависимости, полученные для плоскопараллельных систем.

ТП Лекция 21

ПРОИЗВОЛЬНОЕ ЧИСЛО ЭКРАНОВ

Данные зависимости: являются обобщениями выражений, полученных для лучистого теплообмена в полости без экранов и с одним экраном

Слайд 36Рассмотрим два невогнутых (φ1,1=φ2,2=0) изотермических серых тела с заданными Т1,

Т2, ε1=А1 и ε2=А2. Теплообмен с другими
телами отсутствует. Выделим

элементы поверхности dF1 и dF2 c расстоянием r между
центрами, и углами между
отрезком r и нормалями n к
элементам – φ1 и φ2.

37.Теплообмен между 2-мя произвольно расположенными телами

Рассмотрим два невогнутых (φ1,1=φ2,2=0) изотермических серых тела с заданными Т1, Т2, ε1=А1 и ε2=А2. Теплообмен с другими

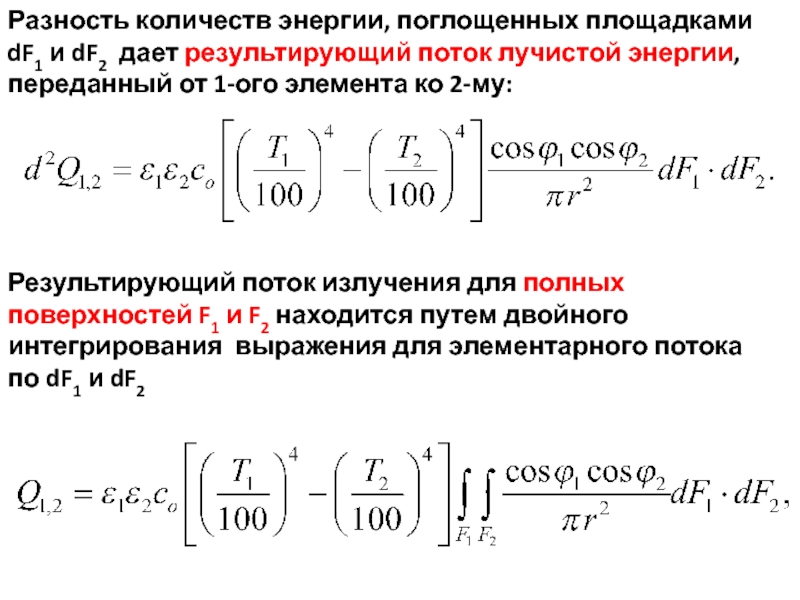
Слайд 37Результирующий поток излучения для полных поверхностей F1 и F2 находится

путем двойного интегрирования выражения для элементарного потока
по dF1 и

dF2

ТП Лекция 21

Разность количеств энергии, поглощенных площадками dF1 и dF2 дает результирующий поток лучистой энергии, переданный от 1-ого элемента ко 2-му:

Результирующий поток излучения для полных поверхностей F1 и F2 находится путем двойного интегрирования выражения для элементарного потока

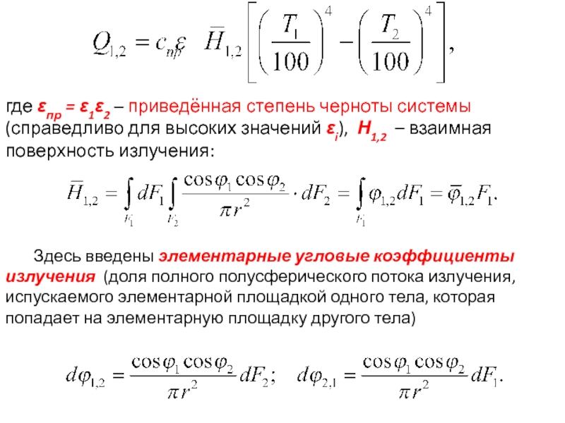
Слайд 38где εпр = ε1ε2 – приведённая степень черноты системы (справедливо

для высоких значений εi), Н1,2 – взаимная поверхность излучения:
Здесь введены

элементарные угловые коэффициенты излучения (доля полного полусферического потока излучения, испускаемого элементарной площадкой одного тела, которая попадает на элементарную площадку другого тела)
где εпр = ε1ε2 – приведённая степень черноты системы (справедливо для высоких значений εi), Н1,2 – взаимная

Слайд 39– локальный угловой коэффициент – доля энергии, излучаемой элементом dF1

по полусферическому пространству, которая попадает на всю поверхность F2





– средний

(по поверхности F1) угловой коэффициент (коэффициент облучённости) – доля энергии, излучаемой поверхностью F1, которая попадает на поверхность F2

– локальный угловой коэффициент – доля энергии, излучаемой элементом dF1 по полусферическому пространству, которая попадает на всю

Слайд 40ТП Лекция 21
Итак, для определения результирующего потока излучения для

системы из двух произвольно расположенных в пространстве тел с поверхностями

F1 и F2 необходимо знать приведённую степень черноты (оптические свойства) и средние угловые коэффициенты





или взаимные поверхности излучения (геометрические свойства системы)
ТП							  Лекция 21	Итак, для определения результирующего потока излучения для системы из двух произвольно расположенных в пространстве

Слайд 41Тепломассообмен Лекция 6
1) Система из 2-х серых тел с

высокими поглощательными (излучательными) способностями
2) Замкнутая система из 2-х тел (общий

случай)

3) Две бесконечные параллельные пластины:

φ1,2 = φ2,1 =1, Н1,2 =F1.

4) “Шарик ” в оболочке:

φ1,2 =1, φ2,1 =F1/F2, Н1,2 =F1

38.Приведённая степень черноты
в практических расчетах

Тепломассообмен				  Лекция 61) Система из 2-х серых тел с высокими поглощательными (излучательными) способностями2) Замкнутая система из

Слайд 42 Полученные формулы применимы для тел любой формы (длинные

цилиндры; тела, образующие границы полости), лишь бы меньшее из них

не было вогнутым.
В любом случае F1 (меньшая из поверхностей) принимается в качестве расчётной.

ТП Лекция 21

Полный результирующий поток тепла, Вт

Приведённые степень черноты и поглощательная способность системы

Средний угловой коэффициент излучения

Полученные формулы применимы для тел любой формы (длинные цилиндры; тела, образующие границы полости), лишь бы

Слайд 43Тепломассообмен Лекция 6
Для расчета угловых коэффициентов («коэффициентов облучённости») и

взаимных поверхностей используется метод АЛГЕБРЫ ПОТОКОВ, который базируется на общих

свойствах потоков излучения и сводит двойное интегрирование к решению обычных алгебраических уравнений.

39.Свойства потоков излучения

свойство взаимности (взаимной симметрии)
взаимные поверхности излучения двух тел, участвующих в лучистом теплообмене, равны друг другу независимо от того, какая из них является излучающей (относится как к элементарным, так и к средним взаимным поверхностям)

Тепломассообмен				  Лекция 6	Для расчета угловых коэффициентов («коэффициентов облучённости») и взаимных поверхностей используется метод АЛГЕБРЫ ПОТОКОВ, который

Слайд 44ТП Лекция 22
2) свойство аддитивности: величины взаимных поверхностей, угловых

коэффициентов и результирующих потоков для лучистого теплообмена данного тела с

другими телами не зависят друг от друга и суммируются по обычным алгебраическим правилам.
2) свойство замыкаемости. В общем случае тело участвует в лучистом теплообмене со всеми окружающими телами, при этом действует св-во аддитивности. Согласно закону сохранения энергии
для замкнутой системы, состоящей из n тел, поток излучения, посылаемый одним из них (телом i ) на все остальные, равен собственному полусферическому излучению этого тела
ТП							  Лекция 222) свойство аддитивности: величины взаимных поверхностей, угловых коэффициентов и результирующих потоков для лучистого теплообмена

Слайд 45Угловой коэффициент излучения φ1,2 поверхности
F1 на поверхность F2 не

зависит от конфигурации
последней (F2), если она вписывается в систему


внешних (ab, cd) и внутренних (ac, bd)
охватывающих прямых линий.
Общий случай: угловые к–ты излучения тела 1
на тела 2, имеющие общую проекцию, равны.
(Вводят АЧ тела ас и bd с температурой Т=0.)

ТП Лекция 21

3) свойство совмещаемости:
Равными являются потоки, исходящие от одного и того же тела, которые можно полностью совместить так, что все лучи совпадут, вне зависимости от их длины.

Угловой коэффициент излучения φ1,2 поверхности F1 на поверхность F2 не зависит от конфигурации последней (F2), если она

Слайд 46Тепломассообмен Лекция 6
Свойство натянутых нитей: применяется к 2-м невогнутым

поверхностям бесконечной длины (перпендикулярно к плоскости рисунка).

Тепломассообмен				  Лекция 6Свойство натянутых нитей: применяется к 2-м невогнутым поверхностям бесконечной длины (перпендикулярно к плоскости рисунка).

Слайд 47ТП Лекция 22
4) свойство затеняемости:
результирующий лучистый поток

между двумя телами равен нулю, если на пути всех лучей

помещено непрозрачное (диатермичное) тело



5) свойство вогнутости / невогнутости
для невогнутых (плоских и выпуклых) тел самооблучение
отсутствует



для вогнутых тел самооблучение отлично от нуля






ТП							  Лекция 224) свойство затеняемости:  результирующий лучистый поток между двумя телами равен нулю, если на

Слайд 48Тепломассообмен Лекция 22
Эмиссионный спектр неона, слева направо: от УФ

до ИК линий (показанных белым цветом)
40.ТЕПЛОВОЕ ИЗЛУЧЕНИЕ ГАЗОВ
Твердые тела и

жидкости, рассматривавшиеся ранее, только поглощают и излучают лучистую энергию и непрозрачны для неё (D = 0).
Газы также обладают способностью испускать и поглощать лучистую энергию, однако эта способность селективна: проявляется только в дискретных интервалах длин волн.
Кроме того, газы являются полупрозрачными средами (D ≠ 0), так же как и полупроводники, керамика, стекло, пары и т.д. При прохождении через такую среду лучистая энергия поглощается и рассеивается, что может сопровождаться собственным излучением среды.
Одноатомные (гелий He, аргон Ar, криптон Kr, ксенон Xe, неон Ne, радон Rn; пары металлов) и двухатомные газы (О2, N2, сухой воздух, H2, Cl2, F2, CO, NO) практически прозрачны для тепловых лучей (диатермичны)
D ≈ 1, A ≈ 0, R ≈ 0
Тепломассообмен				  Лекция 22Эмиссионный спектр неона, слева направо: от УФ до ИК линий (показанных белым цветом)40.ТЕПЛОВОЕ ИЗЛУЧЕНИЕ

Слайд 49ТП Лекция 22
Трехатомные (озон O3, пары воды H2O, углекислый

газ CO2, диоксид азота NO2, закись азота – веселящий газ

N2O, влажный воздух, амиак NH3, метан СН4) и многоатомные газы (органические хладагенты) имеют избирательные (селективные) излучательные свойства: излучают и поглощают в т.н. полосах, расположенных в различных частях спектра, вне которых поглощение и излучение равны 0.
ТП							  Лекция 22	Трехатомные (озон O3, пары воды H2O, углекислый газ CO2, диоксид азота NO2, закись азота

Слайд 50а)
ТП Лекция 22
б)
В отличие от излучения твердых тел и

жидкостей (а)
излучение (поглощение) энергии газами (б) происходит не в поверхностном

слое, а во всём объеме.
При этом каждая молекула является точечным источником сферического излучения (поглощения) электромагнитной энергии.
а)	ТП							  Лекция 22б)	В отличие от излучения твердых тел и жидкостей (а)излучение (поглощение) энергии газами (б) происходит

Обратная связь

Если не удалось найти и скачать доклад-презентацию, Вы можете заказать его на нашем сайте. Мы постараемся найти нужный Вам материал и отправим по электронной почте. Не стесняйтесь обращаться к нам, если у вас возникли вопросы или пожелания:

Email: Нажмите что бы посмотреть 

Что такое TheSlide.ru?

Это сайт презентации, докладов, проектов в PowerPoint. Здесь удобно  хранить и делиться своими презентациями с другими пользователями.


Для правообладателей

Яндекс.Метрика