Разделы презентаций


Валентинов В.А. Эконометрика. Лекция 6. Предпосылки МНК, методы их проверки

Содержание

Валентинов В.А. Эконометрика. Лекция 6. Предпосылки МНК, методы их проверки (модуль 2)6.1. Предпосылки МНКПри оценке параметров  и  уравнения регрессии Уi =  + Xi+ iприменяется метод наименьших квадратов

Слайды и текст этой презентации

Слайд 1
Валентинов В.А. Эконометрика.
Лекция 6. Предпосылки МНК, методы их

проверки (модуль 2)
6.1. Предпосылки МНК
6.2. Проверка первой, второй предпосылок МНК
6.3.

Проверка третьей, четвертой предпосылок МНК
6.4. Проверка пятой предпосылки МНК
Валентинов В.А. Эконометрика. Лекция 6. Предпосылки МНК, методы их проверки (модуль 2)6.1. Предпосылки МНК6.2. Проверка первой,

Слайд 2
Валентинов В.А. Эконометрика.
Лекция 6. Предпосылки МНК, методы их

проверки (модуль 2)
6.1. Предпосылки МНК
При оценке параметров  и 

уравнения регрессии
Уi =  + Xi+ i
применяется метод наименьших квадратов (МНК).
На основании выборочных данных, взятых из генеральной совокупности, методом наименьших квадратов рассчитываются значения коэффициентов модели
Уi = а+вХi+еi.
где а и в являются оценками параметров  и ,
- еi – остатки модели, которые являются отдельными реализациями возмущения i .
Так как возмущения i относятся к генеральной совокупности и исследователю не известны, то на них накладываются определенные ограничения в виде предпосылок МНК.
Если предпосылки МНК относительно возмущения i выполняются, то полученные численные значения коэффициентов а и b, являющиеся оценками параметров  и , будут обладать свойствами несмещенности, состоятельности и эффективности.
Проверять предпосылки МНК относительно i будем с помощью остатков еi модели Уi = а+вХi+еi.
Валентинов В.А. Эконометрика. Лекция 6. Предпосылки МНК, методы их проверки (модуль 2)6.1. Предпосылки МНКПри оценке параметров

Слайд 3
Валентинов В.А. Эконометрика.
Лекция 6. Предпосылки МНК, методы их

проверки (модуль 2)
Приводим следующие пять предпосылок МНК относительно остатков еi:
1

– остатки являются случайными величинами;
2 - средняя величина остатков равна нулю, остатки не зависят от Х;
3 – остатки являются гомоскедастичными (однородными) — дисперсии остатков являются одинаковыми для всех интервалов значений Х;
4 - отсутствие автокорреляции остатков или отсутствие связи остатков между собой;
5 – остатки подчиняются нормальному закону распределения.
(Эконометрика/Елисеева, 2004, стр. 156 -157)
Имеется следующее ограничение применения МНК.
МНК применим к моделям, которые являются линейными относительно параметров и переменных, коэффициенты которых соединены аддитивно.
Валентинов В.А. Эконометрика. Лекция 6. Предпосылки МНК, методы их проверки (модуль 2)Приводим следующие пять предпосылок МНК

Слайд 4
Валентинов В.А. Эконометрика.
Лекция 6. Предпосылки МНК, методы их

проверки (модуль 2)
6.2. Проверка первой, второй предпосылок МНК
Проверка

первой предпосылки
Для проверки случайного характера остатков строится график зависимости остатков е, от теоретических значений результативного признака (рис. 6.1).













Рис. 6.1 - Зависимость случайных остатков еi, от теоретических значений.
Если на графике получена горизонтальная полоса, то остатки е, представляют собой случайные величины и расчетные значения Ур хорошо аппроксимируют фактические значения У.


Валентинов В.А. Эконометрика. Лекция 6. Предпосылки МНК, методы их проверки (модуль 2)6.2. Проверка первой, второй предпосылок

Слайд 5
Валентинов В.А. Эконометрика.
Лекция 6. Предпосылки МНК, методы их

проверки (модуль 2)
Проверка второй предпосылки
Вторая предпосылка имеет две

составляющих:
- среднее значение остатков должно равняться нулю или сумма остатков модели должна равняться нулю;
- остатки не должны зависеть от значений Хi.
Если коэффициенты определены МНК, то сумма остатков равняется нулю Σеi = 0 выполняется для линейных моделей и моделей.
Если имеются повторности значений У для каждого значения Х, то можно проверить равенство нулю суммы остатков для повторностей.
Если суммы остатков для повторностей равны нулю, то это означает, что уравнение регрессии проходит через средние значения повторностей и уравнение регрессии является наилучшим.
В противном случае уравнение регрессии является неадекватным и можно подобрать другое, при котором суммы остатков для повторностей равны нулю.
Однако, в эконометрических исследованиях очень сложно получить повторности У для фиксированных значений Х.
Валентинов В.А. Эконометрика. Лекция 6. Предпосылки МНК, методы их проверки (модуль 2)Проверка второй предпосылки  Вторая

Слайд 6
Валентинов В.А. Эконометрика.
Лекция 6. Предпосылки МНК, методы их

проверки (модуль 2)
Для проверки независимости остатков еi от

значений Хi строится график зависимости остатков еi от Хi см. рис. 6.3.








Рис. 6.3 – График зависимости остатков е от Х
Если остатки на графике расположены в виде горизонтальной полосы, то они независимы от значений Xj.
Если же график показывает наличие зависимости еi и Xj, то модель неадекватна.
Причины неадекватности могут быть разные.
Возможно, что нарушена третья предпосылка МНК и дисперсия остатков не постоянна для каждого значения фактора Xj.
Неправильно произведена спецификация модели и в нее необходимо ввести дополнительные факторы Xj.
Валентинов В.А. Эконометрика. Лекция 6. Предпосылки МНК, методы их проверки (модуль 2)  Для проверки независимости

Слайд 7
Валентинов В.А. Эконометрика.
Лекция 6. Предпосылки МНК, методы их

проверки (модуль 2)
6.3. Проверка третьей, четвертой предпосылок МНК
Проверка третьей предпосылки.
В

соответствии с третьей предпосылкой МНК требуется, чтобы дисперсия остатков была гомоскедастичной (однородной, одинаковой).
Это значит, что для каждого значения фактора Xj остатки е, имеют одинаковую дисперсию. Если это условие применения МНК не соблюдается, то имеет место гетероскедастичность (неоднородность, разный).
Наличие гетероскедастичности можно наглядно видеть на полях корреляции (рис. 6.4).

Рис. 6.4 - Примеры гетероскедастичности остатков
На рис. 6.4 а остатки являются не однородными (разными), дисперсия остатков растет по мере увеличения Х
На рис. 6.4 б – дисперсия остатков уменьшается в зависимости от Х.
Причинами появления гетероскедастичности остатков являются:
плохая спецификация модели,
наличие в базе данных двух и более групп объектов, свойства которых сильно отличаются между собой.

Валентинов В.А. Эконометрика. Лекция 6. Предпосылки МНК, методы их проверки (модуль 2)6.3. Проверка третьей, четвертой предпосылок

Слайд 8
Валентинов В.А. Эконометрика.
Лекция 6. Предпосылки МНК, методы их

проверки (модуль 2)
Последствия гетероскедастичности:
уравнение регрессии может описывать свойства тех объектов,

которых вообще нет;
доверительные интервалы регрессии и прогноза не соответствуют фактическим значениям остатков.
Для обнаружения гетероскедастичности используются визуальный анализ корреляционного поля данных и статистические тесты.
Для проверки достоверности гетероскедастичности используется тест Голдфелда-Квандта, имеющий следующие предпосылки:
дисперсии остатков пропорционально значениям фактора Х;
остатки имеют нормальный закон распределения,
автокорреляция остатков отсутствует.


Валентинов В.А. Эконометрика. Лекция 6. Предпосылки МНК, методы их проверки (модуль 2)Последствия гетероскедастичности:уравнение регрессии может описывать

Слайд 9
Валентинов В.А. Эконометрика.
Лекция 6. Предпосылки МНК, методы их

проверки (модуль 2)
Тест Голдфелда-Квандта выполняется в следующем порядке:
1. Все n

наблюдений упорядочиваем по величине X.
2. После этого всю упорядоченную выборку разбиваем на три равные подвыборки размерностью n.
3. Оцениваем отдельные регрессии для первой подвыборки (n первых наблюдений) и для третьей подвыборки (n последних наблюдений).
4. Если предположение о пропорциональности дисперсий отклонений значениям X верно, то дисперсия остатков по n первой подвыборке будет существенно меньше дисперсии остатков по n третьей подвыборке.
5. Для сравнения соответствующих дисперсий используем критерий Фишера - F-статистику:
Fнабл = S32 / S12 ,
где S32 и S12 - дисперсии остатков для третьей и первой совокупности ,


n-k - число степеней свободы выборочных дисперсий остатков;
n – объем выборки;
k — количество коэффициентов в уравнении регрессии, включая свободный коэффициент.

Валентинов В.А. Эконометрика. Лекция 6. Предпосылки МНК, методы их проверки (модуль 2)Тест Голдфелда-Квандта выполняется в следующем

Слайд 10
Валентинов В.А. Эконометрика.
Лекция 6. Предпосылки МНК, методы их

проверки (модуль 2)
При сделанных предположениях относительно случайных отклонений

построенная F-статистика имеет распределение Фишера с числами степеней свободы ν1 = n-k; ν2 = n-k.
6. Если Fнабл = S32/S12 >Fкрит = Fα,v1,v2;, то гипотеза об отсутствии гетероскедастичности отклоняется на уровне значимости α.
Для множественной регрессии данный тест, как правило, проводится для той объясняющей переменной, которая в большей степени связана с дисперсией остатков.
Валентинов В.А. Эконометрика. Лекция 6. Предпосылки МНК, методы их проверки (модуль 2)  При сделанных предположениях

Слайд 11
Валентинов В.А. Эконометрика.
Лекция 6. Предпосылки МНК, методы их

проверки (модуль 2)
Проверка четвертой предпосылки
Четвертая предпосылка МНК предполагает

отсутствие автокорреляции остатков или отсутствие связи остатков между собой.
Автокорреляция остатков порядка m равна коэффициенту корреляции, рассчитанному между исходными остатками модели и лаговыми остатками порядка m.
Коэффициент автокорреляции рассчитывается по обычной формуле коэффициента корреляции, только в качестве первой переменной является исходные остатки, а в качестве второй переменной используется лаговые остатки порядка m.
Проверку достоверности коэффициента автокорреляции остатков первого порядка можно производить по упрощенной или по более точной методике.
Валентинов В.А. Эконометрика. Лекция 6. Предпосылки МНК, методы их проверки (модуль 2)Проверка четвертой предпосылки  Четвертая

Слайд 12
Валентинов В.А. Эконометрика.
Лекция 6. Предпосылки МНК, методы их

проверки (модуль 2)
Упрощенная методика проверка коэффициента автокорреляции

совпадает с методикой проверки достоверности обычного парного коэффициента корреляции, которая выполняется в следующей последовательности:
Шаг 1. Выдвигается нулевая гипотеза о том, что r(m) = 0
H0: r(m) = 0
Шаг 2. Вычисляется r(m).
Шаг 3. Вычисляется ошибка r(m)


Шаг 4. Вычисляется критерий Стьюдента

Шаг 5. Проверяется условие:
если t > t( = 0,05, к = n - m - 2), то нулевая гипотеза отвергается с вероятностью 1-. Где t – критерий Стьюдента,  - уровень значимости. В противном случае нулевая гипотеза принимается.


Валентинов В.А. Эконометрика. Лекция 6. Предпосылки МНК, методы их проверки (модуль 2)   Упрощенная методика

Слайд 13
Валентинов В.А. Эконометрика.
Лекция 6. Предпосылки МНК, методы их

проверки (модуль 2)
Коэффициент автокорреляции остатков первого порядка обладает следующими свойствами:
-

коэффициент автокорреляции остатков может принимать значения от -1 до +1.
- если остатки часто меняют свой знак, то коэффициент автокорреляции первого порядка будет отрицательным;
- если остатки имеются серии положительных и отрицательных значений остатков, то коэффициент автокорреляции первого порядка будет положительным.

Валентинов В.А. Эконометрика. Лекция 6. Предпосылки МНК, методы их проверки (модуль 2)Коэффициент автокорреляции остатков первого порядка

Слайд 14
Валентинов В.А. Эконометрика.
Лекция 6. Предпосылки МНК, методы их

проверки (модуль 2)
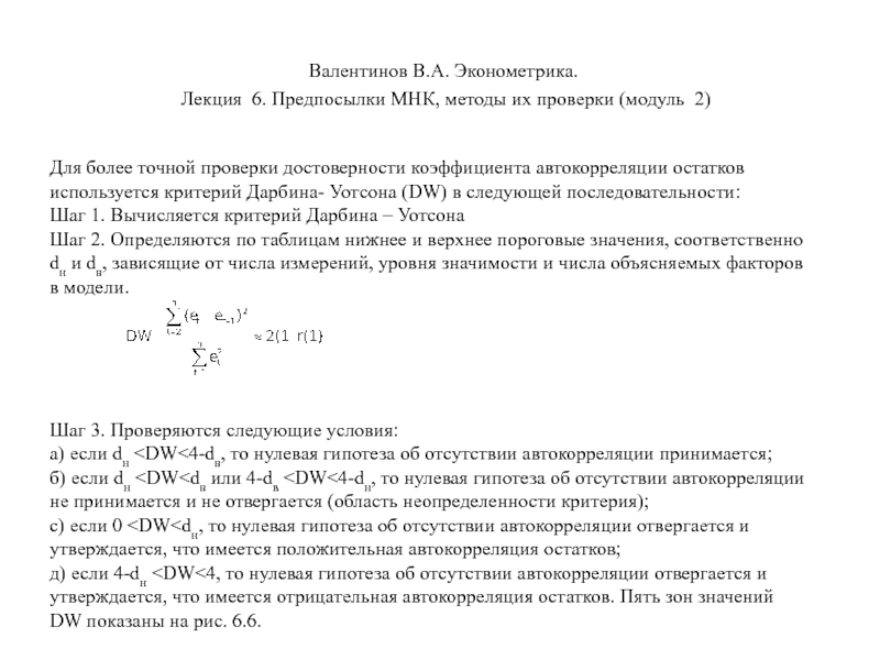
Для более точной проверки достоверности коэффициента автокорреляции остатков

используется критерий Дарбина- Уотсона (DW) в следующей последовательности:
Шаг 1. Вычисляется критерий Дарбина – Уотсона
Шаг 2. Определяются по таблицам нижнее и верхнее пороговые значения, соответственно dн и dв, зависящие от числа измерений, уровня значимости и числа объясняемых факторов в модели.





Шаг 3. Проверяются следующие условия:
а) если dн б) если dн с) если 0 д) если 4-dн
Валентинов В.А. Эконометрика. Лекция 6. Предпосылки МНК, методы их проверки (модуль 2)Для более точной проверки достоверности

Слайд 15
Валентинов В.А. Эконометрика.
Лекция 6. Предпосылки МНК, методы их

проверки (модуль 2)










Рис. 6.6 – Пять зон значений DW
Критерий DW

рассчитывается практически во всех статистических пакетах прикладных программ.

Валентинов В.А. Эконометрика. Лекция 6. Предпосылки МНК, методы их проверки (модуль 2)Рис. 6.6 – Пять зон

Слайд 16
Валентинов В.А. Эконометрика.
Лекция 6. Предпосылки МНК, методы их

проверки (модуль 2)
6.4. Проверка пятой предпосылки МНК
Проверка пятой предпосылки
Проверка остатков

на нормальность закона распределения осуществляется с помощью коэффициентов ассиметрия и эксцесс, а также критерия χ2 (читается хи- квадрат). Более подробно пятую предпосылку проверим в лабораторной работе в теме 6.
Для расчета коэффициентов ассиметрия и эксцесс воспользуемся функциями Ехсе1 «СКОС», «ЭКСЦЕСС». При этом считается, что если ассиметрия и эксцесс по модулю не превышают 1, то массив чисел имеет нормальный закон распределения. Для более точной проверки отличия ассиметрии и эксцесса от нуля используется статистический критерий Стьюдента (Лакин Г.Ф. Биометрия, стр. 117-119)
Валентинов В.А. Эконометрика. Лекция 6. Предпосылки МНК, методы их проверки (модуль 2)6.4. Проверка пятой предпосылки МНКПроверка

Слайд 17
Валентинов В.А. Эконометрика.
Лекция 6. Предпосылки МНК, методы их

проверки (модуль 2)
Для проверки нормальности распределения остатков с

помощью критерия Хи-квадрат нужно выполнить несколько шагов:
Шаг 1 - рассчитать фактические частоты распределения остатков.
Шаг 2 – рассчитать теоретические частоты, подчиняющиеся нормальному закону распределения.
Шаг 3 – рассчитать фактическое значение критерия Хи-квадрат.
Шаг 4 – рассчитать табличное значение критерия Хи - квадрат.
Шаг 5 – сравнить фактическое значение критерия Хи - квадрат с табличным и сделать вывод о проверке нулевой гипотезы о том, что остатки модели подчиняются нормальному закону распределения или фактические частоты не отличаются от теоретических.
Более подробно проверка нормальности распределения остатков будет проведена в лабораторной работе 6.
Валентинов В.А. Эконометрика. Лекция 6. Предпосылки МНК, методы их проверки (модуль 2)  Для проверки нормальности

Обратная связь

Если не удалось найти и скачать доклад-презентацию, Вы можете заказать его на нашем сайте. Мы постараемся найти нужный Вам материал и отправим по электронной почте. Не стесняйтесь обращаться к нам, если у вас возникли вопросы или пожелания:

Email: Нажмите что бы посмотреть 

Что такое TheSlide.ru?

Это сайт презентации, докладов, проектов в PowerPoint. Здесь удобно  хранить и делиться своими презентациями с другими пользователями.


Для правообладателей

Яндекс.Метрика