Разделы презентаций


Эффективность использования минерального сырья и связанные с ней экологические

Содержание

Такие потери ведут к осваиванию новых месторождений, а следовательно к отторжению новых земель из земельного фонда, их нарушению и загрязнению. Поэтому создание более прогрессивных технологий разработки месторождений, снижающих потери полезных ископаемых,

Слайды и текст этой презентации

Слайд 1Эффективность использования минерального сырья и связанные с ней экологические проблемы
В

настоящее время добыча и переработка полезных ископаемых связана со значительными

потерями минерального сырья. Эффективность использования минеральных ресурсов снижается при непосредственной добычи в результате необходимости оставления в недрах предохранительных блоков, технологических потерь полезных ископаемых в очистных выработках; при транспортировке; при обогащении полезного ископаемого и в результате разубоживания. Потеря полезного ископаемого при эксплуатации месторождения – это та часть балансовых запасов, которая не извлекается из недр, а также добытая и отправленная в породные отвалы или оставленная на местах складирования, погрузки и транспортировки. При подземном способе добычи потери угля сегодня составляют от 20 до 30 %, на карьерах потери угля достигают 10 %. При добыче железных руд открытым способом потери составляют 3 - 5 %. При добыче вольфрамомолибденовых руд потери достигают при подземных добычах 10-12%, при открытой добычи 3-5%. При разработке наиболее сложных ртутных, редкометалльных и золоторудных месторождений потери могут достигать 30%. Общие потери полезных ископаемых при добыче и переработке руд составляет 25-30%, из которых 10-12 % потерь приходятся на добычу.
Эффективность использования минерального сырья и связанные с ней экологические проблемыВ настоящее время добыча и переработка полезных ископаемых

Слайд 2Такие потери ведут к осваиванию новых месторождений, а следовательно к

отторжению новых земель из земельного фонда, их нарушению и загрязнению.

Поэтому создание более прогрессивных технологий разработки месторождений, снижающих потери полезных ископаемых, является не только экономической задачей, но и важной экологической задачей. Такой же важной экологической задачей является снижение разубоживание полезных ископаемых. Например, разубоживание при добыче железных руд в целом достигает 3-4 %, при добыче медных руд – 7-8%, при добыче свинцово-цинковых руд в зависимости от способа добычи – от 12-20%. Разубоживание ведет к тому, что вовлекается в процесс переработки и обогащения от 20 до 25 % больше горной массы, чем это могло бы быть при чистой выемки полезного ископаемого. А это также ведет к изъятию дополнительных земель из земельного фонда, их нарушению и загрязнению.
Современные технологии переработки и обогащения полезных ископаемых не дают возможности извлечь полностью ценный компонент из руды, поэтому отходы складируются до лучших времен, когда с появлением более прогрессивной технологии будет возможно извлечение ценного компонента из малоконцентрированного сырья. Такие отходы обогатительных фабрик называют хвостами. Хвосты – это отходы, возникающие при обогащении полезных ископаемых, в которых содержание ценного компонента ниже, чем в исходной руде. Такие отходы складируются в, так называемых, хвостохранилищах.

Такие потери ведут к осваиванию новых месторождений, а следовательно к отторжению новых земель из земельного фонда, их

Слайд 3Хвостохранилище устраивается на расстоянии не более первых километрах от обогатительной

фабрики в естественных замкнутых или полузамкнутых котловинах или понижениях. В

случае отсутствия естественных понижений, хвостохранилище огораживается дамбой из попутно-извлекаемых минеральных ресурсов или намываются из тех же хвостов. Создание хвостохранилища также приводит к отторжению земель, их нарушению и загрязнению, а поэтому более полное извлечение ценного компонента при обогащении не только является экономической задачей, но и важной экологической проблемой.
Большое количество часто не используемых сопутствующих минеральных ресурсов и попутно-извлекаемых минеральных ресурсов приводит к значительным экономическим затратам и сопровождается экологическими проблемами не только для территории их складирования, но и для окружающих территорий с точки зрения их загрязнения. Поэтому важной экономической и экологической задачей является комплексное использование сопутствующих и попутно-извлекаемых минеральных ресурсов.
Анализ эффективности использования минеральных ресурсов при разработке месторождений полезных ископаемых включает в себя оценку:
Геологической изученности района и обеспеченности производства разведанными запасами минерального сырья на планируемый период и последующие годы.
Оценку эффективности работ по добыче и переработке минерального сырья.
Оценку эффективности использования, консервации и захоронения отходов при добыче и переработке полезных ископаемых.


Хвостохранилище устраивается на расстоянии не более первых километрах от обогатительной фабрики в естественных замкнутых или полузамкнутых котловинах

Слайд 4При анализе эффективности использования минеральных ресурсов в случае разработки месторождения

в качестве исходной документации являются геологические карты, планы и разрезы

месторождения. На планах и разрезах указываются балансовые и забалансовые запасы полезного ископаемого и категории их разведанности. В объяснительных записках к ним даются сведения о вмещающих породах, наличии водонапорных горизонтов, загазованности участков массива пород, мест геологических нарушений и другие инженерно-геологические и гидрологические данные, необходимые для выбора и обоснования мероприятий по рациональному использованию минеральных ресурсов и охране недр.
Оценка эффективности использования минеральных ресурсов для конкретного месторождения производится отдельно для главных (основных), сопутствующих и попутно-извлекаемых минеральных ресурсов.
Эффективность использование главных минеральных ресурсов месторождения оценивается по 4 направлениям:
Эффективность использования балансовых запасов.
Эффективность охраны забалансовых запасов.
Экологические изменения в результате добычи и переработки главных минеральных ресурсов.
Экономических ущерб в результате нерационального использования минеральных ресурсов и экологических изменений в природной среде.

При анализе эффективности использования минеральных ресурсов в случае разработки месторождения в качестве исходной документации являются геологические карты,

Слайд 5Эффективность использования балансовых запасов
Полнота и качество отработки балансовых запасов месторождений

выражаются коэффициентом извлечения полезного ископаемого из недр и коэффициентом качества.
 
Коэффициент

извлечения полезного ископаемого из недр
 
Ки = Д*а , где
Бп*с
 
Д – объем добытого полезного ископаемого,
А - содержание главного полезного компонента в добытой руде,
Бп – объем погашенных (использованных, добытых) балансовых запасов,
с – содержание главного полезного компонента в погашенных балансовых запасов.
 
Коэффициент качества – представляет собой отношение содержания главного полезного компонента в добытой руде к содержанию его же в погашенных балансовых запасов
 
Кк= а , где
с
а - содержание главного полезного компонента в добытой руде,
с – содержание главного полезного компонента в погашенных балансовых запасов.

Эффективность использования балансовых запасовПолнота и качество отработки балансовых запасов месторождений выражаются коэффициентом извлечения полезного ископаемого из недр

Слайд 6Наряду с этими показателями, используются показатели, характеризующие потери и разубоживание

полезного ископаемого.
Коэффициент потерь главного полезного компонента, измеряется в % и

рассчитывается по формуле:
 
Кп.и.= П *100, где
Бп
 
П – количество потерянных запасов полезного ископаемого,
Бп – объем погашенных (использованных) балансовых запасов.
 
Разубоживание:
 
Р= С1-С2 * 100 = (1-Кк) * 100= В * 100, где
С1 Д
 
С1 – содержание полезного компонента в руде, находящейся в недрах,
С2 – содержание полезного компонента в добытой руде,
Кк – коэффициент качества,
В – количество породы, примешенной в полезное ископаемое,
Д – объем добытого полезного ископаемого.


Наряду с этими показателями, используются показатели, характеризующие потери и разубоживание полезного ископаемого.Коэффициент потерь главного полезного компонента, измеряется

Слайд 7Уровень полноты использования минеральных ресурсов характеризуется также коэффициентом безотходности (Кб

) в процентах.
Кб выражается отношением суммарного физического объема всех минеральных

ресурсов, добываемых горным предприятием, к массе добытой из недр попутно-извлекаемых ресурсов и некондиционного сырья.
 
Кб= Д * 100, где
Вп+Qв
 
Д – суммарный физический объем минеральных ресурсов, добытых горным предприятием,
Вп+Qв - суммарный объем вскрышных пород и некондиционного сырья.

Повышение полноты использования минерального сырья осуществляется на основании норматива прироста коэффициента безотходности, который устанавливается по разности между технически достижимым (возможным) коэффициентом безотходности и фактическим коэффициентом безотходности:
 
∆Кб=Ктб-Кфб

 

Уровень полноты использования минеральных ресурсов характеризуется также коэффициентом безотходности (Кб ) в процентах.Кб выражается отношением суммарного физического

Слайд 8Важнейшим показателем уровня комплексного использования минерального сырья является коэффициент полноты

извлечения главного полезного компонента при обогащении минерального сырья. Он выражается

отношением суммарного количества главного полезного компонента, перешедшего во все виды товарной продукции и полуфабрикатов к тому его количеству, которое содержится в минеральном сырье, поступившем на переработку.
 
n
Кп.и.о.= Σ Ai*бi
i=1 Q*a
 
n – количество видов товарной продукции или полуфабрикатов, в которые переходит главный компонент,
Аi – количество i-той товарной продукции или полуфабрикатов, в которых содержится главный полезный компонент,
бi – содержание главного полезного компонента в i-той товарной продукции или полуфабрикате,
Q – количество минерального сырья, поступившего на переработку,
a – содержание главного полезного компонента в минеральном сырье, поступившем на переработку.
Важнейшим показателем уровня комплексного использования минерального сырья является коэффициент полноты извлечения главного полезного компонента при обогащении минерального

Слайд 9Разность между технически достижимым и фактически достигнутым коэффициентами полноты извлечения

главного полезного компонента дает возможность представить резерв повышения полноты извлечения

полезного компонента и является нормативом прироста полноты извлечения.
Результирующим показателем уровня комплексного использования минерального сырья является коэффициент комплексности, представляющий собой отношение ценности извлекаемых главных полезных компонентов к стоимости всех полезных компонентов в исходном сырье по оптовым ценам.
n
Кк.к.= Σ Mi*Цi
i=1_____ , где
m
Σ Нi*Цi
i=1
 Мi – количество i-го полезного компонента, перешедшего в соответствующий вид товарной продукции,
Нi – количество i-го полезного компонента, содержащегося в исходном минеральном сырье в тоннах,
Цi – оптовая цена i-го полезного компонента,
n – количество извлеченных полезных компонентов,
m – количество всех полезных компонентов в исходном минеральном сырье.

Разность между технически достижимым и фактически достигнутым коэффициентами полноты извлечения главного полезного компонента дает возможность представить резерв

Слайд 10Эффективность охраны забалансовых запасов
Эффективность охраны забалансовых запасов оценивается по потерям

этих запасов. Потери забалансовых запасов связаны со снижением их качества

в результате развития систем трещин при выемки балансовых запасов, действия физических, химических и биологических процессов, изменяющих содержание минеральных компонентов в массиве пород. На практике встречаются случаи, когда в результате выемки балансовых запасов разработка части или даже всех забалансовых запасов становится невозможной из-за развития зон обрушения, затопления и других последствий работы горнодобывающего предприятия.
Общее количество потерь забалансовых некондиционных минеральных ресурсов в результате ведения горных работ по выемке кондиционных минеральных ресурсов оценивается по коэффициенту безвозвратных потерь:
Кп.н.з. = Пн.к. , где
Qн.к.
Пн.к. – кол-во некондиционных запасов, добыча которых стала невозможной в результате проведения горных работ по выемке кондиционных запасов на выделенном участке месторождения,
Qн.к. – общее кол-во некондиционных запасов минерального сырья на выделенном участке месторождения. 
Эффективность охраны забалансовых запасовЭффективность охраны забалансовых запасов оценивается по потерям этих запасов. Потери забалансовых запасов связаны со

Слайд 11Эффективность складирования и хранения некондиционных запасов
Эффективность складирования и хранения некондиционных

запасов, выданных на поверхность оценивается по величине коэффициента консервации и

коэффициента эффективности охраны некондиционных запасов в период их хранения. Коэффициент консервации характеризует эффективность гонных работ по добыче, транспортированию и складированию некондиционного минерального сырья и сохранность в нем главных минеральных ресурсов:
n
К конс =1 Σ (qi-Пi) , где
n i=1 qi
n – количество главных минеральных ресурсов, консервируемых в отвалах,
qi – запасы каждого минерального ресурса в некондиционных рудах,
Пi – общие потери некондиционного минерального ресурса, которые складываются из потерь в недрах при добычи, с выбросами в воздушный бассейн и сбросами в водную среду.

В период хранения законсервированных некондиционных запасов в них изменяется содержание полезных компонентов в результате эрозии и дефляции отвалов, а так же из-за развития процессов химического и биологического выщелачивания. Зафиксированы случаи, когда законсервированные минеральные ресурсы со временем вообще теряют свою ценность как сырье для горноперерабатывающей промышленности.
Эффективность складирования и хранения некондиционных запасовЭффективность складирования и хранения некондиционных запасов, выданных на поверхность оценивается по величине

Слайд 12Для определения эффективности охраны некондиционных запасов, законсервированных в отвалах или

специальных хранилищах используется коэффициент эффективности охраны некондиционных запасов :

n
К эф. охр = Σ Кi * Nобщ , где
i=1 n
n – количество главных минеральных ресурсов, входящих в состав некондиционных запасов,
Кi – коэффициет эффективности хранения отдельного главного минерального ресурса, входящего в состав некондиционных запасов,
Nобщ - коэффициент относительного изменения общих технологических свойств минерального сырья, который находится по формуле:
m
Nобщ = 1 Σ Li ± дельта Li) , где
m i=1 Li
m – количество критериев качества минерального сырья, изменяющихся в результате хранения в отвалах,
Li – показатель качества добытого некондиционного минерального сырья и отправленного в отвалы,
дельта Li – отклонение показателя качества минерального сырья в процессе его хранения.

Для определения эффективности охраны некондиционных запасов, законсервированных в отвалах или специальных хранилищах используется коэффициент эффективности охраны некондиционных

Слайд 13Ki = 1 , где
B
В

– относительные потери отдельного минерального ресурса в течение заданного периода

его хранения, вычисляются по формуле:
В = П деф + П эр + П хв + П бв + П т , где
qi
П деф , П эр , П хв , П бв , П т – потери отдельного минерального ресурса в результате соответственно процессов дефляции, эрозии, химического выщелачивания, биологического выщелачивания и технологические потери, в том числе потери использования минеральных ресурсов не по назначению, например, для закладки выработанных пространств, заполнения провалов на поверхности, строительства дорог, дамб и др.,
qi – запасы отдельного минерального ресурса, поступившие в отвал (или в хвостохранилище) для консервации.
Все показатели эффективности охраны забалансовых (некондиционных) запасов вычисляются на стадии проектирования, а затем уже при разработке месторождения делаются фактические расчеты. Их сравнение дает возможность определить и в дальнейшем снизить путем соответствующих мероприятий потери полезного ископаемого.

Ki = 1 , где    B В – относительные потери отдельного минерального ресурса в

Слайд 14Экологические изменения в результате добычи и переработки главных минеральных ресурсов


В результате извлечения из недр и переработки сырья происходит нарушение

земель, деградация почвы, загрязнение водного и воздушного бассейнов соответственно сбросами и выбросами. В результате на прилегающей территории снижается продуктивность сельскохозяйственных, лесных, рыбных и других угодий. Поэтому большое значение имеют учет и оценка экологических изменений в зоне влияния горно-перерабатывающих предприятий.
Характер экологических изменений, происходящих в результате нарушений земель в пределах земельного отвода, оценивается по величине коэффициента экологических последствий отчуждения земель для земельных отводов предприятий. Он рассчитывается по формуле:
n
Кэк.з.о.= Σ fi*сi , где
i=1_______
Qм.с.
 fi – площадь i-го сельскохозяйственного, лесного и другого угодья, оказавшееся в границах земельного отвода горного предприятия;
сi – первоначальная средняя стоимость сельскохозяйственной, лесной и другой продукции, получаемой с единицы площади i-го угодья. Определяется по данным прежних землепользователей;
Qм.с. – общий объем добытого кондиционного минерального сырья, содержащего главные минеральные ресурсы или объем продукции (полуфабриката), перерабатывающегося предприятием;
i – количество выделенных угодий в пределах земельного отвода горного предприятия.

Экологические изменения в результате добычи и переработки главных минеральных ресурсов В результате извлечения из недр и переработки

Слайд 15Последствия экологических изменений за пределами земельного отвода
Последствия экологических изменений и

эффективность природоохранных мероприятий по ликвидации последствий экологических изменений за пределами

земельного отвода оцениваются по величине коэффициента экологических последствий по деградированным угодьям и по величине коэффициента экологической эффективности природоохранных мероприятий, которые выглядят следующим образом:
n
Кэк.д.у.= Σ Si*(Сi-Li) ,
i=1_________
Qм.с.
n
Кэф.о.м.= Σ Si*(Сi-Li) , где
i=1 Si*Сi
Si – площадь i-го деградированного угодья за пределами земельного отвода, оказавшееся в зоне влияния предприятия;
Сi – первоначальная средняя стоимость сельскохозяйственной, лесной и другой продукции, получаемой с единицы площади i-го угодья (по данным прежних землепользователей);
Li – средняя стоимость сельскохозяйственной, лесной и другой продукции, получаемой в течении года с i-го деградированного угодья;
n – количество деградированных угодий за пределами земельного отвода предприятия;
Qм.с. – общий объем добытого кондиционного минерального сырья или объем полуфабриката перерабатывающего предприятия (обогатительной фабрики).

Последствия экологических изменений за пределами земельного отводаПоследствия экологических изменений и эффективность природоохранных мероприятий по ликвидации последствий экологических

Слайд 16Экологические последствия складирования некондиционных запасов оцениваются по величине коэффициента экологических

последствий отчуждения земель при складировании некондиционных запасов минерального сырья,

н.з. n
Кэк.з.о.= Σ fi*сi , где
i=1_______
Qм.с.
 fi – площадь i-го сельскохозяйственного, лесного и другого угодья, оказавшееся под отвалами;
сi – первоначальная средняя стоимость сельскохозяйственной, лесной и другой продукции, получаемой с единицы площади i-го угодья. Определяется по данным прежних землепользователей;
Qм.с. – общий объем добытого кондиционного минерального сырья, содержащего главные минеральные ресурсы или объем продукции (полуфабриката), перерабатывающегося предприятием;
n – количество угодий, оказавшихся под отвалами.
Экологические последствия складирования некондиционных запасов оцениваются по величине коэффициента экологических последствий отчуждения земель при складировании некондиционных запасов

Слайд 17Экономический ущерб в результате нерационального использования минеральных ресурсов и экологических

изменений в природной среде.
Это последнее направление по оценке эффективности использования

главных минеральных компонентов. Оценивается показателями, характеризующими величину экономического ущерба.
Ущерб от потерь в недрах. Выражается произведением количества недоизвлеченного минерального ресурса на его ценность.
Уп=Бп(Кпи-Кфи)*Ц , где
 Бп –объем погашаемых балансовых запасов;
Кпи, Кфи – коэффициенты извлечения запасов из недр плановый (проектный) и фактический;
Ц – ценность одной единицы (тонны) недоизвлеченных запасов.
 
Ц= Цопт-Зпр , где
_________
Р
Цопт – оптовая цена единицы конечной товарной продукции;
Зпр – затраты, предстоящие на получение единицы конечной продукции;
Р – удельный расход балансовых запасов на получение единицы конечной товарной продукции.


Экономический ущерб в результате нерационального использования минеральных ресурсов и экологических изменений в природной среде.Это последнее направление по

Слайд 18Зпр = Спр+К уд пр. , где
 
Спр – предстоящие эксплуатационные

расходы на добычу одной тонны теряемых запасов;
К уд пр –

предстоящее капитальное вложения, необходимые для извлечения одной тонны теряемых запасов.
Этот ущерб от потерь в недрах (Уп) сказывается на таком важном экономическом показателе, как величина прибыли:
n
Пс = Σ (Цi-Сi)*Qгодi – Уп , где
i=1
сi – оптовая цена одной тонны i-той конечной продукции;
Цi – себестоимость производства одной тонны i-той конечной продукции;
Qгод i – годовой объем производства i-той конечной продукции;
Уп – величина ущерба от потерь в недрах;
n – количество различных видов конечной продукции.
В то же время величина прибыли, а следовательно и ущерб от потерь в недрах влияет на эффективность капиальных вложений (Е):
Е = Пс = (Цi-Сi)*Qгодi – Уп , где К – общие капитальные вложения в
К К разведку месторождения, проектирование и строительство горного предприятия, освоение и поддержание действующей мощности, а также в охрану и рациональное использование минеральных ресурсов.
Зпр = Спр+К уд пр. , где Спр – предстоящие эксплуатационные расходы на добычу одной тонны теряемых запасов;К

Слайд 19Кроме этого ущерб от потерь в недрах (Уп) влияет на

рентабельность производства (R):
R = Пбал – Уп , где

Фосн – Фоб
Пбал – балансовая прибыль от реализации всех видов продукции и услуг;
Фосн – среднегодовая стоимость основных производственных фондов горного предприятия;
Фоб – среднегодовая стоимость оборотных средств;
Уп – ущерб от потерь в недрах.

Для выбора наиболее экономичных способов добычи, системы разработки и технологии добычи для каждого варианта рассматривается прибыль, эффективность капитальных вложений и рентабельность с учетом ущерба наносимого в результате потерь полезного ископаемого, а также экологического ущерба (нарушений и загрязнений природной среды).

Кроме этого ущерб от потерь в недрах (Уп) влияет на рентабельность производства (R):R = Пбал – Уп

Слайд 20Экологический ущерб от деятельности горнорудных предприятий
Любой экологический ущерб складывается из

ущербов, нанесенных отдельным компонентам природной среды.
Например, сумма ущерба от нарушения

гидрогеологического режима в результате осушения (например, осушение карьера) складывается от истощения запасов качественных вод, от переноса водозаборов и снижения урожайности с\х культур.
Ущерб от истощения запасов качественных вод (У к.в. ):
У к.в. = ∆Vп.з. (С1+К1)+ ∆Vп.з. (С2+К2), где

∆Vп.з. – объем качественных вод, потерянных в результате осушения;
С1 и С2 –себестоимость поиска и разведки одного куб. метра качественных вод соответственно до осушения и после осушения;
К1 и К2 – соответственно удельные капитальные вложения для поиска и разведки одного куб метра качественных вод до осушения и после осушения.

Экологический ущерб от деятельности горнорудных предприятийЛюбой экологический ущерб складывается из ущербов, нанесенных отдельным компонентам природной среды.Например, сумма

Слайд 21Ущерб от переноса водозаборов (Уп.в.

n
Уп.в. = Σ {(V-∆V)(C2-C1+Kдоп)+

∆V(Сз+Кз)+Кнр. ∆V} , где
i=1
n – число водозаборов
V и ∆V - годовой дебит водозабора соответственно до осушения и снижение в следствии осушения;
С1 и С2 – себестоимость одного куб метра качественных вод на водозаборе соответственно до и после осушения;
Сз – себестоимость одного куб метра воды на водозаборе, построенном для восполнения потребностей в воде;
Кдоп и Кз –дополнительные удельные капитальные вложения соответственно на действующем водозаборе и вновь построенном
Кнр. – удельные капитальные вложения не реализуемые в связи с сокращением объема водозабора

Ущерб от переноса водозаборов (Уп.в.          nУп.в. = Σ

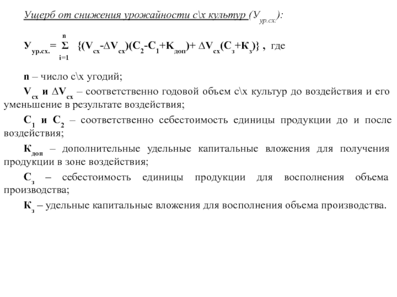
Слайд 22Ущерб от снижения урожайности с\х культур (Уур.сх.):

n
Уур.сх.= Σ {(Vсх-∆Vсх)(C2-C1+Kдоп)+ ∆Vсх(Сз+Кз)} , где

i=1
n – число с\х угодий;
Vcх и ∆Vсх – соответственно годовой объем с\х культур до воздействия и его уменьшение в результате воздействия;
С1 и С2 – соответственно себестоимость единицы продукции до и после воздействия;
Кдоп – дополнительные удельные капитальные вложения для получения продукции в зоне воздействия;
Сз – себестоимость единицы продукции для восполнения объема производства;
Кз – удельные капитальные вложения для восполнения объема производства.

Ущерб от снижения урожайности с\х культур (Уур.сх.):       nУур.сх.= Σ  {(Vсх-∆Vсх)(C2-C1+Kдоп)+

Обратная связь

Если не удалось найти и скачать доклад-презентацию, Вы можете заказать его на нашем сайте. Мы постараемся найти нужный Вам материал и отправим по электронной почте. Не стесняйтесь обращаться к нам, если у вас возникли вопросы или пожелания:

Email: Нажмите что бы посмотреть 

Что такое TheSlide.ru?

Это сайт презентации, докладов, проектов в PowerPoint. Здесь удобно  хранить и делиться своими презентациями с другими пользователями.


Для правообладателей

Яндекс.Метрика