Разделы презентаций


Напряженность магнитного поля.

Содержание

15.4. Напряженность магнитного поля.

Слайды и текст этой презентации

Слайд 1З Д Р А В С Т В У Й

Т Е!

З Д Р А В С Т В У Й Т Е!

Слайд 2
15.4. Напряженность магнитного поля.


15.4. Напряженность магнитного поля.

Слайд 3






Тогда напряженность магнитного поля заряда q, движущегося в вакууме равна:

(15.4.3)


Тогда напряженность магнитного поля заряда q, движущегося в вакууме равна:

Слайд 7
Лекция 16

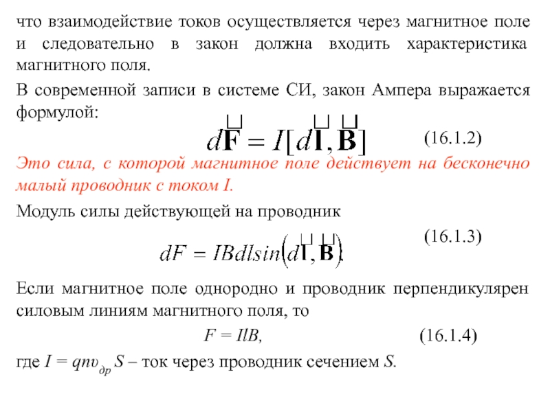
Тема: СИЛЫ, ДЕЙСТВУЮЩИЕ НА ДВИЖУЩИЕСЯ ЗАРЯДЫ В МАГНИТНОМ ПОЛЕ

16.1.

Закон Ампера;
16.2. Взаимодействие двух параллельных бесконечных проводников с током;
16.3.

Воздействие магнитного поля на рамку с током;
16.4. Единицы измерения магнитных величин;
16.5. Сила Лоренца;


Содержание лекции:

Сегодня: *

Лекция 16Тема: СИЛЫ, ДЕЙСТВУЮЩИЕ НА ДВИЖУЩИЕСЯ ЗАРЯДЫ В МАГНИТНОМ ПОЛЕ16.1. Закон Ампера;16.2. Взаимодействие двух параллельных бесконечных проводников

Слайд 816.6. Эффект Холла;
16.7. Циркуляция вектора магнитной индукции.
16.8.  Магнитное поле соленоида;
16.9.

Магнитное поле тороида.

16.6. Эффект Холла;16.7. Циркуляция вектора магнитной индукции.16.8.  Магнитное поле соленоида;16.9. Магнитное поле тороида.

Слайд 10Взаимодействие двух параллельных бесконечных проводников с током.

Взаимодействие двух параллельных бесконечных проводников с током.

Слайд 11
16.2. Взаимодействие двух параллельных бесконечных проводников с током
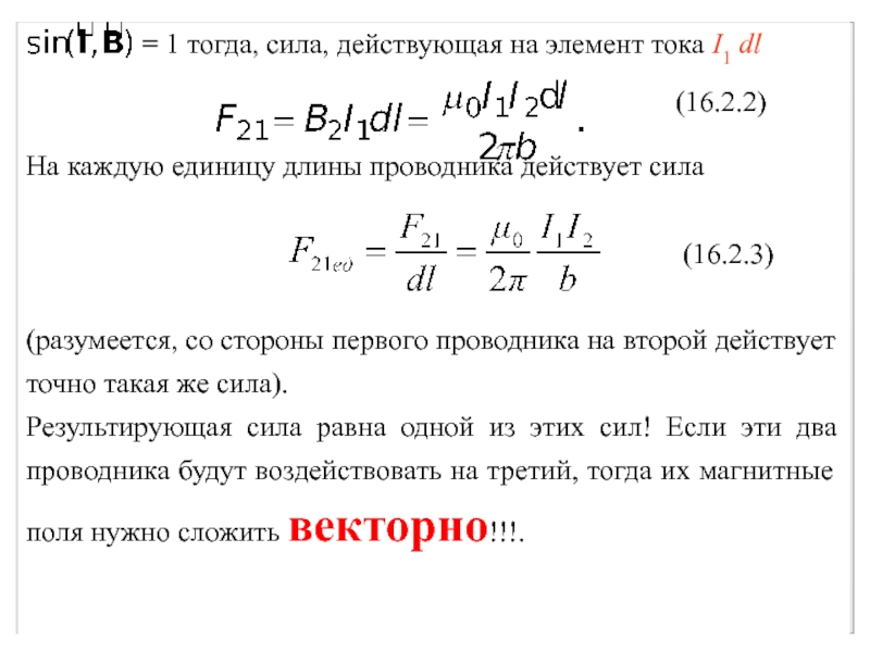
Пусть b

– расстояние между проводниками. Задачу следует решать так: один из

проводников I2 создаёт магнитное поле, второй I1 находится в этом поле.


Рис. 16.2


(16.2.1)

16.2. Взаимодействие двух параллельных бесконечных проводников с током Пусть b – расстояние между проводниками. Задачу следует решать

Слайд 12
= 1

тогда, сила, действующая на элемент тока I1 dl


На каждую единицу

длины проводника действует сила



(разумеется, со стороны первого проводника на второй действует точно такая же сила).
Результирующая сила равна одной из этих сил! Если эти два проводника будут воздействовать на третий, тогда их магнитные поля нужно сложить векторно!!!.





(16.2.3)

(16.2.2)

= 1 тогда, сила, действующая на элемент тока I1

Слайд 13


Взаимодействие бесконечно малых элементов dl1, dl2 параллельных токов I1

и I2:
– токи, текущие в одном направлении притягиваются;

– токи, текущие в разных направлениях, отталкиваются
Взаимодействие бесконечно малых элементов dl1, dl2 параллельных токов I1 и I2: – токи, текущие в одном

Слайд 14
Близко расположенные два незаряженных проводника при включении батареи

притягиваются (а) или отталкиваются (б) в зависимости от того, текут

ли в них токи в одном или противоположном направлениях.
По величине силы отталкивания или притяжения, действующей на единицу длины проводника, можно определить силу тока, идущего по проводникам.
При I1 = I2 = 1 A, d = 1 м F = 2⋅10−7 Н/м
Близко расположенные два незаряженных проводника при включении батареи притягиваются (а) или отталкиваются (б) в зависимости

Слайд 15 Силе неизменяющегося тока в 1 ампер

соответствует ток, при прохождении которого по двум параллельным прямолинейным проводникам
бесконечной

длины и ничтожно малой площади кругового поперечного сечения, расположенным в вакууме на расстоянии одного метра, соответствует сила магнитного взаимодействия на каждый метр длины проводников, равная 2⋅10−7 Н.
Таким образом, на основе закона Ампера устанавливается эталон единицы силы тока в СИ.
Силе неизменяющегося тока в  1 ампер соответствует ток, при прохождении которого по двум

Слайд 16
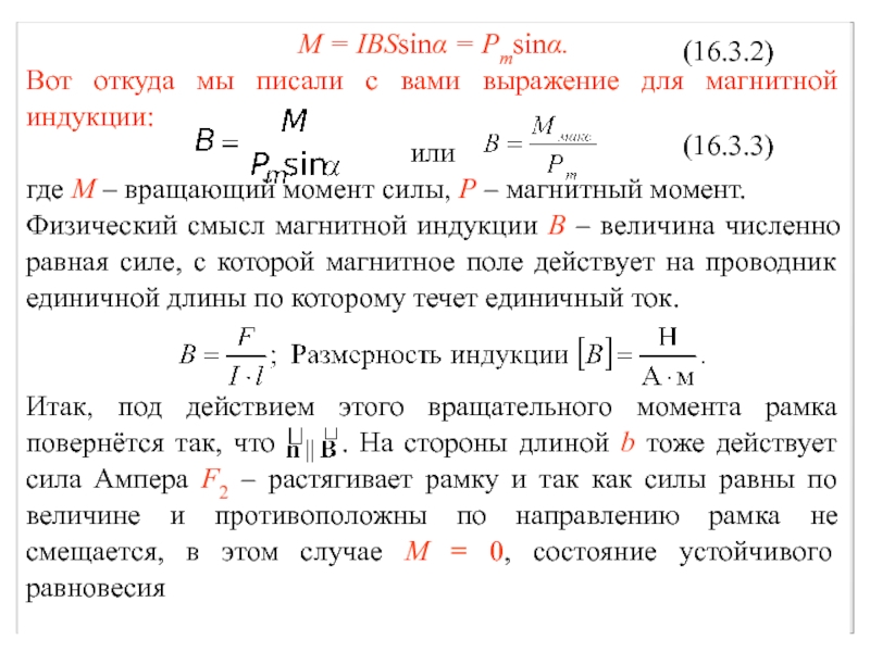
16.3. Воздействие магнитного поля на рамку с током
Рамка с током

I находится в однородном магнитном поле , α –

угол между и (направление нормали связано с направлением тока правилом буравчика).








Рис. 16.3


(16.3.1)

M = F1 h = IlBbsinα,

16.3. Воздействие магнитного поля на рамку с токомРамка с током I находится в однородном магнитном поле

Слайд 17
M = IBSsinα = Pmsinα.
Вот откуда мы писали с

вами выражение для магнитной индукции:

или
где M – вращающий момент силы, P – магнитный момент.
Физический смысл магнитной индукции B – величина численно равная силе, с которой магнитное поле действует на проводник единичной длины по которому течет единичный ток.


Итак, под действием этого вращательного момента рамка повернётся так, что . На стороны длиной b тоже действует сила Ампера F2 – растягивает рамку и так как силы равны по величине и противоположны по направлению рамка не смещается, в этом случае М = 0, состояние устойчивого равновесия





(16.3.2)



(16.3.3)




M = IBSsinα = Pmsinα. Вот откуда мы писали с вами выражение для магнитной индукции:

Слайд 18
Рис. 16.4



Рис. 16.4

Слайд 19
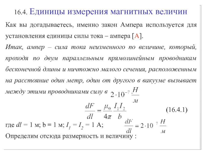
16.4. Единицы измерения магнитных величин
Как вы

догадываетесь, именно закон Ампера используется для установления единицы силы тока

– ампера [A].
Итак, ампер – сила тока неизменного по величине, который, проходя по двум параллельным прямолинейным проводникам бесконечной длины и ничтожно малого сечения, расположенным на расстояние один метр, один от другого в вакууме вызывает между этими проводниками силу в .


где dl = 1 м; b = 1 м; I1 = I2 = 1 А;
Определим отсюда размерность и величину :






(16.4.1)

16.4. Единицы измерения магнитных величин Как вы догадываетесь, именно закон Ампера используется для установления

Слайд 20





μ0 = 4π·10–7


μ0 = 4π·10–7



μ0 = 4π·10–7 μ0 = 4π·10–7

Слайд 21
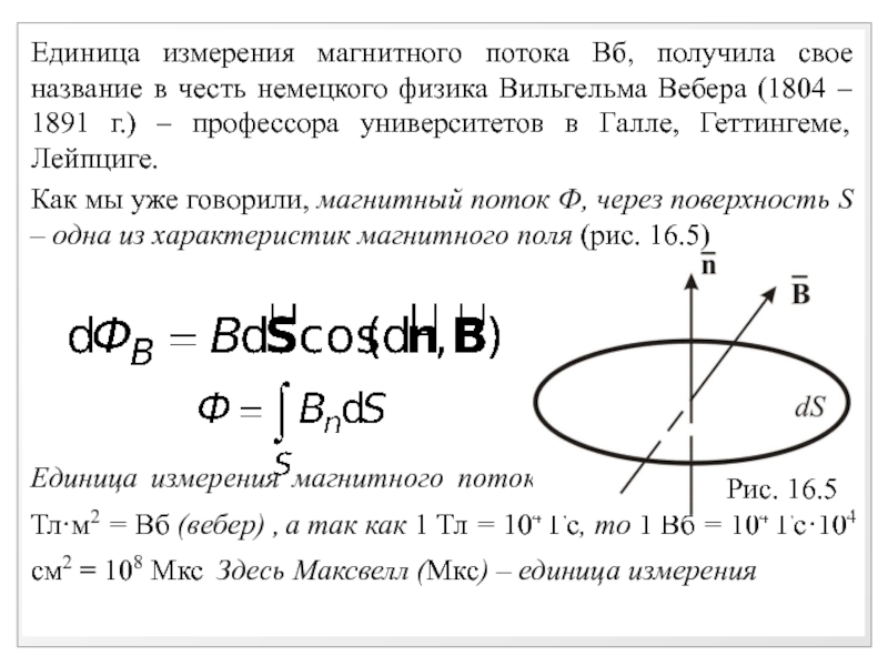
Единица измерения магнитного потока Вб, получила свое название в честь

немецкого физика Вильгельма Вебера (1804 – 1891 г.) – профессора

университетов в Галле, Геттингеме, Лейпциге.
Как мы уже говорили, магнитный поток Ф, через поверхность S – одна из характеристик магнитного поля (рис. 16.5)




Единица измерения магнитного потока в СИ: [ФB]=[B]·[S] = Тл·м2 = Вб (вебер) , а так как 1 Тл = 104 Гс, то 1 Вб = 104 Гс·104 см2 = 108 Мкс Здесь Максвелл (Мкс) – единица измерения




Рис. 16.5


Единица измерения магнитного потока Вб, получила свое название в честь немецкого физика Вильгельма Вебера (1804 – 1891

Слайд 22
магнитного потока в СГС названа в честь знаменитого ученого Джеймса

Максвелла (1831 – 1879 г.), создателя теории электромагнитного поля.
Напряженность магнитного

поля Н измеряется в

1 = 4·π·10-3 Э

Сведем в одну таблицу основные характеристики магнитного поля:















1Э =79,6 ≈ 80 ;


магнитного потока в СГС названа в честь знаменитого ученого Джеймса Максвелла (1831 – 1879 г.), создателя теории

Слайд 24
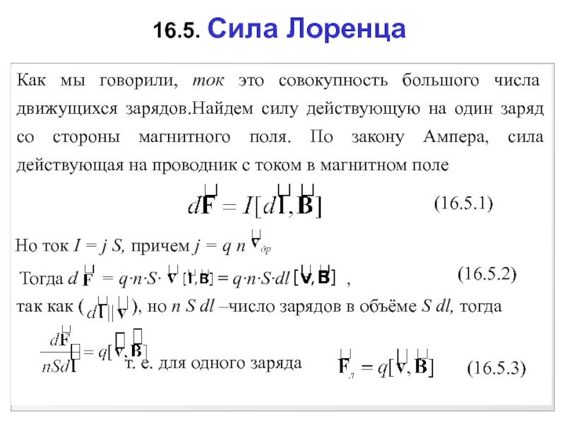
16.5. Сила Лоренца

Как мы говорили, ток это совокупность большого

числа движущихся зарядов.Найдем силу действующую на один заряд со стороны

магнитного поля. По закону Ампера, сила действующая на проводник с током в магнитном поле




так как ( ), но n S dl –число зарядов в объёме S dl, тогда

т. е. для одного заряда




(16.5.1)

Но ток I = j S, причем j = q n


Тогда d = q·n·S· = q·n·S·dl ,

(16.5.2)






(16.5.3)

16.5. Сила Лоренца Как мы говорили, ток это совокупность большого числа движущихся зарядов.Найдем силу действующую на один

Слайд 25
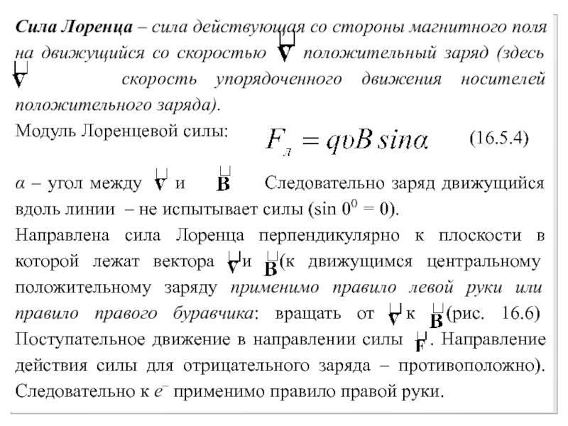
Сила Лоренца – сила действующая со стороны магнитного поля на

движущийся со скоростью положительный заряд (здесь

скорость упорядоченного движения носителей положительного заряда).
Модуль Лоренцевой силы:

α – угол между и Следовательно заряд движущийся вдоль линии – не испытывает силы (sin 00 = 0).
Направлена сила Лоренца перпендикулярно к плоскости в которой лежат вектора и (к движущимся центральному положительному заряду применимо правило левой руки или правило правого буравчика: вращать от к (рис. 16.6) Поступательное движение в направлении силы . Направление действия силы для отрицательного заряда – противоположно). Следовательно к e– применимо правило правой руки.















(16.5.4)




Сила Лоренца – сила действующая со стороны магнитного поля на движущийся со скоростью   положительный заряд

Слайд 26












здесь электрическая сила ускоряет частицу,

т.е. изменяет ее энергию.






Рис. 16.6


(16.5.5)

здесь электрическая сила      ускоряет частицу, т.е. изменяет ее энергию.Рис. 16.6(16.5.5)

Слайд 27





Рис. 16.7

Рис. 16.7

Слайд 28
Это позволяет экспериментально определить знак носителя заряда в проводнике.
При равной

концентрации носителей заряда обоих знаков возникает Холловская разность потенциалов, если

различна подвижность, т.е. дрейфовая скорость носителей заряда.
Подсчитаем величину Холловской разности потенциалов(Uх).
Обозначим Ex – напряженность электрического поля обусловленного ЭДС Холла, h – толщина ленты проводника.
Ux = Ex h
Перераспределение зарядов прекратится когда сила q·Ex уравновесит Лоренцеву силу, т.е.
q·Ex = q·B·υ или Ex = B·υ
Плотность тока j=n·υ·q отсюда . Тогда .




(16.6.1)

(16.6.2)



Это позволяет экспериментально определить знак носителя заряда в проводнике.При равной концентрации носителей заряда обоих знаков возникает Холловская

Слайд 29
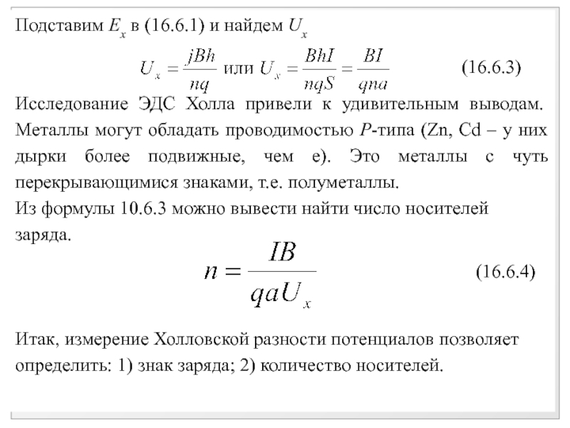
Подставим Ex в (16.6.1) и найдем Ux


Исследование ЭДС Холла

привели к удивительным выводам. Металлы могут обладать проводимостью P-типа (Zn,

Cd – у них дырки более подвижные, чем е). Это металлы с чуть перекрывающимися знаками, т.е. полуметаллы.
Из формулы 10.6.3 можно вывести найти число носителей заряда.



Итак, измерение Холловской разности потенциалов позволяет определить: 1) знак заряда; 2) количество носителей.





(16.6.3)


(16.6.4)

Подставим Ex в (16.6.1) и найдем Ux Исследование ЭДС Холла привели к удивительным выводам. Металлы могут обладать

Слайд 30
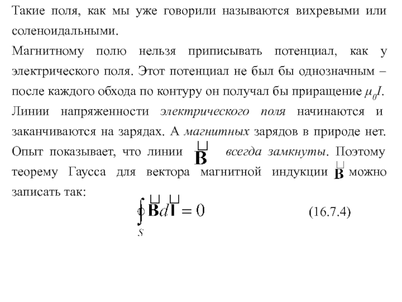
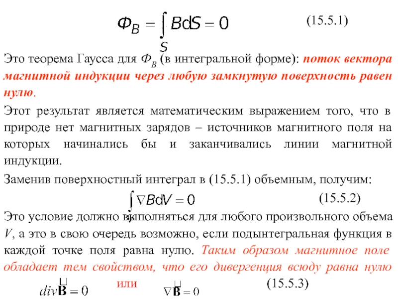
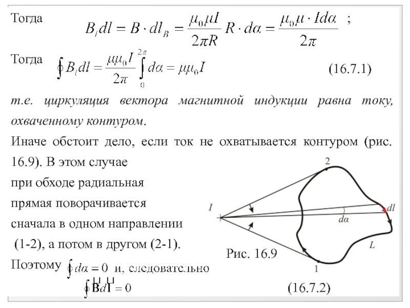
16.7. Циркуляция вектора магнитной индукции
Возьмем контур l,

охватывающий прямой ток и вычислим для него циркуляцию вектора магнитной

индукции , т. е.
Вначале рассмотрим случай (рис. 16.8), когда контур лежит в плоскости перпендикулярно потоку (ток I направлена за чертеж). В каждой точке контура направлен по касательной к окружности, проходящей через эту точку (линии прямого тока – окружности).
Воспользуемся свойствами
скалярного произведения
векторов.Bl dl = B dlB,
где dlB – проекция dl на вектор ,
но dlB = R dα, где
R – расстояние от прямой тока I до dl.










Рис. 16.8


16.7. Циркуляция вектора магнитной индукцииВозьмем контур l, охватывающий прямой ток и вычислим для него

Слайд 31
Тогда

;

Тогда

т.е. циркуляция вектора магнитной индукции равна току, охваченному контуром.
Иначе обстоит дело, если ток не охватывается контуром (рис. 16.9). В этом случае
при обходе радиальная
прямая поворачивается
сначала в одном направлении
(1-2), а потом в другом (2-1).
Поэтому







(16.7.1)


Рис. 16.9





(16.7.2)

Тогда

Слайд 32
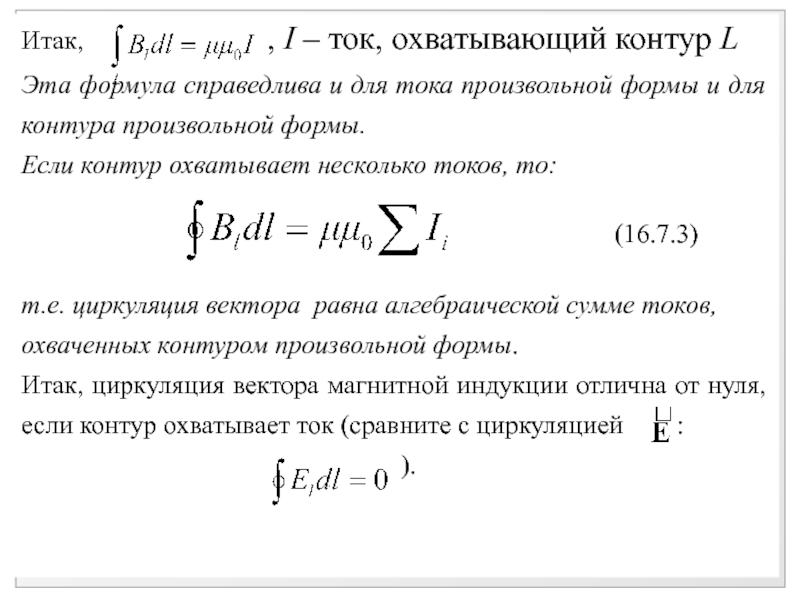
Итак,

, I – ток, охватывающий контур L
Эта формула справедлива

и для тока произвольной формы и для контура произвольной формы.
Если контур охватывает несколько токов, то:


т.е. циркуляция вектора равна алгебраической сумме токов,
охваченных контуром произвольной формы.
Итак, циркуляция вектора магнитной индукции отлична от нуля, если контур охватывает ток (сравните с циркуляцией :
).







(16.7.3)



Итак,           , I – ток, охватывающий контур

Слайд 33



(16.7.4)

(16.7.4)

Слайд 34
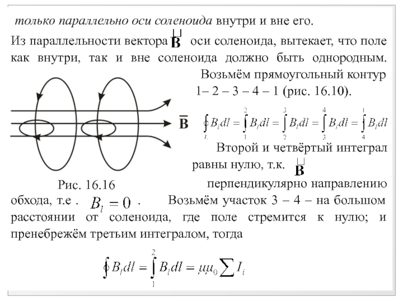
16.8. Магнитное поле соленоида
Применим теорему о циркуляции ,

, для вычисления простейшего магнитного поля – бесконечно длинного соленоида представляющий собой тонкий провод намотанный плотно виток к витку на цилиндрический каркас (рис.16.10).






к его оси плоскости. Взятые попарно (рис. 16.16) симметричные относительно такой плоскости витки создают поле, в котором перпендикулярна плоскости витка, т.е имеет направление








Рис. 16.10



16.8. Магнитное поле соленоида Применим теорему о циркуляции  ,

Слайд 35
только параллельно оси соленоида внутри и вне его.
Из параллельности

вектора оси соленоида, вытекает, что поле как внутри,

так и вне соленоида должно быть однородным. Возьмём прямоугольный контур 1– 2 – 3 – 4 – 1 (рис. 16.10).


Второй и четвёртый интеграл равны нулю, т.к.
перпендикулярно направлению обхода, т.е . . Возьмём участок 3 – 4 – на большом расстоянии от соленоида, где поле стремится к нулю; и пренебрежём третьим интегралом, тогда










Рис. 16.16





только параллельно оси соленоида внутри и вне его.Из параллельности вектора   оси соленоида, вытекает, что

Слайд 36
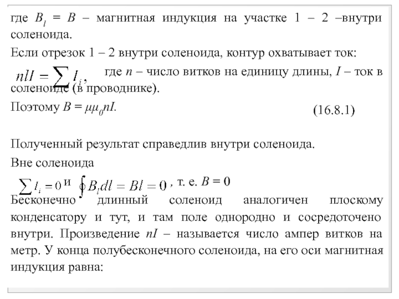
где Bl = B – магнитная индукция на участке 1

– 2 –внутри соленоида.
Если отрезок 1 – 2 внутри соленоида,

контур охватывает ток:
где n – число витков на единицу длины, I – ток в соленоиде (в проводнике).
Поэтому B = μμ0nI.

Полученный результат справедлив внутри соленоида.
Вне соленоида
и , т. е. B = 0
Бесконечно длинный соленоид аналогичен плоскому конденсатору и тут, и там поле однородно и сосредоточено внутри. Произведение nI – называется число ампер витков на метр. У конца полубесконечного соленоида, на его оси магнитная индукция равна:










(16.8.1)



где Bl = B – магнитная индукция на участке 1 – 2 –внутри соленоида.Если отрезок 1 –

Слайд 37


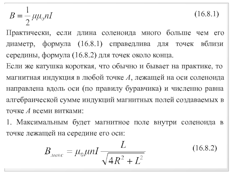
Практически, если длина соленоида много больше чем его диаметр, формула

(16.8.1) справедлива для точек вблизи середины, формула (16.8.2) для точек

около конца.
Если же катушка короткая, что обычно и бывает на практике, то магнитная индукция в любой точке А, лежащей на оси соленоида направлена вдоль оси (по правилу буравчика) и численно равна алгебраической сумме индукций магнитных полей создаваемых в точке А всеми витками:
1. Максимальным будет магнитное поле внутри соленоида в точке лежащей на середине его оси:











(16.8.1)


(16.8.2)

Практически, если длина соленоида много больше чем его диаметр, формула (16.8.1) справедлива для точек вблизи середины, формула

Слайд 38
(16.8.2)

Рис. 16.12

(16.8.2) Рис. 16.12

Слайд 39
Рис. 16.13
Возьмём контур в виде окружности радиуса r, центр которого

совпадает с центром тора радиуса R. В силу симметрии,

в каждом токе направлен по касательной к контуру.
Следовательно


где l = 2πr; l – длина контура.



Если контур проходит внутри тороида, он охватывает ток 2πRnI (n – число витков на единицу длины).
Тогда по теореме о циркуляции вектора . B2πr = 2πRnIμμ0

(16.9.1)

Отсюда следует:

B = μμ0nI

(16.9.2)

Контур вне тороида токов не охватывает, поэтому B = 0.
Для тороида, где радиус намного больше радиуса витка,

Рис. 16.13Возьмём контур в виде окружности радиуса r, центр которого совпадает с центром тора радиуса R. В

Слайд 40
(16.9.3)
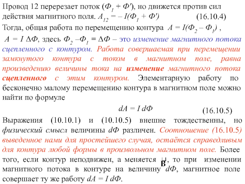
16.10. Работа по перемещению проводника с токами в магнитном

поле
Рассмотрим контур с током, образованный неподвижными проводами и скользящей

по ним подвижной перемычкой длиной l (рис. 16.14). Этот контур находится во внешнем однородном магнитном поле , перпендикулярном к плоскости контура. При показанном на рисунке направлении тока I, получим соноправлено с .
На элемент тока I (подвижный провод) длиной l действует сила Ампера направленная вправо F = IlB. Пусть проводник l переместится параллельно самому себе на расстояние dx. При этом совершится работа:
(16.9.3) 16.10. Работа по перемещению проводника с токами в магнитном поле Рассмотрим контур с током, образованный неподвижными

Слайд 41Рис. 16.14
dA = F dx = IBl dx = IB

dS = I dФ
(16.10.1)

Рис. 16.14dA = F dx = IBl dx = IB dS = I dФ (16.10.1)

Слайд 42
Рис. 16.15
(16.10.2)
(16.10.3)

Рис. 16.15(16.10.2) (16.10.3)

Слайд 43
(16.10.4)
(16.10.5)

(16.10.4) (16.10.5)

Слайд 44Лекция окончена.
Сегодня: *

Лекция окончена.Сегодня: *

Слайд 45Лекция окончена.
Сегодня: *

Лекция окончена.Сегодня: *

Слайд 46Лекция окончена.
Сегодня: *

Лекция окончена.Сегодня: *

Обратная связь

Если не удалось найти и скачать доклад-презентацию, Вы можете заказать его на нашем сайте. Мы постараемся найти нужный Вам материал и отправим по электронной почте. Не стесняйтесь обращаться к нам, если у вас возникли вопросы или пожелания:

Email: Нажмите что бы посмотреть 

Что такое TheSlide.ru?

Это сайт презентации, докладов, проектов в PowerPoint. Здесь удобно  хранить и делиться своими презентациями с другими пользователями.


Для правообладателей

Яндекс.Метрика