Разделы презентаций


Основные характеристики и виды изнашивания

Износ, интенсивность изнашивания Величину износа определяют в единицах длины, объема, массы, а износ за единицу времени - как скорость изнашивания, м/ч:где Δh - величина износа, (линейный износ) или толщина удаленного

Слайды и текст этой презентации

Слайд 1Основные характеристики и виды изнашивания
Относительные перемещения контактирующих поверхностей

и их механические взаимодействия приводят не только к изменениям состояния

и свойств материалов поверхностных слоев, но и к их разрушению. Обычно разрушение происходит в форме отделения от поверхностей трения мелких частиц материала, что приводит с течением времени к изменению размеров и формы контактирующих деталей. Это явление и называют изнашиванием. Следует иметь в виду, что изнашивание является сложным многоуровневым процессом.
Основным инициатором изнашивания является деформация материала контактирующих поверхностей под действием контактных напряжений и температурные флуктуации. Их следствием является накопление дефектов структуры с концентрацией в поверхностном слое: текстурирование материала в направлении скольжения; химические реакции материала пары с активными компонентами среды; перенос вещества с поверхности трения в глубину либо обратно; обмен веществом контактирующих тел и т.д. Основные понятия, термины и определения в области изнашивания регламентированы ГОСТ 23.002-78. В частности, по этому ГОСТУ результат изнашивания определен термином износ.

Основные характеристики и виды изнашивания  Относительные перемещения контактирующих поверхностей и их механические взаимодействия приводят не только

Слайд 2Износ, интенсивность изнашивания
Величину износа определяют в единицах длины,

объема, массы, а износ за единицу времени - как скорость

изнашивания, м/ч:



где Δh - величина износа, (линейный износ) или толщина удаленного слоя, м; t - время, ч.
Широко распространена другая характеристика изнашивания - интенсивность изнашивания:



где h - величина износа, м, а L - путь трения, м.
Представление о характере изнашивания можно получить из краткого обзора основных разновидностей изнашивания. Их описание предварим следующим замечанием. В трибологии принято за основу классификации видов изнашивания принимать отчетливо наблюдаемый или иным образом установленный преобладающий вид разрушения поверхностей трения.


Износ, интенсивность изнашивания  Величину износа определяют в единицах длины, объема, массы, а износ за единицу времени

Слайд 3Усталостное изнашивание
К усталостному изнашиванию относят случаи, когда при

работе узлов трения отсутствуют аномальные повреждения (схватывания, задиры, микрорезание, прижоги

поверхностей и т.п.), трение протекает в нормальных условиях, имеется смазка, но тем не менее вследствие трения материал поверхностного слоя «устает» и начинает отделяться в виде частиц износа. Здесь проводится аналогия с понятием «усталостная прочность».
Различают усталостное изнашивание двух видов: многоцикловое и малоцикловое. Многоцикловое изнашивание возникает при упругом контактировании. Многократное воздействие на микровыступ приводит к постепенному накоплению микродефектов, образованию микротрещин, при слиянии которых образуются поверхностные макротрещины, вызывающие разрушение материала и отделение частиц износа. При малоцикловом изнашивании совместное действие нормальной и касательной нагрузок при трении приводит к тому, что максимальное касательное напряжение возникает не на поверхности, а под пятном контакта на небольшой глубине,
Усталостное изнашивание  К усталостному изнашиванию относят случаи, когда при работе узлов трения отсутствуют аномальные повреждения (схватывания,

Слайд 4где накапливаются повреждения и образуются трещины. У хрупкого материала трещина

возникает на поверхности. Малоцикловое изнашивание наблюдается при пластическом деформировании поверхностей

(без резания) более мягкого материала выступами более твердого. В местах такого деформирования нередко образуются боковые навалы, которые при последующих проходах тоже могут отделяться в виде продуктов износа.
Особым проявлением многоциклового изнашивания является так называемый питтинг (англ. pit - углубление), возникающий на дорожках качения подшипников при пульсации нагрузки. Питтинг возникает в результате многократного деформирования поверхностей, нагружаемых телами качения. Язвы питтинга часто называют выкрашиванием. Кроме подшипников и направляющих качения, такой износ характерен для зубьев шестерен, шлицевых соединений и ряда других контактных пар.
где накапливаются повреждения и образуются трещины. У хрупкого материала трещина возникает на поверхности. Малоцикловое изнашивание наблюдается при

Слайд 5Абразивное изнашивание
Абразивные частицы производят на поверхностях трения разрушительное

действие в двух основных формах. Острые абразивные частицы царапают, совершают

хаотический процесс микрорезания, что наблюдается, например, при работе почвообрабатывающих или горных машин. Второй характерный механизм изнашивания - деформационное действие «тупых» абразивных частиц, которые не царапают, а выдавливают лунки или бороздки и вызывают при многократном повторении локальные усталостные разрушения.
Еще одной разновидностью абразивного износа является гидроабразивный износ. Гидро- и газоабразивный износ возникает при действии на поверхность потоков газа или жидкости, содержащих частицы абразива. При отсутствии абразивных частиц в струях жидкостей или газов наблюдается эрозионный износ.
К данной разновидности изнашивания близок кавитационный износ. Кавитационный износ возникает, когда жидкость обтекает края препятствий, например лопаток насосов, турбин. На краях препятствий резко изменяется скорость течения, образуются разрывы в кавитационные образования, заполненные паром, которые, захлопываясь создают ударные волны. Многократное ударное воздействие расшатывает кристаллы металлической поверхности, которые через некоторое время выкрашиваются.

Абразивное изнашивание  Абразивные частицы производят на поверхностях трения разрушительное действие в двух основных формах. Острые абразивные

Слайд 6Коррозионно-механическое изнашивание
К такой разновидности изнашивания относят окислительный износ,

фреттинг-коррозию и водородный износ.
Окислительный износ связан с

активацией окислительных процессов поверхностных слоев трущихся поверхностей за счет пластической деформации, повышенной температуры, действия циклических нагрузок и наличия кислорода в смазке и окружающей среде. При окислительном изнашивании вначале, когда пленки окислов тонки (порядка долей микрометра) и эластичны, они играют положительную роль и предохраняют поверхности от повреждений. Но по мере роста они становятся толстыми, хрупкими и разрушаются при нагрузках, которые вначале легко переносили. Таким образом, окислительное изнашивание - это процесс, при котором разрушается не материал изнашиваемой детали, а его вторичные структуры - оксиды, образующиеся в процессе трения.
Самой агрессивной формой окислительного износа является фреттинг-коррозия (англ. Fret - разъедать). Фреттинг-коррозия наблюдается в номинально неподвижных соединениях, подверженных вибрации. Отделившиеся частицы абразивно воздействуют на поверхность. Характерные объекты подобного изнашивания - замки лопаток различных турбин, резьбовые соединения, работающие в динамически напряженных условиях.
Коррозионно-механическое изнашивание  К такой разновидности изнашивания относят окислительный износ, фреттинг-коррозию и водородный износ.  Окислительный износ

Слайд 7Водородное изнашивание
Водородный износ наблюдают в резьбовых соединениях, золотниковых

и
плунжерных парах, тормозных дисках и других узлах трения. Водород в

парах трения образуется в атомарной форме при электрохимико-термическом разложении воды, смазок, пластмасс. Такой водород по микродефектам материала диффундирует в поверхностный слой. При этом металлические связи заменяются слабыми водородными, а материал охрупчивается. Водородное изнашивание впервые было открыто и исследовано российскими трибологами Гаркуновым Д.Н. и Поляковым А.А.
Несмотря на большую специфику, у всех видов изнашивания имеются общие закономерности. Рассмотрим типичную
характеристику износа во времени.
Начальная часть кривой характеризует
период приработки (tприраб). Затем
изнашивание протекает с постоянной
скоростью (tприраб., tкритич.). Этот участок
принято называть периодом нормальной
эксплуатации. При t > tкритич. износ резко
возрастает, становится катастрофическим. Кривая износа

Водородное изнашивание  Водородный износ наблюдают в резьбовых соединениях, золотниковых иплунжерных парах, тормозных дисках и других узлах

Слайд 8 Сформировавшуюся к концу приработки шероховатость принято называть равновесной.

Равновесная шероховатость связана с исходной, но еѐ параметры главным образом

определяются физико-механическими свойствами материалов деталей и смазки, а также характеристиками режима трения (нагрузка, скорость, температура и т.д.). При введении в эксплуатацию узлов трения после изготовления или капитального ремонта в технической документации тщательно оговариваются режимы приработки, предельно допустимая величина износа (hmax) , определяющая ресурс всего узла трения или сменных деталей, например, вкладышей подшипников скольжения.
В заключение краткого обзора форм проявления изнашивания следует отметить, что в чистом виде каждый из отмеченных механизмов изнашивания практически не встречается, чаще всего преобладает ведущий механизм изнашивания и сопутствующие формы в зависимости от особенностей конструкции и условий работы узла трения.
Основным способом разрушения материала на поверхностях трения при всех
видах изнашивания является образование и накопление повреждений в тонких
поверхностных слоях материала. При этом наличие абразива, химических пре-
вращений или явления переноса может лишь изменять интенсивность разрушения либо в сторону ускорения, либо замедления. Задача трибологии состоит в разработке средств и методов управления этими процессами.

Сформировавшуюся к концу приработки шероховатость принято называть равновесной. Равновесная шероховатость связана с исходной, но еѐ

Слайд 9Теория дислокаций
В центре внимания этого подхода стоят проблемы

структурно-энергетического толкования зарождения, размножения и динамики движения точечных дефектов и

дислокаций вблизи свободной поверхности твердого тела, действия локальных контактных температур и напряжений, вызываемых трением.
Общая картина выработанных представлений в этом подходе вкратце выглядит следующим образом. При трении поле внешних напряжений и температурных флуктуаций изменяет химический потенциал точечных дефектов (вакансий, межузлий) и формирует их направленные диффузионные потоки, при движении которых образуются вакансионные петли, кластеры и другие формы дефектов, а скорость их движения усиливается под действием осмотических сил. В.П. Алехин назвал этот процесс диффузионной накачкой дефектов в поверхностные слои при трении. Сама свободная поверхность при этом является областью облегченного зарождения и стока точечных дефектов и дислокаций.
Вблизи свободной поверхности образуется барьерный слой с повышенной плотностью дислокаций, который назван debris - слоем (debris - англ. осколки, мусор, свалка).
Теория дислокаций  В центре внимания этого подхода стоят проблемы структурно-энергетического толкования зарождения, размножения и динамики движения

Слайд 10Теория изнашивания И.В. Крагельского (концептуальный подход)
Наибольшее распространение в

России имеют расчетные методики изнашивания, предложенные И.В.Крагельским. Его концепция в

лаконичной форме звучит следующим образом: износ пропорционален объему взаимного внедрения шероховатостей Vвв. В приведенной иллюстрации можно однозначно перечислить, чем
определится объем взаимного внедре-
ния: свойства материалов, нагрузка,
параметры шероховатости, смазка.
В соответствии с этой концепцией И.В.
Крагельским предложено базовое
уравнение изнашивания, которое пред-
полагает усталостный механизм разру-
шения поверхностей. Мерой воздейст-
вия в его подходе является число циклов
нагружения n. Вывод основного уравне-
ния И.В Крагельского сводится к
следующему.

Теория изнашивания И.В. Крагельского (концептуальный подход)  Наибольшее распространение в России имеют расчетные методики изнашивания, предложенные И.В.Крагельским.

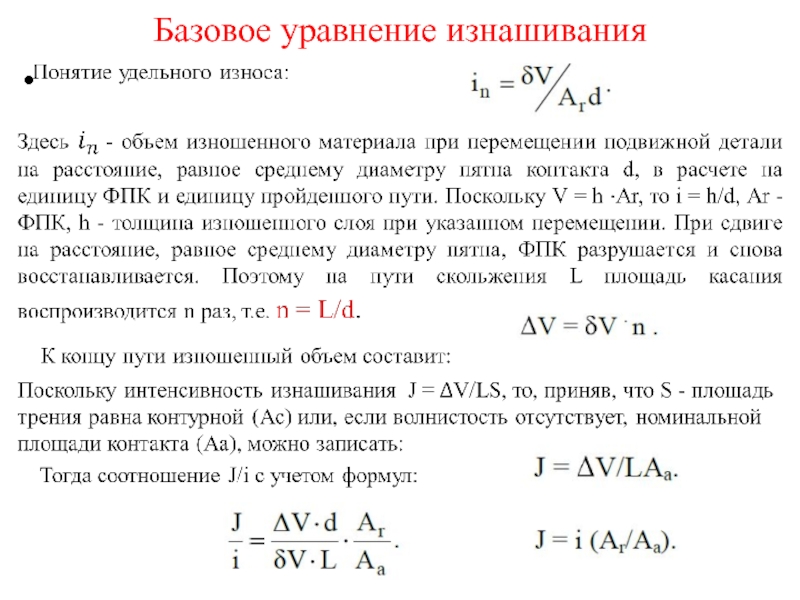
Слайд 11Базовое уравнение изнашивания

Базовое уравнение изнашивания

Слайд 12Кинетический подход

Кинетический подход

Обратная связь

Если не удалось найти и скачать доклад-презентацию, Вы можете заказать его на нашем сайте. Мы постараемся найти нужный Вам материал и отправим по электронной почте. Не стесняйтесь обращаться к нам, если у вас возникли вопросы или пожелания:

Email: Нажмите что бы посмотреть 

Что такое TheSlide.ru?

Это сайт презентации, докладов, проектов в PowerPoint. Здесь удобно  хранить и делиться своими презентациями с другими пользователями.


Для правообладателей

Яндекс.Метрика