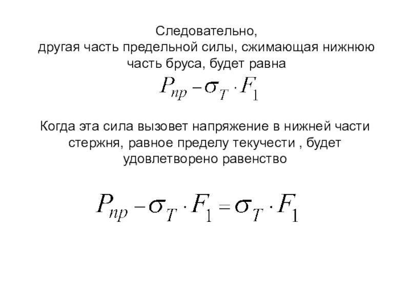
растяжение и сжатие как статически определимых, так и статически неопределимых
конструкций размеры поперечных сечений определяются из условияПри выполнении этого требования максимальное напряжение в наиболее напряженном месте не превосходит допускаемого напряжения. Иначе говоря, определение размеров основывалось на методе допускаемых напряжений
