Разделы презентаций


Статистика банковской деятельности и финансового рынка

Содержание

Статистика банковской деятельностиСовременная банковская система – это важнейшая сфера национального хозяйства любого развитого государства.В Российской Федерации сформировалась двухуровневая система банков. К первому уровню относится ЦБ РФ (Банк России), во второй уровень

Слайды и текст этой презентации

Слайд 1Статистика банковской деятельности и финансового рынка

Статистика банковской деятельности и финансового рынка

Слайд 2Статистика банковской деятельности
Современная банковская система – это важнейшая сфера национального

хозяйства любого развитого государства.
В Российской Федерации сформировалась двухуровневая система банков.

К первому уровню относится ЦБ РФ (Банк России), во второй уровень входят коммерческие банки и другие финансово-кредитные учреждения, осуществляющие отдельные банковские операции.

Статистика банковской деятельностиСовременная банковская система – это важнейшая сфера национального хозяйства любого развитого государства.В Российской Федерации сформировалась

Слайд 3Для характеристики банковской системы Российской Федерации, анализа ее развития в

статистике используются следующие группы показателей:
показатели, характеризующие развитие банковской системы страны

и ее регионов;
статистика кредитных, валютных операций, операций с ценными бумагами;
балансовая статистика банков.



Для характеристики банковской системы Российской Федерации, анализа ее развития в статистике используются следующие группы показателей:показатели, характеризующие развитие

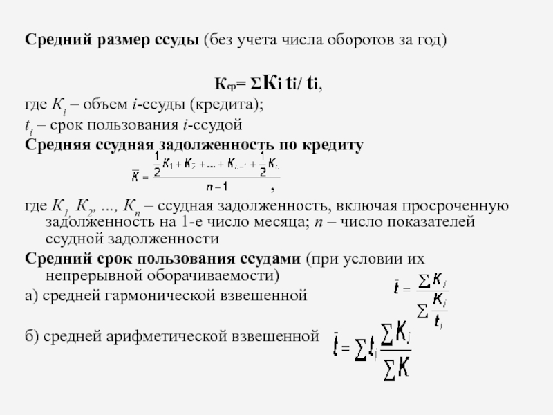
Слайд 4Средний размер ссуды (без учета числа оборотов за год)

Кср= ΣКi

ti/ ti,
где Кi – объем i-ссуды (кредита);
ti – срок

пользования i-ссудой
Средняя ссудная задолженность по кредиту

,
где К1, К2, ..., Кn – ссудная задолженность, включая просроченную задолженность на 1-е число месяца; n – число показателей ссудной задолженности
Средний срок пользования ссудами (при условии их непрерывной оборачиваемости)
а) средней гармонической взвешенной

б) средней арифметической взвешенной

Средний размер ссуды (без учета числа оборотов за год)Кср= ΣКi ti/ ti,где Кi – объем i-ссуды (кредита);

Слайд 5Число оборотов кредита


где Оn  – оборот кредита по погашению;
 – средние

остатки кредита (ссудной задолженности);
Д – число календарных дней в периоде


Число оборотов кредитагде Оn  – оборот кредита по погашению; – средние остатки кредита (ссудной задолженности);Д – число календарных

Слайд 6Относительное и абсолютное изменение среднего числа оборотов кредита







где n1, n0

– число оборотов кредита соответственно в отчетном и базисном периодах;

  – средние остатки кредита по отдельным группам единиц совокупности в отчетном и базисном периодах;
d1, d0 – показатели структуры средних остатков кредита в отчетном и базисном периодах .


Относительное и абсолютное изменение среднего числа оборотов кредитагде n1, n0 – число оборотов кредита соответственно в отчетном

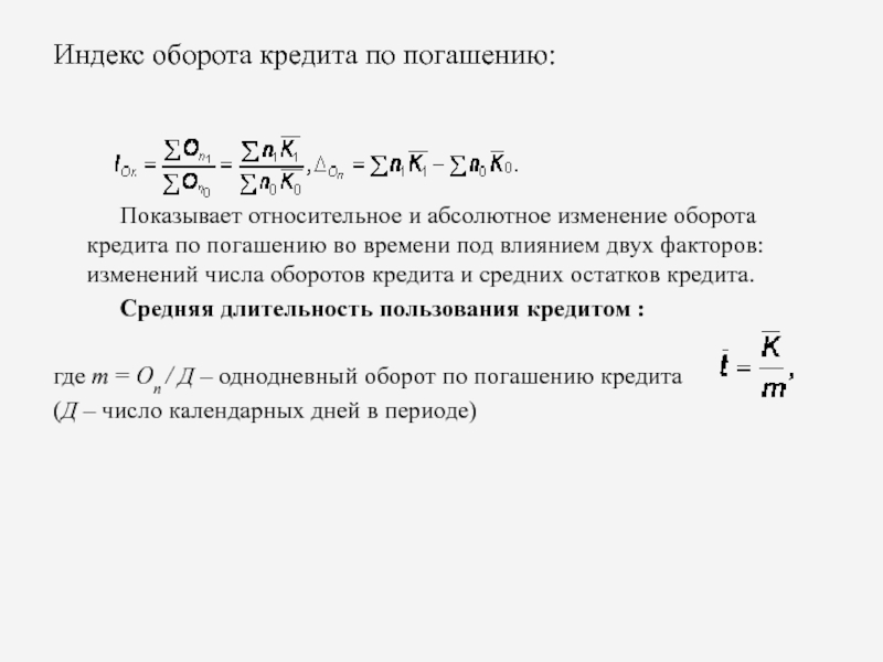
Слайд 7Индекс оборота кредита по погашению:



Показывает относительное и абсолютное изменение оборота

кредита по погашению во времени под влиянием двух факторов: изменений

числа оборотов кредита и средних ос­татков кредита.
Средняя длительность пользования кредитом :

где m = Оn / Д – однодневный оборот по погашению кредита
(Д – число календарных дней в периоде)



Индекс оборота кредита по погашению:Показывает относительное и абсолютное изменение оборота кредита по погашению во времени под влиянием

Слайд 8Анализ состояния банка
Включает следующие показатели:
– ликвидность;
– задолженность;
– прибыль и рентабельность
Коэффициент

общей ликвидности Н5

где  Лат – ликвидные активы;
А – общая сумма

активов;
ОР – обязательные резервы банка.
Минимально допустимое значение Н5 – 20 %
Коэффициент покрытия общей задолженности
где О – общая сумма обязательств.
Оптимальная величина коэффициента не должна превышать 2


Анализ состояния банкаВключает следующие показатели:– ликвидность;– задолженность;– прибыль и рентабельностьКоэффициент общей ликвидности Н5где  Лат – ликвидные активы;А

Слайд 9Показатели прибыли и рентабельности
К ним относятся:
– балансовая прибыль;
– чистая прибыль;

процентная маржа;
– прибыль на единицу активов;
– прибыль на единицу акционерного

капитала;
– процентная маржа на единицу работающих активов

Показатели прибыли и рентабельностиК ним относятся:– балансовая прибыль;– чистая прибыль;– процентная маржа;– прибыль на единицу активов;– прибыль

Слайд 10Балансовая прибыль
Это разница между доходами (без НДС) и расходами банка:
БП

= Д – Р,
где  Д – доходы банка, Р –

расходы банка
Чистая прибыль
Это балансовая прибыль за вычетом платежей в бюджет:
ЧП = БП – ОП,
где ОП – обязательные платежи в бюджет


Балансовая прибыльЭто разница между доходами (без НДС) и расходами банка:БП = Д – Р,где  Д – доходы

Слайд 11Процентная маржа
Определяется как разница между процентными доходами Дп и процентными

расходами Рп:
Мп = Дп – Рп
Прибыль на единицу активов
Характеризует прибыльность

банка от кредитной деятельности с точки зрения использования активов



Процентная маржаОпределяется как разница между процентными доходами Дп и процентными расходами Рп:Мп = Дп – РпПрибыль на

Слайд 12 Финансовый рынок – это рынок, который опосредует распределение денежных

средств между участниками экономических отношений.

Финансовый рынок – это рынок, который опосредует распределение денежных средств между участниками экономических отношений.

Слайд 13Система статистических показателей финансового рынка:
Ставка рефинансирования
Доходность основных финансовых инструментов
Структура внутреннего

государственного долга по ГКО, ОФЗ
Основные характеристики первичного рынка ГКО, ОФЗ
Аналитические

показатели, характеризующие рынок ГКО, ОФЗ
Движение наличной иностранной валюты на территории РФ
Покупка и продажа физическим лицам иностранной валюты
Динамика средневзвешенного курса доллара США по итогам торгов СЭЛТ

Система статистических показателей финансового рынка:Ставка рефинансированияДоходность основных финансовых инструментовСтруктура внутреннего государственного долга по ГКО, ОФЗОсновные характеристики первичного

Слайд 14Показатели статистики корпоративных ценных бумаг
Основные ценные бумаги в РФ:
Акция
Облигация
Вексель
Депозитный или

сберегательный сертификат

Показатели статистики корпоративных ценных бумагОсновные ценные бумаги в РФ:АкцияОблигацияВексельДепозитный или сберегательный сертификат

Слайд 15Основные показатели банковской статистики международных финансовых рынков
Показатели делятся на четыре

группы, характеризуют основные процентные ставки:

доходность на рынке государственных краткосрочных обязательств

в различных странах;
ставки денежного рынка, рынка краткосрочных заимствований внутри страны;
ставки по привлеченным депозитам в банках;
ставки по предоставленным кредитам.


Основные показатели банковской статистики международных финансовых рынковПоказатели делятся на четыре группы, характеризуют основные процентные ставки:доходность на рынке

Обратная связь

Если не удалось найти и скачать доклад-презентацию, Вы можете заказать его на нашем сайте. Мы постараемся найти нужный Вам материал и отправим по электронной почте. Не стесняйтесь обращаться к нам, если у вас возникли вопросы или пожелания:

Email: Нажмите что бы посмотреть 

Что такое TheSlide.ru?

Это сайт презентации, докладов, проектов в PowerPoint. Здесь удобно  хранить и делиться своими презентациями с другими пользователями.


Для правообладателей

Яндекс.Метрика