Разделы презентаций


Белорусский национальный технический университет Т ЕПЛОМАССООБМЕН Лекция 2

Содержание

Тепломассообмен Лекция 2ФЕНОМЕНОЛОГИЧЕСКИЙ МЕТОД В основу исследования процессов тепло- и массообмена положен феноменологический метод, в соответствии с которым вещество рассматривается как сплошная среда, молекулярное строение которой игнорируется. Данный метод позволяет теоретически установить

Слайды и текст этой презентации

Слайд 1ТЕПЛОМАССООБМЕН
Лекция 2. Дифференциальное уравнение теплопроводности.
Г.И.Пальчёнок

ТЕПЛОМАССООБМЕНЛекция 2. 		Дифференциальное уравнение 			теплопроводности. Г.И.Пальчёнок

Слайд 2Тепломассообмен Лекция 2
ФЕНОМЕНОЛОГИЧЕСКИЙ МЕТОД

В основу исследования процессов тепло- и

массообмена положен феноменологический метод, в соответствии с которым вещество рассматривается

как сплошная среда, молекулярное строение которой игнорируется.
Данный метод позволяет теоретически установить общие связи (законы, закономерности) между параметрами, характеризующими данное явление в целом. Для этого используются общие физические законы (з-ны сохранения энергии, массы, количества движения)
Роль конкретной физической среды при этом учитывается эмпирическими законами Фурье, Ньютона, Фика, включающие коэффициенты, которые определяются экспериментально (к-ты теплопроводности λ, диффузии D,
вязкости μ) для каждой среды. (Как достоинство, так и недостаток метода)
Тепломассообмен				  Лекция 2ФЕНОМЕНОЛОГИЧЕСКИЙ МЕТОД	В основу исследования процессов тепло- и массообмена положен феноменологический метод, в соответствии с

Слайд 3Тепломассообмен Лекция 2
СТАТИСТИЧЕСКИЙ МЕТОД

Наряду с феноменологическим методом для исследования

явлений природы вообще и тепломассообмена в частности используется статистический метод,

в котором общие законы выводятся на основании анализа известных свойств микроскопической структуры среды без проведения дополнительных экспериментов (достоинство).
Недостатки:
сложность, возможность получения конечных расчётных соотношений лишь для упрощённых физических моделей вещества;
свойства микроструктуры среды – предмет исследований в специальных разделах физики, т.е. в любом случае не обойтись без дорогостоящих экспериментов.
Тепломассообмен				  Лекция 2СТАТИСТИЧЕСКИЙ МЕТОД	Наряду с феноменологическим методом для исследования явлений природы вообще и тепломассообмена в частности

Слайд 4Тепломассообмен Лекция 2
Математическая модель сплошной среды

Теоретическое исследование процессов тепломассообмена

производится на основе модели сплошной среды, в которой предполагается, что

в бесконечно малом (элементарном) объёме среды ΔV, размеры которого пренебрежимо малы по сравнению с характерным геометрическим масштабом рассматриваемой системы (например, с диаметром трубы), содержится очень большое количество структурных микрочастиц (молекул, ...).
Тогда допустимо предположение о локальном (в пределах ΔV ) термодинамическом равновесии в любой точке среды в любой момент времени. При этом параметры состояния среды (Т, р, w, ρ, Сi) можно рассматривать как непрерывные функции координат и времени.
Тепломассообмен				  Лекция 2Математическая модель сплошной среды	Теоретическое исследование процессов тепломассообмена производится на основе модели сплошной среды, в

Слайд 5Тепломассообмен Лекция 2
Состояние сплошной среды можно считать полностью определённым,

если известны значения этих параметров (Т, р, w, ρ, Сi)

в любой точке в любой момент.
Соответственно, целью теоретического исследования процесса тепломассообмена является нахождение полей температуры, давления, скорости, плотности и концентраций из его математического описания (модели) .
При известных полях данных параметрах нетрудно рассчитать потоки теплоты, массы и гидравлические сопротивления в рассматриваемой системе, представляющие практический интерес.


Тепломассообмен				  Лекция 2	Состояние сплошной среды можно считать полностью определённым, если известны значения этих параметров (Т, р,

Слайд 6Тепломассообмен Лекция 2
ТЕМПЕРАТУРНОЕ ПОЛЕ


Процесс теплопроводности связан с изменением распределения

температуры тела/системы тел во времени и пространстве.
Совокупность значений температуры

во всех точках исследуемой системы для каждого момента времени называется температурным полем. В общем виде оно описывается уравнением
t = f (x, y, z, τ).
Данное уравнение описывает общий случай – нестационарное трехмерное температурное поле, изменяющееся во времени и по всем 3-м координатам в прямоугольной (декартовой) системе.
Цель исследования теплопроводности – нахождение температурного поля, и, следовательно, потоков теплоты (по закону Фурье).
Тепломассообмен				  Лекция 2ТЕМПЕРАТУРНОЕ ПОЛЕ		Процесс теплопроводности связан с изменением распределения температуры тела/системы тел во времени и пространстве.

Слайд 7ТМО Лекция 2
СИСТЕМЫ КООРДИНАТ

Декартова (а), цилиндрическая (б) и сферическая

системы координат.

– орты (единичные векторы)

ТМО							  Лекция 2СИСТЕМЫ КООРДИНАТ	Декартова (а), цилиндрическая (б) и сферическая системы координат.				 – орты (единичные векторы)

Слайд 8Плотность теплового потока в прямоугольных (декартовых) координатах:
ТП Лекция 2
Частные

случаи распределения температур в пространстве и времени
Безградиентное нестационарное температурное поле:

температура изменяется во времени, но одинакова по всему объёму тела (например, при λ  ∞)
Плотность теплового потока в прямоугольных (декартовых) координатах:ТП							  Лекция 2Частные случаи распределения температур в пространстве и времениБезградиентное

Слайд 9– одномерное (1D)
стационарное поле –
простейший случай

трёхмерное (3D)
стационарное поле
– двумерное (2D)
стационарное поле
ТП

Лекция 2

Стационарное температурное поле соответствует установившемуся (стационарному) тепловому режиму теплопроводности, при котором температура неизменна во времени, но неодинакова по объему тела (в пространстве)

– одномерное (1D)  стационарное поле –  простейший случай– трёхмерное (3D)  стационарное поле– двумерное (2D)

Слайд 10Тепломассообмен Лекция 2
Изменение внутренней энергии (или энтальпии)

вещества в dV за время d равно количеству подведённой к

нему теплоты dQ






Температурное поле аналитически находится путём решения дифференциального уравнения теплопроводности – уравнения сохранения энергии в бесконечно малом (элементарном) объёме dV, выделенном в рассматриваемом теле (среде), за бесконечно малое (элементарное) время d.

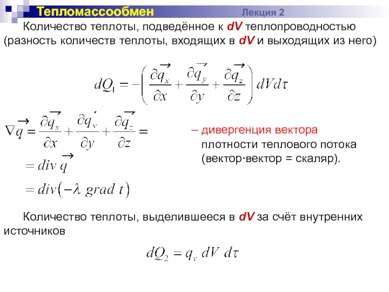
где dQ1 – количество теплоты, подведённое извне к dV теплопроводностью; dQ2 – выделившегося в dV за счёт внутренних источников (стоков) теплоты, которые в общем виде описываются удельной мощностью qv [Вт/м3].

Тепломассообмен				  Лекция 2  Изменение внутренней 	энергии (или энтальпии) вещества в dV за время d равно

Слайд 11– дивергенция вектора
плотности теплового потока
(вектор∙вектор

= скаляр).
Тепломассообмен Лекция 2
Количество теплоты, подведённое к dV теплопроводностью

(разность количеств теплоты, входящих в dV и выходящих из него)

Количество теплоты, выделившееся в dV за счёт внутренних источников

– дивергенция вектора  плотности теплового потока  (вектор∙вектор = скаляр).Тепломассообмен				  Лекция 2	Количество теплоты, подведённое к

Слайд 12Тепломассообмен Лекция 2
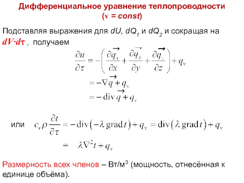
Подставляя выражения для dU, dQ1 и dQ2

и сокращая на dV·dτ , получаем
Дифференциальное уравнение теплопроводности
(v

= const)

или

Размерность всех членов – Вт/м3 (мощность, отнесённая к единице объёма).

Тепломассообмен				  Лекция 2Подставляя выражения для dU, dQ1 и dQ2 и сокращая на dV·dτ , получаем Дифференциальное

Слайд 13или
В левой части – нестационарный член, описывающий изменение температуры (энергии)

тела во времени; первый член справа – описывает изменение температуры

тела по пространству вследствие теплопроводности; второй член справа – учитывает влияние внутренних источников на изменение температуры во времени и пространстве. Размерность всех членов – Вт/м3 (мощность, отнесённая к единице объёма).

ТП Лекция 2

Дифференциальное уравнение теплопроводности
(p = const)

илиВ левой части – нестационарный член, описывающий изменение температуры (энергии) тела во времени; первый член справа –

Слайд 14где физические свойства вещества (с, λ, ) – функции координат

и времени.
Тепломассообмен Лекция 2
ДИФФЕРЕНЦИАЛЬНОЕ УРАВНЕНИЕ ТЕПЛОПРОВОДНОСТИ
(общий вид)
Опуская индекс

при удельной теплоёмкости, указывающий на характер процесса, получаем дифференциальное уравнение теплопроводности в общем виде, связывающее временные и пространственные изменения температуры в любой точке тела, в котором осуществляется процесс теплопроводности

При постоянных физических свойствах вещества (с, λ, )

где физические свойства вещества (с, λ, ) – функции координат и времени.Тепломассообмен				  Лекция 2ДИФФЕРЕНЦИАЛЬНОЕ УРАВНЕНИЕ ТЕПЛОПРОВОДНОСТИ(общий

Слайд 15Тепломассообмен Лекция 2
Скалярный оператор Лапласа в декартовой

системе координат
Коэффициент температуропроводности (диффузии теплоты)




физический параметр вещества.

Важная характеристика скорости изменения температуры в нестационарных тепловых процессах.
Коэффициент теплопроводности λ – характеристика способности тела проводить теплоту; а – мера тепловой инерции тела/вещества (скорость изменения температуры в теле тем выше, чем выше а, т.е. чем выше λ и ниже ср и ρ).
Тепломассообмен				  Лекция 2  Скалярный оператор Лапласа в декартовой системе координат  Коэффициент температуропроводности (диффузии теплоты)физический

Слайд 16Тепломассообмен Лекция 2
Частные случаи уравнения теплопроводности
Уравнение Пуассона – описывает

стационарные процессы теплопроводности
Уравнение Лапласа – описывает стационарную теплопроводность в отсутствие

внутренних источников теплоты, qv = 0

Уравнение Фурье – описывает процессы нестационарной теплопроводности в отсутствие внутренних источников теплоты, qv = 0

Тепломассообмен				  Лекция 2Частные случаи уравнения теплопроводности	Уравнение Пуассона – описывает стационарные процессы теплопроводностиУравнение Лапласа – описывает стационарную

Слайд 17Тепломассообмен Лекция 2
Уравнение Фурье
Жан Батист Жозеф Фурье (Jean Baptiste

Joseph Fourier; 21 марта 1768 — 16 мая 1830), французский

математик и физик.

Родился в семье портного. В 9 лет потерял обоих родителей. Сироту устроили в Военную школу при бенедиктинском монастыре.
В 1808 г. получает от Наполеона титул барона и награждается орденом Почётного легиона. В 1812 г. Фурье получает Большую премию Академии за аналитическую теорию теплопроводности, несмотря на нестрогие доказательства. Впрочем, полная строгость была достигнута только в эпоху Гильберта.
Свои методы (ряды и интегралы Фурье) он использовал в теории распространения тепла. Но вскоре они стали исключительно мощным инструментом математического исследования самых разных задач — особенно там, где есть волны и колебания. А этот круг чрезвычайно широк — астрономия, акустика, теория приливов, радиотехника и др.

Тепломассообмен				  Лекция 2Уравнение ФурьеЖан Батист Жозеф Фурье (Jean Baptiste Joseph Fourier; 21 марта 1768 — 16

Слайд 18Тепломассообмен Лекция 2
Уравнение Пуассона
Симео́н Дени́ Пуассо́н (Siméon Denis Poisson,

21 июня 1781–25 апреля 1840) — знаменитый французский физик и

математик.
Сын солдата ганноверских войск, дезертира, впоследствие – незначительного чиновника.
При Наполеоне он возведён в бароны, а при Луи-Филиппе был сделан пэром Франции.
Число учёных трудов Пуассона превосходит 300. Они относятся к разным областям чистой математики, математической физики, теоретической и небесной механики.
Тепломассообмен				  Лекция 2Уравнение ПуассонаСимео́н Дени́ Пуассо́н (Siméon Denis Poisson, 21 июня 1781–25 апреля 1840) — знаменитый

Слайд 19Тепломассообмен Лекция 2
Уравнение Лапласа
Пьер-Симо́н Лапла́с (фр. Pierre-Simon Laplace; 23

марта 1749 — 5 марта 1827) — выдающийся французский математик,

физик и астроном. Родился в местечке Бомон-ан-Ож (Нормандия) в семье небогатого крестьянина; впоследствии граф и маркиз.
Известен работами в области небесной механики, дифференциальных уравнений, один из создателей теории вероятностей. Заслуги Лапласа в области чистой и прикладной математики и особенно в астрономии громадны: он усовершенствовал почти все отделы этих наук.
Тепломассообмен				  Лекция 2Уравнение ЛапласаПьер-Симо́н Лапла́с (фр. Pierre-Simon Laplace; 23 марта 1749 — 5 марта 1827) —

Слайд 20Тепломассообмен Лекция 2
ЦИЛИНДРИЧЕСКАЯ СИСТЕМА КООРДИНАТ

удобна при анализе теплопроводности осесимметричных

тел, например, бесконечно длинного цилиндра. В ДУТ изменяется
только 1-й

член в правой части (подвод тепла теплопр-ю).

r – радиус-вектор;
φ – долгота;
z – аппликата.

Оператор Лапласа

Скалярное произведение

Тепломассообмен				  Лекция 2ЦИЛИНДРИЧЕСКАЯ СИСТЕМА КООРДИНАТудобна при анализе теплопроводности осесимметричных тел, например, бесконечно длинного цилиндра. В ДУТ

Слайд 21ТП Лекция 2
СФЕРИЧЕСКАЯ СИСТЕМА КООРДИНАТ

ТП							  Лекция 2СФЕРИЧЕСКАЯ СИСТЕМА КООРДИНАТ

Обратная связь

Если не удалось найти и скачать доклад-презентацию, Вы можете заказать его на нашем сайте. Мы постараемся найти нужный Вам материал и отправим по электронной почте. Не стесняйтесь обращаться к нам, если у вас возникли вопросы или пожелания:

Email: Нажмите что бы посмотреть 

Что такое TheSlide.ru?

Это сайт презентации, докладов, проектов в PowerPoint. Здесь удобно  хранить и делиться своими презентациями с другими пользователями.


Для правообладателей

Яндекс.Метрика