Разделы презентаций


ИЗМЕРЕНИЯ УГЛОВ И РАССТОЯНИЙ. ПРИБОРЫ И МЕТОДЫ

Содержание

ТеодолитТеодолит – прибор для измерения горизонтальных и вертикальных углов.Бывают разной конструкции: оптические, электронные и лазерные.По точности теодолиты делятся на технические, точные и высокоточные.В топографии применяют оптические и электронные теодолиты. Для производства

Слайды и текст этой презентации

Слайд 1ИЗМЕРЕНИЯ УГЛОВ И РАССТОЯНИЙ. ПРИБОРЫ И МЕТОДЫ

ИЗМЕРЕНИЯ УГЛОВ И РАССТОЯНИЙ. ПРИБОРЫ И МЕТОДЫ

Слайд 2Теодолит
Теодолит – прибор для измерения горизонтальных и вертикальных углов.
Бывают разной

конструкции: оптические, электронные и лазерные.
По точности теодолиты делятся на технические,

точные и высокоточные.
В топографии применяют оптические и электронные теодолиты. Для производства топографических работ для теодолита достаточно технической точности.
ТеодолитТеодолит – прибор для измерения горизонтальных и вертикальных углов.Бывают разной конструкции: оптические, электронные и лазерные.По точности теодолиты

Слайд 3Устройство теодолита (2Т30П)
1- зрительная труба, объектив
2- закрепительный винт трубы
3- колонка
4-

кремальера (фокусировка трубы)
5- наводящий винт трубы
6- наводящий винт алидады
7- закрепительный

винт алидады
8- наводящий винт горизонтального круга
9- закрепительный винт горизонтального круга
10- уровень при алидаде
11- диоптрийное кольцо окуляра
12- микроскоп, окуляр микроскопа
13- колонка, содержащая вертикальный лимб
14- зеркало для подсветки шкалы микроскопа
Устройство теодолита (2Т30П)1- зрительная труба, объектив2- закрепительный винт трубы3- колонка4- кремальера (фокусировка трубы)5- наводящий винт трубы6- наводящий

Слайд 415- подъёмные винты
16- основание
17- подставка (треггер)
18- ошибка в рисунке, номер

пропущен
19- уровень при трубе
20- вертикальный лимб
21- горизонтальный лимб
22- штатив (тренога)
23-

становой винт
24- отвес

Теодолит имеет два рабочих положения: «круг лево» (КЛ) и «круг право» (КП). Поскольку все измерения в геодезии всегда избыточны, измерения углов выполняют, как минимум, 2 раза, при разных положениях круга: лево и право. Измерения при одном круге называется полуприём. Измерения КЛ + КП = 1 приём.

В теодолитном ходе углы измеряют одним приёмом. Чем выше класс работ и точность измерений - тем больше делается приёмов.

15- подъёмные винты16- основание17- подставка (треггер)18- ошибка в рисунке, номер пропущен19- уровень при трубе20- вертикальный лимб21- горизонтальный

Слайд 5Сетка нитей в поле зрения трубы
Шкала микроскопа для снятия отсчётов

по горизонтальному и вертикальному кругу
Отсчёт по горизонтальному кругу: 132⁰ 08´
Отсчёт

по вертикальному кругу: -1⁰ 23,´5

Поле зрения микроскопа и трубы теодолита 2Т30П

Сетка нитей в поле зрения трубыШкала микроскопа для снятия отсчётов по горизонтальному и вертикальному кругуОтсчёт по горизонтальному

Слайд 6Поверки теодолита
Перед началом полевых работ теодолит, как и любой другой

геодезический инструмент, должен быть поверен.
Поверка – выполнение комплекса проверочных работ

с целью убедиться в том, что прибор исправен и соответствует по точности предстоящим работам. Если в процессе поверки выявляются отклонения от требований, предъявляемых к прибору, выполняют юстировку – исправление, настройку механизмов инструмента. При невозможности выполнить юстировку (в случае серьёзной неисправности) прибор должен быть отремонтирован в геодезической мастерской.

Теодолит имеет множество поверок (зависит от типа теодолита и его точности). Технические теодолиты имеют обычно 7-10 поверок, но наиболее важных, без которых категорически нельзя работать три.
Поверки теодолитаПеред началом полевых работ теодолит, как и любой другой геодезический инструмент, должен быть поверен.Поверка – выполнение

Слайд 7Основные оси теодолита 2Т30П
1. Вертикальная ось вращения прибора I-I1
2. Ось

вращения трубы H-H1
3. Визирная ось трубы V-V1
4. Ось цилиндрического уровня

U-U1
Основные оси теодолита 2Т30П1. Вертикальная ось вращения прибора I-I12. Ось вращения трубы H-H13. Визирная ось трубы V-V14.

Слайд 8Ось цилиндрического уровня (U-U1) должна быть перпендикулярна вертикальной оси вращения

прибора (I-I1).
Прибор горизонтируют по цилиндрическому уровню. Затем поворачивают алидаду на

180⁰. Пузырёк уровня не должен отклоняться от середины больше, чем на одно деление уровня. Если отклонение больше, выполняют юстировку уровня: половину отклонения устраняют юстировочными винтами уровня, а половину отклонения – подёмными винтами теодолита. После юстировки поверку обязательно повторяют, чтобы убедиться в том, что условие теперь выполняется.

Выполнение поверок теодолита

Цилиндрический уровень

а – вид сбоку

б – вид сверху

Ось цилиндрического уровня (U-U1) должна быть перпендикулярна вертикальной оси вращения прибора (I-I1).Прибор горизонтируют по цилиндрическому уровню. Затем

Слайд 92. Визирная ось трубы (V-V1) должна быть перпендикулярна оси вращения

трубы (H-H1).
Суть поверки сводится к определению коллимационной ошибки (с). При

идеальной перпендикулярности визирной оси и оси вращения трубы коллимационная ошибка отсутствует и горизонтальные углы измеряются безошибочно (рис. а). На практике обычно угол между осями не равен идеально 90⁰ (рис. б).
Для определения коллимационной ошибки теодолит наводят на удалённую твёрдую точку и снимают отсчёты по горизонтальному кругу при КЛ и КП. Вычисляют коллимационную ошибку:
с = (КЛ – КП ± 180⁰) / 2
2. Визирная ось трубы (V-V1) должна быть перпендикулярна оси вращения трубы (H-H1).Суть поверки сводится к определению коллимационной

Слайд 10Коллимационная ошибка должна быть постоянной и не превышать 2´ для

использования прибора для теодолитного хода. Чтобы убедиться в её постоянстве,

измерения повторяют на другую твёрдую точку и сравнивают полученные значения между собой.
Главным условием является постоянство коллимационной ошибки. Если она колеблется в значительных пределах, то это означает, что юстировочные винты, закрепляющие стекло с сеткой нитей в трубе, ослабли и оно двигается влево/вправо при смене круга.
Если коллимационная ошибка не постоянна или её значение превышает допуск, выполняется юстировка. Для этого вычисляется истинный горизонтальный угол:
β = КЛ – с
Он устанавливается вращением алидады, после чего юстировочными винтами сетки нитей она сдвигается влево/вправо таким образом, чтобы крест сетки нитей вернуть на точку наведения.
После юстировки поверку обязательно повторяют.
Коллимационная ошибка должна быть постоянной и не превышать 2´ для использования прибора для теодолитного хода. Чтобы убедиться

Слайд 113. Место нуля вертикального круга (МО) должно быть постоянным и

не превышать определённого значения (1,5´ если собираются прокладывать теодолитный ход).
Значительное

место нуля и его непостоянство возникают по той же причине, что и коллимационная ошибка, только в вертикальной плоскости. Стекло с сеткой нитей смещено или двигается из-за ослабления юстировочных винтов вверх/вниз. В результате при измерении вертикальных углов при одном положении круга, например КЛ, отсчёт на точку визирования получается больше, а при КП – на такой же угол меньше.
Для выполнения поверки теодолит наводят на удалённую твёрдую точку и снимают отсчёты по вертикальному кругу при КЛ и КП. Вычисляют М0:
М0 = (КЛ + КП) / 2
При необходимости юстировки вычисляют истинный угол наклона:
ν = КЛ – М0
Его устанавливают на шкале вертикального круга микроскопа наводящим винтом вертикального круга, а затем юстировочными винтами возвращают крест сетки нитей на точку центр наблюдаемой точки. Поверку повторяют.

3. Место нуля вертикального круга (МО) должно быть постоянным и не превышать определённого значения (1,5´ если собираются

Слайд 12Измерение теодолитом горизонтальных углов
Теодолит устанавливается над точкой (В) и приводится

в рабочее положение: центрируется над точкой с помощью отвеса (1

см в случае теодолитного хода) и горизонтируется по цилиндрическому уровню.

Наводясь как можно ниже на вешки, стоящие на соседних точках (А и С), снимают отсчёты при КЛ и КП. Горизонтальный угол (β), левый или правый по ходу, получают из разницы отсчётов 2 раза - при двух положениях круга:
βлев = отсчёт С – отсчёт А
или
βпр= отсчёт А – отсчёт С

Измерение теодолитом горизонтальных угловТеодолит устанавливается над точкой (В) и приводится в рабочее положение: центрируется над точкой с

Слайд 13Измерения горизонтальных углов могут выполняться 2 способами:
Способ отдельного угла
Способ круговых

приёмов
Используется, если с точки наблюдают только два направления.
Используется, если с

точки наблюдают три и более направления. Теодолит наводят последовательно на все точки по часовой стрелке, снимая отсчёты. В конце снова наводят инструмент на начальное направление. Это действие называется замыкание горизонта.
Измерения горизонтальных углов могут выполняться 2 способами:Способ отдельного углаСпособ круговых приёмовИспользуется, если с точки наблюдают только два

Слайд 14Измерение вертикальных углов
Вертикальные углы измеряют для определения превышений методом тригонометрического

нивелирования и для приведения наклонных линий теодолитного хода к горизонту.

Вертикальные углы измеряют отдельно от горизонтальных. Обычно это делают после.
На вешке заранее откладывают определённую высоту (обычно это высота инструмента). Теодолит наводят на эту высоту, отмеченную резинкой, и снимают отсчёты при КЛ и КП.

Вычисления:
КЛ = 2⁰ 30´
КП = -2⁰ 32´
МО = (КЛ + КП)/2 =
(2⁰ 30´ – 2⁰ 32´)/2 = -1´
ν = КЛ – МО = 2⁰ 30´ +1´ = 2⁰ 31´

Измерение вертикальных угловВертикальные углы измеряют для определения превышений методом тригонометрического нивелирования и для приведения наклонных линий теодолитного

Слайд 15ИЗМЕРЕНИЕ РАССТОЯНИЙ

ИЗМЕРЕНИЕ РАССТОЯНИЙ

Слайд 16Мерные устройства
В геодезии и топографии для измерения расстояний используют:
проволоки, ленты,

рулетки;
оптические дальномеры;
электронные дальномеры.
Применение того или иного способа измерения длин линий

определяется, во-первых, необходимой точностью и видом работ, во-вторых - наличием соответствующих инструментов.

Мерные ленты:
а – штриховые
б - шкаловые

Оптический дальномер в поле зрения трубы геодезического прибора

Электронный светодальномер

Мерные устройстваВ геодезии и топографии для измерения расстояний используют:проволоки, ленты, рулетки;оптические дальномеры;электронные дальномеры.Применение того или иного способа

Слайд 17Мерные проволоки, ленты и рулетки являлись основным, а до середины

прошлого века и единственным средством измерения расстояний с требуемой для

геодезических работ точностью. Обычно их длина составляет 20 или 50 м. Расстояния больше длины проволоки или ленты измеряют частями, отмечая отложенную длину мерного устройства шпилькой.
Главная сложность при измерении расстояний этими мерными устройствами заключается в том, что они должны быть уложены строго в створе между крайними точками измеряемого расстояния. Добиться этого если расстояние большое не так просто. Если расстояние больше 300 м, то сначала измеряемую линию «провешивают», т.е. устанавливают промежуточные вешки, строго в створе измеряемой линии.
Мерные проволоки, ленты и рулетки являлись основным, а до середины прошлого века и единственным средством измерения расстояний

Слайд 18При измерении расстояний на местности при значительных углах наклона (в

теодолитном ходе > 1,5⁰, при съёмке > 5⁰) необходимо переходить

к горизонтальному проложению – проекции измеренного расстояния на плоскости.

d = D Cosν

При измерении расстояний на местности при значительных углах наклона (в теодолитном ходе > 1,5⁰, при съёмке >

Слайд 19Теорема синусов: a/Sin β1 = b/Sin β2 = c/Sin β3
b

= a Sin β2 /Sin β1
Определение неприступных расстояний. Если

препятствие (широкая река, овраг и т.д.) не дают измерить расстояние между точками непосредственно, то длину линии получают косвенно.
Теорема синусов: 	a/Sin β1 = b/Sin β2 = c/Sin β3		b = a Sin β2 /Sin β1 Определение

Слайд 202. Оптические дальномеры – оптические устройства, вмонтированные в зрительную трубу

геодезических приборов. Это оптическое стекло, на котором выгравированы вертикальные и

горизонтальные линии (нити). Вид сетки нитей у разных приборов может различаться. Самый распространённый изображён на рисунке.

Нити гравируются на стекле таким образом, что коэффициент дальномера = 100. для измерения расстояния по дальномерным нитям снимают отсчёты по рейке. Разница отсчётов, умноженная на коэффициент дальномера (К = 100) и даст измеренную длину линии.

Работа оптического дальномера основана на решении прямоугольного треугольника.

Принципиальная схема оптического дальномера

NB! Оптические дальномеры не могут обеспечить высокую точность измерения линий и поэтому используются только непосредственно при топографической съёмке.

2. Оптические дальномеры – оптические устройства, вмонтированные в зрительную трубу геодезических приборов. Это оптическое стекло, на котором

Слайд 213. Электронные дальномеры бывают: радио-, свето- и лазерные. С их

помощью расстояние до объекта определяется по времени прохождения электромагнитных волн

вдоль измеряемой линии.

светодальномер

радиодальномер

лазерный
дальномер

отражатель

3. Электронные дальномеры бывают: радио-, свето- и лазерные. С их помощью расстояние до объекта определяется по времени

Слайд 22В начальной точке линии устанавливают дальномер, а в конечной точке

– отражатель. Волны, посланные дальномером, отражаются в конечной точке и

возвращаются в начальную, пройдя расстояние два раза – туда и обратно. Расстояние будет равно:
S = ½ t c
где t - время прохождения сигнала дважды, c - скорость распространения волн
В начальной точке линии устанавливают дальномер, а в конечной точке – отражатель. Волны, посланные дальномером, отражаются в

Слайд 23ГЕОДЕЗИЧЕСКИЕ ЗАСЕЧКИ
Необходимость в засечках возникает в случае, если между точками

возникает препятствие, не позволяющее измерить угол между сторонами теодолитного хода

или его сторону. Также бывает невозможно установить инструмент на исходном или определяемом пункте, и следовательно, использовать стандартные методы определения координат.
Засечки бывают: угловые и линейные; прямые и обратные.
1. Угловая засечка – производят только угловые измерения между точками с известными координатами и определяемой точкой.
Линейная засечка – измеряют только расстояния от исходных точек до определяемой.
2. Прямая засечка – измерения производятся с трёх точек с известными координатами на определяемую точку.
Обратная засечка – с пункта, чьи координаты необходимо получить, выполняют измерения на точки с известными координатами.

Засечки могут решаться аналитически или графически (при съёмке).

ГЕОДЕЗИЧЕСКИЕ ЗАСЕЧКИНеобходимость в засечках возникает в случае, если между точками возникает препятствие, не позволяющее измерить угол между

Слайд 24В прямой угловой засечке даны три точки с известными координатами:

X1, Y1, X2, Y2, X3, Y3. Непосредственно в поле измеряются

углы β1, β2, β3, β4. Следует найти координаты точки P (Xp, Yp). Как видно из схемы засечки, на сам определяемый пункт вставать с прибором не нужно, т.е. такой вид засечек удобен для определения координат точек в недоступных местах. Засечка может быть сделана с двух точек, но результат окажется бесконтрольным, поэтому используют три исходных пункта.
В прямой угловой засечке даны три точки с известными координатами: X1, Y1, X2, Y2, X3, Y3. Непосредственно

Слайд 25Из решения обратной геодезической задачи на исходных пунктах 1 и

2 получают дирекционный угол α1-2. Затем, используя измеренные углы, получают

дирекционные углы с исходных на определяемый пункт:
α1-p = α1-2 – β1 ; α2-p = α2-1 + β1
Для этих же углов можно записать уравнения:

Решив эту систему уравнений относительно координат точки P, получим формулы решения задачи прямой засечки по дирекционным направлениям.

Для контроля задача еще раз решается с треугольником 2, 3, P.

Из решения обратной геодезической задачи на исходных пунктах 1 и 2 получают дирекционный угол α1-2. Затем, используя

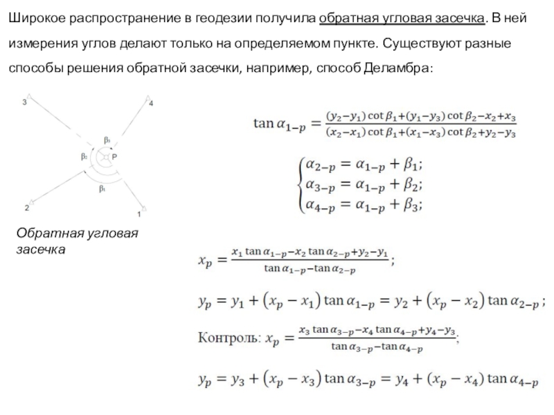
Слайд 26Широкое распространение в геодезии получила обратная угловая засечка. В ней

измерения углов делают только на определяемом пункте. Существуют разные способы

решения обратной засечки, например, способ Деламбра:
Широкое распространение в геодезии получила обратная угловая засечка. В ней измерения углов делают только на определяемом пункте.

Слайд 27Разница между прямой линейной засечкой и обратной заключается только в

полевых работах и не сказывается на решении.
1. Решаем обратную

геодезическую задачу на пунктах 1 и 2, находим расстояние d1-2, дирекционный угол α1-2 и обратный к нему α2-1.
2. Из решения уравнений, составленных по теореме косинусов, находим внутренние углы β1 и β2 при вершинах 1 и 2.

3. Вычисляем дирекционные углы α1-p и α2-p.

4. Дважды находим координаты точки P, решая прямые геодезические задачи по линиям 1-P и 2-P.

5. Аналогичным образом находим координаты точки P, решая второй треугольник. Затем вычисляем среднее.

Разница между прямой линейной засечкой и обратной заключается только в полевых работах и не сказывается на решении.

Слайд 28СПУТНИКОВЫЕ МЕТОДЫ ОПРЕДЕЛЕНИЯ КООРДИНАТ И ВЫСОТ ТОЧЕК МЕСТНОСТИ

СПУТНИКОВЫЕ МЕТОДЫ ОПРЕДЕЛЕНИЯ КООРДИНАТ И ВЫСОТ ТОЧЕК МЕСТНОСТИ

Слайд 29Космическая геодезия – раздел геодезии, использующий для решения научных и

практических задач наблюдения за искусственными и естественными небесными телами.
В соответствии

с определением, спутниковые методы определения координат и высот точек местности (как часть космической геодезии) основаны на наблюдении искусственных спутников Земли (ИСЗ).
Сейчас полностью введены в действие две глобальные навигационные спутниковые системы (ГНСС):
ГЛОНАСС (отечественная)
NAVSTAR GPS (американская)

Структура каждой системы включает подсистемы:
космических аппаратов;
наземного контроля и управления;
приёмной аппаратуры потребителей.

Спутники GPS распределены в 6, а ГЛОНАСС в 3 орбитальных плоскостях т.о., чтобы в любой момент времени над любой точкой Земли было видно созвездие из минимум 4 спутников.

Космическая геодезия – раздел геодезии, использующий для решения научных и практических задач наблюдения за искусственными и естественными

Слайд 30Определение координат спутникового приёмника основано на методе линейных засечек (прямая

линейная засечка). Роль опорных пунктов выполняют спутники, чьи координаты должны

быть известны в любой момент времени.
На каждом из спутников установлены: четыре атомных эталона частоты и времени, обеспечивающие генерацию радиосигналов и меток шкал времени. Со спутника передаются эфемериды ИСЗ и альманах всех ИСЗ системы.
Эфемериды – данные, характеризующие орбиту спутника на некотором коротком интервале времени, позволяющие с высокой точностью вычислить местоположение ИСЗ на момент времени в общеземной геоцентрической системе координат
Альманах ИСЗ – сборник информации о всех спутниках системы, который содержит сведения о местоположении спутников, времени их восхода и захода, высотах над горизонтом и т.д. Эти данные используются для планирования измерений.

Определение координат спутникового приёмника основано на методе линейных засечек (прямая линейная засечка). Роль опорных пунктов выполняют спутники,

Слайд 31При помощи аппаратуры, расположенной на спутниках и на Земле, измеряют

расстояния от точки наблюдения до спутников. Для однозначного определения координат

достаточно получить расстояния до трёх спутников. Но при этом возникают многочисленные погрешности: из-за неидеальной синхронизации часов приёмника и спутника, зависимости скорости света от состояния атмосферы и др. Такие искажённые расстояния называются псевдодальностями. Для нахождения более точных расстояний и получения трёхмерных координат используют 4 и более спутника.

1 – 4 – спутники
5 – поверхность Земли
6 – общеземной эллипсоид
0 – центр масс Земли (начало геоцентрической системы координат)
Р – приёмник на определяемом пункте

При помощи аппаратуры, расположенной на спутниках и на Земле, измеряют расстояния от точки наблюдения до спутников. Для

Слайд 32Для повышения точности определения координат применяют метод дифференциальной коррекции, при

котором используют как минимум два комплекта ГНСС-аппаратуры, один из которых

является опорным (базовым, референцным), а другой перемещаемым (подвижным). Опорный ГНСС-приемник устанавливается на опорном геодезическом пункте или на точке, которую считают за исходную. Установленный стационарно на исходной точке (опорном пункте) комплект ГНСС-приемника называют спутниковой дифференциальной станцией. Подвижный приемник, используемый для определения местоположения точек интересующих объектов, называют ровером. Предельно допустимое расстояние до дифференциальной станции ограничено и оно обусловлено характеристиками спутниковой аппаратуры на станции и на ровере, методиками и условиями выполнения спутниковых измерений. Если в процессе работы требуется определить местоположение точек объектов, находящихся за пределами рабочей зоны дифференциальной станции, то станцию переносят ближе к объекту на другую опорную (исходную) точку.
Для повышения точности определения координат применяют метод дифференциальной коррекции, при котором используют как минимум два комплекта ГНСС-аппаратуры,

Слайд 33На территориях, где постоянно выполняются спутниковые определения, съемки на местности,

вместо переносных полевых дифференциальных станций устанавливаются и используются постоянно действующие

спутниковые дифференциальные станции.

Одна дифференциальная станция обеспечивает определение пространственных координат в режиме реального времени с сантиметровой точностью в радиусе не более 30 км. При удалении ровера от станции точность позиционирования ухудшается пропорционально расстоянию.

постоянно действующая спутниковая дифференциальная станция

На территориях, где постоянно выполняются спутниковые определения, съемки на местности, вместо переносных полевых дифференциальных станций устанавливаются и

Слайд 34При проведении больших по площади топографо-геодезических работ создают сеть дифференциальных

станций – совокупность спутниковых дифференциальных станций, установленных на местности по

определенной схеме, относительное положение которых определено в единой системе координат. Они объединены каналами коммуникаций для сбора и обработки спутниковых данных в едином центре, так что бы обеспечивать выполнение измерений и определение пространственного местоположения объектов на обширной площади с одинаковой точностью и в единой системе отсчета времени и пространства.
При проведении больших по площади топографо-геодезических работ создают сеть дифференциальных станций – совокупность спутниковых дифференциальных станций, установленных

Обратная связь

Если не удалось найти и скачать доклад-презентацию, Вы можете заказать его на нашем сайте. Мы постараемся найти нужный Вам материал и отправим по электронной почте. Не стесняйтесь обращаться к нам, если у вас возникли вопросы или пожелания:

Email: Нажмите что бы посмотреть 

Что такое TheSlide.ru?

Это сайт презентации, докладов, проектов в PowerPoint. Здесь удобно  хранить и делиться своими презентациями с другими пользователями.


Для правообладателей

Яндекс.Метрика