Разделы презентаций


DVB-T2 Стандарт наземног о цифрово го телевизи онного вещания второго поколени я

Содержание

Требования при разработке DVB-T2 (февраль 2006 г., исследовательский комитет консорциума DVB Study Mission)обеспечение приема на существующие домашние антенныпереход на новый стандарт не должен требовать изменения инфраструктуры передающей сетиобеспечение, как минимум, 30-50%-ного

Слайды и текст этой презентации

Слайд 1DVB-T2
Стандарт наземного цифрового телевизионного вещания второго поколения

DVB-T2Стандарт наземного цифрового телевизионного вещания второго поколения

Слайд 2Требования при разработке DVB-T2 (февраль 2006 г., исследовательский комитет консорциума

DVB Study Mission)
обеспечение приема на существующие домашние антенны
переход на новый

стандарт не должен требовать изменения инфраструктуры передающей сети
обеспечение, как минимум, 30-50%-ного прироста пропускной способности каналов относительно DVB-T при идентичных условиях передачи
улучшение работы одночастотных сетей (SFN)
реализация возможности сосуществования в одном РЧ-канале услуг, передаваемых с разной степенью помехоустойчивости
повышение гибкости использования полосы и частот
наличие механизма снижения отношения пиковой и средней мощности передаваемого сигнала и др.
Требования при разработке DVB-T2 (февраль 2006 г., исследовательский комитет консорциума DVB Study Mission)обеспечение приема на существующие домашние

Слайд 3DVB-T2 - базовые системы передачи цифрового наземного видеовещания второго поколения
определяет

цифровой сигнал, модулированный таким образом, чтобы обеспечить совместимость между элементами

оборудования, разработанными различными производителями; это достигается с помощью детального описания обработки сигнала на стороне модулятора, в то время как обработка на стороне приемника остается открытой для различных решений задачи реализации
DVB-T2 - базовые системы передачи цифрового наземного видеовещания второго поколенияопределяет цифровой сигнал, модулированный таким образом, чтобы обеспечить

Слайд 4Вход и выход системы
на входе системы могут быть один или

множество транспортных потоков MPEG-2 (TS) и/или один или множество общих

потоков (GS)
входной препроцессор, не являющийся частью системы T2, может включать в себя сплиттер сервисов или демультиплексор транспортных потоков (TS) для распределения сервисов на входы системы T2, представляющие собой один или множество логических потоков данных
далее они передаются в индивидуальных магистралях физического уровня (PLP)
на выход системы обычно поступает один сигнал для передачи по одному отдельному РЧ каналу
система может опционально генерировать второй набор выходных сигналов для передачи на вторую группу антенн в так называемом режиме передачи MISO
максимальная скорость на входе любого транспортного потока TS, включая нулевые пакеты, должна составлять 100 Мбит/с, максимально достижимая пропускная способность после удаления нулевых пакетов, если оно применяется, составляет более 50 Мбит/с (в канале 8 МГц)
Вход и выход системына входе системы могут быть один или множество транспортных потоков MPEG-2 (TS) и/или один

Слайд 5Блок-схема системы
Модуль входной обработки для входного режима "A" (одна PLP)

Блок-схема системыМодуль входной обработки для входного режима

Слайд 6Блок-схема системы
Адаптация режима для входного режима "B" (множество PLP)

Блок-схема системыАдаптация режима для входного режима

Слайд 7Блок-схема системы
Адаптация потока для входного режима "B" (множество PLP)

Блок-схема системыАдаптация потока для входного режима

Слайд 8Блок-схема системы
Кодирование с побитовым перемежением и модуляция (BICM)

Блок-схема системыКодирование с побитовым перемежением и модуляция (BICM)

Слайд 9Блок-схема системы
Модуль формирования кадров

Блок-схема системыМодуль формирования кадров

Слайд 10Блок-схема системы
Формирование кадров OFDM
Когда уровень полученного сигнала

превышает пороговое значение C/N+I,
принятый в Системе метод опережающей коррекции ошибок

(FEC) обеспечивает «квазибезошибочный» (QEF) режим работы.
В DVB-T2 принимается следующее определение QEF: "менее одного неисправленного ошибочного события на час передачи на уровне 5 Мбит/с одного декодера ТВ сервиса", приблизительно соответствующее вероятности появления ошибочных пакетов PER < 10–7 до демультиплексора.
Блок-схема системыФормирование кадров OFDM   Когда уровень полученного сигнала превышает пороговое значение C/N+I,принятый в Системе метод

Слайд 11Входная обработка – адаптация режима
Вход системы T2 должен состоять из

одного или из множества логических потоков данных. По одной магистрали

физического уровня (PLP) передается один логический поток данных.
Модули адаптации режима, по отдельности обрабатывающие содержимое каждой PLP, разбивают входной поток данных на поля данных, которые, после адаптации потока, должны сформировать кадры базовой полосы (BB-кадры).
Модуль адаптации режима включает в себя входной интерфейс, за которым следуют три опциональных подсистемы (синхронизатор входного потока, удаление нулевых пакетов и кодер CRC-8), после которых в завершение он разбивает входной поток данных на поля данных и выполняет вставку заголовка базовой полосы в начале каждого поля данных.
Каждая входная PLP может иметь один из четырех форматов.
Модуль адаптации режима может обрабатывать входные данные в одном или двух режимах, в обычном режиме (NM) или в режиме с повышенной эффективностью (HEM). В режиме HEM могут быть выполнены дополнительные оптимизации конкретного потока для уменьшения накладных расходов сигнализации.
В заголовке базовой полосы сигнализируются тип входного потока и режим обработки.
Входная обработка – адаптация режимаВход системы T2 должен состоять из одного или из множества логических потоков данных.

Слайд 12Входная обработка – адаптация режима
Каждый входной поток (PLP) системы T2

должен быть привязан к определенному режиму модуляции и защиты FEC,

который должен быть статически конфигурируемым
Для каждой входной PLP возможен один из следующих форматов:
Транспортный поток (TS)
Общий инкапсулированный поток (GSE)
Общий непрерывный поток (GCS) (поток пакетов переменной длины, в котором модулятор не обращает внимания на границы пакетов)
Общий поток пакетов фиксированной длины (GFPS), формат сохранен для совместимости со стандартом DVB-S2, вместо нее будет использоваться поток GSE
0 < DFL < (Kbch – 80) DFL – длина поля данных Kbch – число бит, защищенных кодами БЧХ и LDPC
Входная обработка – адаптация режимаКаждый входной поток (PLP) системы T2 должен быть привязан к определенному режиму модуляции

Слайд 13Удаление нулевых пакетов
Требования, установленные для передачи TS, предусматривают, что скорости

битовых потоков на выходе мультиплексора передатчиков и на входе демультиплексора

приемников должны быть постоянными во времени, и сквозная задержка также должна быть постоянной
В некоторых входных сигналах транспортных потоков может присутствовать большая доля нулевых пакетов с целью адаптации сервисов VBR в транспортных потоках с постоянной битовой скоростью; в этом случае во избежание излишних накладных расходов передачи нулевые пакеты TS должны быть удалены
Процесс выполняется таким образом, чтобы удаленные нулевые пакеты могли быть повторно вставлены в приемнике в точности на то же самое место, где они находились первоначально, гарантируя таким образом постоянную скорость битового потока и избегая необходимости обновления временных меток (PCR)
Удаление нулевых пакетовТребования, установленные для передачи TS, предусматривают, что скорости битовых потоков на выходе мультиплексора передатчиков и

Слайд 14Удаление нулевых пакетов

Удаление нулевых пакетов

Слайд 15Заголовок ВВ-фрейма (NM, HEM)
ISSY – input stream synchronization
ISSYI – ISSY

indication
SIS/MIS – single/multiple input stream
CCM/ACM – constant/adaptive coding and modulation
NDP

– null packets deletion
Заголовок ВВ-фрейма (NM, HEM)ISSY – input stream synchronizationISSYI – ISSY indicationSIS/MIS – single/multiple input streamCCM/ACM – constant/adaptive

Слайд 16Формат ВВ-фрейма
Формат потока на выходе адаптера режима, обычный режим (NM), потоки

GFPS и TS

Формат ВВ-фреймаФормат потока на выходе адаптера режима, обычный режим (NM), потоки GFPS и TS

Слайд 17Формат ВВ-фрейма
Формат потока на выходе адаптера режима, режим с повышенной

эффективностью (HEM) для транспортных потоков (TS), (CRC-8 для пользовательских пакетов

не вычисляется, опциональное единичное поле ISSY вставляется в заголовок базовой полосы, UPL не передается)
Формат ВВ-фреймаФормат потока на выходе адаптера режима, режим с повышенной эффективностью (HEM) для транспортных потоков (TS), (CRC-8

Слайд 18Формат ВВ-фрейма
Формат потока на выходе адаптера режима, обычный режим (NM), потоки

GSE и GCS

Формат ВВ-фреймаФормат потока на выходе адаптера режима, обычный режим (NM), потоки GSE и GCS

Слайд 19Формат ВВ-фрейма
Формат потока на выходе адаптера режима, режим с повышенной

эффективностью (HEM) для потоков GSE, (CRC-8 для пользовательских пакетов не

вычисляется, опциональное единичное поле ISSY вставляется в заголовок базовой полосы, UPL не передается)
Формат ВВ-фреймаФормат потока на выходе адаптера режима, режим с повышенной эффективностью (HEM) для потоков GSE, (CRC-8 для

Слайд 20Скремблирование ВВ-фрейма

Скремблирование ВВ-фрейма

Слайд 21Кодирование с опережающей коррекцией ошибок (FEC)

Кодирование с опережающей коррекцией ошибок (FEC)

Слайд 22Побитовое перемежение
Выход кодера LDPC должен подвергаться побитовому перемежению, которое состоит

из перемежения проверочных бит, за которым следует перемежение со сдвигом

начала столбцов

Схема побитового перемежения для кадров FECFRAME обычной длины и 16QAM

Побитовое перемежениеВыход кодера LDPC должен подвергаться побитовому перемежению, которое состоит из перемежения проверочных бит, за которым следует

Слайд 23Побитовое отображение на созвездие
Каждый кадр FECFRAME (представляющий собой последовательность из

64800 бит для обычного кадра FECFRAME или 16200 бит для

сокращенного кадра FECFRAME), должен быть преобразован в кодированный и модулированный FEC-блок
Для этого входные биты сначала демультиплексируются на параллельные кодовые слова ячеек (cell word), и затем эти слова отображаются на значения созвездий (ηMOD - эффективное число бит на ячейку )
Побитовое отображение на созвездиеКаждый кадр FECFRAME (представляющий собой последовательность из 64800 бит для обычного кадра FECFRAME или

Слайд 24Поворот созвездия
Если используется поворот созвездия, то нормализованные значения ячеек каждого

FEC-блока, поступающие от модуля отображения созвездий, поворачиваются в комплексной плоскости,

а мнимая часть циклически задерживается на одну ячейку в пределах FEC-блока
Угол поворота Φ зависит от модуляции
Поворот созвездий должен использоваться только для общих PLP и PLP данных
Поворот созвездияЕсли используется поворот созвездия, то нормализованные значения ячеек каждого FEC-блока, поступающие от модуля отображения созвездий, поворачиваются

Слайд 25Перемежитель ячеек
Псевдослучайный перемежитель ячеек должен равномерно распределять ячейки в кодовом

слове FEC-кода, чтобы обеспечить в приемнике некоррелированный набор канальных искажений

и интерференции на протяжении кодовых слов FEC, и должен дифференциально "поворачивать" последовательность перемежения в каждом из FEC-блоков одного блока временного перемежения
Перемежитель ячеекПсевдослучайный перемежитель ячеек должен равномерно распределять ячейки в кодовом слове FEC-кода, чтобы обеспечить в приемнике некоррелированный

Слайд 26Временной перемежитель
Временной перемежитель (TI) должен работать на уровне PLP
Для различных

PLP в системе T2 параметры временного перемежения могут быть различными
FEC-блоки,

поступающие от перемежителя ячеек для каждой PLP, должны быть сгруппированы в кадры перемежения
Каждый кадр перемежения должен содержать динамически изменяющееся целое число FEC-блоков
Каждый кадр перемежения либо отображается непосредственно на один T2-кадр, либо распространяется на множество T2-кадров
Каждый кадр перемежения делится на один или множество TI-блоков, где TI-блок соответствует однократному использованию памяти временного перемежителя
Если кадр перемежения делится на множество TI-блоков, он должен отображаться только на один T2-кадр
Временной перемежительВременной перемежитель (TI) должен работать на уровне PLPДля различных PLP в системе T2 параметры временного перемежения

Слайд 27Временной перемежитель
Три режима временного перемежения:
каждый кадр перемежения содержит один TI-блок

и отображается в точности на один T2-кадр
каждый кадр перемежения содержит

один TI-блок и отображается на множество T2- кадров (более одного), это дает больший временной разнос для низкоскоростных сервисов передачи данных
каждый кадр перемежения отображается в точности на один T2-кадр, и кадр перемежения делится на множество TI-блоков
Временной перемежительТри режима временного перемежения:каждый кадр перемежения содержит один TI-блок и отображается в точности на один T2-кадркаждый

Слайд 28Частотный перемежитель
Частотный перемежитель, обрабатывающий ячейки данных одного символа OFDM, предназначен

для отображения ячеек данных, поступающих от модуля формирования кадров, на

Ndata несущих данных, доступных в каждом символе
Частотные перемежители различаются для всех режимов: 1k, 2k, 4k, 8k, 16k, 32k
Частотный перемежительЧастотный перемежитель, обрабатывающий ячейки данных одного символа OFDM, предназначен для отображения ячеек данных, поступающих от модуля

Слайд 29Сигнализация уровня 1 (L1)
Сигнализация L1 обеспечивает приемник средствами доступа к

магистралям физического уровня (PLP) в пределах T2-кадров
Сигнализация L1 разделена на

три основных сектора: сигнализация P1, сигнализация предобработки L1 и сигнализация постобработки L1
Сигнализация P1, передаваемая в символе P1, предназначена для определения типа передачи и основных параметров передачи
Остальная сигнализация передается в символе(ах) P2, в котором также могут передаваться данные
Сигнализация предобработки L1 позволяет принимать и декодировать сигнализацию постобработки L1, которая, в свою очередь, передает параметры, необходимые приемнику для доступа к магистралям физического уровня

В дальнейшем сигнализация постобработки L1 разбивается на две основные части: конфигурируемую и динамическую, после которых могут следовать опциональные поля расширения

Сигнализация постобработки L1 заканчивается кодом CRC и заполнением (если требуется)

Сигнализация уровня 1 (L1)Сигнализация L1 обеспечивает приемник средствами доступа к магистралям физического уровня (PLP) в пределах T2-кадровСигнализация

Слайд 30Кадровая структура Т2
Функция модуля формирования кадров заключается в компоновке ячеек,

генерируемых временными перемежителями для каждой PLP, и ячеек модулированных данных

сигнализации L1 в массивы активных ячеек OFDM, соответствующие каждому из символов OFDM, составляющих общую кадровую структуру

FEF – Future Extension Frame

Кадровая структура Т2Функция модуля формирования кадров заключается в компоновке ячеек, генерируемых временными перемежителями для каждой PLP, и

Слайд 31T2 – кадр
T2-кадр содержит один символ начального поля P1, за

которым следуют один или множество символов начального поля P2, за

которыми следует конфигурируемое количество символов данных
В определенных сочетаниях длины БПФ, защитного интервала и расположения пилотных несущих последний символ данных должен быть последним символом кадра
Символы P1 отличаются от обычных символов OFDM, и их вставка выполняется позже
Символ(ы) P2 следуют сразу после символа P1, основное назначение символа(ов) P2 – передача данных сигнализации L1
Длительность T2-кадра определяется выражением TF = LF×Ts+TP1, Ts – общая длительность символа OFDM, TP1 – длительность символа P1, максимальное значение длительности кадра TF должно быть равно 250 мс

T2 – кадрT2-кадр содержит один символ начального поля P1, за которым следуют один или множество символов начального

Слайд 32Формирование кадров OFDM
Модуль формирования кадров OFDM выполняет следующие функции:
берет ячейки,

генерируемые модулем формирования кадров, в качестве коэффициентов частотной области
выполняет вставку

соответствующей опорной информации, называемой пилотной, которая позволяет приемнику компенсировать искажения канала передачи; при этом он создает основу для передачи сигнала во временной области
выполняет вставку защитных интервалов и, в соответствующих случаях, применяет обработку с уменьшением PAPR для получения полного сигнала T2
Опциональная начальная стадия, называемая режимом MISO, позволяет обрабатывать исходные коэффициенты частотной области с помощью преобразованного кодирования Аламути, позволяющего разделить сигнал T2 между двумя группами передатчиков на одной и той же частоте таким образом, чтобы между двумя группами не возникало взаимных помех
Формирование кадров OFDMМодуль формирования кадров OFDM выполняет следующие функции:берет ячейки, генерируемые модулем формирования кадров, в качестве коэффициентов

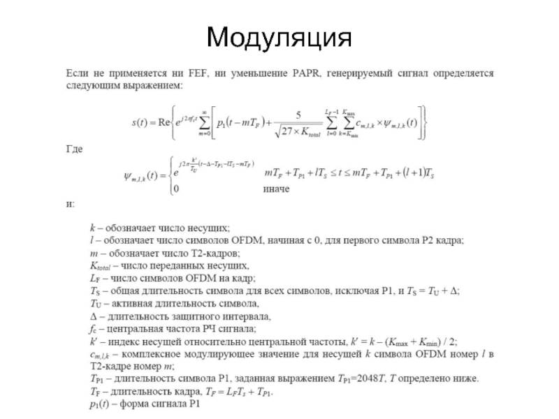
Слайд 33Модуляция

Модуляция

Слайд 34Возможные полосы сигнала

Возможные полосы сигнала

Слайд 35Параметры OFDM

Параметры OFDM

Слайд 36PAPR – уменьшение отношения пиковой и средней мощностей
Для уменьшения PAPR

допускаются две модификации переданного сигнала OFDM: метод активного расширения созвездий

и метод резервирования несущих
Могут быть использованы один или оба метода одновременно
Использование методов (или их отсутствие) должно быть указано в сигнализации
Оба метода, в случае использования, применяются к активной части каждого символа OFDM (за исключением P1), и после этого должны быть вставлены защитные интервалы
Метод активного расширения созвездий не должен применяться к пилотным или резервируемым несущим, а также в случае, если используются повёрнутые созвездия
PAPR – уменьшение отношения пиковой и средней мощностейДля уменьшения PAPR допускаются две модификации переданного сигнала OFDM: метод

Слайд 37PAPR: активное расширение созвездия
Active Constellation Extension - ACE
Алгоритм активного расширения

созвездий генерирует сигнал во временной области, который замещает исходный сигнал

во временной области, генерированный с помощью ОБПФ из множества значений частотной области
PAPR: активное расширение созвездияActive Constellation Extension - ACEАлгоритм активного расширения созвездий генерирует сигнал во временной области, который

Слайд 38PAPR: активное расширение созвездия
Применение алгоритма ACE для снижения пик-фактора позволяет

получить выигрыш в мощности 1,85 дБ, при сохранении величины MER'

в диапазоне от 40 до 45 дБ.
PAPR: активное расширение созвездияПрименение алгоритма ACE для снижения пик-фактора позволяет получить выигрыш в мощности 1,85 дБ, при

Слайд 39PAPR: использование зарезервированных несущих
Зарезервированные несущие должны передавать произвольные комплексные величины,

используемые для уменьшения PAPR
Мощность сигнала каждой зарезервированной несущей не должна

превышать 10-кратной средней мощности несущих данных
Пиковые значения сигнала во временной области последовательно удаляются с помощью набора импульсноподобных ядер, образуемых с помощью зарезервированных несущих
Значения зарезервированных несущих определяются итеративной процедурой
PAPR: использование зарезервированных несущихЗарезервированные несущие должны передавать произвольные комплексные величины, используемые для уменьшения PAPRМощность сигнала каждой зарезервированной

Слайд 40Защитный интервал
Определены семь различных долей, занимаемых защитным интервалом
В генерируемый сигнал

включается вставка защитных интервалов, если уменьшение PAPR не применяется
Если уменьшение

PAPR применяется, вставка защитных интервалов должна выполняться после уменьшения PAPR
Защитный интервалОпределены семь различных долей, занимаемых защитным интерваломВ генерируемый сигнал включается вставка защитных интервалов, если уменьшение PAPR

Слайд 41Характеристики спектра
Символы OFDM состоят из равноотстоящих друг от друга ортогональных

несущих
Амплитуды и фазы несущих, соответствующих ячейкам данных, изменяются от символа

к символу в соответствии с вышеописанным процессом отображения
Спектральная плотность мощности Pk′(f) каждой несущей на частоте определяется следующим выражением:

Общая спектральная плотность мощности модулированных несущих, соответствующих ячейкам данных, равна сумме спектральных плотностей мощности всех этих несущих
Поскольку длительность символа OFDM больше, чем обратная величина интервала между несущими, основной лепесток спектральной плотности мощности каждой несущей уже, чем удвоенный интервал между несущими
Характеристики спектраСимволы OFDM состоят из равноотстоящих друг от друга ортогональных несущихАмплитуды и фазы несущих, соответствующих ячейкам данных,

Слайд 42Характеристики спектра
Теоретический спектр сигнала DVB-T2 для 1/8 доли защитного интервала

(для 8 МГц каналов в расширенном режиме несущих, при 8K,

16K и 32K)
Характеристики спектраТеоретический спектр сигнала DVB-T2 для 1/8 доли защитного интервала (для 8 МГц каналов в расширенном режиме

Слайд 43Характеристики спектра
Подробное изображение теоретического спектра DVB-T2 для 1/8 доли защитного

интервала (для 8 МГц каналов)

Характеристики спектраПодробное изображение теоретического спектра DVB-T2 для 1/8 доли защитного интервала (для 8 МГц каналов)

Слайд 44Устранение разрывов между OFDM-символами Метод сглаживающего окна
Два OFDM-символа до обработки

сглаживающим окном
Формирование области сглаживания OFDM-символов: область пересечения постфикса первого символа

и префикса первого символа. Область пересечения задает размер окна.
Устранение разрывов между OFDM-символами Метод сглаживающего окна Два OFDM-символа до обработки сглаживающим окномФормирование области сглаживания OFDM-символов: область

Слайд 45Постфикс первого символа умножаем на спадающее окно:
Префикс второго символа на

интервале постфикса первого символа умножаем на возрастающее окно:

Постфикс первого символа умножаем на спадающее окно:Префикс второго символа на интервале постфикса первого символа умножаем на возрастающее

Слайд 46Затем, на интервале области пересечения постфикса первого символа и префикса

второго символа складываем результаты перемножений на полуокно:

Затем, на интервале области пересечения постфикса первого символа и префикса второго символа складываем результаты перемножений на полуокно:

Слайд 47Длина области пересечения двух символов должна быть меньше длины защитного

интервала.
В результате увеличения длительности OFDM символа на величину суффикса и

применения временного окна к области пересечения символов, уменьшается растекание спектра OFDM сигнала и уменьшается отношение мощностей в смежных каналах ACPR (adjacent channel power ratio). Однако, при этом уменьшается длина защитного интервала на величину длины области пересечения символов и происходит размытие сигнального созвездия (уменьшение параметра MER).
Данный метод временного сглаживания описывает рецепт получения OFDM символов на этапе генерации OFDM сигнала с заранее заданным уровнем внеполосных компонент, что занимает меньше вычислительных ресурсов передатчика, чем в случае фильтрации сгенерированного OFDM сигнала.
Данный метод получил свое применение в стандартах WiMax и LTE.
Длина области пересечения двух символов должна быть меньше длины защитного интервала.В результате увеличения длительности OFDM символа на

Слайд 48Пример применения временного сглаживания в стандарте LTE

Пример применения временного сглаживания в стандарте LTE

Слайд 49Зависимость степени подавления внеполосных компонент от размера сглаживающего окна
Параметры

OFDM сигнала: размер Фурье NFFT=1296, количеством несущих N=553, модуляция 16-QAM,

длина защитного интервала TG=1/8* NFFT, количество символов 15
Зависимость степени подавления внеполосных компонент от размера сглаживающего окна Параметры OFDM сигнала: размер Фурье NFFT=1296, количеством несущих

Слайд 50DVB-S2
Факторы разработки:
Планы массового запуска ТВВЧ, что потребовало разработки форматов канального

кодирования, более эффективно использующих имеющиеся частотные ресурсы
Дефекты в работе приемных

систем Ka-диапазона, их сильная зависит от погодных условий, в частности, от дождя. Поэтому для трансляций в этом диапазоне часто требуется более высокая помехозащищенность, чем в С- и Ku-диапазонах.
Использование интерактивных спутниковых сетей с адресными услугами, требующих значительного транспортного ресурса
DVB-S2Факторы разработки:Планы массового запуска ТВВЧ, что потребовало разработки форматов канального кодирования, более эффективно использующих имеющиеся частотные ресурсыДефекты

Слайд 51Полосы частот спутниковой связи

Полосы частот  спутниковой связи

Слайд 52DVB-S2
Универсальный стандарт DVB-S2 позволяет создавать сети для распространения ТВ программ

стандартной или высокой четкости, сети для предоставления интерактивных услуг, например,

доступа в Интернет, сети для профессиональных приложений, таких как передача цифрового ТВ от студии к студии, сбор новостей и раздача сигнала на эфирные ретрансляторы
Стандарт удобен для формирования сетей передачи данных и создания IP-магистралей
Большинство эффективных механизмов, заложенных в DVB-S2, несовместимы со старыми стандартами. Потому для выполнения требования совместимости вниз в стандарт введено два режима: один – менее эффективный, совместимый вниз, а другой, реализующий все новые возможности, но не позволяющий использовать приемники стандарта DVB-S
DVB-S2Универсальный стандарт DVB-S2 позволяет создавать сети для распространения ТВ программ стандартной или высокой четкости, сети для предоставления

Слайд 53Инкапсуляция GSE в стеке протоколов DVB

Инкапсуляция GSE в стеке протоколов DVB

Слайд 54Блок-схема системы по стандарту DVB-S2

Блок-схема системы по стандарту DVB-S2

Слайд 55Структуры форматов кадров базовой полосы в стандарте DVB-S2

Структуры форматов кадров базовой полосы в стандарте DVB-S2

Слайд 56Формат ВВ-кадра DVB-S2
Формат потока на выходе адаптера режима, входные потоки:

обобщённый непрерывный (GS, GCS),
обобщённый пакетированный с постоянной длиной пакета (GS,

GFPS) и транспортный поток MPEG (TS).
Формат ВВ-кадра DVB-S2Формат потока на выходе адаптера режима, входные потоки:  обобщённый непрерывный (GS, GCS),обобщённый пакетированный с

Слайд 57Удаление нулевых пакетов

Удаление нулевых пакетов

Слайд 58Стратегии деления/объединения для различных сфер применения

Стратегии деления/объединения для различных сфер применения

Слайд 59Формат ВB-кадра DVB-S2X
Формат потока на выходе адаптера режима, режим с

повышенной эффективностью (HEM) для потоков GSE, (CRC-8 для пользовательских пакетов

не вычисляется, опциональное единичное поле ISSY вставляется в заголовок базовой полосы, UPL не передается)
Формат ВB-кадра DVB-S2XФормат потока на выходе адаптера режима, режим с повышенной эффективностью (HEM) для потоков GSE, (CRC-8

Слайд 60Параметры кодирования кадров базовой полосы (64800) в DVB-S2

Параметры кодирования кадров базовой полосы (64800) в DVB-S2

Слайд 61Параметры кодирования кадров базовой полосы (16200) в DVB-S2

Параметры кодирования кадров базовой полосы (16200) в DVB-S2

Слайд 62Используемые варианты созвездий в стандарте DVB-S2

Используемые варианты созвездий в стандарте DVB-S2

Слайд 63Формирование кадра физического уровня PLFRAME в DVB-S2

Формирование кадра физического уровня PLFRAME в DVB-S2

Слайд 64Состав заголовка кадра физического уровня

Поле SOF (начало кадра) из 26

бит заполняется последовательностью 18D2E8216 и используется для синхронизации.
Поле PLSCOD из

64 бит содержит информацию о типе модуляции и кодовой скорости (MODCOD), наличии или отсутствии пилотов, а так же размере выходного блока LDPC кода (TYPE) закодированное кодом Рида-Маллера первого порядка.
Состав заголовка кадра физического уровняПоле SOF (начало кадра) из 26 бит заполняется последовательностью 18D2E8216 и используется для

Слайд 65Поле TYPE
Вне режима СНОСШ первый бит поля TYPE определяет длину

кадра FEC-кадра: 0 – длинный кадр (64 800 бит), 1 –

короткий кадр (16 200 бит).
Второй бит поля TYPE определяет конфигурацию пилотов: 0 – пилоты применяются, 1 – пилоты не применяются.

Поле TYPEВне режима СНОСШ первый бит поля TYPE определяет длину кадра FEC-кадра: 0 – длинный кадр (64 800

Слайд 66Формирование PLSCOD
 
Скремблирующая последовательность (64 бита):
0111000110011101100000111100100101010011010000100010110111111010.

Формирование PLSCOD Скремблирующая последовательность (64 бита):0111000110011101100000111100100101010011010000100010110111111010.

Слайд 67Вставка пилотов
 

Вставка пилотов 

Слайд 68Рандомизация физического уровня

Рандомизация физического уровня

Слайд 69Формирование полосы пропускания и квадратурная модуляция
 

Формирование полосы пропускания и квадратурная модуляция 

Слайд 70Режим ACM

Режим ACM

Слайд 71Режим ACM
 
Рис. Возможная структура сообщений сигнализации о качестве приёма

Режим ACM Рис. Возможная структура сообщений сигнализации о качестве приёма

Слайд 72DVB-S2
При использовании обратно-совместимых режимов (BC – Backwards-Compatible) обеспечивается передача по

отдельному спутниковому каналу двух транспортных потоков: первый из них (высокого

приоритета, ВП) совместим с приемниками DVB-S и DVB-S2, второй (низкого приоритета, НП) совместим только с приемниками DVB-S2
Обратная совместимость может быть в опциональном порядке реализована в соответствии с двумя подходами:
многоуровневые модуляции, где сигналы DVB-S2 и DVB-S асинхронно объединяются в радиочастотном канале
иерархическая модуляция, где два транспортных потока ВП и НП синхронно объединяются на уровне модулированных символов асимметричного созвездия 8-PSK
DVB-S2При использовании обратно-совместимых режимов (BC – Backwards-Compatible) обеспечивается передача по отдельному спутниковому каналу двух транспортных потоков: первый

Слайд 73Спектральная эффективность DVB-S2 в гауссовском канале (BER = 10-7)

Спектральная эффективность DVB-S2 в гауссовском канале (BER = 10-7)

Слайд 74DVB-S2X: цели
Передача в условиях высокого уровня шума или помех (SNR

до -10 дБ)
Увеличение пропускной способности канала при высоких SNR
Более гибкий

выбор режима
Гибкое распределение потока ТВВЧ
DVB-S2X: целиПередача в условиях высокого уровня шума или помех (SNR до -10 дБ)Увеличение пропускной способности канала при

Слайд 75DVB-S2X

DVB-S2X

Слайд 76DVB-S2X: нововведения
Введение как пониженных, так и повышенных скоростей передачи
Введение модуляций

высоких порядков и модуляции π/2-BPSK
Введение промежуточных режимов кодирования и модуляции
Связывание

физических потоков в один логический (transponder bonding) для ТВВЧ
Введение более крутых roll-off (α = 0,15; 0,10 и 0,05)
Увеличение пропускной способности объединением кадров в суперкадр с единственным заголовком
Поддержка GSE-Lite и GSE-HEM
DVB-S2X: нововведенияВведение как пониженных, так и повышенных скоростей передачиВведение модуляций высоких порядков и  модуляции π/2-BPSKВведение промежуточных

Слайд 77DVB-S2X: кодирование и модуляция
16+16+16+16APSK
8+16+20+20APSK
128APSK

DVB-S2X: кодирование и модуляция16+16+16+16APSK8+16+20+20APSK128APSK

Слайд 78VL-SNR кадры
Вводятся кадры средней длины (nldpc = 32 000)
Скорость кодирования

до 1/5
Модуляция QPSK или π/2-BPSK (до 1 бит/символ)
Увеличение помехозащищённости двукратным

повтором бита (в некоторых режимах)

Set1

Set2

VL-SNR кадрыВводятся кадры средней длины (nldpc = 32 000)Скорость кодирования до 1/5Модуляция QPSK или π/2-BPSK (до 1

Слайд 79Заголовок VLSNR (900 символов)
Последовательность для VLSNR кода (16 групп по

56 символов)
0 1 0 1 1 0 1 0 0

0 0 1 1 1 0 1 0 1 0 0 0 0 1 0 0 0 1 0 1 0 1 1 0 0 1 0 0 0 1 1 0 1 1 1 0 0 0 1 1 1 0 0 0 0 0 0 0 0 0 0 1 1 1 1 1 1 1 0 0 0 1 1 1 1 0 0 0 0 0 0 1 0 0 0 1 1 1 0 1 1 0 0 0 0 0 1 1 1 0 0 1 1 0 0 0 0 0 1 0 1 0 0 1 1 0 1 0 0 1 1 0 1 1 0 1 1 0 1 1 1 1 1 1 1 1 1 0 1 1 1 1 1 1 0 1 1 0 1 1 1 0 1 1 1 1 1 0 0 1 1 0 1 1 0 0 1 0 1 1 1 1 0 1 1 0 1 0 1 0 1 1 1 1 0 0 0 0 1 0 1 0 0 0 1 0 1 0 0 1 0 0 1 0 0 1 1 1 1 1 1 1 1 0 0 1 1 1 1 1 0 0 1 0 0 1 1 0 0 1 1 1 1 0 1 0 1 0 0 1 0 1 0 0 0 1 1 1 0 0 1 0 0 0 0 0 0 1 1 1 0 1 1 1 0 0 0 0 1 1 0 0 0 0 1 0 0 1 0 0 1 0 1 1 1 1 1 1 1 0 1 0 1 1 1 1 0 1 0 0 1 0 1 0 1 0 1 1 1 0 0 0 0 0 1 0 0 0 0 1 1 0 1 1 0 1 0 0 1 1 1 1 1 0 1 1 0 0 1 1 0 1 1 1 0 1 0 1 1 1 0 0 1 0 0 1 0 0 0 1 1 1 1 1 1 0 0 0 0 1 1 1 0 0 0 1 0 0 0 0 0 0 0 1 1 0 1 1 1 1 0 0 1 1 1 0 1 0 0 1 0 0 0 1 0 1 1 1 1 0 0 1 0 1 0 1 0 0 1 1 0 0 0 0 1 1 0 1 0 0 1 0 0 1 1 0 1 1 1 1 1 0 1 1 1 0 1 1 0 1 1 0 0 1 1 1 1 1 1 0 1 0 0 1 1 1 0 1 0 1 1 0 0 0 1 0 0 1 1 0 0 0 1 1 1 0 1 0 0 0 0 0 0 1 0 1 0 1 1 1 0 1 0 0 0 1 0 0 1 0 1 0 0 1 1 1 1 0 0 1 1 0 0 1 0 0 1 0 1 0 1 1 1 1 1 0 0 0 1 0 1 1 0 0 0 0 1 0 1 1 0 0 1 0 1 0 1 1 0 1 1 0 0 0 1 1 1 1 1 0 0 0 0 0 1 1 0 0 0 1 1 0 0 1 0 0 0 0 1 0 1 1 1 0 1 0 1 0 1 0 0 1 0 0 0 0 0 1 1 1 1 0 1 1 0 0 0 1 0 1 1 1 0 0 0 1 0 1 0 0 0 0 0 1 0 0 1 0 1 1 0 1 1 1 1 0 1 1 1 1 0 1 0 1 1 0 1 0 1 0 0 1 1 1 0 0 0 1 1 0 0 0 0 0 0 0 1 0 0 1 1 1 1 0 1 1 1 0 0 1 0 1 1 0 0 0 1 1 0 1 1 0 0 0 0 1 1 1 1 0 0 1 0 0 0 1 0 0 1 1 1 0 0 1 1 1 0 0 0 0 1 0 0 0 0 0 1 0 1 1 0 1 1 0 1 0 1 1 1 1 1 1 0 0 1 0 1 1 1 0 0 1 1 0 1 0 0 0 1 0 1 1 0 1 0 0 1 0 1 1 1 0 1 1 1 0 1 0 0 1 1 0 0 1 0 1 1 0 1 0 1 1 0 1 1 1 0 0 1 1 1 1 0 0 0 1 0 0 1 0 0 0 0 1 1 1 1 1 0 1 0 0 0 1 1 0 1 0 1 0 0 0 1 1 0 0 0 1 0 0 0 1 0 0 0 1 1 0 0 1 1 0 0 0 1 0 1 0 1 0 0 0 1 0 0 0 0 1 0 0 1 1 0 1 0 1 1 1 0 1 1 0 0 1 0 0 1

Заголовок VLSNR (900 символов)Последовательность для VLSNR кода (16 групп по 56 символов)0 1 0 1 1 0

Слайд 80Последовательности Уолша-Адамара для каждого режима СНОСШ

Последовательности Уолша-Адамара для каждого режима СНОСШ

Слайд 81Алгоритм синхронизации кадра физического уровня (вариант 1)

Алгоритм синхронизации кадра физического уровня (вариант 1)

Слайд 82Дифференциальные коэффициенты
 

Дифференциальные коэффициенты 

Слайд 83Алгоритм синхронизации кадра физического уровня (вариант 2)
 

Алгоритм синхронизации кадра физического уровня (вариант 2) 

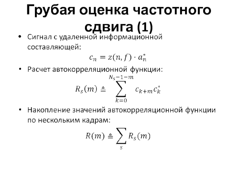
Слайд 84Грубая оценка частотного сдвига (1)
 

Грубая оценка частотного сдвига (1) 

Слайд 85Грубая оценка частотного сдвига (2)
 

Грубая оценка частотного сдвига (2) 

Слайд 86Тонкая оценка частотного и фазового сдвига:
 

Тонкая оценка частотного и фазового сдвига:  

Слайд 87DVB-C2
Стандарт кабельного цифрового телевизионного вещания DVB-C2 унифицирован со стандартами второго

поколения, обслуживающими спутниковую (DVB-S2) и наземные (DVB-T2) эфирные транспортные среды
Прирост

пропускной способности 30%
Спектральная эффективность 1…10,8 бит/с/Гц
VCM, ACM и прочие «фишки» второго поколения DVB
DVB-C2Стандарт кабельного цифрового телевизионного вещания DVB-C2 унифицирован со стандартами второго поколения, обслуживающими спутниковую (DVB-S2) и наземные (DVB-T2)

Слайд 88DVB-C2
Как в DVB-S2 и DVB-T2, предусмотрено выделение транспортных PLP физических

каналов, которые могут обрабатывать и переносить как обычный поток MPEG-2

TS, так и IP с применением GSE-протокола
Размеры кадров базовой полосы (после канального кодирования) – 64800 или 16200 бит
Скорость помехоустойчивого кодирования – 1/2 (заголовки), 2/3, 3/4, 4/5, 5/6, 8/9, 9/10
Модуляция несущих – 16-QAM, 64-QAM, 256-QAM, 1024-QAM, 4096-QAM
Защитный интервал – 1/64, 1/128
DVB-C2Как в DVB-S2 и DVB-T2, предусмотрено выделение транспортных PLP физических каналов, которые могут обрабатывать и переносить как

Слайд 89Структурная схема передающей части системы DVB-C2

Структурная схема передающей части системы DVB-C2

Слайд 90Структура кадра системы DVB-C2
В дополнение к рассеянным и постоянным пилотным

несущим вводятся также граничные пилотные несущие, определяющие «края» в каждом

символе. Такие пилотные несущие вводятся также на границах областей неиспользуемых частот.
Структура кадра системы DVB-C2В дополнение к рассеянным и постоянным пилотным несущим вводятся также граничные пилотные несущие, определяющие

Слайд 91Параметры OFDM сигналов для каналов 6 и 8 МГц (DVB-C2)

Параметры OFDM сигналов для каналов 6 и 8 МГц (DVB-C2)

Слайд 92Отношение сигнал/шум при различных параметрах DVB-C2

Отношение сигнал/шум при различных параметрах DVB-C2

Слайд 93Максимальные скорости DVB-C и DVB-C2 в канале 8 МГц

Максимальные скорости DVB-C и DVB-C2 в канале 8 МГц

Обратная связь

Если не удалось найти и скачать доклад-презентацию, Вы можете заказать его на нашем сайте. Мы постараемся найти нужный Вам материал и отправим по электронной почте. Не стесняйтесь обращаться к нам, если у вас возникли вопросы или пожелания:

Email: Нажмите что бы посмотреть 

Что такое TheSlide.ru?

Это сайт презентации, докладов, проектов в PowerPoint. Здесь удобно  хранить и делиться своими презентациями с другими пользователями.


Для правообладателей

Яндекс.Метрика